PCCar.ru - Ваш автомобильный компьютер

Вернуться   PCCar.ru - Ваш автомобильный компьютер > MP3Car ТехИнфа > AndroidCar > Звук > Звуковые процессоры

Ответ
 
Опции темы Поиск в этой теме
Старый 12.05.2016, 23:31   #141
awtoap
Гуру
 
Аватар для awtoap
 
Регистрация: 19.09.2009
Возраст: 48
Город: Мелитополь
Регион: Украина
Сообщений: 2,022
awtoap is a splendid one to beholdawtoap is a splendid one to beholdawtoap is a splendid one to beholdawtoap is a splendid one to beholdawtoap is a splendid one to beholdawtoap is a splendid one to beholdawtoap is a splendid one to behold
По умолчанию

Так не сравнивай платку на десяток деталей и этот замут. Даже я со своими звуковыми вещами с первого раза все что задумывал не заработало, даже с кусками схем из даташитов. Всегда вылазит какой-то нюансик...а платки то не дешевы...а тут куча всего.
awtoap вне форума   Ответить с цитированием
Старый 13.05.2016, 00:05   #142
Alekssandr
Старший Пользователь
 
Регистрация: 11.08.2013
Возраст: 36
Регион: 86
Сообщений: 445
Alekssandr is a jewel in the roughAlekssandr is a jewel in the roughAlekssandr is a jewel in the rough
По умолчанию

Переделывать, слишком дорого встанет, размер приличный и толщина текстолитая 1.6мм (чтоб в корпусе надежно держался). Поэтому давайте ребята, я буду здесь выкладывать фотки схемы и т.д, а вы пиннайте))
Alekssandr вне форума   Ответить с цитированием
Старый 13.05.2016, 00:10   #143
oleg707
Гуру
 
Аватар для oleg707
 
Регистрация: 16.04.2014
Возраст: 41
Город: Gdynia
Регион: другой - для добавления сообщить ab
Сообщений: 2,548
oleg707 has a reputation beyond reputeoleg707 has a reputation beyond reputeoleg707 has a reputation beyond reputeoleg707 has a reputation beyond reputeoleg707 has a reputation beyond reputeoleg707 has a reputation beyond reputeoleg707 has a reputation beyond reputeoleg707 has a reputation beyond reputeoleg707 has a reputation beyond reputeoleg707 has a reputation beyond repute
По умолчанию

Цитата:
Сообщение от Alekssandr Посмотреть сообщение
Переделывать, слишком дорого встанет, размер приличный и толщина текстолитая 1.6мм (чтоб в корпусе надежно держался). Поэтому давайте ребята, я буду здесь выкладывать фотки схемы и т.д, а вы пиннайте))
чё пинать сразу, мы и помочь можем )))
oleg707 вне форума   Ответить с цитированием
Старый 13.05.2016, 00:21   #144
oledv
Старший Пользователь
 
Регистрация: 25.04.2012
Возраст: 50
Город: Оленегорск
Регион: 51
Машина: Pontiac Vibe GT 2.4 2009
Сообщений: 105
oledv is just really niceoledv is just really niceoledv is just really niceoledv is just really nice
По умолчанию

Цитата:
Сообщение от Alekssandr Посмотреть сообщение
Переделывать, слишком дорого встанет, размер приличный и толщина текстолитая 1.6мм (чтоб в корпусе надежно держался). Поэтому давайте ребята, я буду здесь выкладывать фотки схемы и т.д, а вы пиннайте))
Без обид, но судя как вы развели печатку, Вам надо многому еще научится, изучить и понять. Ждать что за вас это сделают другие, не стоит.
Вперед за учебники и иследование чужих работ.

Первоначально собрать на макетке, переделать и не раз, отладить электрическую схему, а только потом уже делать печатку и то как народ сказал переделаете и не одну.
oledv вне форума   Ответить с цитированием
Старый 13.05.2016, 00:34   #145
yuriy m
Старший Пользователь
 
Регистрация: 13.11.2011
Возраст: 47
Город: Гомель BY
Регион: 03
Машина: Гольф2 -> Lancia Zeta
Сообщений: 376
yuriy m is a jewel in the roughyuriy m is a jewel in the roughyuriy m is a jewel in the rough
По умолчанию

Цитата:
Сообщение от awtoap Посмотреть сообщение
Думаю плату как минимум пару раз придется переделывать ибо вряд ли все заработает с первого раза...слишком жирно автор замахнулся.
Да ладно,чет я жирности в плате не нашел, плата как плата, Если это был какой нибудь аналог разбери,то да...
Цитата:
Сообщение от oleg707 Посмотреть сообщение
а тогда нафига мы тут собрались?
Чтобы получить конечный результат и наслаждаться..., а кто-то еще и заработать...
Цитата:
Сообщение от oleg707 Посмотреть сообщение
так это нормально, у меня штук 6 разных плат БП вышло, прежде чем начало устраивать.
Так это не нормально. В идеале одна,в худшем случае 2. Первая платка моя ,что в подписи ,в принципе без ошибок, пару мелких, что даже плату переделывать не нужно и все работает с первого раза...
Цитата:
Сообщение от Alekssandr Посмотреть сообщение
Переделывать, слишком дорого встанет, размер приличный и толщина текстолитая 1.6мм (чтоб в корпусе надежно держался). Поэтому давайте ребята, я буду здесь выкладывать фотки схемы и т.д, а вы пиннайте))
ок периодически можно..
__________________
Управление под ANDROID ... http://www.pccar.ru/showthread.php?t=24001
Мой старый проект http://www.pccar.ru/showthread.php?t=18038
yuriy m вне форума   Ответить с цитированием
Старый 13.05.2016, 03:29   #146
Alekssandr
Старший Пользователь
 
Регистрация: 11.08.2013
Возраст: 36
Регион: 86
Сообщений: 445
Alekssandr is a jewel in the roughAlekssandr is a jewel in the roughAlekssandr is a jewel in the rough
По умолчанию

Я постараюсь не переделывать а сделать с первого раза (не спеша). Раньше никогда не работал с такими высокими частотами. Как разводить печатные платы я читал и знаю, всех правил придерживаться трудно.

А теперь по делу: в общем посидел почитал про волновое сопротивление. Рассчитал под параметры моей платы. Получилось волновое сопротивление 234ом, о ужас а нужно 90 ом.

Дальше уже подбирал параметры и добился 88.84 ом: Параметры дорожек usb для моей платы: ширина 0.3 мм, толщина 0.018мм, расстояние между дорожками (D+ D-) 0.1 мм.
Alekssandr вне форума   Ответить с цитированием
Старый 13.05.2016, 03:33   #147
Alekssandr
Старший Пользователь
 
Регистрация: 11.08.2013
Возраст: 36
Регион: 86
Сообщений: 445
Alekssandr is a jewel in the roughAlekssandr is a jewel in the roughAlekssandr is a jewel in the rough
По умолчанию

Я постараюсь не переделывать а сделать с первого раза (не спеша). Раньше никогда не работал с такими высокими частотами. Как разводить печатные платы я читал, знаю и разводил не одну все работают, всех правил при трассировке придерживаться трудно.

А теперь по делу: в общем посидел почитал про волновое сопротивление. Рассчитал под параметры моей платы. Получилось волновое сопротивление 234ом, о ужас а нужно 90 ом.

Дальше уже подбирал параметры и добился 88.84 ом: Параметры дорожек usb для моей платы: ширина 0.3 мм, толщина 0.018мм, расстояние между дорожками (D+ D-) 0.1 мм.
Alekssandr вне форума   Ответить с цитированием
Старый 13.05.2016, 13:37   #148
yuriy m
Старший Пользователь
 
Регистрация: 13.11.2011
Возраст: 47
Город: Гомель BY
Регион: 03
Машина: Гольф2 -> Lancia Zeta
Сообщений: 376
yuriy m is a jewel in the roughyuriy m is a jewel in the roughyuriy m is a jewel in the rough
По умолчанию

Цитата:
Сообщение от Alekssandr Посмотреть сообщение
А теперь по делу: в общем посидел почитал про волновое сопротивление. Рассчитал под параметры моей платы. Получилось волновое сопротивление 234ом, о ужас а нужно 90 ом.

Дальше уже подбирал параметры и добился 88.84 ом: Параметры дорожек usb для моей платы: ширина 0.3 мм, толщина 0.018мм, расстояние между дорожками (D+ D-) 0.1 мм.
Сильно можешь не парится, у USB2.0 скорость до 480 Мбит/c у USB1.1 до 12 Мбит/c. Все требования выше ,это что-бы получить полный USB 2.0. Так ,что если не будет полного согласования ,просто немного упадет скорость.Для наших нужд ,даже 1.1 достаточно...
Теперь по плате.
18микрон -это ниже ,чем стандарт в 32 микрона, Цена может возрасти , так-же относится и к расстоянию между дорожками и толщина дорожек ( обычно не менее 0,15) Меньше ,цена тоже другая в большую стоимость.
Это конечно если платы будут заказываться, или делать самому,но геммор еще тот . При условии ,что делаться будет по феншую...
(К утюжной технологии это не относится)
__________________
Управление под ANDROID ... http://www.pccar.ru/showthread.php?t=24001
Мой старый проект http://www.pccar.ru/showthread.php?t=18038
yuriy m вне форума   Ответить с цитированием
Старый 13.05.2016, 17:36   #149
Alekssandr
Старший Пользователь
 
Регистрация: 11.08.2013
Возраст: 36
Регион: 86
Сообщений: 445
Alekssandr is a jewel in the roughAlekssandr is a jewel in the roughAlekssandr is a jewel in the rough
По умолчанию

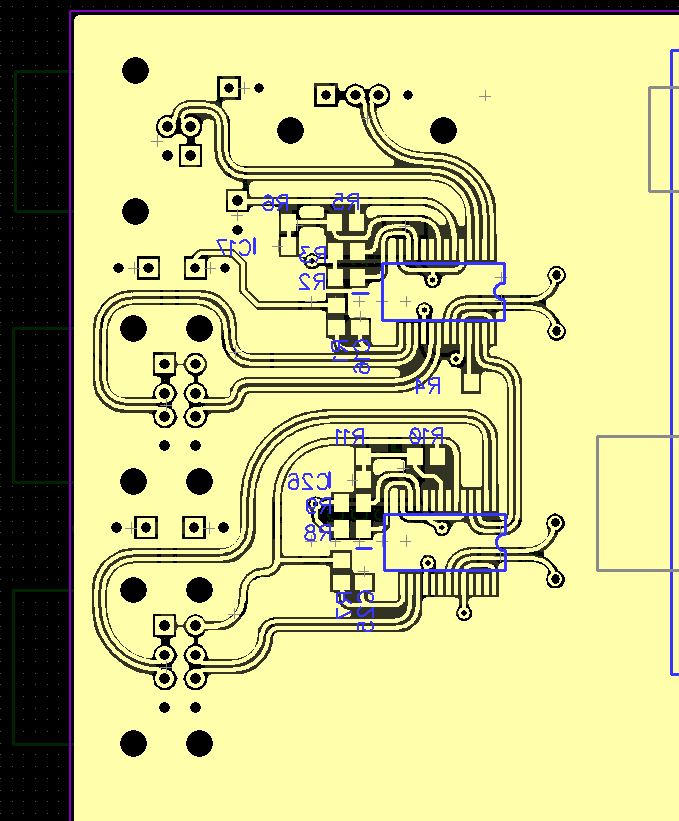
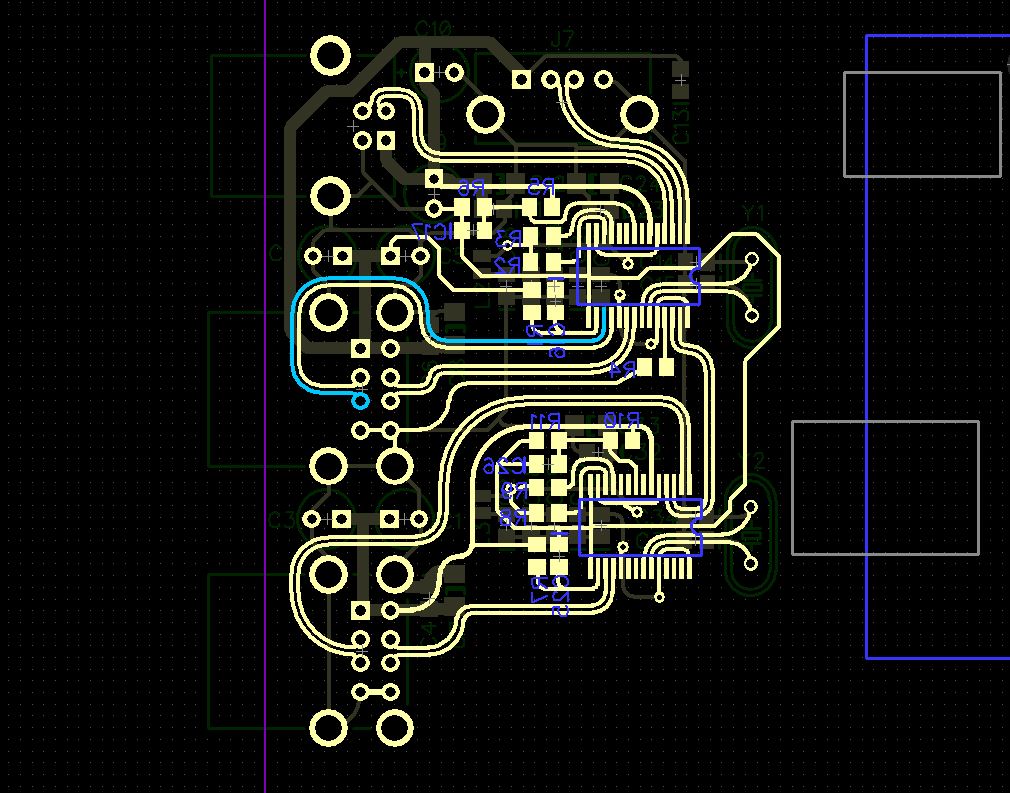
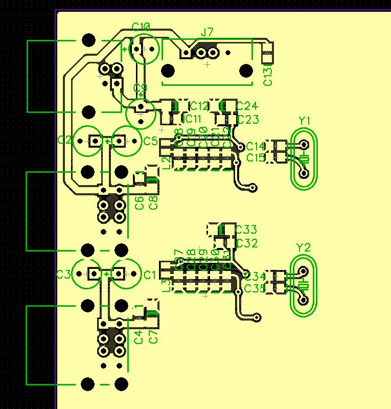
Сопротивление около 140ом получилось думаю сойдёт. И что-то не верю я этим программа по расчету волнового сопротивления. Забил параметры хаба длинк у него получилось волновое сопротивление 189ом, хотя она работает прекрасно.
Миниатюры
Нажмите на изображение для увеличения
Название: 1.JPG
Просмотров: 517
Размер:	175.5 Кб
ID:	43743   Нажмите на изображение для увеличения
Название: 3.JPG
Просмотров: 827
Размер:	109.1 Кб
ID:	43745   Нажмите на изображение для увеличения
Название: 4.JPG
Просмотров: 772
Размер:	111.9 Кб
ID:	43746   Нажмите на изображение для увеличения
Название: 5.jpg
Просмотров: 494
Размер:	57.0 Кб
ID:	43747   Нажмите на изображение для увеличения
Название: 6.jpg
Просмотров: 522
Размер:	56.2 Кб
ID:	43748  

Alekssandr вне форума   Ответить с цитированием
Старый 13.05.2016, 17:50   #150
yuriy m
Старший Пользователь
 
Регистрация: 13.11.2011
Возраст: 47
Город: Гомель BY
Регион: 03
Машина: Гольф2 -> Lancia Zeta
Сообщений: 376
yuriy m is a jewel in the roughyuriy m is a jewel in the roughyuriy m is a jewel in the rough
По умолчанию

Цитата:
Сообщение от Alekssandr Посмотреть сообщение
Забил параметры хаба длинк у него получилось волновое сопротивление 189ом, хотя она работает прекрасно.
Чет я не видел не одного хаба ,что бы работал на скорости 480 Мбит/c. Да и подключать особо нечего...
По плате конденсаторы ,как можно ближе к выводам питания микросхемы, Плюс который идет на USB ,чем больше тем лучше .
На разъемах не перепутал D+ D- ?
18 нога ,что к ней подключено ?
__________________
Управление под ANDROID ... http://www.pccar.ru/showthread.php?t=24001
Мой старый проект http://www.pccar.ru/showthread.php?t=18038
yuriy m вне форума   Ответить с цитированием
Ответ


Здесь присутствуют: 1 (пользователей: 0 , гостей: 1)
 

Ваши права в разделе
Вы не можете создавать новые темы
Вы не можете отвечать в темах
Вы не можете прикреплять вложения
Вы не можете редактировать свои сообщения

BB коды Вкл.
Смайлы Вкл.
[IMG] код Вкл.
HTML код Выкл.



Часовой пояс GMT +4, время: 17:28.


Работает на vBulletin® версия 3.8.4.
Copyright ©2000 - 2026, Jelsoft Enterprises Ltd.
Перевод: zCarot