PCCar.ru - Ваш автомобильный компьютер

Вернуться   PCCar.ru - Ваш автомобильный компьютер > MP3Car ТехИнфа > Блоки питания > CAR-ATX p4 (SL PSU)

Ответ
 
Опции темы Поиск в этой теме
Старый 22.06.2010, 01:51   #1291
Vladget
Moderator
 
Регистрация: 04.04.2009
Возраст: 69
Город: Краснодар
Регион: 23, 93
Машина: HONDA CR-V-08
Сообщений: 3,129
Vladget is a splendid one to beholdVladget is a splendid one to beholdVladget is a splendid one to beholdVladget is a splendid one to beholdVladget is a splendid one to beholdVladget is a splendid one to beholdVladget is a splendid one to behold
По умолчанию

Цитата:
Сообщение от cifra7 Посмотреть сообщение
Собрал я данный блок питания могу сказать одно, при правильно собраной схеме БП начинает работь сразу - поменял только резистор 100к на 62к ибо стартовал сразу.
Ну все правильно так и должно быть если хоть чуть чуть разбираешься (а на какой печатке собрал?), но есть люди которые начиная собирать смутно представляют себе что такое полевик и почему в каждом плече может быть их два и в результате тоже собирают и он работает
Vladget вне форума   Ответить с цитированием
Старый 22.06.2010, 15:06   #1292
kt315b
Новый Пользователь
 
Регистрация: 21.06.2010
Возраст: 57
Регион: 44
Сообщений: 5
kt315b is on a distinguished road
По умолчанию

Цитата:
Сообщение от Vladget Посмотреть сообщение
Фото бы выложил что бы было понятно что и где, да и по групповому дросселю сам мотал на чем? сколько? и чем? , да и по трансу бы написал все на чём и чем?
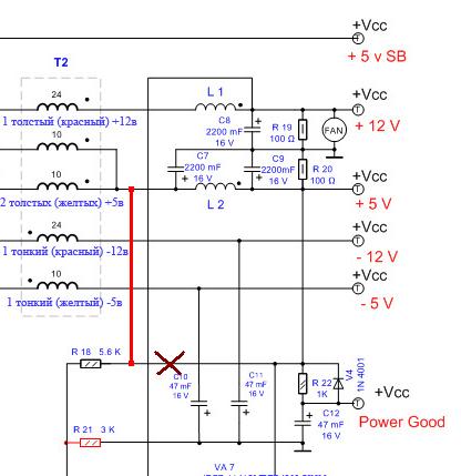
Фото выложу сегодня/завтра. Дроссель групповой стандартный только от маломощного БП - встречаются 3 типоразмера... Кольцо для трансформатора одно из феррита с м.п. 2000Нм, внешний диаметр 27 мм(даже с запасом для моего случая на интел атоме - какое было под рукой), провод диаметром 1мм. Количество витков в доп. обмотках для 12В не по 8 а по 7 шт. т.к. нагрузка по цепи 12в у меня небольшая относительно (до 2А) то напряжение оказалось завышенным - около 14 вольт при 8 витках и около 12 при 7...

Да и ещё о подключении резистора R18 по схеме "f_17171931.jpg" - обратная связь 5.6К с выхода +5В на вывод 1 TL-494 - по моему лучше его подключить до дросселя L2 а не после т.е. к конденсатору С7 2200мкф - иначе возможно самовозбуждение TL-494 (стартстопный режим) при нагрузке меньше максимальной что проявляется как противный и громкий писк трансформатора преобразователя и сооствественно падение КПД, сильный нагрев транзисторов... На осцилограмме при этом видно, что на управление затворами полевиков идут пачки импульсов следующие с частотой "писка" с паузами между пачками... Из четырёх собранных БП два "пищали" - лечить можно и закорачиванием дросселя или установкой вместо него перемычки, что нежелательно...
Миниатюры
Нажмите на изображение для увеличения
Название: Изменения.JPG
Просмотров: 3388
Размер:	29.0 Кб
ID:	17573  
kt315b вне форума   Ответить с цитированием
Старый 22.06.2010, 16:16   #1293
Vladget
Moderator
 
Регистрация: 04.04.2009
Возраст: 69
Город: Краснодар
Регион: 23, 93
Машина: HONDA CR-V-08
Сообщений: 3,129
Vladget is a splendid one to beholdVladget is a splendid one to beholdVladget is a splendid one to beholdVladget is a splendid one to beholdVladget is a splendid one to beholdVladget is a splendid one to beholdVladget is a splendid one to behold
По умолчанию

У меня тоже атом 330 собрал по схеме с первого поста транс намотал на самом маленьком Ш-образном из БП АТ проводом 0,8 и напряжение сразу стало как "вкопанное" ровно "стока скоко" надо и всего хватает и мне кажется что при таком питающем напряжении поле вокруг него не намного больше чем от тора ( но на всякий случай БП в экран засунул) зато "гемора" меньше при намотке и коммутации
Vladget вне форума   Ответить с цитированием
Старый 22.06.2010, 22:39   #1294
kt315b
Новый Пользователь
 
Регистрация: 21.06.2010
Возраст: 57
Регион: 44
Сообщений: 5
kt315b is on a distinguished road
По умолчанию

Цитата:
Сообщение от kt315b Посмотреть сообщение
Вот ещё вариант печатки для "классической" схемы, делалась для малопотребляющей системы на атоме, отличается небольшим теплоотводником для силовых элементов (Т образный алюминиевый профиль - в UPSках встречается - он же элемент крепления) и соответственно кольцами с меньшим размером для трансформатора и дросселя.

Может кому пригодится. Предохранителя на плате нет. 3,3 вольта не регулируются - подбирается резистором при настройке.

ПС. Диоды на -5 и -12 нужно перевернуть...
Вот фото собранного устройства:
Миниатюры
Нажмите на изображение для увеличения
Название: IMG_0027.JPG
Просмотров: 2031
Размер:	131.0 Кб
ID:	17575   Нажмите на изображение для увеличения
Название: IMG_0028.JPG
Просмотров: 1964
Размер:	124.3 Кб
ID:	17576   Нажмите на изображение для увеличения
Название: IMG_0031.JPG
Просмотров: 2039
Размер:	182.4 Кб
ID:	17577  
kt315b вне форума   Ответить с цитированием
Старый 23.06.2010, 00:35   #1295
Vladget
Moderator
 
Регистрация: 04.04.2009
Возраст: 69
Город: Краснодар
Регион: 23, 93
Машина: HONDA CR-V-08
Сообщений: 3,129
Vladget is a splendid one to beholdVladget is a splendid one to beholdVladget is a splendid one to beholdVladget is a splendid one to beholdVladget is a splendid one to beholdVladget is a splendid one to beholdVladget is a splendid one to behold
По умолчанию

Цитата:
Сообщение от kt315b Посмотреть сообщение
Вот фото собранного устройства:
Я бы только все таки дорожки силовые (как входные так и выходные) пролудил
Vladget вне форума   Ответить с цитированием
Старый 23.06.2010, 10:36   #1296
kt315b
Новый Пользователь
 
Регистрация: 21.06.2010
Возраст: 57
Регион: 44
Сообщений: 5
kt315b is on a distinguished road
По умолчанию

Цитата:
Сообщение от Vladget Посмотреть сообщение
Я бы только все таки дорожки силовые (как входные так и выходные) пролудил
Да, при нагрузке более эдак ват 40 нужно пролудить, т.е. даже не пролудить а слой припоя миллиметра полтора два нанести - а так при 30 ваттах потребляемых от аккомулятора самый греющийся элемент это групповой дроссель - без обдува градусов до 60 при внешней температуре 22-24.
kt315b вне форума   Ответить с цитированием
Старый 23.06.2010, 13:28   #1297
Vladget
Moderator
 
Регистрация: 04.04.2009
Возраст: 69
Город: Краснодар
Регион: 23, 93
Машина: HONDA CR-V-08
Сообщений: 3,129
Vladget is a splendid one to beholdVladget is a splendid one to beholdVladget is a splendid one to beholdVladget is a splendid one to beholdVladget is a splendid one to beholdVladget is a splendid one to beholdVladget is a splendid one to behold
По умолчанию

Цитата:
Сообщение от kt315b Посмотреть сообщение
Да, при нагрузке более эдак ват 40 нужно пролудить, т.е. даже не пролудить а слой припоя миллиметра полтора два нанести - а так при 30 ваттах потребляемых от аккомулятора самый греющийся элемент это групповой дроссель - без обдува градусов до 60 при внешней температуре 22-24.
ну все таки если посчитать сечение дорожки взять плотность тока для меди получается что силовые дорожки надо лудить и при 30 ваттах (ну это так в качестве комментария)
Vladget вне форума   Ответить с цитированием
Старый 23.06.2010, 16:39   #1298
taximan
Пользователь
 
Аватар для taximan
 
Регистрация: 06.11.2007
Город: МИНСК
Регион: Беларусь
Машина: FIAT BRAVO 1.6I 103
Сообщений: 99
taximan is on a distinguished road
По умолчанию

Цитата:
Сообщение от kt315b Посмотреть сообщение
Вот ещё вариант печатки для "классической" схемы, делалась для малопотребляющей системы на атоме, отличается небольшим теплоотводником для силовых элементов (Т образный алюминиевый профиль - в UPSках встречается - он же элемент крепления) и соответственно кольцами с меньшим размером для трансформатора и дросселя.

Может кому пригодится. Предохранителя на плате нет. 3,3 вольта не регулируются - подбирается резистором при настройке.

ПС. Диоды на -5 и -12 нужно перевернуть...
печатка неплохая
но не подписаны элементы
новичку будет плохо разбиратся
подпиши пожалуста
__________________

интересное
taximan вне форума   Ответить с цитированием
Старый 30.06.2010, 14:01   #1299
Nightmare
Пользователь
 
Регистрация: 02.02.2010
Возраст: 44
Город: Ростов-на-Дону
Регион: 61
Машина: Hyundai Sonata 2.0, 2005
Сообщений: 28
Nightmare is on a distinguished road
По умолчанию

To kt315b: у меня был шум, обнаружил, что емкости 2200мкф на выходе 3.3В не хватает или она пробита. Позже выяснил, что не хватает. один 4700мкф или 2х 2200мкф выравнивают "пилу" на осцилографе, а один 2200кмф не выравнивает и писк остается. Мать через время подает сигнал на выключение.
Перекидывал обратную связь ДО дросселя, не помогло, на разъеме воткнутом в мать мусор какойто летает.
А на плату тыкаю щуп - тиш да гладь, никаких пульсаций.
Сначала каждый провод(каждое напряжение) были распаяны только один проводом, а теперь распаял полностью 20 пиновый разъем. и повесил конденсаторы по 3.3В 4700мкф+2200мкф.
Если кто сталкивался с такой проблемой - поделитесь опытом плиз
Nightmare вне форума   Ответить с цитированием
Старый 30.06.2010, 22:52   #1300
kt315b
Новый Пользователь
 
Регистрация: 21.06.2010
Возраст: 57
Регион: 44
Сообщений: 5
kt315b is on a distinguished road
По умолчанию

Цитата:
Сообщение от Nightmare Посмотреть сообщение
To kt315b: у меня был шум, обнаружил, что емкости 2200мкф на выходе 3.3В не хватает или она пробита. Позже выяснил, что не хватает. один 4700мкф или 2х 2200мкф выравнивают "пилу" на осцилографе, а один 2200кмф не выравнивает и писк остается. Мать через время подает сигнал на выключение.
Перекидывал обратную связь ДО дросселя, не помогло, на разъеме воткнутом в мать мусор какойто летает.
А на плату тыкаю щуп - тиш да гладь, никаких пульсаций.
Сначала каждый провод(каждое напряжение) были распаяны только один проводом, а теперь распаял полностью 20 пиновый разъем. и повесил конденсаторы по 3.3В 4700мкф+2200мкф.
Если кто сталкивался с такой проблемой - поделитесь опытом плиз
Я имел ввиду акустический шум-писк трасформатора преобразователя - следствие возбуждения TL494 (которое видно и на осцилографе). Напряжение 3.3в формируется линейным стабилизатором на элементах VA7 и управляемом стабилитроне VA6 из напряжения 5В, проверяйте конденсаторы на всех каналах, так же правильность включения дросселя групповой стабилизации и исправность выпрямительных диодных сборок. До материнской платы лучше использовать "стандартные" провода от неисправного блока питания в "полном комплекте" - особенно черные провода т.е. "нулевые". Не стоит без необходимости увлекаться увеличением емкости фильтров блока питания - нужно ставить минимально необходимую - можно начать с половины того что указано на схеме - Особенно до дросселя С7 ~ 1000 мкф на канале 5В - при черезмерном увеличении емкостей конденсаторов возможно как раз самовозбуждение преобразователя или выход его во внештатный режим. работы
kt315b вне форума   Ответить с цитированием
Ответ

Метки
блок питания


Здесь присутствуют: 1 (пользователей: 0 , гостей: 1)
 

Ваши права в разделе
Вы не можете создавать новые темы
Вы не можете отвечать в темах
Вы не можете прикреплять вложения
Вы не можете редактировать свои сообщения

BB коды Вкл.
Смайлы Вкл.
[IMG] код Вкл.
HTML код Выкл.



Часовой пояс GMT +4, время: 23:57.


Работает на vBulletin® версия 3.8.4.
Copyright ©2000 - 2026, Jelsoft Enterprises Ltd.
Перевод: zCarot