PCCar.ru - Ваш автомобильный компьютер

Вернуться   PCCar.ru - Ваш автомобильный компьютер > MP3Car ТехИнфа > AndroidCar > Питание

Ответ
 
Опции темы Поиск в этой теме
Старый 01.12.2018, 15:13   #121
oleg707
Гуру
 
Аватар для oleg707
 
Регистрация: 16.04.2014
Возраст: 42
Город: Gdynia
Регион: другой - для добавления сообщить ab
Сообщений: 2,548
oleg707 has a reputation beyond reputeoleg707 has a reputation beyond reputeoleg707 has a reputation beyond reputeoleg707 has a reputation beyond reputeoleg707 has a reputation beyond reputeoleg707 has a reputation beyond reputeoleg707 has a reputation beyond reputeoleg707 has a reputation beyond reputeoleg707 has a reputation beyond reputeoleg707 has a reputation beyond repute
Smile

Предыдущая часть

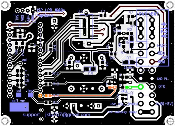
Далее, через паузу (определенную в программе процессора) после включения ACC включаем экран.
Для этого включаем логическую единицу (+5В) на D12 ардуины. Напряжение идет через R14 на 1pin твердотельного реле LH1502. При этом размыкаются нормально замкнутые контакты S1 и S1', убирая массу с соответствующего контакта HALL выходного разъема блока питания.
Если S1 и S1' не разомкнуты, проверить напряжение на 1pin твердотельного реле LH1502. Должно быть 1,2В.
Название: image049.png
Просмотров: 2014

Размер: 31.3 Кб
Нажмите на изображение для увеличения
Название: image095.jpg
Просмотров: 1007
Размер:	92.1 Кб
ID:	50504
*в первые 60с после выключения АСС управление на выключение экрана через ДХ не идет, нужно для корректной работы при "холодном старте" планшета.

Начать сначала
oleg707 вне форума   Ответить с цитированием
Старый 02.12.2018, 14:13   #122
Lampcos
Новый Пользователь
 
Регистрация: 17.07.2014
Регион: 48
Машина: Opel astra h caravan
Сообщений: 20
Lampcos has a spectacular aura aboutLampcos has a spectacular aura about
По умолчанию

Всем, привет.
Как и было условлено при покупке кита данного БП - сам паяю, автор консультирует, результаты поэтапно выкладываются сюда.
Пост будет из 2 частей: сама сборка и первый запуск.
Погнали.
Получил посылку достаточно быстро. Олег отправил буквально через два дня, это вдвойне приятно, так как даже неделю считаю нормальным в сиу что у многих это хобби, а не постоянка, поэтому отправка по субботам - это НОРМАЛЬНО, сам так всегда отправлял, остальное от почты зависит. Ну это отступление. .Теперь к существу.
Упаковано ОК. доехало все целым.
Так как особо много не паяю большие партии плат, поэтому стараюсь искать новые варианты флюсов и способов паять. В данный раз решил попробовать паяльный жир, нейтральный. Купил баночку - жестковат оказался, поставил на батарею - не особо помогло.
Купил в другом магазине, там получше и при температуре +23 в комнате уже похож на мед по консистенции, очень удобно оказалось работать зубочисткой.
1. На пятаки под смд нанес жир только на один из выводов, пробежался припоем поставил капельки. Запаял смд резисторы и конденсаторы.
В принципе даже схемы не понадобилось, все номиналы написаны на плате.
Нажмите на изображение для увеличения
Название: SMD_1.jpg
Просмотров: 1047
Размер:	104.5 Кб
ID:	50508Нажмите на изображение для увеличения
Название: SMD_2.jpg
Просмотров: 1051
Размер:	95.0 Кб
ID:	50509
Видны капельки не запаянных диодов
2. Запаял диоды и микросхему твердотельных реле
Нажмите на изображение для увеличения
Название: SMD+Diod_1.jpg
Просмотров: 1002
Размер:	84.0 Кб
ID:	50510
Запаял диоды и микросхему ключей
Нажмите на изображение для увеличения
Название: SMD+Diod_2.jpg
Просмотров: 916
Размер:	97.0 Кб
ID:	50511
3. Затем запаял контакты на платы преобразователей и ардуинки - муторное дело, так как пояски вокруг отверстий очень тонкие, пришлось использовать ЛТИ-120 и потом отмыл по быстрому изопропиловым спиртом.
4. Впаял электролиты, так как у меня есть требование по высоте - впаял как мне необходимо.
Автором предупрежден, что необходим некоторый воздухообмен для отвода тепла от преобразователей. У меня этот вопрос будет решен принудительной подачей воздуха в пространство, так как кроме БП у меня в этой высоте будет еще несколько источников тепла.
Запаял преобразователи, ардуинку пока не впаивал (на фото она просто вставленав плату БП).
Нажмите на изображение для увеличения
Название: Done.jpg
Просмотров: 961
Размер:	114.0 Кб
ID:	50512
6. Вынул ардуинку, пробежался по плате феном, так для самоуспокоения, что все пропаялось.
Взял плату, взял фейри, теплая вода, зубная щетка. И минут 5 все протирал, вычищая остатки жира. В целом неплохо получилось, потом пополоскал от остатков фейри и .... в духовку на 110 градусов минут на 15. Запаха фейри и жира не было, значит все выполоскалось.

Продолжение следует
Lampcos вне форума   Ответить с цитированием
Старый 02.12.2018, 23:08   #123
Lampcos
Новый Пользователь
 
Регистрация: 17.07.2014
Регион: 48
Машина: Opel astra h caravan
Сообщений: 20
Lampcos has a spectacular aura aboutLampcos has a spectacular aura about
По умолчанию

Продолжение. Первый запуск.
Все подключил, на источнике выставил +12,9В.
На преобразователях выставил переменник на минимальное напряжение.
Включаю...красный диод горит на ардуине, экран просто синий - горит подсветка..и всё. На выходе преобразователей по нолям.
Оказывается надо чтобы еще на ардуинке мигал зеленый диод.
В итоге оказалось почему то, что нужно перезалить прошивку.
Перезалил - зеленый диод заморгал, на преобразователях появилось напряжение минимальное - у меня было по 0,86В.
Подкруткой переменников выставил на планшет 4,25В. на юсб хаб - 5,08В
Но экран синий. Я честно говоря опешил. Оказалось надо было покрутить сзади дисплея подстроечник, тем самым настроив соотношение яркости подсветки и свечения самих цифр. Но ни тут то было, дисплей показал следующее
Нажмите на изображение для увеличения
Название: display_1.jpg
Просмотров: 1003
Размер:	52.6 Кб
ID:	50515
Оказалось это так дисплей реагирует на прикосновение пальцев. Поэтому кладем дисплей на стол, нажимаем ресет и вуаля
Нажмите на изображение для увеличения
Название: display_2.jpg
Просмотров: 1004
Размер:	47.1 Кб
ID:	50516
Здесь уже видно напряжение 11,99, это я выставил 12 вольт на источнике.
Таким образом:
1. После запуска при необходимости перезаливаем прошивку
2. Регулируем яркость подсветки.
3. Не трогаем пальцами экран (в моем случае это так, хотя Олег говорит, так не должно быть, но имеем, что имеем)

Теперь к калибровке. Выставляем 12В на источнике, берем пинцет или кусок провода и снова ресетимся. После этого на мговение замыкаем "cal" и видим служебную инфу.
Потом 5 рад замыкаем и размыкаем и на пятом разе оставляет замкнутыми, ждем появления надписи "end kalibr" и радуемся жизни.
Нюанс: желательно, чтобы контакт при замыкании был хорошим, с первого раза у меня не удалось дождаться надписи окончания калибровки, поэтому был взят другой пинцет, отмыт спиртом.
Можно конечно кусок провода, но пинцетом мне было как то удобнее.
В итоге все настроилось, теперь к полевым испытаниям под нагрузкой.
Как пройдут, так отпишусь.

П.С. Олегу ОГРОМНОЕ спасибо за оперативную техподдержку, я бы даже сказал - за дружественную поддержку.
Lampcos вне форума   Ответить с цитированием
Старый 05.12.2018, 15:23   #124
Upgreyd
Новый Пользователь
 
Регистрация: 20.11.2017
Город: Нижний Новгород
Регион: 52
Машина: Nissan Almera Classic
Сообщений: 20
Upgreyd is on a distinguished road
По умолчанию

А может кто-то расписать, как залить прошивку? Скачал я сборку ардуины из этой темы, скопипастил скетч, но при Verify он выдаёт несколько строчек красным (типа ошибки), но в итоге всё компилится. Это нормально, можно заливать?
Upgreyd вне форума   Ответить с цитированием
Старый 05.12.2018, 18:41   #125
oleg707
Гуру
 
Аватар для oleg707
 
Регистрация: 16.04.2014
Возраст: 42
Город: Gdynia
Регион: другой - для добавления сообщить ab
Сообщений: 2,548
oleg707 has a reputation beyond reputeoleg707 has a reputation beyond reputeoleg707 has a reputation beyond reputeoleg707 has a reputation beyond reputeoleg707 has a reputation beyond reputeoleg707 has a reputation beyond reputeoleg707 has a reputation beyond reputeoleg707 has a reputation beyond reputeoleg707 has a reputation beyond reputeoleg707 has a reputation beyond repute
Arrow

Цитата:
Сообщение от Upgreyd Посмотреть сообщение
А может кто-то расписать, как залить прошивку? Скачал я сборку ардуины из этой темы, скопипастил скетч, но при Verify он выдаёт несколько строчек красным (типа ошибки), но в итоге всё компилится. Это нормально, можно заливать?
можно, это библиотеки красным пишут. На работу не влияет.
После компиляции (ждём) пройдет загрузка скетча
Wring | ################################################## | 100% 5.48s
И его проверка
Reading | ################################################## | 100% 4.14s
В случае удачной проверки будет сообщение.
avrdude: verifying ...
avrdude: 18872 bytes of flash verified
avrdude done. Thank you.

Позже распишу подробнее с картинками, совсем нет времени. Если не получится, стукнись в вайбер ( в шапке темы есть), скину файл с картинками.
oleg707 вне форума   Ответить с цитированием
Старый 05.12.2018, 23:59   #126
Upgreyd
Новый Пользователь
 
Регистрация: 20.11.2017
Город: Нижний Новгород
Регион: 52
Машина: Nissan Almera Classic
Сообщений: 20
Upgreyd is on a distinguished road
По умолчанию

В общем продолжим обсуждение неполадок здесь. В копилку опыта так сказать.
Проблема в следующем - в момент, когда появляется ACC блок выключается. Т. е. не знаю, выключается ли блок, но планшет выключается и снова включается.
Я думал, что блок выключается ПОСЛЕ пропадания ACC, но на самом деле он уходит в перезагруз, как только после сна ACC появляется. Дебаг в прошивке включён. Все это происходит и с БП на столе, и в машине.
На словах может коряво объяснил, прикладываю видео
https://www.youtube.com/watch?v=7IrO...ature=youtu.be
Upgreyd вне форума   Ответить с цитированием
Старый 06.12.2018, 01:02   #127
oleg707
Гуру
 
Аватар для oleg707
 
Регистрация: 16.04.2014
Возраст: 42
Город: Gdynia
Регион: другой - для добавления сообщить ab
Сообщений: 2,548
oleg707 has a reputation beyond reputeoleg707 has a reputation beyond reputeoleg707 has a reputation beyond reputeoleg707 has a reputation beyond reputeoleg707 has a reputation beyond reputeoleg707 has a reputation beyond reputeoleg707 has a reputation beyond reputeoleg707 has a reputation beyond reputeoleg707 has a reputation beyond reputeoleg707 has a reputation beyond repute
Question

Цитата:
Сообщение от Upgreyd Посмотреть сообщение
В общем продолжим обсуждение неполадок здесь. В копилку опыта так сказать.
Проблема в следующем - в момент, когда появляется ACC блок выключается. Т. е. не знаю, выключается ли блок, но планшет выключается и снова включается.
Я думал, что блок выключается ПОСЛЕ пропадания ACC, но на самом деле он уходит в перезагруз, как только после сна ACC появляется. Дебаг в прошивке включён. Все это происходит и с БП на столе, и в машине.
На словах может коряво объяснил, прикладываю видео
https://www.youtube.com/watch?v=7IrO...ature=youtu.be
А можно снять то же самое видео, но с подключенным вольтметром на "батарее планшета" ?
При выключенном зажигании должен постоянно быть включен дс-дс, который постоянно питает батарею. И этот дс-дс НЕ должен выключаться в режиме отладки. Этот дс-дс и в нормальном режиме всегда работать должен, имитируя батарею планшета ( у меня месяцами не выключается).
Прошу сделать это на прошивке m36, для облегчения поиска проблемы.


С сайтом что-то, не работают вложения, залью прошивку на обменник и выложу ссылку.
oleg707 вне форума   Ответить с цитированием
Старый 06.12.2018, 01:13   #128
Upgreyd
Новый Пользователь
 
Регистрация: 20.11.2017
Город: Нижний Новгород
Регион: 52
Машина: Nissan Almera Classic
Сообщений: 20
Upgreyd is on a distinguished road
По умолчанию

Так, проблема локализована и решена) Оказалось виной всему косяк в ОТГ кабеле. Колдовство. При инициализации хаба, планшет уходил в ребут. Так тихо мирно перезагружался. Перепаял кабель, всё решилось, блок работает отлично.
Upgreyd вне форума   Ответить с цитированием
Старый 07.12.2018, 00:02   #129
oleg707
Гуру
 
Аватар для oleg707
 
Регистрация: 16.04.2014
Возраст: 42
Город: Gdynia
Регион: другой - для добавления сообщить ab
Сообщений: 2,548
oleg707 has a reputation beyond reputeoleg707 has a reputation beyond reputeoleg707 has a reputation beyond reputeoleg707 has a reputation beyond reputeoleg707 has a reputation beyond reputeoleg707 has a reputation beyond reputeoleg707 has a reputation beyond reputeoleg707 has a reputation beyond reputeoleg707 has a reputation beyond reputeoleg707 has a reputation beyond repute
Arrow самые свежие версии файлов

Поскольку что-то с форумом и нельзя просмотреть вложения и скачать файлы, дублирую файлы на внешнем обменнике.

прошивка, стабильная m36 Прошивка полностью совместима с версиями BP5mini, BP5mini2.1, BP5mini+2.2
Дополнительная ссылка на прошивки .
печатня плата 87+ открывать в DipTrace

Инструкция по подключению

Краткий принцип работы БП5mini (+поиск неисправностей)

Все эти ссылки идут на обменник, который синхронизируется с моим компьютером, поэтому тут скорее всего самые свежие версии файлов для открытого доступа.

Последний раз редактировалось oleg707; 27.02.2019 в 00:46.
oleg707 вне форума   Ответить с цитированием
Старый 08.12.2018, 19:05   #130
oleg707
Гуру
 
Аватар для oleg707
 
Регистрация: 16.04.2014
Возраст: 42
Город: Gdynia
Регион: другой - для добавления сообщить ab
Сообщений: 2,548
oleg707 has a reputation beyond reputeoleg707 has a reputation beyond reputeoleg707 has a reputation beyond reputeoleg707 has a reputation beyond reputeoleg707 has a reputation beyond reputeoleg707 has a reputation beyond reputeoleg707 has a reputation beyond reputeoleg707 has a reputation beyond reputeoleg707 has a reputation beyond reputeoleg707 has a reputation beyond repute
По умолчанию Рекомендованный порядок настройки БП после сборки.

Рекомендованный порядок настройки БП после сборки.
Итак, мы спаяли, отмыли, собрали БП (блок питания) .
Нажмите на изображение для увеличения
Название: image033.jpg
Просмотров: 1460
Размер:	19.3 Кб
ID:	50547Нажмите на изображение для увеличения
Название: image034.jpg
Просмотров: 1459
Размер:	18.6 Кб
ID:	50548
Без прошивки это просто груда железа, поэтому надо для начала прошить.
Поскольку используется ардуино NANO ( именно для облегчения прошивки простым пользователям), то для прошивки понадобится всего лишь mini-USB кабель.
Нажмите на изображение для увеличения
Название: image005.jpg
Просмотров: 1413
Размер:	20.7 Кб
ID:	50549
Для начала скачиваем мою сборку среды Arduino IDE (там уже есть все необходимые библиотеки).
Для этого идем по одной из ссылок и скачиваем, потом распаковываем в корень диска C:\
https://mega.nz/#!FlhiWTgZ!fhH_QTRTF...v-sHJEXG-538Sc
https://drive.google.com/file/d/1oAz...ew?usp=sharing
Получаем такой путь c:\Arduino\arduino-1.6.12\
Кроме того, в системе должны быть установлены драйвера CH340G (давно есть подписанные). Как поставить распишу позже, а пока гугл в помощь.
Запускаем c:\Arduino\arduino-1.6.12\arduino.exe
Нажмите на изображение для увеличения
Название: image007.jpg
Просмотров: 1432
Размер:	50.8 Кб
ID:	50550

Следующая часть

Последний раз редактировалось oleg707; 16.12.2018 в 14:55.
oleg707 вне форума   Ответить с цитированием
Ответ


Здесь присутствуют: 1 (пользователей: 0 , гостей: 1)
 

Ваши права в разделе
Вы не можете создавать новые темы
Вы не можете отвечать в темах
Вы не можете прикреплять вложения
Вы не можете редактировать свои сообщения

BB коды Вкл.
Смайлы Вкл.
[IMG] код Вкл.
HTML код Выкл.



Часовой пояс GMT +4, время: 08:47.


Работает на vBulletin® версия 3.8.4.
Copyright ©2000 - 2026, Jelsoft Enterprises Ltd.
Перевод: zCarot