PCCar.ru - Ваш автомобильный компьютер

Вернуться   PCCar.ru - Ваш автомобильный компьютер > MP3Car ТехИнфа > Разработка устройств

Ответ
 
Опции темы Поиск в этой теме
Старый 18.03.2010, 20:02   #121
AVP87
Старший Пользователь
 
Регистрация: 04.01.2010
Возраст: 38
Город: Камешково
Регион: 33
Машина: --
Сообщений: 142
AVP87 is on a distinguished road
По умолчанию

размерами, У которого B правильная квадратная точка, отсюда и соотношение сторон 1 к двум. Выводы не в том порядке и находятся снизу, приладить можно и тач на него подойдет TS12864ARNB#
http://display.compel.ru/passive/pas...G&res=128%2064
__________________
Работаю за идею и еду.....
AVP87 вне форума   Ответить с цитированием
Старый 19.03.2010, 00:45   #122
AVP87
Старший Пользователь
 
Регистрация: 04.01.2010
Возраст: 38
Город: Камешково
Регион: 33
Машина: --
Сообщений: 142
AVP87 is on a distinguished road
По умолчанию

Запаял я основное на платку. Запустилось, правда не с первого раза, соплей наделал когда лудил, и лут уже не катит, после заправки катриджа.
И как то по сравнению с макетом дохленько выглядит.
Миниатюры
Нажмите на изображение для увеличения
Название: IMG00142.jpg
Просмотров: 896
Размер:	70.3 Кб
ID:	15856   Нажмите на изображение для увеличения
Название: IMG00143.jpg
Просмотров: 893
Размер:	54.0 Кб
ID:	15857   Нажмите на изображение для увеличения
Название: IMG00144.jpg
Просмотров: 886
Размер:	69.0 Кб
ID:	15858  
__________________
Работаю за идею и еду.....

Последний раз редактировалось AVP87; 19.03.2010 в 01:21.
AVP87 вне форума   Ответить с цитированием
Старый 19.03.2010, 01:08   #123
AVP87
Старший Пользователь
 
Регистрация: 04.01.2010
Возраст: 38
Город: Камешково
Регион: 33
Машина: --
Сообщений: 142
AVP87 is on a distinguished road
По умолчанию

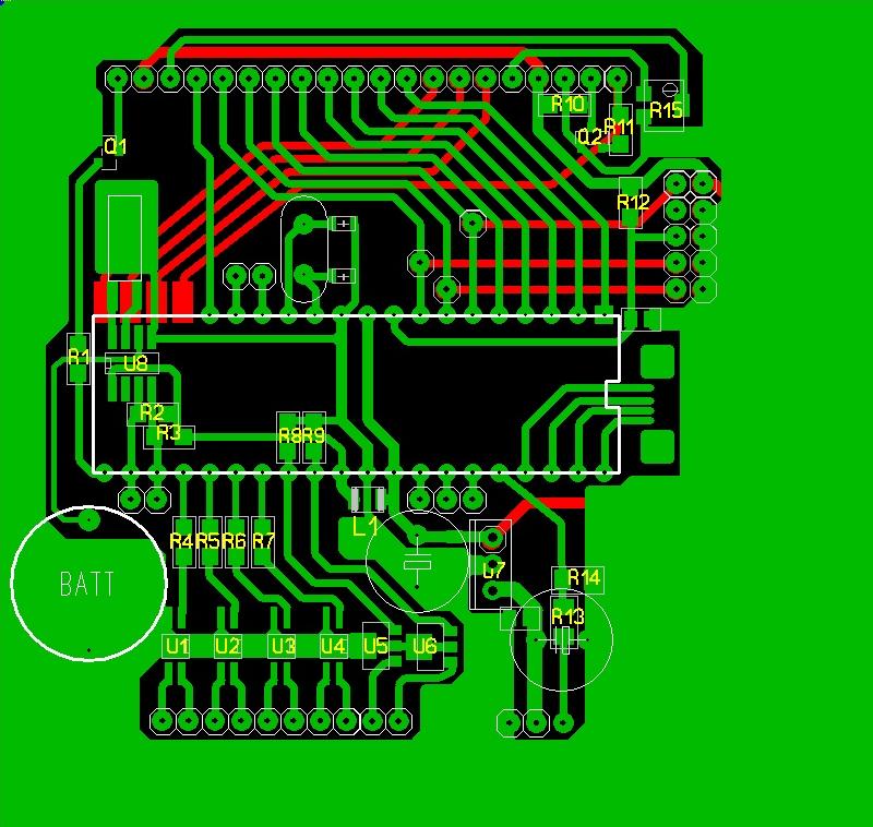
Печатка с смд, все резюки 1206 по 10К. КРоме двух которые сидят на базах транзитсторов они по 1К. Зеленый цвет не зеркалится, красный зеркально распечатывается для ЛУТ.
L1-LQH32CN100K23L
R15 -PVG5A103C01R00
U1-U4 CPC1017NTR
Q1-Q2 BC817
Разъем для тача взят с винчестера на 200 метров.

Ноги у панельки для МК 17-20 загипаются и припаиваются поверхностно.

Еще бы желательно на питание подсветки поставить резистор ом на 10-15. Хотя и без него норма будет
Миниатюры
Нажмите на изображение для увеличения
Название: Безымянный1.JPG
Просмотров: 871
Размер:	111.7 Кб
ID:	15859  
Вложения
Тип файла: rar SMD1.rar (24.2 Кб, 498 просмотров)
__________________
Работаю за идею и еду.....

Последний раз редактировалось AVP87; 25.03.2010 в 09:06.
AVP87 вне форума   Ответить с цитированием
Старый 19.03.2010, 21:43   #124
AVP87
Старший Пользователь
 
Регистрация: 04.01.2010
Возраст: 38
Город: Камешково
Регион: 33
Машина: --
Сообщений: 142
AVP87 is on a distinguished road
По умолчанию

Припаял часики, запустились сразу... TWI аппаратный, но пока еще не на прерываниях...

tо ewgen1 Как там у тебя дела с комплектухой?
__________________
Работаю за идею и еду.....
AVP87 вне форума   Ответить с цитированием
Старый 19.03.2010, 22:10   #125
ewgen1
Старший Пользователь
 
Регистрация: 29.09.2009
Город: екатеринбург
Регион: 66, 96
Машина: mitsubishi airtrek Turbo-R
Сообщений: 524
ewgen1 is on a distinguished road
По умолчанию

Цитата:
Сообщение от AVP87 Посмотреть сообщение
Припаял часики, запустились сразу... TWI аппаратный, но пока еще не на прерываниях...

tо ewgen1 Как там у тебя дела с комплектухой?
дисплей с тачем так и не нашел!
ewgen1 вне форума   Ответить с цитированием
Старый 20.03.2010, 02:19   #126
AVP87
Старший Пользователь
 
Регистрация: 04.01.2010
Возраст: 38
Город: Камешково
Регион: 33
Машина: --
Сообщений: 142
AVP87 is on a distinguished road
По умолчанию

Цитата:
Сообщение от ewgen1 Посмотреть сообщение
дисплей с тачем так и не нашел!
А в промэлектронике нет что ли?
__________________
Работаю за идею и еду.....
AVP87 вне форума   Ответить с цитированием
Старый 20.03.2010, 21:51   #127
ewgen1
Старший Пользователь
 
Регистрация: 29.09.2009
Город: екатеринбург
Регион: 66, 96
Машина: mitsubishi airtrek Turbo-R
Сообщений: 524
ewgen1 is on a distinguished road
По умолчанию

Цитата:
Сообщение от AVP87 Посмотреть сообщение
А в промэлектронике нет что ли?
сам не ездил но отправлял человека так сказали что нет!надо самому ехать и брать аналог какой нибудь.еще вопрос в это контролере возможно сделать remote усилителями чтоб они включались с задержкой после того как звуковуха инициализируется?
ewgen1 вне форума   Ответить с цитированием
Старый 21.03.2010, 16:56   #128
AVP87
Старший Пользователь
 
Регистрация: 04.01.2010
Возраст: 38
Город: Камешково
Регион: 33
Машина: --
Сообщений: 142
AVP87 is on a distinguished road
По умолчанию

Цитата:
Сообщение от ewgen1 Посмотреть сообщение
сам не ездил но отправлял человека так сказали что нет!надо самому ехать и брать аналог какой нибудь.еще вопрос в это контролере возможно сделать remote усилителями чтоб они включались с задержкой после того как звуковуха инициализируется?
Так будет включатся с задержкой, можно еще сделать вкл и выкл для доп устройств, например через меню либо по времени.
__________________
Работаю за идею и еду.....
AVP87 вне форума   Ответить с цитированием
Старый 28.03.2010, 13:18   #129
ewgen1
Старший Пользователь
 
Регистрация: 29.09.2009
Город: екатеринбург
Регион: 66, 96
Машина: mitsubishi airtrek Turbo-R
Сообщений: 524
ewgen1 is on a distinguished road
По умолчанию

дисплей нашел WG12864B-REI-V#N а тач не могу найти !какой можно использовать?где в проме смотреть?не могу там найти
ewgen1 вне форума   Ответить с цитированием
Старый 31.03.2010, 09:35   #130
AVP87
Старший Пользователь
 
Регистрация: 04.01.2010
Возраст: 38
Город: Камешково
Регион: 33
Машина: --
Сообщений: 142
AVP87 is on a distinguished road
По умолчанию

Айнит хелп, никто не подскажет скан коды мультимедийных клавишь на клаве? Что то в нете так и не нарыл.
__________________
Работаю за идею и еду.....
AVP87 вне форума   Ответить с цитированием
Ответ


Здесь присутствуют: 1 (пользователей: 0 , гостей: 1)
 

Ваши права в разделе
Вы не можете создавать новые темы
Вы не можете отвечать в темах
Вы не можете прикреплять вложения
Вы не можете редактировать свои сообщения

BB коды Вкл.
Смайлы Вкл.
[IMG] код Вкл.
HTML код Выкл.



Часовой пояс GMT +4, время: 14:40.


Работает на vBulletin® версия 3.8.4.
Copyright ©2000 - 2026, Jelsoft Enterprises Ltd.
Перевод: zCarot