PCCar.ru - Ваш автомобильный компьютер

Вернуться   PCCar.ru - Ваш автомобильный компьютер > MP3Car ТехИнфа > AndroidCar > Питание

Ответ
 
Опции темы Поиск в этой теме
Старый 03.11.2018, 18:20   #111
avaRi
Пользователь
 
Регистрация: 02.09.2015
Регион: 25
Сообщений: 30
avaRi is on a distinguished road
По умолчанию Отдам даром печатные платы от 5 версии блока

Отдам даром печатные платы от 5 версии блока !!!!5mini-6_4_на_pccar.zip
Нажмите на изображение для увеличения
Название: photo_2018-11-04_00-14-05.jpg
Просмотров: 1036
Размер:	95.9 Кб
ID:	50408

Нажмите на изображение для увеличения
Название: photo_2018-11-04_00-14-19.jpg
Просмотров: 1064
Размер:	101.8 Кб
ID:	50409

Нажмите на изображение для увеличения
Название: photo_2018-11-04_00-14-22.jpg
Просмотров: 1206
Размер:	100.4 Кб
ID:	50410
В наличии 7 штук. 2 блока я собрал для себя, 1 одну плату про запас.
Собранные блоки отлично работают. Я до недавнего времени катал с еще старее те, что на KIW.
7 готов подарить, так как лежат без дела.
Одна плата в одни руки!
С вас оплата почтовых расходов!
Обязательное фото готового блока!
Отписываемся здесь, и на почту 9146635@gmail.com, тема: печатка бп Олег707.

Последний раз редактировалось avaRi; 03.11.2018 в 20:17.
avaRi вне форума   Ответить с цитированием
Старый 03.11.2018, 19:27   #112
oleg707
Гуру
 
Аватар для oleg707
 
Регистрация: 16.04.2014
Возраст: 41
Город: Gdynia
Регион: другой - для добавления сообщить ab
Сообщений: 2,548
oleg707 has a reputation beyond reputeoleg707 has a reputation beyond reputeoleg707 has a reputation beyond reputeoleg707 has a reputation beyond reputeoleg707 has a reputation beyond reputeoleg707 has a reputation beyond reputeoleg707 has a reputation beyond reputeoleg707 has a reputation beyond reputeoleg707 has a reputation beyond reputeoleg707 has a reputation beyond repute
По умолчанию

Цитата:
Сообщение от avaRi Посмотреть сообщение
Отдам даром печатные платы от 5 версии блока !!!!5mini-6_4_на_pccar.zip

В наличии 7 штук. 2 блока я собрал для себя, 1 одну плату про запас.
Собранные блоки отлично работают. Я до недавнего времени катал с еще старее те, что на KIW.
7 готов подарить, так как лежат без дела.
С вас оплата почтовых расходов!
Обязательное фото готового блока!
Отписываемся здесь, и на почту 9146635@gmail.com, тема: печатка бп Олег707.
Несмотря на то, что плата старого поколения, хорошо себя показала. Только не помню на сто процентов, совместимы ли с ней прошивки последних версий, вроде бы должны быть совместимы.
На фото заметил нераспаянную подтяжку i2c шины данных, R16, R17 Обязательно запаять 3.3К ( от 1 до 5КОм).
oleg707 вне форума   Ответить с цитированием
Старый 03.11.2018, 19:35   #113
avaRi
Пользователь
 
Регистрация: 02.09.2015
Регион: 25
Сообщений: 30
avaRi is on a distinguished road
По умолчанию

Цитата:
Сообщение от oleg707 Посмотреть сообщение
Несмотря на то, что плата старого поколения, хорошо себя показала. Только не помню на сто процентов, совместимы ли с ней прошивки последних версий, вроде бы должны быть совместимы.
На фото заметил нераспаянную подтяжку i2c шины данных, R16, R17 Обязательно запаять 3.3К ( от 1 до 5КОм).
Прошивку залил м36 все отлично.
Подтяжку запаяю, спасибо!
avaRi вне форума   Ответить с цитированием
Старый 03.11.2018, 20:11   #114
mazay66
Старший Пользователь
 
Регистрация: 17.10.2015
Город: Санкт-Петербург
Регион: 78, 98
Машина: Рено Колеос
Сообщений: 647
mazay66 is a name known to allmazay66 is a name known to allmazay66 is a name known to allmazay66 is a name known to allmazay66 is a name known to allmazay66 is a name known to all
По умолчанию

Взял бы пару плат. На новогодних выходных будет много времени, чтобы спаять и потестить блок с ардуино. Оценить возможеости "умного" блока от Олега
mazay66 вне форума   Ответить с цитированием
Старый 07.11.2018, 22:44   #115
oleg707
Гуру
 
Аватар для oleg707
 
Регистрация: 16.04.2014
Возраст: 41
Город: Gdynia
Регион: другой - для добавления сообщить ab
Сообщений: 2,548
oleg707 has a reputation beyond reputeoleg707 has a reputation beyond reputeoleg707 has a reputation beyond reputeoleg707 has a reputation beyond reputeoleg707 has a reputation beyond reputeoleg707 has a reputation beyond reputeoleg707 has a reputation beyond reputeoleg707 has a reputation beyond reputeoleg707 has a reputation beyond reputeoleg707 has a reputation beyond repute
Smile

Предыдущая часть

Далее, через паузу (определенную в программе процессора) после включения ACC включаем (+5V (POGO(USB)) на пого пин ( в 7-2012) либо на юсб (+5В) .
Для этого включаем логическую единицу (+5В) на D2 ардуины. Напряжение идет через R16 на подпаянный на плату ДС-ДС-2 дополнительный управляющий провод (EN2). Поскольку напряжение +12В на входе уже есть, на выходе дс-дс появляется настроенное заранее питание 5,0В.

Название: image043.jpg
Просмотров: 1870

Размер: 25.3 КбНажмите на изображение для увеличения
Название: image045.jpg
Просмотров: 1050
Размер:	40.4 Кб
ID:	50449

Если напряжения на выходе дс-дс2 (5В) нет, а на входе (+12В) есть, следует проверить управляющее напряжение в точке EN2 (+5В), следует проверить (или временно выпаять) стабилитроны ZD1, ZD2 (могут закоротить при самостоятельной подстройке напряжения выше 5,6В)
Также проверить С3, С13.
Нажмите на изображение для увеличения
Название: image047.jpg
Просмотров: 1045
Размер:	159.2 Кб
ID:	50450


Cледующая часть

Последний раз редактировалось basurman; 16.12.2018 в 16:09.
oleg707 вне форума   Ответить с цитированием
Старый 18.11.2018, 14:57   #116
oleg707
Гуру
 
Аватар для oleg707
 
Регистрация: 16.04.2014
Возраст: 41
Город: Gdynia
Регион: другой - для добавления сообщить ab
Сообщений: 2,548
oleg707 has a reputation beyond reputeoleg707 has a reputation beyond reputeoleg707 has a reputation beyond reputeoleg707 has a reputation beyond reputeoleg707 has a reputation beyond reputeoleg707 has a reputation beyond reputeoleg707 has a reputation beyond reputeoleg707 has a reputation beyond reputeoleg707 has a reputation beyond reputeoleg707 has a reputation beyond repute
Smile

Предыдущая часть

Далее, через паузу (определенную в программе процессора) после включения ACC включаем минус на выход OTG (нужно для определения ЮСБ периферии планшетом.)
Для этого включаем логическую единицу (+5В) на D10 ардуины. Напряжение идет через R13 на 3pin твердотельного реле LH1502. При этом замыкаются нормально разомкнутые контакты S2 и S2', подавая массу на соответствующий контакт OTG выходного разъема блока питания.
Если S2 и S2' не замкнуты, проверить напряжение на на 3pin твердотельного реле LH1502. Должно быть 1,2В.
Название: image049.jpg
Просмотров: 1823

Размер: 23.3 Кб
Нажмите на изображение для увеличения
Название: image051.jpg
Просмотров: 1049
Размер:	176.4 Кб
ID:	50470

Cледующая часть

Последний раз редактировалось oleg707; 25.11.2018 в 16:04.
oleg707 вне форума   Ответить с цитированием
Старый 18.11.2018, 15:45   #117
oleg707
Гуру
 
Аватар для oleg707
 
Регистрация: 16.04.2014
Возраст: 41
Город: Gdynia
Регион: другой - для добавления сообщить ab
Сообщений: 2,548
oleg707 has a reputation beyond reputeoleg707 has a reputation beyond reputeoleg707 has a reputation beyond reputeoleg707 has a reputation beyond reputeoleg707 has a reputation beyond reputeoleg707 has a reputation beyond reputeoleg707 has a reputation beyond reputeoleg707 has a reputation beyond reputeoleg707 has a reputation beyond reputeoleg707 has a reputation beyond repute
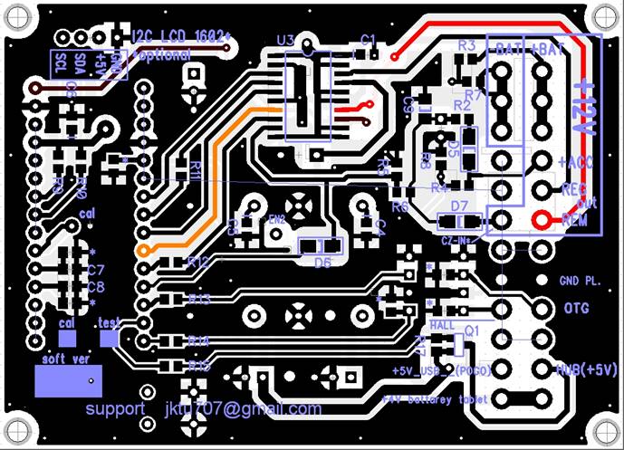
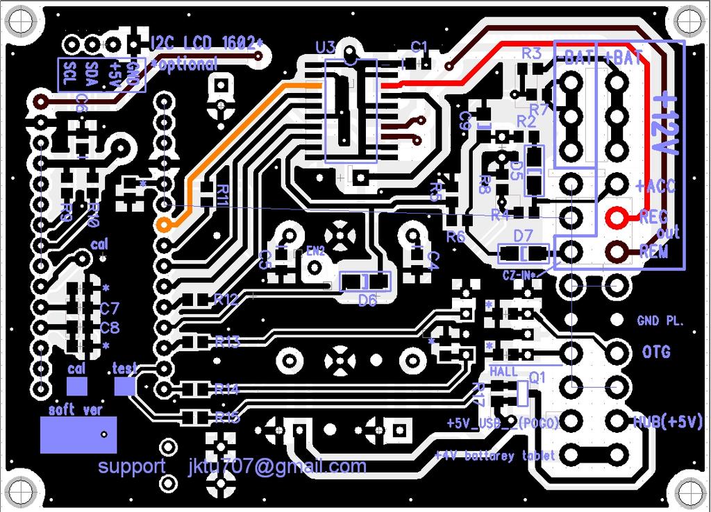
По умолчанию фото собранного БПмини2,2

По вашим просьбам выкладываю фото собранного БПмини2,2 без настройки, регулировки и т.п. для того, чтобы можно было посмотреть номиналы деталей.
Оригиналы (3,2Мб) сайт не принимает, пришлось немного ужать.
Нажмите на изображение для увеличения
Название: IMG_20181115_131758_HDR_новый размер.jpg
Просмотров: 1378
Размер:	136.9 Кб
ID:	50471
Нажмите на изображение для увеличения
Название: IMG_20181115_131541_новый размер.jpg
Просмотров: 1429
Размер:	121.2 Кб
ID:	50472
oleg707 вне форума   Ответить с цитированием
Старый 20.11.2018, 21:30   #118
oleg707
Гуру
 
Аватар для oleg707
 
Регистрация: 16.04.2014
Возраст: 41
Город: Gdynia
Регион: другой - для добавления сообщить ab
Сообщений: 2,548
oleg707 has a reputation beyond reputeoleg707 has a reputation beyond reputeoleg707 has a reputation beyond reputeoleg707 has a reputation beyond reputeoleg707 has a reputation beyond reputeoleg707 has a reputation beyond reputeoleg707 has a reputation beyond reputeoleg707 has a reputation beyond reputeoleg707 has a reputation beyond reputeoleg707 has a reputation beyond repute
Smile

Предыдущая часть

Далее, через паузу (определенную в программе процессора) после включения ACC включаем питание +5,0В на хаб. Для этого включаем логический ноль (массу) на ножке D11, затем через резистор R15 низкий уровень напряжения поступает на затвор транзистора хаба, тот открывается и пускает +5В со второго dc-dc ( который идет на зарядку планшета) на соответствующий контакт HUB(+5V) выходного разъема блока питания.
Если на HUB(+5V) нет напряжения (+5В), то проверить напряжение +5В на выходе дс-дс-2 и низкий уровень напряжения на затворе транзистора Q1 (0,5В). Заменить транзистор.
Для теста можно закоротить HUB(+5V) и +5V (POGO(USB) .
Нажмите на изображение для увеличения
Название: image090.jpg
Просмотров: 1069
Размер:	93.5 Кб
ID:	50473

Cледующая часть

Последний раз редактировалось oleg707; 25.11.2018 в 16:05.
oleg707 вне форума   Ответить с цитированием
Старый 24.11.2018, 22:04   #119
oleg707
Гуру
 
Аватар для oleg707
 
Регистрация: 16.04.2014
Возраст: 41
Город: Gdynia
Регион: другой - для добавления сообщить ab
Сообщений: 2,548
oleg707 has a reputation beyond reputeoleg707 has a reputation beyond reputeoleg707 has a reputation beyond reputeoleg707 has a reputation beyond reputeoleg707 has a reputation beyond reputeoleg707 has a reputation beyond reputeoleg707 has a reputation beyond reputeoleg707 has a reputation beyond reputeoleg707 has a reputation beyond reputeoleg707 has a reputation beyond repute
По умолчанию если не всегда определяется хаб

Делюсь возможным решением проблемы
Цитата:
Суть:
При запуске машины, может не включится хаб, соотв. нет звука, нет флешки.
Цитата:
выяснилось что если сначала включить хаб, потом массу на otg, тогда флешка и звуковуха без проблем определяются
Цитата:
Сделал таймер после включения АСС хаб 2100 otg 3100, проблема решилась) usb устройства нормально цепляются
Передергивание питания тоже убрал, изикап мне не нужен, камера в штатной магнитоле будет
Потестирую этот режим на своей машине, если понравится и не будет ухудшения стабильности, сделаю основным в следующих прошивках.
oleg707 вне форума   Ответить с цитированием
Старый 25.11.2018, 16:02   #120
oleg707
Гуру
 
Аватар для oleg707
 
Регистрация: 16.04.2014
Возраст: 41
Город: Gdynia
Регион: другой - для добавления сообщить ab
Сообщений: 2,548
oleg707 has a reputation beyond reputeoleg707 has a reputation beyond reputeoleg707 has a reputation beyond reputeoleg707 has a reputation beyond reputeoleg707 has a reputation beyond reputeoleg707 has a reputation beyond reputeoleg707 has a reputation beyond reputeoleg707 has a reputation beyond reputeoleg707 has a reputation beyond reputeoleg707 has a reputation beyond repute
Smile

Предыдущая часть

Далее, через паузу (определенную в программе процессора) после включения ACC включаем питание на видеорегистратор (либо другой потребитель, подключаемый на +12В). Нагрузку, потребляющую выше 2 ампера подключать не советуется.
Для этого включаем логическую единицу (+5В) на D4 ардуины. Напряжение идет на управляющую ногу IN1 интеллектуального ключа ITS724G. На выходе OUT1 появляется +12В , которое идет на выход REG на соответствующий контакт выходного разъема блока питания.
Нажмите на изображение для увеличения
Название: image055.jpg
Просмотров: 1001
Размер:	175.8 Кб
ID:	50488
Далее, через паузу (определенную в программе процессора) после включения ACC включаем питание на включение внешнего усилителя звука REMOUTE
Нажмите на изображение для увеличения
Название: image057.jpg
Просмотров: 994
Размер:	72.3 Кб
ID:	50489
Для этого включаем логическую единицу (+5В) на D7 ардуины. Напряжение идет на управляющую ногу IN3 интеллектуального ключа ITS724G. На выходе OUT3 появляется +12В , которое идет на выход REM на соответствующий контакт выходного разъема блока питания.
Нагрузку, потребляющую выше 2 ампера подключать не советуется.
Если выход REM не включен, то нужно подать 14В на АСС и АКБ (завести автомобиль). Либо выключить-включить зажигание. Логика режима энергосбережения.
Нажмите на изображение для увеличения
Название: image093.jpg
Просмотров: 1026
Размер:	93.3 Кб
ID:	50490
* в первые 15 секунд при холодном пуске держим REM выключенным


Следующая часть

Последний раз редактировалось basurman; 16.12.2018 в 16:09.
oleg707 вне форума   Ответить с цитированием
Ответ


Здесь присутствуют: 1 (пользователей: 0 , гостей: 1)
 

Ваши права в разделе
Вы не можете создавать новые темы
Вы не можете отвечать в темах
Вы не можете прикреплять вложения
Вы не можете редактировать свои сообщения

BB коды Вкл.
Смайлы Вкл.
[IMG] код Вкл.
HTML код Выкл.



Часовой пояс GMT +4, время: 15:36.


Работает на vBulletin® версия 3.8.4.
Copyright ©2000 - 2026, Jelsoft Enterprises Ltd.
Перевод: zCarot