PCCar.ru - Ваш автомобильный компьютер

Вернуться   PCCar.ru - Ваш автомобильный компьютер > MP3Car ТехИнфа > AndroidCar > Питание

Ответ
 
Опции темы Поиск в этой теме
Старый 04.09.2019, 02:23   #101
skanch
Модератор
 
Аватар для skanch
 
Регистрация: 19.01.2010
Возраст: 60
Город: Санкт-Петербург
Регион: 78, 98
Сообщений: 2,669
skanch has a brilliant futureskanch has a brilliant futureskanch has a brilliant futureskanch has a brilliant futureskanch has a brilliant futureskanch has a brilliant futureskanch has a brilliant futureskanch has a brilliant futureskanch has a brilliant futureskanch has a brilliant futureskanch has a brilliant future
По умолчанию

Провёл тесты полученных микросхем LTM8053 - результат очень близкий к заявленным параметрам. При напряжении на выходе в 5,2V и постоянной нагрузке в 3,6А пульсации на выходе не превышают 20mV (по даташиту заявлено 10mV). Температура при этом на самой микросхеме 72С (замеры делались при комнатной температуре, время непрерывной работы на максимальной нагрузке 4 часа). На входе и выходе LC-фильтры не использовал, только керамические конденсаторы. Частота переключения выставлена в районе 1,8 MHz. При кратковременной нагрузке до 6А (в течении 10-15 секунд) выходные параметры напряжения практически не меняются. На мой взгляд - очень достойная микросхема!
skanch вне форума   Ответить с цитированием
Старый 23.10.2019, 14:39   #102
skanch
Модератор
 
Аватар для skanch
 
Регистрация: 19.01.2010
Возраст: 60
Город: Санкт-Петербург
Регион: 78, 98
Сообщений: 2,669
skanch has a brilliant futureskanch has a brilliant futureskanch has a brilliant futureskanch has a brilliant futureskanch has a brilliant futureskanch has a brilliant futureskanch has a brilliant futureskanch has a brilliant futureskanch has a brilliant futureskanch has a brilliant futureskanch has a brilliant future
По умолчанию

Небольшие изменения в трассировке платы отдельных модулей с током нагрузки 2,7А и 3,5А, и добавление нескольких элементов позволили улучшить выходные параметры напряжения. Теперь пульсации на выходе модулей при максимальных нагрузках составляют до 30mV.
Собственное потребление во включённом режиме без нагрузки не изменилось и лежит в границах от 150 µA до 250 µA (микроампер!).

Нажмите на изображение для увеличения
Название: 56.jpg
Просмотров: 2687
Размер:	166.3 Кб
ID:	51808 Нажмите на изображение для увеличения
Название: МР1584.jpg
Просмотров: 2580
Размер:	153.1 Кб
ID:	51579

_________________________________________
Управление от сигнализации (дополнительная опция) через контакт "Альтернативный АСС" теперь возможно импульсом, как положительного потенциала, так и отрицательного.

Нажмите на изображение для увеличения
Название: 37.jpg
Просмотров: 2807
Размер:	203.3 Кб
ID:	51458

Последний раз редактировалось skanch; 31.03.2020 в 12:20.
skanch вне форума   Ответить с цитированием
Старый 23.10.2019, 16:51   #103
skanch
Модератор
 
Аватар для skanch
 
Регистрация: 19.01.2010
Возраст: 60
Город: Санкт-Петербург
Регион: 78, 98
Сообщений: 2,669
skanch has a brilliant futureskanch has a brilliant futureskanch has a brilliant futureskanch has a brilliant futureskanch has a brilliant futureskanch has a brilliant futureskanch has a brilliant futureskanch has a brilliant futureskanch has a brilliant futureskanch has a brilliant futureskanch has a brilliant future
По умолчанию Коммутируемый силовой дистрибьютор питания.

Сейчас в разработке силовой коммутируемый дистрибьютор питания с током нагрузки до 150А. Хочу попробовать его сделать на Mosfet - ключах, а не на механическом реле (контакторе). В первоначальной версии планирую использовать в "связке" с моим контроллером управления питанием, со всеми "плюшками", в виде отслеживания напряжения на АКБ, коммутацией с задержками, выключение по "КЗ" и по превышению температуры на терминалах, а так же, как отдельное устройство с управлением по кнопке. Пока только эскиз на бумаге - в поисках комплектующих (медных брусков, болтов с нужной закалкой...) и в ожидании платы управления с производства. Силовые терминалы будут из полностью медных брусков сечением 25мм х 35мм х 88мм, с резьбовым креплением для силовых проводов, обжатых в наконечники. Резьба шпилек (болтов) М8. Основание из стеклотекстолита толщиной 15мм (или из какого-нибудь полимерного материала).

Нажмите на изображение для увеличения
Название: Дистр..jpg
Просмотров: 2785
Размер:	290.3 Кб
ID:	51459

Для управления коммутацией дистрибьютора решил использовать схему "идеального диода", которые широко используются в системах зарядки солнечных батарей, ветрогенераторов и аккумуляторов электропогрузчиков. Ниже схема такого "идеального диода".

Нажмите на изображение для увеличения
Название: Диод2.jpg
Просмотров: 2675
Размер:	38.8 Кб
ID:	51460

В таком виде схема для дистрибьютора не подходит, ввиду протекания тока в выключенном состоянии через паразитный диод в самом Mosfet.
В схеме ниже этот недостаток исправлен добавлением встречного Mosfet - ключа с коммутацией от общей микросхемы контроллера управления.

Нажмите на изображение для увеличения
Название: Диод.jpg
Просмотров: 2730
Размер:	44.0 Кб
ID:	51461

Микросхема имеет вывод для внешнего управления включением. Если контакт "висит в воздухе" или на нём положительный потенциал, то ключи открыты. Если "подтянут" к общей "массе" - микросхема отключает ключи. Это позволяет сделать дополнительную защиту от перегрева на простых термостатах с нормально-открытым каналом. Я буду использовать такие с фиксированной температурой на 85С.

Название: KSD-01F.jpg
Просмотров: 4814

Размер: 12.1 Кб

Термо-предохранители имеют корпус, как у Mosfet и будут закреплены рядом с ними на силовых медных терминалах. При достижении критической температуры будут "сажать" контакт управления микросхемой на "массу", тем самым выключать микросхему.
Схему опробовал на напряжении 16В и нагрузке в 50А-всё работает. Как поведёт себя сборка на токе в 100-150А пока не знаю, но уже ищу варианты нагрузить "по полной"...

Последний раз редактировалось skanch; 23.10.2019 в 22:27.
skanch вне форума   Ответить с цитированием
Старый 10.11.2019, 22:02   #104
skanch
Модератор
 
Аватар для skanch
 
Регистрация: 19.01.2010
Возраст: 60
Город: Санкт-Петербург
Регион: 78, 98
Сообщений: 2,669
skanch has a brilliant futureskanch has a brilliant futureskanch has a brilliant futureskanch has a brilliant futureskanch has a brilliant futureskanch has a brilliant futureskanch has a brilliant futureskanch has a brilliant futureskanch has a brilliant futureskanch has a brilliant futureskanch has a brilliant future
По умолчанию Samsung Galaxy Tab S 10.5 SM-T805

Ещё один вариант питания планшета Samsung Galaxy Tab S 10.5 (SM-T805) для установки в авто (drive2.). Подготовка планшета была сделана по уже опробованной мною схеме, за исключением использования датчика Холла. Планшет управляется по "нажатию" на кнопку питания планшета.

Нажмите на изображение для увеличения
Название: 2.jpg
Просмотров: 2713
Размер:	249.4 Кб
ID:	51476

Первоначально планировалось использовать один HUB ORICO w5ph4 USB 3.0, с переделкой на внешнее питание . Но в процессе потребовалось добавить ещё несколько USB входов и что бы уже не менять концепцию, было принято решение просто к основному HUB-у подключить ещё один пассивный. Поскольку не все чипы HUB-ов поддерживают такое подключение (а я не мог с уверенностью сказать, какой именно HUB будет использоваться), линию питания +5v в USB кабеле сделал коммутируемой через мой переходник для EasyCap, который, как нельзя лучше для этого подошёл. Питание на пассивный HUB подключаю через одну секунду после появления OTG на основном HUB-е, что полностью исключает возможные "глюки", связанные с особенностями чипа. Но, к счастью "ведомым" оказался ORICO w5ph4 USB 3.0 (благодарю mazay66-у него оказался "лишний" в наличии), который без проблем работает в "связке" с подобным и не требует дополнительной коммутации напряжения (коммутатор питания переделывать уже не стал).

Нажмите на изображение для увеличения
Название: 3.jpg
Просмотров: 2828
Размер:	275.5 Кб
ID:	51477

В пассивный HUB подключаются менее энергоёмкие девайсы: EasyCap, контроллер кнопок управления на руле.

Нажмите на изображение для увеличения
Название: 1.jpg
Просмотров: 2745
Размер:	205.9 Кб
ID:	51478

Все кабели USB сделаны с двойным экранированием линии передачи данных, что гарантирует дополнительную защиту от любых помех в авто.

Последний раз редактировалось skanch; 12.11.2019 в 18:45.
skanch вне форума   Ответить с цитированием
Старый 12.11.2019, 18:25   #105
skanch
Модератор
 
Аватар для skanch
 
Регистрация: 19.01.2010
Возраст: 60
Город: Санкт-Петербург
Регион: 78, 98
Сообщений: 2,669
skanch has a brilliant futureskanch has a brilliant futureskanch has a brilliant futureskanch has a brilliant futureskanch has a brilliant futureskanch has a brilliant futureskanch has a brilliant futureskanch has a brilliant futureskanch has a brilliant futureskanch has a brilliant futureskanch has a brilliant future
По умолчанию

Цитата:
Сообщение от skanch Посмотреть сообщение
Сейчас в разработке силовой коммутируемый дистрибьютор питания с током нагрузки до 150А.
Процесс сдвинулся с мёртвой точки - приобрёл медный брусок.

Нажмите на изображение для увеличения
Название: 1.jpg
Просмотров: 2511
Размер:	191.9 Кб
ID:	51820

Буду пилить...
________________________________________
Плата управления Mosfet...

Нажмите на изображение для увеличения
Название: 2.jpg
Просмотров: 2617
Размер:	174.9 Кб
ID:	51482

Примерка...

Нажмите на изображение для увеличения
Название: 3.jpg
Просмотров: 2689
Размер:	214.2 Кб
ID:	51483 Нажмите на изображение для увеличения
Название: 11.jpg
Просмотров: 2518
Размер:	126.8 Кб
ID:	51819

________________________________________
Немного поменял концепцию: добавил электролиты на выход (два по 33000 мкФ, 25 В), терминал "масса" и вольтметр.

Нажмите на изображение для увеличения
Название: 6.JPG
Просмотров: 2653
Размер:	83.9 Кб
ID:	51484

Последний раз редактировалось skanch; 31.03.2020 в 23:27.
skanch вне форума   Ответить с цитированием
Старый 14.11.2019, 10:22   #106
skanch
Модератор
 
Аватар для skanch
 
Регистрация: 19.01.2010
Возраст: 60
Город: Санкт-Петербург
Регион: 78, 98
Сообщений: 2,669
skanch has a brilliant futureskanch has a brilliant futureskanch has a brilliant futureskanch has a brilliant futureskanch has a brilliant futureskanch has a brilliant futureskanch has a brilliant futureskanch has a brilliant futureskanch has a brilliant futureskanch has a brilliant futureskanch has a brilliant future
По умолчанию

На уже знакомом "пациенте", не смотря на внушительный радиатор, наблюдался сильный нагрев процессора, что приводило к фантомным отключениям некоторых приложений. В частности пользователь стал замечать, что при одновременном проигрывании музыки через "USB Audio Payer PRO" и работающем "Яндекс-навигаторе", непредсказуемо по времени, воспроизведение прерывалось. При этом отваливания HUB-а, с подключенными внешними накопителями не наблюдалось. На столе в режиме тестов изменений напряжений на каналах питания планшета и HUB-а не увидел - всё стабильно при любых нагрузках, но "отвалы" музыки повторялись... Радиатор процессора при этом был очень горячий. Это повторялось с точностью "под копирку" при повторных тестах. Одним из решений было сделать воздушное охлаждение на радиатор процессора.
Радиатор низкопрофильный, ребристый, вытянутой формы, шириной 25 мм. Для лучшего обдува накрыл его крышкой из стеклотекстолита, поставив вентилятор 40 х 40 х 20 мм. Воздух подаётся на поверхность радиатора и выдувается с его торцов.

Нажмите на изображение для увеличения
Название: 7.jpg
Просмотров: 2658
Размер:	278.8 Кб
ID:	51491 Нажмите на изображение для увеличения
Название: 8.jpg
Просмотров: 2667
Размер:	235.6 Кб
ID:	51492

Нажмите на изображение для увеличения
Название: 1.jpg
Просмотров: 2645
Размер:	186.8 Кб
ID:	51485 Нажмите на изображение для увеличения
Название: 2.jpg
Просмотров: 2643
Размер:	180.3 Кб
ID:	51486

Нажмите на изображение для увеличения
Название: 3.jpg
Просмотров: 2632
Размер:	195.1 Кб
ID:	51487 Нажмите на изображение для увеличения
Название: 4.jpg
Просмотров: 2653
Размер:	230.6 Кб
ID:	51488

Нажмите на изображение для увеличения
Название: 5.jpg
Просмотров: 2642
Размер:	204.4 Кб
ID:	51489 Нажмите на изображение для увеличения
Название: 6.jpg
Просмотров: 2632
Размер:	198.2 Кб
ID:	51490


Вентилятор на подшипниках качения, 5500 об/мин., уровень шума 23 дБ. на максимальных оборотах. Подключил его к линии дополнительного питания +/- 5V на блоке питания и его практически не слышно, воздух "гонит" по радиатору очень хорошо. Для "пущей бесшумности" установил его через резиновые демпферы для серво-машинок.

Нажмите на изображение для увеличения
Название: 10.jpg
Просмотров: 2624
Размер:	173.6 Кб
ID:	51493 Нажмите на изображение для увеличения
Название: 11.jpg
Просмотров: 2704
Размер:	196.8 Кб
ID:	51494

Нажмите на изображение для увеличения
Название: 12.jpg
Просмотров: 2646
Размер:	253.9 Кб
ID:	51495

При тестах после доработки "отвалы" воспроизведения музыки при одновременном использовании "Яндекс - навигатора" прекратились. Температура на процессоре (если верить проге CPU Monitor) выше 42С не поднималась. Как поведёт себя в машине - покажет время...

Нажмите на изображение для увеличения
Название: 14.jpg
Просмотров: 2691
Размер:	175.0 Кб
ID:	51496

P.S. Уже после доработки охлаждения в общении с mazay66 он мне сказал, что "отвалы" возможны из-за Яндекс-навигатора, а вернее после последних его обновлений. Один из его ответов на комментарий на drive2:"Просто зайдите в ветку Яндекс Навигатора на 4 PDA, посмотрите количество сообщений за последние, скажем, два-три месяца. Ужаснетесь, там и новые китайские ГУ не справляются." Источник.

Последний раз редактировалось skanch; 14.11.2019 в 19:53.
skanch вне форума   Ответить с цитированием
Старый 18.11.2019, 21:19   #107
skanch
Модератор
 
Аватар для skanch
 
Регистрация: 19.01.2010
Возраст: 60
Город: Санкт-Петербург
Регион: 78, 98
Сообщений: 2,669
skanch has a brilliant futureskanch has a brilliant futureskanch has a brilliant futureskanch has a brilliant futureskanch has a brilliant futureskanch has a brilliant futureskanch has a brilliant futureskanch has a brilliant futureskanch has a brilliant futureskanch has a brilliant futureskanch has a brilliant future
По умолчанию Преобразователь DC-DC 12V-12V с полной развязкой по питанию.

По случаю достались мне несколько промышленных блоков DC-DC преобразователей Eltek Micropack DC/DC 10-72V 12/120 с "гальванической" развязкой по питанию. Входное напряжение(заявленное) от 10V до 70V. Выход: 11,5V-13,7V регулируемое, с током нагрузки до 8А. Немного потестировал его:при выходном напряжении 12,5V и нагрузке до 4А держит "просадку" входного напряжения до 8V. Пульсации на выходе на максимальной нагрузке и входном напряжении 14,5V не выше 80mV. Собрано добротно, все залито лаком... Размер: 13 см х 8,5 см.

Нажмите на изображение для увеличения
Название: 3.jpg
Просмотров: 2694
Размер:	230.0 Кб
ID:	51499 Нажмите на изображение для увеличения
Название: 2.jpg
Просмотров: 2705
Размер:	270.2 Кб
ID:	51500
Нажмите на изображение для увеличения
Название: 1.jpg
Просмотров: 2727
Размер:	288.8 Кб
ID:	51501 Нажмите на изображение для увеличения
Название: 4.jpg
Просмотров: 2632
Размер:	378.5 Кб
ID:	51502

Через пару дней "доброволец" протестирует в машине в реальных условиях, как работает "гальваника"...

Здесь результат одного из вариантов использования блока в машине.

Последний раз редактировалось skanch; 28.02.2020 в 11:26.
skanch вне форума   Ответить с цитированием
Старый 11.03.2020, 12:13   #108
skanch
Модератор
 
Аватар для skanch
 
Регистрация: 19.01.2010
Возраст: 60
Город: Санкт-Петербург
Регион: 78, 98
Сообщений: 2,669
skanch has a brilliant futureskanch has a brilliant futureskanch has a brilliant futureskanch has a brilliant futureskanch has a brilliant futureskanch has a brilliant futureskanch has a brilliant futureskanch has a brilliant futureskanch has a brilliant futureskanch has a brilliant futureskanch has a brilliant future
По умолчанию

Для модульного блока питания протестировал DC-DC преобразователи на MP1584 с обновлённой трассировкой на двухслойной плате линии входного напряжения: добавил на входе индуктивности для подавления ЭМП, изменил трассировку общей "массы" со "сбросом помех" через керамические чип-конденсаторы подавления ЭМП и как следствие — при выходном напряжении +/-5V и полной продолжительной нагрузке в 3А пульсации на выходе не более 20 mV. Теперь все блоки питания будут комплектоваться новыми платами.

Нажмите на изображение для увеличения
Название: 132.jpg
Просмотров: 2639
Размер:	135.5 Кб
ID:	51765
skanch вне форума   Ответить с цитированием
Старый 28.03.2020, 15:12   #109
skanch
Модератор
 
Аватар для skanch
 
Регистрация: 19.01.2010
Возраст: 60
Город: Санкт-Петербург
Регион: 78, 98
Сообщений: 2,669
skanch has a brilliant futureskanch has a brilliant futureskanch has a brilliant futureskanch has a brilliant futureskanch has a brilliant futureskanch has a brilliant futureskanch has a brilliant futureskanch has a brilliant futureskanch has a brilliant futureskanch has a brilliant futureskanch has a brilliant future
По умолчанию Защита АКБ от глубокого разряда.

Во всех, без исключения моих блоках питания есть полезная функция — отслеживание напряжения на аккумуляторе авто. При снижении напряжения на АКБ до порога "отсечки" (как правило устанавливаю 11,5V), блок питания полностью отключается от бортовой сети, тем самым исключая полный разряд батареи. Но отслеживание напряжения ведётся на входе блока питания и зависит от сечения и длины проводов, которыми БП подключён к АКБ, при этом потери напряжения на длине провода никто не отменял и чем толще сечение, тем меньше эти потери. Поэтому решил сделать "выносной" датчик для более точного отслеживания напряжения на АКБ машины, которое уже не будет зависеть от длины и сечения проводов подключения БП. Основной элемент - супервизор напряжения (описание работы здесь).
Это схема

Нажмите на изображение для увеличения
Название: 8.jpg
Просмотров: 2556
Размер:	63.3 Кб
ID:	51800

N-канальный транзистор на выходе можно использовать практически любой, подходящий по параметрам. Поскольку этим модулем можно управлять и нормально-замкнутым силовым реле подключения нагрузки, я решил использовать мощный Opti MOS Power-Transistor IPD80N04S3-06

Подключается непосредственно к "плюсовой" клемме АКБ коротким гибким шлейфом общим сечением 6 мм.кв., а так же для работы схемы к общей "массе" авто. Пока напряжение на АКБ в пределах нормы, на выходе модуля (подключается проводом к моему БП к соответствующему контакту) никакого потенциала нет, при снижении напряжения до установленного нижнего предела (11,5V), на выходе появляется отрицательный потенциал ("масса"), который сохраняется, пока на АКБ напряжение не поднимется до отметки 12,2V. При использовании этого модуля, отслеживание напряжения на АКБ становится более точным. Продолжительная нагрузка на выходе возможна до 20А.
Размеры "коробочки": 3 см. х 2 см. х 1,5 см. Гибкий шлейф 6-8 см, с лужёным наконечником под винт М6.
Схема внутри корпуса полностью герметична (залита компаундом) и термоустойчива к использованию под капотом авто.

Нажмите на изображение для увеличения
Название: 90.jpg
Просмотров: 2535
Размер:	91.2 Кб
ID:	51801 Нажмите на изображение для увеличения
Название: 91.jpg
Просмотров: 2515
Размер:	98.3 Кб
ID:	51802 Нажмите на изображение для увеличения
Название: 92.jpg
Просмотров: 2494
Размер:	90.6 Кб
ID:	51803 Нажмите на изображение для увеличения
Название: 2.jpg
Просмотров: 2502
Размер:	95.3 Кб
ID:	51805 Нажмите на изображение для увеличения
Название: 3.jpg
Просмотров: 2508
Размер:	91.7 Кб
ID:	51806
Если модуль отслеживания напряжения используется без моего блока питания, то в нём нет функции защиты от "просадок напряжения во время кручения стартером" и нормально-замкнутое силовое реле, подключённое через него, будет отключаться при падении напряжения до 11,5V.

Если в схему ввести контроллер управления (например Ардуино), то на базе этого модуля можно сделать силовой блок управления нагрузкой с временными задержками включения/выключения и естественно с защитой от "просадок напряжения во время кручения стартером".
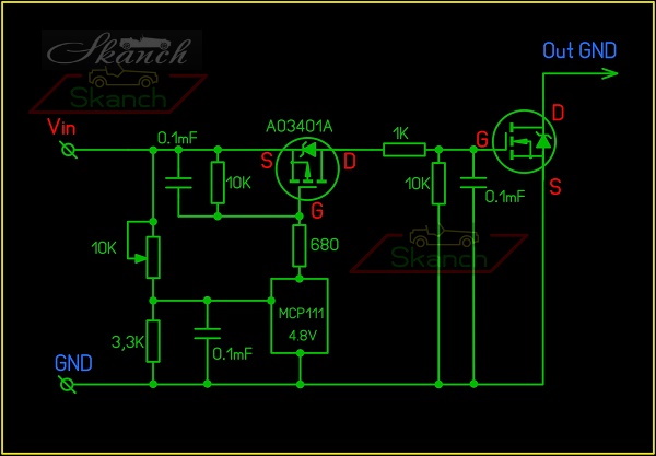
Блок схема ниже

Нажмите на изображение для увеличения
Название: 08911.jpg
Просмотров: 2494
Размер:	53.3 Кб
ID:	51807

Последний раз редактировалось skanch; 28.03.2020 в 17:43.
skanch вне форума   Ответить с цитированием
Старый 06.04.2020, 23:36   #110
Starichok_kz
Новый Пользователь
 
Регистрация: 02.01.2014
Возраст: 47
Город: Королёв
Регион: 50, 90, 150
Машина: GreatWall Hover CUV
Сообщений: 24
Starichok_kz is on a distinguished road
По умолчанию

Александр, благодарю за блок питания и хабы.

Пока тестирую "на столе" сборку с Xiaomi MiPad 4 8" LTE.
Температура блока питания не поднимается выше 35 градусов под нагрузкой - в течение часа навигатор и Яндекс музыка через LTE работали. Температура в комнате +23..+25 градусов. Хаб пока не подключил, надо ещё с ним и EasyCap попробовать.
Один хаб со старым Nexus 2013 LTE уехал к другу.
Второй ждёт своего часа.

Картинки попробую добавить завтра - точки подключения питания и кнопок в MiPad 4.
На удивление, всё доступно и продуманно, кстати.
Starichok_kz вне форума   Ответить с цитированием
Ответ

Метки
блок питания, блок питания для планшета, бп для одноплатников, интеллектуальный бп


Здесь присутствуют: 1 (пользователей: 0 , гостей: 1)
 

Ваши права в разделе
Вы не можете создавать новые темы
Вы не можете отвечать в темах
Вы не можете прикреплять вложения
Вы не можете редактировать свои сообщения

BB коды Вкл.
Смайлы Вкл.
[IMG] код Вкл.
HTML код Выкл.



Часовой пояс GMT +4, время: 10:01.


Работает на vBulletin® версия 3.8.4.
Copyright ©2000 - 2026, Jelsoft Enterprises Ltd.
Перевод: zCarot