PCCar.ru - Ваш автомобильный компьютер

Вернуться   PCCar.ru - Ваш автомобильный компьютер > MP3Car ТехИнфа > AndroidCar > Дополнительные устройства

Ответ
 
Опции темы Поиск в этой теме
Старый 15.10.2015, 14:34   #541
anru
Пользователь
 
Регистрация: 01.01.2015
Возраст: 50
Город: Майкоп
Регион: 01
Машина: Toyota Picnic
Сообщений: 56
anru has a spectacular aura aboutanru has a spectacular aura aboutanru has a spectacular aura about
По умолчанию

Цитата:
Сообщение от Maniac82 Посмотреть сообщение
На планшете прогу usbterminal установи, она сможет показать значения.
А можно поподробнее как эта программа работает я думаю это очень будет полезно для всех. Проблема есть такая на столе одни значения а в машине другие да и если есть разброс значений сразу можно будет понять что делать, править числа или питание ардуинки править.
anru вне форума   Ответить с цитированием
Старый 15.10.2015, 14:56   #542
lti1
Старший Пользователь
 
Аватар для lti1
 
Регистрация: 17.01.2010
Возраст: 50
Город: Самара
Регион: 63, 163
Машина: Skoda Octavia A5 FL && Skoda Octavia Tour && ̶F̶F̶3̶
Сообщений: 457
lti1 has a reputation beyond reputelti1 has a reputation beyond reputelti1 has a reputation beyond reputelti1 has a reputation beyond reputelti1 has a reputation beyond reputelti1 has a reputation beyond reputelti1 has a reputation beyond reputelti1 has a reputation beyond reputelti1 has a reputation beyond repute
По умолчанию

Цитата:
Сообщение от anru Посмотреть сообщение
А можно поподробнее как эта программа работает я думаю это очень будет полезно для всех. Проблема есть такая на столе одни значения а в машине другие да и если есть разброс значений сразу можно будет понять что делать, править числа или питание ардуинки править.
Так же как монитор порта IDE на ПК.
Можно ещё использовать Anduino - Arduino usb terminal.
lti1 вне форума   Ответить с цитированием
Старый 15.10.2015, 18:16   #543
Maniac82
Старший Пользователь
 
Регистрация: 17.05.2011
Возраст: 43
Город: Новокузнецк
Регион: 42
Машина: Murano
Сообщений: 131
Maniac82 is on a distinguished road
По умолчанию

Цитата:
Сообщение от lti1 Посмотреть сообщение
Так же как монитор порта IDE на ПК.
Можно ещё использовать Anduino - Arduino usb terminal.
У меня она почему-то может только передавать в порт - ничего не принимает.
А USBterminal наоброт - ничего не передает, зато хорошо принимает
Причем одновременно с Ардуиной может работать только одна программа насколько я понял.
anru, ставь юсбтерминал, убедись что программа видит ардуино (если ничего не назначал, то при подключении ардуины должна выдать окошко каким приложением открыть ардуину), затемжми кнопочку "RTS" справа сверху. Начнет показывать всё, что пишется в порт.
Maniac82 вне форума   Ответить с цитированием
Старый 15.10.2015, 19:32   #544
klimsky
Пользователь
 
Регистрация: 13.10.2014
Возраст: 46
Город: Томск
Регион: 70
Машина: Ford Mondeo MK4
Сообщений: 32
klimsky is on a distinguished road
По умолчанию

помогите разобраться с коммуникацией Arduino и Android?
не получается подключиться по Serial к Arduino, не работает скрипт с XDA. в списке устройств Arduino LLC присутствует. Android USB Serial Monitor Lite не подключается, UsbTerminal подключается, но сообщения с Arduino не выводятся

1) здесь: http://forum.xda-developers.com/show....php?t=2635159 указана настройка Arduino:
Код:
void setup()
{
  pinMode(KPin, OUTPUT);
  pinMode(SPin, INPUT);  
  
  Serial.begin(115200);  
  while (!Serial);  
  Serial.flush();
  
  digitalWrite(KPin, HIGH);
  delay(500);
  Serial.print("AT+RESET\r\n");
  Serial.flush();
  delay(1000);
  Serial.print("AT+INIT\r\n");
  Serial.flush();
  delay(1000);
  Serial.print("AT+INQ\r\n");
  Serial.flush();
  digitalWrite(KPin, LOW);
}
здесь, я так понимаю, блок настройки Serial:
master device configuration:
Код:
//AT+ROLE=1 - master
//AT+CMODE=1 - connect to all device (or yse could use 0 with BAT+BIND=mac,of,you,device)
//AT+SENM=3,0 - allow to connect to tablet after pair even table if hidden
//AT+IAC=9e8b33 - stay visible
как выполнить эти команды? в Tasker-е? UPD: это настройка Bluetooth?

2) как я понимаю, Arduino может работать одновременно в режиме Serial и usb-hid. максимум что у меня получается - на столе работают мультимедиа-кнопки, когда Arduino работает в режиме клавиатуры
3) что за окно выбора приложения по-умолчанию для подключаемого usb-устройства? можно его как-то отключить? даже есть установить его по-умолчанию, почему оно выскакивает каждый раз при подключении?
klimsky вне форума   Ответить с цитированием
Старый 15.10.2015, 20:10   #545
Maniac82
Старший Пользователь
 
Регистрация: 17.05.2011
Возраст: 43
Город: Новокузнецк
Регион: 42
Машина: Murano
Сообщений: 131
Maniac82 is on a distinguished road
По умолчанию

Первый пункт не нужен. Это для BT все.
3. Вроде не будет выскакивать если оставить только одно приложение, использующее ардуину. Остальные удалить.
Запусти usbterminal, подключи ардуину, затем на ардуине кнопочку сброса нажми - у меня окошко вылазит, выбираем использовать usbterminal и все - пишет программа, что устройство подключено. Должно работать при таком раскладе.
Maniac82 вне форума   Ответить с цитированием
Старый 24.10.2015, 22:19   #546
bizz
Пользователь
 
Регистрация: 21.06.2015
Возраст: 45
Город: Новосибирск
Регион: 54
Машина: Toyota Vista SV30
Сообщений: 38
bizz will become famous soon enoughbizz will become famous soon enough
По умолчанию

Прошу помощи! Т.к. в написании скетчей руки из заднего места растут то прошу помощи тут. Надо из данного скетча убрать все значения кнопок http://pccar.ru/showpost.php?p=333238&postcount=876 ,а вставить вот это http://pccar.ru/showpost.php?p=309621&postcount=27 как провернуть сие деяние?
bizz вне форума   Ответить с цитированием
Старый 25.10.2015, 16:29   #547
bizz
Пользователь
 
Регистрация: 21.06.2015
Возраст: 45
Город: Новосибирск
Регион: 54
Машина: Toyota Vista SV30
Сообщений: 38
bizz will become famous soon enoughbizz will become famous soon enough
По умолчанию

Прошу глянуть, правильно ли совместил два скетча.
Вложения
Тип файла: txt 1.txt (4.7 Кб, 1079 просмотров)
bizz вне форума   Ответить с цитированием
Старый 29.10.2015, 22:37   #548
demtro
Старший Пользователь
 
Регистрация: 17.12.2014
Возраст: 34
Город: Самара
Регион: 63, 163
Машина: Lifan Solano
Сообщений: 184
demtro is on a distinguished road
По умолчанию

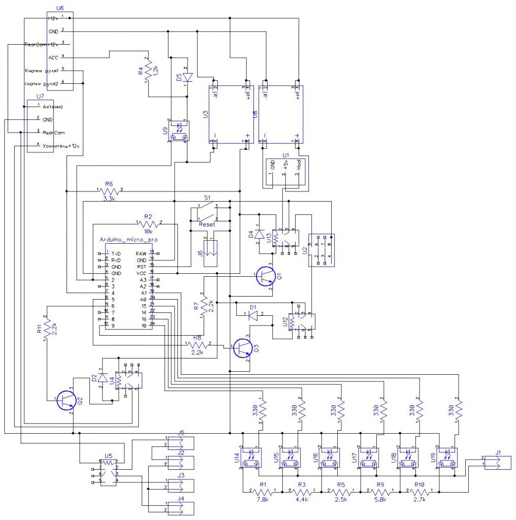
Ребят нужна помощь! Суть в следующем: есть скетч - обрабатывает включение и выключение всей системы, а так же кнопки руля, раньше надо было передавать 6 кнопок в планшет, сейчас надо только 1 (Play/Pause), остальные 5 должны замыкать и держать замкнутым соответствующее оптореле пока нажата кнопка.
Считывание значений проходит нормально, значения вношу в скетч, но на оптореле сигнал не поступает. Схема и скетч во вложениях
Миниатюры
Нажмите на изображение для увеличения
Название: БП_v3.jpg
Просмотров: 913
Размер:	105.9 Кб
ID:	41446  
Вложения
Тип файла: txt pro micro v3,1.txt (8.2 Кб, 1079 просмотров)
demtro вне форума   Ответить с цитированием
Старый 06.11.2015, 10:54   #549
Kree
Новый Пользователь
 
Регистрация: 30.04.2015
Возраст: 37
Город: Владивосток
Регион: 25
Машина: Honda Fit GD2
Сообщений: 14
Kree is on a distinguished road
По умолчанию

Цитата:
Сообщение от lti1 Посмотреть сообщение
Начало здесь.
Nett, в папке \arduino-1.0.5\hardware\arduino\cores\arduino для IDE 1.0.5 или \arduino-1.6.5-r5\hardware\arduino\avr\cores\arduino для IDE 1.6.5 меняете два файла USBAPI.h, HID.cpp на те, что во вложении соответственно. И добавляете в код из поста murano нужные действия, не нужные удаляете
Код:
int analogPin=0;
int data;

void setup()
{
  Keyboard.begin();
  Serial.begin(9600);
}

void loop()
{
  data=analogRead(analogPin); //читаем значение нажатой кнопки
  Serial.println(data); //для определения кодов нажатых кнопок на мониторе порта
  /*поддерживаемые коды управляющих клавиш
  http://arduino.cc/en/Reference/KeyboardModifiers*/
  if (data==614)  Keyboard.write(176); //ENTER
  if (data==122)  Keyboard.write(216); //стрелка влево
  if (data==165)  Keyboard.write(215); //стрелка вправо
  if (data==216)  Keyboard.write(218); //стрелка вверх
  if (data==276)  Keyboard.write(217); //стрелка вниз
  if (data>=315 && data<=345)  // приглушение звука
    {
      Remote.mute();
      Remote.clear();
    }
  if (data>=420 && data<=460)  // воспроизведение / пауза
    {
      Remote.play_pause();
      Remote.clear();
    }
  delay(100);
}
И как писал murano, добавить диапазон значения +- 5%, напимер если значение клавиши 330 вместо data==330 использовать data>=315 && data<=345 и т.д.
Возможные варианты мультимедиа клавиш
Код:
// Volume
Remote.increase();	Volume Up
Remote.decrease();	Volume Down
Remote.mute();		Mute
 
// Playback
Remote.play();		Play
Remote.pause();		Pause
Remote.play_pause();	Play/Pause
Remote.stop();		Stop
 
// Track Controls
Remote.next();		Next
Remote.previous();	Previous
Remote.forward();	Fast Forward
Remote.rewind();	Rewind

Remote.power();		Power
Remote.home();		WWW Home
Remote.search();	WWW Search
Кстати, какая у Вас плата? Должна быть Arduino Leonardo или Arduino Pro Micro.
Исходник здесь, Stop заменен на Play/Pause
Подскажите, реально ли заставить плату Arduino NANO выполнять эти функции?
Kree вне форума   Ответить с цитированием
Старый 06.11.2015, 11:35   #550
lti1
Старший Пользователь
 
Аватар для lti1
 
Регистрация: 17.01.2010
Возраст: 50
Город: Самара
Регион: 63, 163
Машина: Skoda Octavia A5 FL && Skoda Octavia Tour && ̶F̶F̶3̶
Сообщений: 457
lti1 has a reputation beyond reputelti1 has a reputation beyond reputelti1 has a reputation beyond reputelti1 has a reputation beyond reputelti1 has a reputation beyond reputelti1 has a reputation beyond reputelti1 has a reputation beyond reputelti1 has a reputation beyond reputelti1 has a reputation beyond repute
По умолчанию

Цитата:
Сообщение от Kree Посмотреть сообщение
Подскажите, реально ли заставить плату Arduino NANO выполнять эти функции?
Пост 307
Цитата:
Сообщение от lti1 Посмотреть сообщение
Работает только с Arduino Pro Micro и Arduino Leonardo на чипе ATmega32u4.
lti1 вне форума   Ответить с цитированием
Ответ


Здесь присутствуют: 1 (пользователей: 0 , гостей: 1)
 
Опции темы Поиск в этой теме
Поиск в этой теме:

Расширенный поиск

Ваши права в разделе
Вы не можете создавать новые темы
Вы не можете отвечать в темах
Вы не можете прикреплять вложения
Вы не можете редактировать свои сообщения

BB коды Вкл.
Смайлы Вкл.
[IMG] код Вкл.
HTML код Выкл.



Часовой пояс GMT +4, время: 10:58.


Работает на vBulletin® версия 3.8.4.
Copyright ©2000 - 2026, Jelsoft Enterprises Ltd.
Перевод: zCarot