PCCar.ru - Ваш автомобильный компьютер

Вернуться   PCCar.ru - Ваш автомобильный компьютер > MP3Car ТехИнфа > AndroidCar > Звук > Звуковые процессоры

Ответ
 
Опции темы Поиск в этой теме
Старый 23.04.2017, 18:44   #501
awtoap
Гуру
 
Аватар для awtoap
 
Регистрация: 19.09.2009
Возраст: 48
Город: Мелитополь
Регион: Украина
Сообщений: 2,022
awtoap is a splendid one to beholdawtoap is a splendid one to beholdawtoap is a splendid one to beholdawtoap is a splendid one to beholdawtoap is a splendid one to beholdawtoap is a splendid one to beholdawtoap is a splendid one to behold
По умолчанию

Он по уарт не управляется. Разве что у него выход I2S и кодек APTX.
awtoap вне форума   Ответить с цитированием
Старый 23.04.2017, 22:20   #502
Alekssandr
Старший Пользователь
 
Регистрация: 11.08.2013
Возраст: 36
Регион: 86
Сообщений: 445
Alekssandr is a jewel in the roughAlekssandr is a jewel in the roughAlekssandr is a jewel in the rough
По умолчанию

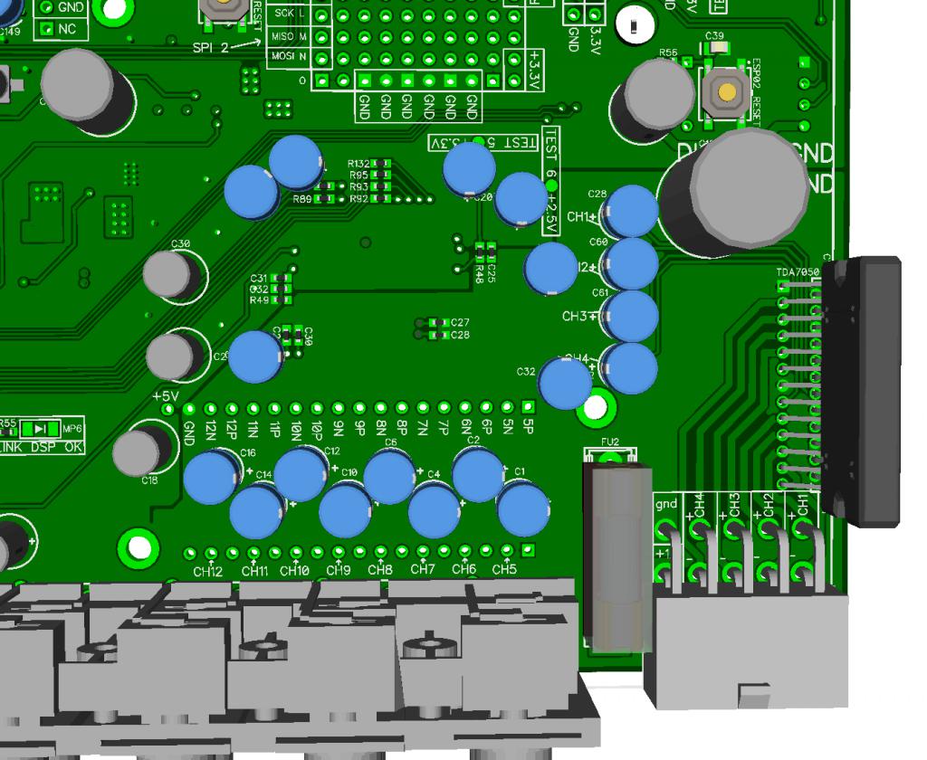
Ну всё ребята я завершил проектировку печатной платы, на днях буду заказывать.
Миниатюры
Нажмите на изображение для увеличения
Название: 10.jpg
Просмотров: 888
Размер:	167.4 Кб
ID:	47301   Нажмите на изображение для увеличения
Название: 11.jpg
Просмотров: 837
Размер:	190.0 Кб
ID:	47302   Нажмите на изображение для увеличения
Название: 12.jpg
Просмотров: 848
Размер:	93.6 Кб
ID:	47303   Нажмите на изображение для увеличения
Название: 13.jpg
Просмотров: 587
Размер:	95.3 Кб
ID:	47304   Нажмите на изображение для увеличения
Название: 14.jpg
Просмотров: 546
Размер:	95.7 Кб
ID:	47305  

Нажмите на изображение для увеличения
Название: 15.jpg
Просмотров: 873
Размер:	98.9 Кб
ID:	47306   Нажмите на изображение для увеличения
Название: 1.jpg
Просмотров: 855
Размер:	171.2 Кб
ID:	47307   Нажмите на изображение для увеличения
Название: 2.jpg
Просмотров: 873
Размер:	146.3 Кб
ID:	47308   Нажмите на изображение для увеличения
Название: 3.jpg
Просмотров: 799
Размер:	145.6 Кб
ID:	47309   Нажмите на изображение для увеличения
Название: 4.jpg
Просмотров: 867
Размер:	134.6 Кб
ID:	47310  

Нажмите на изображение для увеличения
Название: 5.jpg
Просмотров: 836
Размер:	176.3 Кб
ID:	47311   Нажмите на изображение для увеличения
Название: 6.jpg
Просмотров: 839
Размер:	178.3 Кб
ID:	47312   Нажмите на изображение для увеличения
Название: 7.jpg
Просмотров: 837
Размер:	151.7 Кб
ID:	47313   Нажмите на изображение для увеличения
Название: 8.jpg
Просмотров: 543
Размер:	156.1 Кб
ID:	47314   Нажмите на изображение для увеличения
Название: 9.jpg
Просмотров: 849
Размер:	91.5 Кб
ID:	47315  

Alekssandr вне форума   Ответить с цитированием
Старый 23.04.2017, 22:21   #503
Senia
Пользователь
 
Регистрация: 04.09.2010
Возраст: 42
Регион: Украина
Сообщений: 47
Senia is on a distinguished road
По умолчанию

Ну должна же быть какая та замена BC127 ... цена у него просто космос
Молодец Саша!
Senia вне форума   Ответить с цитированием
Старый 23.04.2017, 23:47   #504
awtoap
Гуру
 
Аватар для awtoap
 
Регистрация: 19.09.2009
Возраст: 48
Город: Мелитополь
Регион: Украина
Сообщений: 2,022
awtoap is a splendid one to beholdawtoap is a splendid one to beholdawtoap is a splendid one to beholdawtoap is a splendid one to beholdawtoap is a splendid one to beholdawtoap is a splendid one to beholdawtoap is a splendid one to behold
По умолчанию

Если не обязателен выход I2S, то выбор шире, начиная от 12уе
awtoap вне форума   Ответить с цитированием
Старый 24.04.2017, 00:19   #505
Senia
Пользователь
 
Регистрация: 04.09.2010
Возраст: 42
Регион: Украина
Сообщений: 47
Senia is on a distinguished road
По умолчанию

Вот что у меня получается на данный момент:
https://1drv.ms/b/s!Apn5yFdN1ilCqDROVzDakO14-NDY
ADAU1701 с 4 энкодерами
STM32F105RBT6
Wi-Fi
Bluetooth
Выход: 6 каналов
Хочу еще добавить PCM2706.

Еще начал писать оболочку в Android Studio
Жду критики.
Senia вне форума   Ответить с цитированием
Старый 24.04.2017, 01:18   #506
Alekssandr
Старший Пользователь
 
Регистрация: 11.08.2013
Возраст: 36
Регион: 86
Сообщений: 445
Alekssandr is a jewel in the roughAlekssandr is a jewel in the roughAlekssandr is a jewel in the rough
По умолчанию

Я кучу модулей перепробовал, но лучше BC127 не нашёл.

И ещё я немного изменил расположение ног STM32, это уже 100% не поменяется, фото прикрепил.
Свободным осталась всего одна нога) PB7
Миниатюры
Нажмите на изображение для увеличения
Название: 99.jpg
Просмотров: 906
Размер:	118.5 Кб
ID:	47317  
Alekssandr вне форума   Ответить с цитированием
Старый 24.04.2017, 01:43   #507
Senia
Пользователь
 
Регистрация: 04.09.2010
Возраст: 42
Регион: Украина
Сообщений: 47
Senia is on a distinguished road
По умолчанию

Объясните, для чего управление Bluetooth? для вкл и выкл?
Саша,прошивать STM32 будешь через USB?
Senia вне форума   Ответить с цитированием
Старый 24.04.2017, 10:27   #508
awtoap
Гуру
 
Аватар для awtoap
 
Регистрация: 19.09.2009
Возраст: 48
Город: Мелитополь
Регион: Украина
Сообщений: 2,022
awtoap is a splendid one to beholdawtoap is a splendid one to beholdawtoap is a splendid one to beholdawtoap is a splendid one to beholdawtoap is a splendid one to beholdawtoap is a splendid one to beholdawtoap is a splendid one to behold
По умолчанию

Если заявляете блютуз(хендсфри), то хочется все его плюшки, а именно набор номера, смотреть кто звонит, ответ/отбой, чтение контактной книги, передача данных/управление и тд.
awtoap вне форума   Ответить с цитированием
Старый 24.04.2017, 11:20   #509
Senia
Пользователь
 
Регистрация: 04.09.2010
Возраст: 42
Регион: Украина
Сообщений: 47
Senia is on a distinguished road
По умолчанию

Тогда что посоветуете? Есть что то на примете, не дорогое?
Последняя надежна это ESP-32S, если и это нет, то тогда я вообще не понимаю к чему пишут все эти характеристики

Последний раз редактировалось Senia; 24.04.2017 в 22:04.
Senia вне форума   Ответить с цитированием
Старый 24.04.2017, 22:50   #510
Senia
Пользователь
 
Регистрация: 04.09.2010
Возраст: 42
Регион: Украина
Сообщений: 47
Senia is on a distinguished road
По умолчанию

Первые наброски android приложения, блин .... времени не хватает на все. Одному человеку все это не вытянуть , или то или это (программная часть или электрическая)
Миниатюры
Нажмите на изображение для увеличения
Название: 1.jpg
Просмотров: 872
Размер:	55.5 Кб
ID:	47335   Нажмите на изображение для увеличения
Название: 2.jpg
Просмотров: 905
Размер:	43.3 Кб
ID:	47336   Нажмите на изображение для увеличения
Название: 3.jpg
Просмотров: 846
Размер:	40.7 Кб
ID:	47337   Нажмите на изображение для увеличения
Название: 4.jpg
Просмотров: 846
Размер:	29.6 Кб
ID:	47338   Нажмите на изображение для увеличения
Название: 5.jpg
Просмотров: 563
Размер:	29.2 Кб
ID:	47339  

Senia вне форума   Ответить с цитированием
Ответ


Здесь присутствуют: 1 (пользователей: 0 , гостей: 1)
 
Опции темы Поиск в этой теме
Поиск в этой теме:

Расширенный поиск

Ваши права в разделе
Вы не можете создавать новые темы
Вы не можете отвечать в темах
Вы не можете прикреплять вложения
Вы не можете редактировать свои сообщения

BB коды Вкл.
Смайлы Вкл.
[IMG] код Вкл.
HTML код Выкл.



Часовой пояс GMT +4, время: 20:36.


Работает на vBulletin® версия 3.8.4.
Copyright ©2000 - 2026, Jelsoft Enterprises Ltd.
Перевод: zCarot