PCCar.ru - Ваш автомобильный компьютер

Вернуться   PCCar.ru - Ваш автомобильный компьютер > MP3Car ТехИнфа > Блоки питания > Самодельные блоки питания

Ответ
 
Опции темы Поиск в этой теме
Старый 05.02.2010, 08:24   #41
serg_wolf
Старший Пользователь
 
Аватар для serg_wolf
 
Регистрация: 04.03.2008
Город: NSK
Регион: 54
Машина: Toyota Camry SV33 3s-fe
Сообщений: 153
serg_wolf is on a distinguished road
По умолчанию

MiB, проявитель как намешал год назад, так его и юзаю. Хлора выделяется не много, ели его специально не нюать все будет гут. Клеем пробывал... медлено. И меня, где растояние меж дорог плохо смывалось, а ссодой, я вообще ничего не тру.
Наждачкой не зачищяйте. Хватит порошка типа комета, и губки. Если тектолит ровный, никаких пузырей, и хватет утюга для прикатки.
Но овобще,все "домашние" технологии делания ПП, у каждого свои . Кто как руку набил. Лазерный утюг тоже юзаю преиодически, где не нужны тонкие дороги.
По теме. Пикад себе так ине поставил и печатку не смотрел... Пока все таки попытаюсь дорисовать ПП на свою компактную задумку на тл494+2штMC34063 с полевиками. Управлять бы с удовольствием заимствовал бы как у Альберта пик с прошивоном
__________________
Дорога в тысячу миль, начинается с одного шага...
serg_wolf вне форума   Ответить с цитированием
Старый 05.02.2010, 12:13   #42
avgefke
Старший Пользователь
 
Аватар для avgefke
 
Регистрация: 02.12.2009
Возраст: 62
Город: Барнаул
Регион: 22
Машина: Camry Gracia
Сообщений: 176
avgefke is on a distinguished road
По умолчанию

Да нельзя кидать голые полевики на аккум.....494 это тупик!
avgefke вне форума   Ответить с цитированием
Старый 05.02.2010, 12:15   #43
serg_wolf
Старший Пользователь
 
Аватар для serg_wolf
 
Регистрация: 04.03.2008
Город: NSK
Регион: 54
Машина: Toyota Camry SV33 3s-fe
Сообщений: 153
serg_wolf is on a distinguished road
По умолчанию

какие голые вы о чем? Никто их не раздевает. tl494 тупик для чего? для банального пушпула с ос? Ежли подумать на tl494той, реализется все что угодно...
IR3651 = 150-160рублев у нас. У меня преобраз(с защитой по току, от перенапруг ипр.) для авто уся на 200ватт столько по деталям стоил
__________________
Дорога в тысячу миль, начинается с одного шага...
serg_wolf вне форума   Ответить с цитированием
Старый 05.02.2010, 12:54   #44
avgefke
Старший Пользователь
 
Аватар для avgefke
 
Регистрация: 02.12.2009
Возраст: 62
Город: Барнаул
Регион: 22
Машина: Camry Gracia
Сообщений: 176
avgefke is on a distinguished road
По умолчанию

Банальный пушпул работать без защиты по току надёжно работать не будет НИКОГДА! Да и по напряжению его тоже надо защищать затворы и стоки ключей.........
avgefke вне форума   Ответить с цитированием
Старый 05.02.2010, 13:32   #45
serg_wolf
Старший Пользователь
 
Аватар для serg_wolf
 
Регистрация: 04.03.2008
Город: NSK
Регион: 54
Машина: Toyota Camry SV33 3s-fe
Сообщений: 153
serg_wolf is on a distinguished road
По умолчанию

"Красные каракули рулят"
__________________
Дорога в тысячу миль, начинается с одного шага...
serg_wolf вне форума   Ответить с цитированием
Старый 05.02.2010, 22:21   #46
Albert.comp
Старший Пользователь
 
Аватар для Albert.comp
 
Регистрация: 27.12.2006
Возраст: 54
Город: Нижний Новгород
Регион: 52
Машина: Wolksvagen Jetta, Toyota Matrix
Сообщений: 495
Albert.comp has a spectacular aura aboutAlbert.comp has a spectacular aura about
По умолчанию

Последняя, немного исправленная печатная плата. VT4 и VT6 заменены на DPAK корпуса IRLR8721PBF. SOIKи немного греются, а эти тянут лучше, и емкость затворов меньше - меньше и нагрузка на драйвер. Хотя я думаю подойдут и другие транзисторы. Желательно сопротивление канала 10милиом и меньше, напряжение по стоку 30в, емкость затвора менее 3000пф. Да и напряжение включения брать поменьше 3-5 в. В общем надо пробовать, или ставьте как у меня.

Рисунок платы (PDF) для ознакомления (размер 1:1 проверял). Хотя годится для ЛУТ или для негативного фоторезиста. Для позитивного (как в ЧИП-ДИПЕ, надо инверсное изображение)

Инверсные изображения выложу отдельно, т.к. есть небольшой гимор.

Так же напишу как в пикаде инвертировать.


ПРИМЕЧАНИЕ ВСЕ НОВЫЕ ФАЙЛЫ БУДУ ВЫКЛАДЫВАТЬ В НАЧАЛЕ ТЕМЫ
__________________
ATOM525 GA-D525TUD, 160Gx2.5, моник 800х600 тач, GPS18USB, Питание I1-ATX собственная разработка + разобранная клава + контроллер управления + 2 усилка
Проект Matrix

Последний раз редактировалось Albert.comp; 06.02.2010 в 10:04.
Albert.comp вне форума   Ответить с цитированием
Старый 06.02.2010, 13:43   #47
Albert.comp
Старший Пользователь
 
Аватар для Albert.comp
 
Регистрация: 27.12.2006
Возраст: 54
Город: Нижний Новгород
Регион: 52
Машина: Wolksvagen Jetta, Toyota Matrix
Сообщений: 495
Albert.comp has a spectacular aura aboutAlbert.comp has a spectacular aura about
По умолчанию

Вот поставил в старый корпус. После БП СЛ - освободилось немного места. Теперь можно корпус укоротить немного. А если БП поставить над мамкой, то корпус можно укоротить аж на 10см почти.

Поеду на работу (в автосервис) , попробую все поставить обратно.

ИСПЫТАЕМ!!!
Миниатюры
Нажмите на изображение для увеличения
Название: БП в корпусе1.jpg
Просмотров: 1096
Размер:	160.3 Кб
ID:	14888   Нажмите на изображение для увеличения
Название: БП в корпусе2.jpg
Просмотров: 1339
Размер:	179.2 Кб
ID:	14889  
__________________
ATOM525 GA-D525TUD, 160Gx2.5, моник 800х600 тач, GPS18USB, Питание I1-ATX собственная разработка + разобранная клава + контроллер управления + 2 усилка
Проект Matrix
Albert.comp вне форума   Ответить с цитированием
Старый 06.02.2010, 14:30   #48
Albert.comp
Старший Пользователь
 
Аватар для Albert.comp
 
Регистрация: 27.12.2006
Возраст: 54
Город: Нижний Новгород
Регион: 52
Машина: Wolksvagen Jetta, Toyota Matrix
Сообщений: 495
Albert.comp has a spectacular aura aboutAlbert.comp has a spectacular aura about
По умолчанию

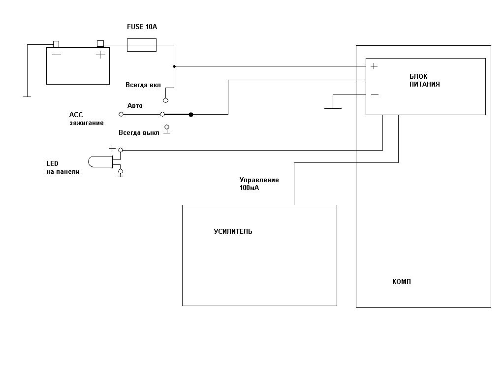
Предполагаемая схема подключения. В принципе переключатель может и не обязателен. Кому то может хватит и АСС. Есть еще вариант управление подключить к контакту "ключ вставлен", у кого есть.

А у кого нет даже АСС (как у меня ) - можно воспользоваться данной схемой.
Миниатюры
Нажмите на изображение для увеличения
Название: Подключение.JPG
Просмотров: 935
Размер:	36.2 Кб
ID:	14890  
__________________
ATOM525 GA-D525TUD, 160Gx2.5, моник 800х600 тач, GPS18USB, Питание I1-ATX собственная разработка + разобранная клава + контроллер управления + 2 усилка
Проект Matrix
Albert.comp вне форума   Ответить с цитированием
Старый 06.02.2010, 22:27   #49
Albert.comp
Старший Пользователь
 
Аватар для Albert.comp
 
Регистрация: 27.12.2006
Возраст: 54
Город: Нижний Новгород
Регион: 52
Машина: Wolksvagen Jetta, Toyota Matrix
Сообщений: 495
Albert.comp has a spectacular aura aboutAlbert.comp has a spectacular aura about
По умолчанию

В общем первый день полет нормальный. Сбоев нет. Прокруты стартера держит.

Ночью должно быть холодно,посмотрим что будет с утра, как холод переносит.

Заметил косячек сразу - забыл включение усилка прописать в программе . На днях допишу. Атак все гуд. Весь комп жрет 1.5А - думаю неплохо
__________________
ATOM525 GA-D525TUD, 160Gx2.5, моник 800х600 тач, GPS18USB, Питание I1-ATX собственная разработка + разобранная клава + контроллер управления + 2 усилка
Проект Matrix
Albert.comp вне форума   Ответить с цитированием
Старый 07.02.2010, 08:24   #50
avgefke
Старший Пользователь
 
Аватар для avgefke
 
Регистрация: 02.12.2009
Возраст: 62
Город: Барнаул
Регион: 22
Машина: Camry Gracia
Сообщений: 176
avgefke is on a distinguished road
По умолчанию

Albert я заглянул на тобой указаный сайт заказать микрухи.......
LTC и две LM ки 726р-(( это без доставки.....все остальные детальки валяются под столом?Ничего больше не покупаем? У меня тоже гора материнок и всего остального ... как ты в1000р влез?
avgefke вне форума   Ответить с цитированием
Ответ


Здесь присутствуют: 1 (пользователей: 0 , гостей: 1)
 
Опции темы Поиск в этой теме
Поиск в этой теме:

Расширенный поиск

Ваши права в разделе
Вы не можете создавать новые темы
Вы не можете отвечать в темах
Вы не можете прикреплять вложения
Вы не можете редактировать свои сообщения

BB коды Вкл.
Смайлы Вкл.
[IMG] код Вкл.
HTML код Выкл.



Часовой пояс GMT +4, время: 14:33.


Работает на vBulletin® версия 3.8.4.
Copyright ©2000 - 2026, Jelsoft Enterprises Ltd.
Перевод: zCarot