PCCar.ru - Ваш автомобильный компьютер

Вернуться   PCCar.ru - Ваш автомобильный компьютер > MP3Car ТехИнфа > AndroidCar > Звук > Звуковые процессоры

Ответ
 
Опции темы Поиск в этой теме
Старый 29.03.2017, 00:22   #411
Senia
Пользователь
 
Регистрация: 04.09.2010
Возраст: 42
Регион: Украина
Сообщений: 47
Senia is on a distinguished road
По умолчанию

Спасибо Саша! Сам пытаюсь собрать более проще на adau1701
Senia вне форума   Ответить с цитированием
Старый 29.03.2017, 10:59   #412
Az0m@
Старший Пользователь
 
Регистрация: 07.01.2016
Регион: 02
Сообщений: 152
Az0m@ is on a distinguished road
По умолчанию

а как происходит процесс управления DSP процом?.... в плане настроек срезов и задержок...
Az0m@ вне форума   Ответить с цитированием
Старый 29.03.2017, 17:00   #413
Senia
Пользователь
 
Регистрация: 04.09.2010
Возраст: 42
Регион: Украина
Сообщений: 47
Senia is on a distinguished road
По умолчанию

Цитата:
Сообщение от Az0m@ Посмотреть сообщение
а как происходит процесс управления DSP процом?.... в плане настроек срезов и задержок...
Прочитайте изначально тему... вопросы отпадут сами
Подсказка откуда начинать читать http://pccar.ru/showthread.php?t=24040&page=24
Senia вне форума   Ответить с цитированием
Старый 29.03.2017, 22:52   #414
Alekssandr
Старший Пользователь
 
Регистрация: 11.08.2013
Возраст: 36
Регион: 86
Сообщений: 445
Alekssandr is a jewel in the roughAlekssandr is a jewel in the roughAlekssandr is a jewel in the rough
По умолчанию

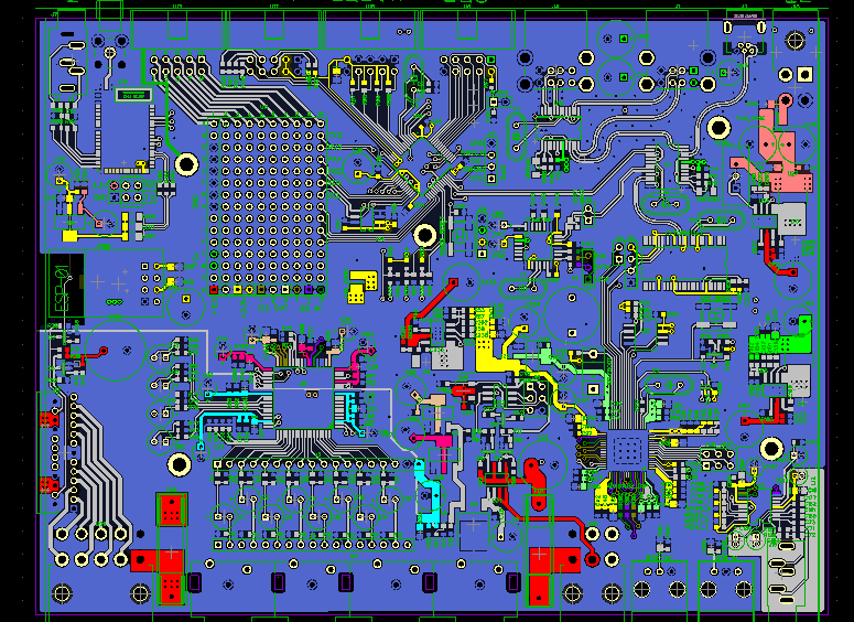
DSP будет управляться микроконтроллером STM32F105, при помощи андройд приложения.

Плата готова на 95%, осталось дождаться блютус модуль протестировать что всё работает и отправлю плату на печать
Миниатюры
Нажмите на изображение для увеличения
Название: 2.PNG
Просмотров: 447
Размер:	110.4 Кб
ID:	47138   Нажмите на изображение для увеличения
Название: 1.PNG
Просмотров: 707
Размер:	66.6 Кб
ID:	47139   Нажмите на изображение для увеличения
Название: 3.PNG
Просмотров: 457
Размер:	79.9 Кб
ID:	47140   Нажмите на изображение для увеличения
Название: 4.PNG
Просмотров: 443
Размер:	69.8 Кб
ID:	47141   Нажмите на изображение для увеличения
Название: 5.PNG
Просмотров: 453
Размер:	137.8 Кб
ID:	47142  

Нажмите на изображение для увеличения
Название: 6.PNG
Просмотров: 433
Размер:	92.9 Кб
ID:	47143   Нажмите на изображение для увеличения
Название: 7.PNG
Просмотров: 750
Размер:	115.6 Кб
ID:	47144   Нажмите на изображение для увеличения
Название: 8.PNG
Просмотров: 729
Размер:	81.8 Кб
ID:	47145  
Alekssandr вне форума   Ответить с цитированием
Старый 29.03.2017, 23:13   #415
Senia
Пользователь
 
Регистрация: 04.09.2010
Возраст: 42
Регион: Украина
Сообщений: 47
Senia is on a distinguished road
По умолчанию

Саша, подскажи по CY7C68013A , правильно я набросал схему? Смотрю ты выбросил 2n7000?

Последний раз редактировалось Senia; 21.04.2017 в 22:52.
Senia вне форума   Ответить с цитированием
Старый 30.03.2017, 00:15   #416
Alekssandr
Старший Пользователь
 
Регистрация: 11.08.2013
Возраст: 36
Регион: 86
Сообщений: 445
Alekssandr is a jewel in the roughAlekssandr is a jewel in the roughAlekssandr is a jewel in the rough
По умолчанию

Черпай информацию здесь

От 2n7000 отказался потому что мне нужен только I2C. Spi использовать не буду.
Alekssandr вне форума   Ответить с цитированием
Старый 30.03.2017, 00:25   #417
awtoap
Гуру
 
Аватар для awtoap
 
Регистрация: 19.09.2009
Возраст: 48
Город: Мелитополь
Регион: Украина
Сообщений: 2,022
awtoap is a splendid one to beholdawtoap is a splendid one to beholdawtoap is a splendid one to beholdawtoap is a splendid one to beholdawtoap is a splendid one to beholdawtoap is a splendid one to beholdawtoap is a splendid one to behold
По умолчанию

А EEPROM где? Ключи не нужны. ЗЫ. Тоже планирую собирать на 1701 )
awtoap вне форума   Ответить с цитированием
Старый 30.03.2017, 00:51   #418
Senia
Пользователь
 
Регистрация: 04.09.2010
Возраст: 42
Регион: Украина
Сообщений: 47
Senia is on a distinguished road
По умолчанию

Саша, спасибо за наводку!!! По EEPROM вопрос ко мне ?
Senia вне форума   Ответить с цитированием
Старый 30.03.2017, 14:39   #419
Az0m@
Старший Пользователь
 
Регистрация: 07.01.2016
Регион: 02
Сообщений: 152
Az0m@ is on a distinguished road
По умолчанию

предзаказ когда начнут оформлять?
Az0m@ вне форума   Ответить с цитированием
Старый 30.03.2017, 21:20   #420
Senia
Пользователь
 
Регистрация: 04.09.2010
Возраст: 42
Регион: Украина
Сообщений: 47
Senia is on a distinguished road
По умолчанию

Получается как то так, если я правильно понял

Последний раз редактировалось Senia; 21.04.2017 в 22:52.
Senia вне форума   Ответить с цитированием
Ответ


Здесь присутствуют: 1 (пользователей: 0 , гостей: 1)
 
Опции темы Поиск в этой теме
Поиск в этой теме:

Расширенный поиск

Ваши права в разделе
Вы не можете создавать новые темы
Вы не можете отвечать в темах
Вы не можете прикреплять вложения
Вы не можете редактировать свои сообщения

BB коды Вкл.
Смайлы Вкл.
[IMG] код Вкл.
HTML код Выкл.



Часовой пояс GMT +4, время: 05:25.


Работает на vBulletin® версия 3.8.4.
Copyright ©2000 - 2026, Jelsoft Enterprises Ltd.
Перевод: zCarot