PCCar.ru - Ваш автомобильный компьютер

Вернуться   PCCar.ru - Ваш автомобильный компьютер > MP3Car ТехИнфа > Разработка устройств

Ответ
 
Опции темы Поиск в этой теме
Старый 10.04.2010, 10:34   #21
ViNiGaL
Пользователь
 
Аватар для ViNiGaL
 
Регистрация: 20.07.2009
Возраст: 54
Город: Чебоксары
Регион: 21
Машина: 2005\KIA\SPORTAGE
Сообщений: 51
ViNiGaL is on a distinguished road
По умолчанию

Цитата:
Сообщение от джи-дай Посмотреть сообщение
Могу ещё одну наводку дать....механизм движения каредки CD-ROM.Там довольно небоьшого размера коллекторный движок +червячный привод...
Моторчик у меня есть, он вполне справляется со своей задачей, но даже если поставить любой другой привод, вопрос останется прежний, как им управлять?
Я не силен в радио электронике, поэтому и выбирал вариант, который по проще, и мне по силам.
Буду очень благодарен за помощь в создании оптимальной схемы управления.


Поправил первый пост. Уточнил свой вопрос.

Последний раз редактировалось ViNiGaL; 10.04.2010 в 22:54.
ViNiGaL вне форума   Ответить с цитированием
Старый 06.08.2010, 15:00   #22
ViNiGaL
Пользователь
 
Аватар для ViNiGaL
 
Регистрация: 20.07.2009
Возраст: 54
Город: Чебоксары
Регион: 21
Машина: 2005\KIA\SPORTAGE
Сообщений: 51
ViNiGaL is on a distinguished road
По умолчанию

Вот фото того что получилось.
работает на мини серво приводе.
Спасибо всем за советы.
Миниатюры
Нажмите на изображение для увеличения
Название: IMG_6856.jpg
Просмотров: 1264
Размер:	68.0 Кб
ID:	17873   Нажмите на изображение для увеличения
Название: IMG_6857.jpg
Просмотров: 947
Размер:	72.4 Кб
ID:	17874   Нажмите на изображение для увеличения
Название: IMG_6852.jpg
Просмотров: 1188
Размер:	85.9 Кб
ID:	17875   Нажмите на изображение для увеличения
Название: IMG_6853.jpg
Просмотров: 1162
Размер:	90.4 Кб
ID:	17876  
ViNiGaL вне форума   Ответить с цитированием
Старый 06.08.2010, 15:44   #23
serg.vi
Новый Пользователь
 
Регистрация: 06.03.2008
Город: сургут
Регион: 86
Машина: 2007 SsangYong Rexton
Сообщений: 2
serg.vi is on a distinguished road
По умолчанию

Так всеж таки какая схема управления была реализована?
serg.vi вне форума   Ответить с цитированием
Старый 08.08.2010, 12:34   #24
ViNiGaL
Пользователь
 
Аватар для ViNiGaL
 
Регистрация: 20.07.2009
Возраст: 54
Город: Чебоксары
Регион: 21
Машина: 2005\KIA\SPORTAGE
Сообщений: 51
ViNiGaL is on a distinguished road
По умолчанию

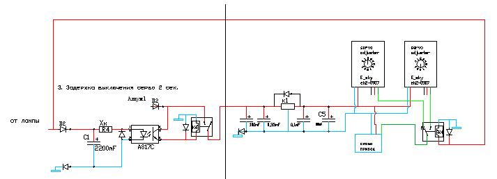
левая половина схемы,
1 реле задержки, (у меня коробка автомат)
2 полное обесточивание схемы через 2 секунды, этого хватает чтобы камера закрылась.
Правая половина,
1 кренка на 6v.
2 два серво тестера, http://www.dealextreme.com/details.dx/sku.15594 E_Sky EK2-0907 9-PIN Mini Servo Tester for R/C Helicopters
один настроен на закрывание камеры, второй на открывание. угол положения открыто и закрыто регулируется крутилками на серво тестерах.
3 серво мотор, http://www.dealextreme.com/details.dx/sku.35762 MG90 Metal Gear Digital Torque Servos with Gears and Parts
и реле подающее команду с одного или другого серво тестера.
Миниатюры
Нажмите на изображение для увеличения
Название: 11.JPG
Просмотров: 966
Размер:	23.1 Кб
ID:	17882   Нажмите на изображение для увеличения
Название: sku_15594_1.jpg
Просмотров: 913
Размер:	72.1 Кб
ID:	17883   Нажмите на изображение для увеличения
Название: sku_35762_1.jpg
Просмотров: 914
Размер:	29.6 Кб
ID:	17884  
ViNiGaL вне форума   Ответить с цитированием
Ответ


Здесь присутствуют: 1 (пользователей: 0 , гостей: 1)
 
Опции темы Поиск в этой теме
Поиск в этой теме:

Расширенный поиск

Ваши права в разделе
Вы не можете создавать новые темы
Вы не можете отвечать в темах
Вы не можете прикреплять вложения
Вы не можете редактировать свои сообщения

BB коды Вкл.
Смайлы Вкл.
[IMG] код Вкл.
HTML код Выкл.



Часовой пояс GMT +4, время: 20:14.


Работает на vBulletin® версия 3.8.4.
Copyright ©2000 - 2026, Jelsoft Enterprises Ltd.
Перевод: zCarot