PCCar.ru - Ваш автомобильный компьютер

Вернуться   PCCar.ru - Ваш автомобильный компьютер > MP3Car ТехИнфа > Блоки питания > Разное

Ответ
 
Опции темы Поиск в этой теме
Старый 13.06.2010, 14:24   #241
taximan
Пользователь
 
Аватар для taximan
 
Регистрация: 06.11.2007
Город: МИНСК
Регион: Беларусь
Машина: FIAT BRAVO 1.6I 103
Сообщений: 99
taximan is on a distinguished road
По умолчанию

запустился но не надолго.
сейчас выдаёт 12,1в (=> напреж от акб).
где искать неисправность
менял полевик+трансфер+микросхему
(короче все кроме VD2)
ОТ НЕГО МОЖЕТ БЫТЬ ТАКОЕ
__________________

интересное
taximan вне форума   Ответить с цитированием
Старый 15.06.2010, 20:36   #242
Anko
Новый Пользователь
 
Регистрация: 22.05.2010
Город: Krivbass
Регион: Украина
Машина: ЗВЕРЬ
Сообщений: 7
Anko is on a distinguished road
Smile

Вот, такой получился рабочий вариант инвертора на борту авто.
Миниатюры
Нажмите на изображение для увеличения
Название: 800x600.jpg
Просмотров: 2389
Размер:	157.3 Кб
ID:	17487  
Anko вне форума   Ответить с цитированием
Старый 16.06.2010, 13:45   #243
Saer
Пользователь
 
Аватар для Saer
 
Регистрация: 17.02.2007
Возраст: 37
Город: Луганск
Регион: Украина
Машина: 2107
Сообщений: 65
Saer will become famous soon enoughSaer will become famous soon enough
По умолчанию

taximan у меня тож такое было, проверь какой кондер запаял вместо 330пик... я по ошибке запаял туда 600нФ... тоже просадка бешеная была.... обрати внимание на него
Saer вне форума   Ответить с цитированием
Старый 16.06.2010, 22:11   #244
_vz_
Новый Пользователь
 
Регистрация: 01.12.2006
Город: Нижний Новгород
Регион: 52
Машина: 2112
Сообщений: 5
_vz_ is on a distinguished road
По умолчанию

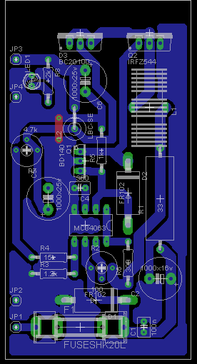
Попробовал развести платку по схеме Anko. Поругайте плз, одна из первых моих плат.

Хочу собрать на следующей неделе.
Миниатюры
Нажмите на изображение для увеличения
Название: board.png
Просмотров: 1108
Размер:	17.9 Кб
ID:	17522  
_vz_ вне форума   Ответить с цитированием
Старый 17.06.2010, 00:56   #245
Anko
Новый Пользователь
 
Регистрация: 22.05.2010
Город: Krivbass
Регион: Украина
Машина: ЗВЕРЬ
Сообщений: 7
Anko is on a distinguished road
По умолчанию

Если крепление мосфета и Шотки будет винтом М3 с лицевой стороны, через изолятор(шайба) и слюдяной подложки - то будут неудобства(электролит, дроссель). Сопротивление 0,1 Ом можно исключить, таже и параллельный ему подстроечник не нужен, просто в процессе наладки я неуспел его убрать(заказчик торопил).
Пологаю что фильтра (дроссель) будут не лишними.
По токовым цепям, дорожки утолщённые должны быть,и желательно короткими по "географии", остальные можно тонкими.....а то вижу дорожки с малым зазором по периметру относительно других....
Возможно разрабатывал под свой конструктив(корпус)?
Anko вне форума   Ответить с цитированием
Старый 17.06.2010, 01:19   #246
_vz_
Новый Пользователь
 
Регистрация: 01.12.2006
Город: Нижний Новгород
Регион: 52
Машина: 2112
Сообщений: 5
_vz_ is on a distinguished road
По умолчанию

Цитата:
Сообщение от Anko Посмотреть сообщение
Если крепление мосфета и Шотки будет винтом М3 с лицевой стороны, через изолятор(шайба) и слюдяной подложки - то будут неудобства(электролит, дроссель). Сопротивление 0,1 Ом можно исключить, таже и параллельный ему подстроечник не нужен, просто в процессе наладки я неуспел его убрать(заказчик торопил).
Согласен, подстроечник не нужен. Сопротивления купил 0.33 ома, попробую и так 0.33 и 0.1 ома. Транзисторы вероятно буду ставить горизонтально.


Цитата:
Сообщение от Anko Посмотреть сообщение
Пологаю что фильтра (дроссель) будут не лишними.
По токовым цепям, дорожки утолщённые должны быть,и желательно короткими по "географии", остальные можно тонкими.....а то вижу дорожки с малым зазором по периметру относительно других....
Возможно разрабатывал под свой конструктив(корпус)?
Убрал только дроссель по входу, по выходу оставил, только решил с цилиндрическими дросселями попробовать.
Подстроечник уберу, а резистор оставлю пока - проще перемычку запаять если что.

Завтра попробую сделать еще вариант.

Корпуса нет пока. Есть куча разных радиаторов, поэтому и думаю прикрутить горизонтально.

Дорожки тостые и небольшие зазоры - имхо для ЛУТ достаточно удобно.

Спасибо за критику, тразисторы и правда в такой конфигурации неудобно будет прикручивать, если их всетаки ставить их стоя.
_vz_ вне форума   Ответить с цитированием
Старый 17.06.2010, 03:02   #247
taximan
Пользователь
 
Аватар для taximan
 
Регистрация: 06.11.2007
Город: МИНСК
Регион: Беларусь
Машина: FIAT BRAVO 1.6I 103
Сообщений: 99
taximan is on a distinguished road
По умолчанию

Цитата:
Сообщение от Anko Посмотреть сообщение
Вот, такой получился рабочий вариант инвертора на борту авто.

а более лутшее качество можно
а еще и разводку
плиЗ!!!
__________________

интересное
taximan вне форума   Ответить с цитированием
Старый 17.06.2010, 08:09   #248
Anko
Новый Пользователь
 
Регистрация: 22.05.2010
Город: Krivbass
Регион: Украина
Машина: ЗВЕРЬ
Сообщений: 7
Anko is on a distinguished road
По умолчанию

Цитата:
Сообщение от taximan Посмотреть сообщение

а еще и разводку
плиЗ!!!
Основную разводку взял у Saer, остальное монтажил в процессе, так что точной копии нет. Возможно кто составит её и предоставит на форуме для широкого повторения.К сожалению нет времени развести, да и прибор уже уехал по адресу. ---VZ------Сопротивления (малой мощности~20ВТ) при большой нагрузке (3А) будут гореть, ток в первичной цепи порядка 6-7А при напряжении 12В, правда это будет зависеть от напряжения падения напряжения подаваемое на 7-ю ногу МС (350мВ)- регулирующее ток.
---В архиве немного увеличенное фото, если самой схемы надо....?
Вложения
Тип файла: rar Инвертор.rar (205.5 Кб, 852 просмотров)
Anko вне форума   Ответить с цитированием
Старый 17.06.2010, 20:44   #249
Virtual
Гуру
 
Регистрация: 07.11.2009
Возраст: 51
Регион: 02
Машина: Hyundai Accent :)
Сообщений: 1,361
Virtual has a spectacular aura aboutVirtual has a spectacular aura about
По умолчанию

_vz_ качество разводки "земли" никакое . боюсь легко ты получиш "шумы"
земля, как и все силовые линии, должны быть максимально короткими и толстыми.
_
что это за красный перемычка? что мешало толстодорожкой, по левому краю пустить землю? ибо от jp2 до jp4 идет ток=току на ноут, при том очень капризное падение на данном участке приводящее к полосам на мониторе и гулу в услике
_
это что за извращение с силовым плюсом, после выходного диода, идущим тонким зигзагом рядом с линией затвора полевика? хотим получить "шоу" незя так делать!
_
нафига сымать напр, в обратную связь до выходного дроселя? енто тож неправильно. нужно сымать с JP3! Ankoтебя тож касается.
_что за извращения с С2? почему на 180 градусов не развернул?
_С1 должен быть ближе к резистору 0,1 (0,33)ь ибо он защищает с2 от ВЧ не изь авто а из дроселя.
_
......
__________________
Accent + Mystery MMT-8120S+ежик700_2Gssd_798МГц проц
Virtual вне форума   Ответить с цитированием
Старый 18.06.2010, 00:16   #250
Anko
Новый Пользователь
 
Регистрация: 22.05.2010
Город: Krivbass
Регион: Украина
Машина: ЗВЕРЬ
Сообщений: 7
Anko is on a distinguished road
Post

Цитата:
Сообщение от Virtual Посмотреть сообщение
нафига сымать напр, в обратную связь до выходного дроселя? енто тож неправильно. нужно сымать с JP3! Ankoтебя тож касается.
Делайте так, как думаете(знаете). При 19.2В и нагрузке в 3А падение 1.6% Вольт не столь критично для заряда ноутбука. КПД не линейно, при бОльших нагрузках входной ток взлетал до 16А, так что немного смиловался над столь настоящем предельно жёстком режиме.

Последний раз редактировалось Anko; 18.06.2010 в 01:00.
Anko вне форума   Ответить с цитированием
Ответ


Здесь присутствуют: 1 (пользователей: 0 , гостей: 1)
 
Опции темы Поиск в этой теме
Поиск в этой теме:

Расширенный поиск

Ваши права в разделе
Вы не можете создавать новые темы
Вы не можете отвечать в темах
Вы не можете прикреплять вложения
Вы не можете редактировать свои сообщения

BB коды Вкл.
Смайлы Вкл.
[IMG] код Вкл.
HTML код Выкл.



Часовой пояс GMT +4, время: 19:39.


Работает на vBulletin® версия 3.8.4.
Copyright ©2000 - 2026, Jelsoft Enterprises Ltd.
Перевод: zCarot