PCCar.ru - Ваш автомобильный компьютер

Вернуться   PCCar.ru - Ваш автомобильный компьютер > MP3Car ТехИнфа > Блоки питания > Самодельные блоки питания

Ответ
 
Опции темы Поиск в этой теме
Старый 04.12.2007, 20:23   #221
anator
Старший Пользователь
 
Аватар для anator
 
Регистрация: 09.10.2007
Возраст: 57
Город: Благовещенск
Регион: 28
Машина: LAND CRUISER 80
Сообщений: 163
anator is on a distinguished road
Post

Цитата:
Сообщение от Gosha39 Посмотреть сообщение
Спасиб Menen! Я так и спаял!
Тогда обьясните почему комр вышел из строя, при включении без TPS3510!!!!!
Подскажите всёже где мне выпаять енту засраную микросхему. Пожалуста подскажите!!!!!

В некоторых БП применяется микросхема Welltrend WT7510012 , она аналог TPS3510 , в каких точно не помню...так как крышки нет.., но на плате написано : Sseasonic FEFYW01 REW:A , собрана на шиме КА3843А , еще есть БП Seventeam ST-150P3-06 .. тоже на плате написано.., он меньших габаритов чем стандартный...,в 2 раза уже.., но там стоит микросхема TPS 5510, правда PDF на нее не смотрел...и пойдет или нет..не знаю...
anator вне форума   Ответить с цитированием
Старый 05.12.2007, 02:46   #222
xDriver
Старший Пользователь
 
Аватар для xDriver
 
Регистрация: 12.04.2007
Город: Москва
Регион: 77, 97, 99, 177
Машина: 2013 Hyundai IX35
Сообщений: 400
xDriver is on a distinguished road
По умолчанию

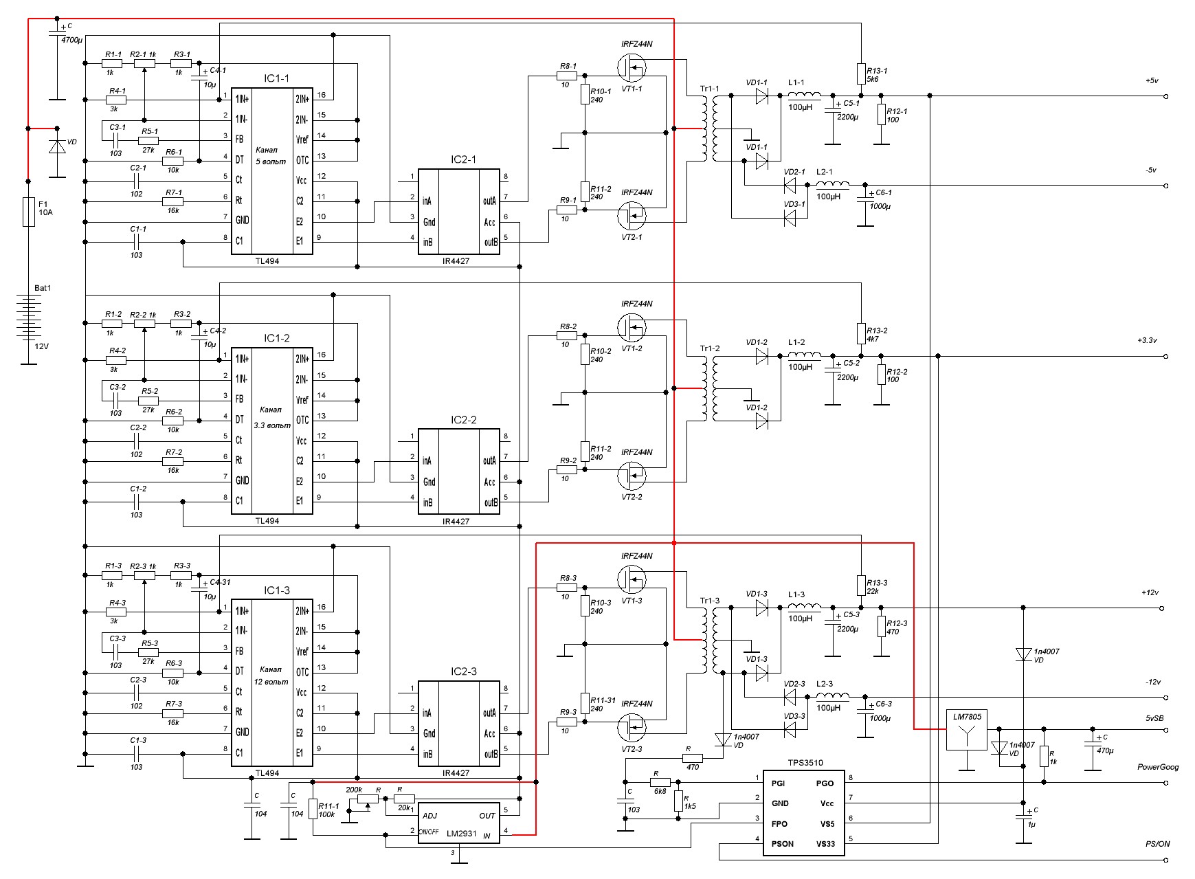
Решил собрать БП по модернизированной схеме от Самоделкина.
Самоделкин, глянь на схемку, все правильно я себе представляю ?
Миниатюры
Нажмите на изображение для увеличения
Название: BP.JPG
Просмотров: 1774
Размер:	303.6 Кб
ID:	4776  
xDriver вне форума   Ответить с цитированием
Старый 05.12.2007, 03:14   #223
svon
Старший Пользователь
 
Регистрация: 13.03.2007
Возраст: 56
Город: Тель-Авив
Регион: Израиль
Машина: AUDI\A6\2005
Сообщений: 216
svon is on a distinguished road
По умолчанию

Цитата:
Сообщение от xDriver Посмотреть сообщение
Решил собрать БП по модернизированной схеме от Самоделкина.
Самоделкин, глянь на схемку, все правильно я себе представляю ?
Сюда прикрутить контроллер даже самый простенький и будет оптимальный БП практически на все конфигурации.
svon вне форума   Ответить с цитированием
Старый 05.12.2007, 03:37   #224
xDriver
Старший Пользователь
 
Аватар для xDriver
 
Регистрация: 12.04.2007
Город: Москва
Регион: 77, 97, 99, 177
Машина: 2013 Hyundai IX35
Сообщений: 400
xDriver is on a distinguished road
По умолчанию

Думал уже об этом, но слаб я пока в программирование пиков (упустил в свое время, INTEL-овскую архитектуру знаю на зубок, а вот пики , надо просто время на изучение которого как всегда нема), а посему решил поэтапно, позарез нужен БП, а там или контролер от ТРЕКа прикрутим или свой намутим.
xDriver вне форума   Ответить с цитированием
Старый 05.12.2007, 16:21   #225
Самоделкин
Старший Пользователь
 
Аватар для Самоделкин
 
Регистрация: 12.03.2007
Возраст: 61
Город: Москва
Регион: 77, 97, 99, 177
Машина: Nissan MAXIMA
Сообщений: 263
Самоделкин will become famous soon enough
По умолчанию

Цитата:
Сообщение от xDriver Посмотреть сообщение
Решил собрать БП по модернизированной схеме от Самоделкина.
Самоделкин, глянь на схемку, все правильно я себе представляю ?
помоему все правильно
Самоделкин вне форума   Ответить с цитированием
Старый 05.12.2007, 17:05   #226
xDriver
Старший Пользователь
 
Аватар для xDriver
 
Регистрация: 12.04.2007
Город: Москва
Регион: 77, 97, 99, 177
Машина: 2013 Hyundai IX35
Сообщений: 400
xDriver is on a distinguished road
По умолчанию

Цитата:
помоему все правильно
Ok
Спасибо, развожу печатку....
xDriver вне форума   Ответить с цитированием
Старый 06.12.2007, 17:55   #227
Gosha39
Старший Пользователь
 
Регистрация: 22.08.2007
Возраст: 45
Город: Верхняя Салда
Регион: 66, 96
Машина: 2001\Toyota\Corolla
Сообщений: 354
Gosha39 will become famous soon enough
По умолчанию

to xDriver ну что закупился ? если что мне 2 штуки
Gosha39 вне форума   Ответить с цитированием
Старый 06.12.2007, 18:21   #228
xDriver
Старший Пользователь
 
Аватар для xDriver
 
Регистрация: 12.04.2007
Город: Москва
Регион: 77, 97, 99, 177
Машина: 2013 Hyundai IX35
Сообщений: 400
xDriver is on a distinguished road
По умолчанию

Да взял, было всего 3 штуки так что тебе могу две отдать.
Стучи будем договариватся о передаче 303366 (дом - вечером или ночью) или 231-156-511 (работа)
xDriver вне форума   Ответить с цитированием
Старый 06.12.2007, 18:41   #229
svon
Старший Пользователь
 
Регистрация: 13.03.2007
Возраст: 56
Город: Тель-Авив
Регион: Израиль
Машина: AUDI\A6\2005
Сообщений: 216
svon is on a distinguished road
По умолчанию

xDRIVER

Ты кстате когда плату разведешь поделишся?
svon вне форума   Ответить с цитированием
Старый 07.12.2007, 00:05   #230
Самоделкин
Старший Пользователь
 
Аватар для Самоделкин
 
Регистрация: 12.03.2007
Возраст: 61
Город: Москва
Регион: 77, 97, 99, 177
Машина: Nissan MAXIMA
Сообщений: 263
Самоделкин will become famous soon enough
По умолчанию

Цитата:
Сообщение от svon Посмотреть сообщение
Сюда прикрутить контроллер даже самый простенький и будет оптимальный БП практически на все конфигурации.
опиши как тебе это видится, что нибудь придумаю
Самоделкин вне форума   Ответить с цитированием
Ответ


Здесь присутствуют: 1 (пользователей: 0 , гостей: 1)
 
Опции темы Поиск в этой теме
Поиск в этой теме:

Расширенный поиск

Ваши права в разделе
Вы не можете создавать новые темы
Вы не можете отвечать в темах
Вы не можете прикреплять вложения
Вы не можете редактировать свои сообщения

BB коды Вкл.
Смайлы Вкл.
[IMG] код Вкл.
HTML код Выкл.



Часовой пояс GMT +4, время: 10:01.


Работает на vBulletin® версия 3.8.4.
Copyright ©2000 - 2026, Jelsoft Enterprises Ltd.
Перевод: zCarot