PCCar.ru - Ваш автомобильный компьютер

Вернуться   PCCar.ru - Ваш автомобильный компьютер > MP3Car ТехИнфа > Блоки питания > CAR-ATX p4 (SL PSU)

Ответ
 
Опции темы Поиск в этой теме
Старый 06.12.2011, 22:22   #1771
b-suns
Старший Пользователь
 
Аватар для b-suns
 
Регистрация: 16.05.2008
Возраст: 43
Город: Москва
Регион: 34
Машина: 2003, Маджентис, АТ
Сообщений: 371
b-suns is on a distinguished road
По умолчанию

раньше так в -20 гудели, теперь в -5 тот же шум... 3 года уже срок и стартуют не сразу слышу...
__________________
KIA Magentis PCCar
b-suns вне форума   Ответить с цитированием
Старый 06.12.2011, 23:20   #1772
Vladget
Moderator
 
Регистрация: 04.04.2009
Возраст: 69
Город: Краснодар
Регион: 23, 93
Машина: HONDA CR-V-08
Сообщений: 3,129
Vladget is a splendid one to beholdVladget is a splendid one to beholdVladget is a splendid one to beholdVladget is a splendid one to beholdVladget is a splendid one to beholdVladget is a splendid one to beholdVladget is a splendid one to behold
По умолчанию

ну в старых компах так примерно и бывает так что скорее всего оба меняй сразу что бы два раза не разбирать
Vladget вне форума   Ответить с цитированием
Старый 07.12.2011, 11:53   #1773
b-suns
Старший Пользователь
 
Аватар для b-suns
 
Регистрация: 16.05.2008
Возраст: 43
Город: Москва
Регион: 34
Машина: 2003, Маджентис, АТ
Сообщений: 371
b-suns is on a distinguished road
По умолчанию

3 ))))) вот сайт прикольный нашел, описание классное, осталось выбрать http://www.coolera.ru/ из 40 выбор не большой а вот 50-60мм уже глаза разбегаются, наверное буду брать самый дорогой, по логике кач-во должно быть выше...
__________________
KIA Magentis PCCar
b-suns вне форума   Ответить с цитированием
Старый 23.12.2011, 14:33   #1774
Mirny
Новый Пользователь
 
Регистрация: 25.06.2009
Город: Москва
Регион: 77, 97, 99, 177
Машина: 2008\FF-2
Сообщений: 1
Mirny is on a distinguished road
По умолчанию

Уважаемые, день добрый!
Есть в наличии БП SL.
Разбили стекло в машине, оторвали камеру. Жена вышла завела машину, провода питания камеры естественно коротнули, и теперь БП не стартует.
Предохранитель поменял, мамка от простого блока питания стартует, всё работает.
Есть ли кто умельцы, кто сможет починить БП, при том сделать это оперативно, до праздников (в МСК)?
Спасибо!
Mirny вне форума   Ответить с цитированием
Старый 31.12.2011, 16:37   #1775
Vladget
Moderator
 
Регистрация: 04.04.2009
Возраст: 69
Город: Краснодар
Регион: 23, 93
Машина: HONDA CR-V-08
Сообщений: 3,129
Vladget is a splendid one to beholdVladget is a splendid one to beholdVladget is a splendid one to beholdVladget is a splendid one to beholdVladget is a splendid one to beholdVladget is a splendid one to beholdVladget is a splendid one to behold
По умолчанию

Ну что, да простят меня модераторы решил и здесь. С наступающим, а кого то уже с наступившим (а завтра 01.12.12 и далее всех с наступившим) всем успехов во всех делах личных, рабочих, что касается участников этого форума то как минимуму каждому по i7 в Car (с по 1Тб HD, 4GB ОЗУ это как минимум), что бы радио и ТВ работали там где они не принимаются в принципе в эфире), что бы БП в CARе выдавал только то что ему положено и с допустимыми погрешностями.
__________________



Последний раз редактировалось Vladget; 31.12.2011 в 17:34.
Vladget вне форума   Ответить с цитированием
Старый 13.01.2012, 21:45   #1776
King
Новый Пользователь
 
Регистрация: 16.09.2011
Регион: Казахстан
Сообщений: 24
King is on a distinguished road
По умолчанию

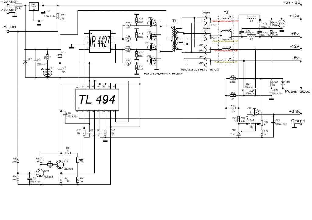
Вот сделал принципиальную схему по прибору от Max'a!Если есть какие то замечания пишите! да и кстати Огромная просьба люди можете написать или дать ссылку на описание работы сего девайса! Буду очень Благодарен!!!
Миниатюры
Нажмите на изображение для увеличения
Название: V3!3~1~1.jpg
Просмотров: 1066
Размер:	80.4 Кб
ID:	25064  
King вне форума   Ответить с цитированием
Старый 13.01.2012, 23:37   #1777
Vladget
Moderator
 
Регистрация: 04.04.2009
Возраст: 69
Город: Краснодар
Регион: 23, 93
Машина: HONDA CR-V-08
Сообщений: 3,129
Vladget is a splendid one to beholdVladget is a splendid one to beholdVladget is a splendid one to beholdVladget is a splendid one to beholdVladget is a splendid one to beholdVladget is a splendid one to beholdVladget is a splendid one to behold
По умолчанию

r6-51k, vt2 нарисован неправильно, в групповом дросселе минусовые обмотки д.б. перевернуты ,ну и сохранил бы уж нумерацию деталей так как на форуме есть списки деталей а где варинты замены полевиков и "шотков" ну и снабберы уже надо рисовать как по первичке так и по вторичке да МАХ вроде печатки делал а не приборы, ну и вообще куда то ты торопился написал бы сразу про транс что чего
__________________


Vladget вне форума   Ответить с цитированием
Старый 14.01.2012, 17:39   #1778
King
Новый Пользователь
 
Регистрация: 16.09.2011
Регион: Казахстан
Сообщений: 24
King is on a distinguished road
По умолчанию

Цитата:
Сообщение от Vladget Посмотреть сообщение
r6-51k, vt2 нарисован неправильно, в групповом дросселе минусовые обмотки д.б. перевернуты ,ну и сохранил бы уж нумерацию деталей так как на форуме есть списки деталей а где варинты замены полевиков и "шотков" ну и снабберы уже надо рисовать как по первичке так и по вторичке да МАХ вроде печатки делал а не приборы, ну и вообще куда то ты торопился написал бы сразу про транс что чего
Чесно говоря последнего я не понял рисовалось с печатки (по сверкам с 2-мя схемами (из 1 поста и схемы с Pic контроллером)! ну если что то там действительно не так в паинте укажи чё да как исправлю) а так же можешь ли ты написать или дать ссылку на прицнип работы данного устройства если не затруднит????!!!!а транс стандартный кольцо 6 миллиметровых проводов (4 из них по 6 витков, а 2 с двумя дополнительными) только у меня кольцо поболее указанного!!!!
King вне форума   Ответить с цитированием
Старый 14.01.2012, 19:42   #1779
Vladget
Moderator
 
Регистрация: 04.04.2009
Возраст: 69
Город: Краснодар
Регион: 23, 93
Машина: HONDA CR-V-08
Сообщений: 3,129
Vladget is a splendid one to beholdVladget is a splendid one to beholdVladget is a splendid one to beholdVladget is a splendid one to beholdVladget is a splendid one to beholdVladget is a splendid one to beholdVladget is a splendid one to behold
По умолчанию

Да нее мне не надо объснять, что да как я в курсе просто VT2 надо нарисовать другой проводимости написан правильно (наверно) нарисован нет,если R2 - 100к, то блок питания не запускается поэтому номинал его должен быть 51К и про остальное если схему выложил то надо бы наверновсе остальное и написать что бы всем было понятно иначе это будет неразбериха.
набрал в поисковике "принцип работы шим контроллера" там столько всего даже с анимацией это что не то? скачай даташит там правда нужно знание языка
__________________


Vladget вне форума   Ответить с цитированием
Старый 15.01.2012, 11:04   #1780
Диман
Новый Пользователь
 
Регистрация: 29.09.2010
Возраст: 38
Город: Куйбышев
Регион: 54
Машина: TOYOTA CARINA ED
Сообщений: 15
Диман is on a distinguished road
По умолчанию

Доброго времени форумчане я тут хотел спросить если собирать блок питания самому то какая из выше выложенных схем реально рабочая где все номиналы деталей соответствуют а то тут столько споров, столько вопросов, и всяких схем что я уже запутался? если не затруднит то дайте ссылочку на рабочую схему!!!
Диман вне форума   Ответить с цитированием
Ответ

Метки
блок питания


Здесь присутствуют: 1 (пользователей: 0 , гостей: 1)
 
Опции темы Поиск в этой теме
Поиск в этой теме:

Расширенный поиск

Ваши права в разделе
Вы не можете создавать новые темы
Вы не можете отвечать в темах
Вы не можете прикреплять вложения
Вы не можете редактировать свои сообщения

BB коды Вкл.
Смайлы Вкл.
[IMG] код Вкл.
HTML код Выкл.



Часовой пояс GMT +4, время: 02:20.


Работает на vBulletin® версия 3.8.4.
Copyright ©2000 - 2026, Jelsoft Enterprises Ltd.
Перевод: zCarot