PCCar.ru - Ваш автомобильный компьютер

Вернуться   PCCar.ru - Ваш автомобильный компьютер > MP3Car ТехИнфа > Разработка устройств

Ответ
 
Опции темы Поиск в этой теме
Старый 14.03.2010, 19:50   #101
AVP87
Старший Пользователь
 
Регистрация: 04.01.2010
Возраст: 38
Город: Камешково
Регион: 33
Машина: --
Сообщений: 142
AVP87 is on a distinguished road
По умолчанию

Над печаткой щас подумаю... КОнтролер точно ДИП, смд все таки трудно запаять будет дома.
__________________
Работаю за идею и еду.....
AVP87 вне форума   Ответить с цитированием
Старый 14.03.2010, 20:02   #102
awtoap
Гуру
 
Аватар для awtoap
 
Регистрация: 19.09.2009
Возраст: 48
Город: Мелитополь
Регион: Украина
Сообщений: 2,022
awtoap is a splendid one to beholdawtoap is a splendid one to beholdawtoap is a splendid one to beholdawtoap is a splendid one to beholdawtoap is a splendid one to beholdawtoap is a splendid one to beholdawtoap is a splendid one to behold
По умолчанию

хм...а по мне лучше смд, значительно сокращает размер ПП. Я раньше тоже парился с тонким припоем...а оказалось проще паренной репы...прихватил у смд по выводу по диагонали...смочил влюсом выводы и одним движением паяла - весь ряд запаивается с "заводским" качеством...короче говоря на TQFP корпус порядка 10-15 сек трачу (на вскидку).
awtoap вне форума   Ответить с цитированием
Старый 14.03.2010, 20:04   #103
ewgen1
Старший Пользователь
 
Регистрация: 29.09.2009
Город: екатеринбург
Регион: 66, 96
Машина: mitsubishi airtrek Turbo-R
Сообщений: 524
ewgen1 is on a distinguished road
По умолчанию

Цитата:
Сообщение от awtoap Посмотреть сообщение
хм...а по мне лучше смд, значительно сокращает размер ПП. Я раньше тоже парился с тонким припоем...а оказалось проще паренной репы...прихватил у смд по выводу по диагонали...смочил влюсом выводы и одним движением паяла - весь ряд запаивается с "заводским" качеством...короче говоря на TQFP корпус порядка 10-15 сек трачу (на вскидку).
согласен полностью!но для начала для тестов лучше ДИП собрать!там уже видно будет!
ewgen1 вне форума   Ответить с цитированием
Старый 14.03.2010, 20:15   #104
AVP87
Старший Пользователь
 
Регистрация: 04.01.2010
Возраст: 38
Город: Камешково
Регион: 33
Машина: --
Сообщений: 142
AVP87 is on a distinguished road
По умолчанию

Цитата:
Сообщение от awtoap Посмотреть сообщение
хм...а по мне лучше смд, значительно сокращает размер ПП. Я раньше тоже парился с тонким припоем...а оказалось проще паренной репы...прихватил у смд по выводу по диагонали...смочил влюсом выводы и одним движением паяла - весь ряд запаивается с "заводским" качеством...короче говоря на TQFP корпус порядка 10-15 сек трачу (на вскидку).
под TQFP надо еще плату изготовить... А это сложнее чем запаять. Но я за смд, дырки не надо сверлить...
__________________
Работаю за идею и еду.....
AVP87 вне форума   Ответить с цитированием
Старый 15.03.2010, 02:58   #105
AVP87
Старший Пользователь
 
Регистрация: 04.01.2010
Возраст: 38
Город: Камешково
Регион: 33
Машина: --
Сообщений: 142
AVP87 is on a distinguished road
По умолчанию

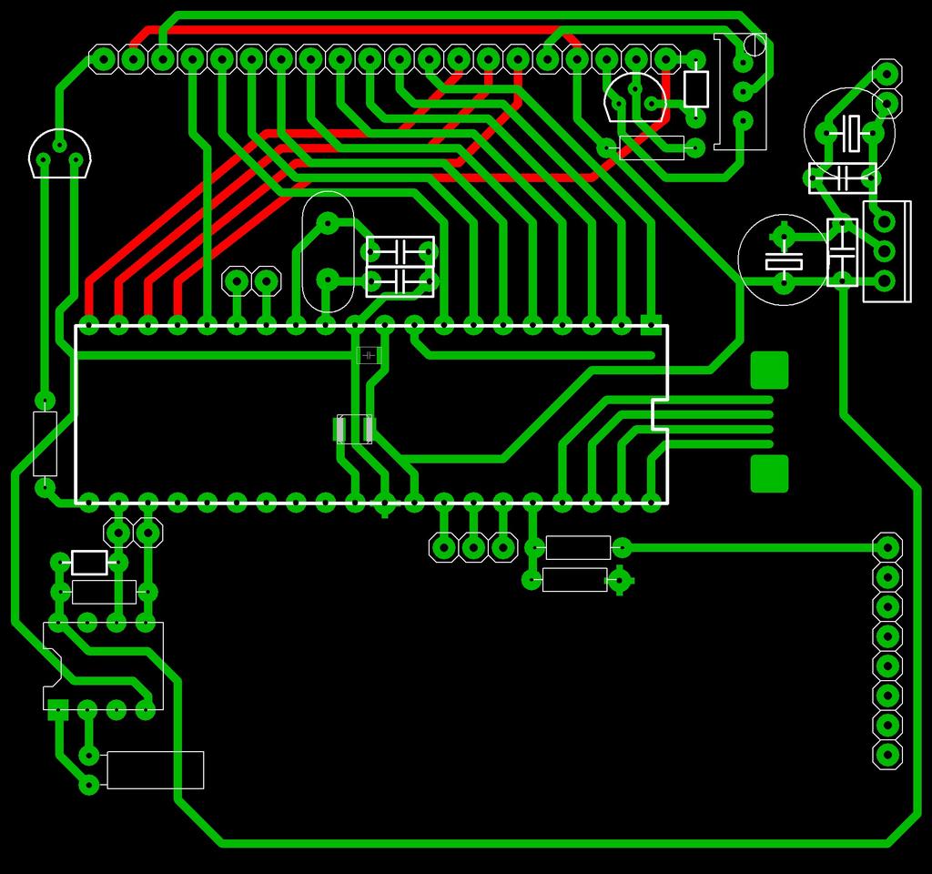
ВОт что пока получается, накидал для прикидки 80 на 75. не айс, но что то.
Пустое место отведено под релюхи, ну можно еще батарейку для часов.
Миниатюры
Нажмите на изображение для увеличения
Название: 111.jpg
Просмотров: 825
Размер:	130.1 Кб
ID:	15725  
__________________
Работаю за идею и еду.....
AVP87 вне форума   Ответить с цитированием
Старый 15.03.2010, 07:52   #106
ewgen1
Старший Пользователь
 
Регистрация: 29.09.2009
Город: екатеринбург
Регион: 66, 96
Машина: mitsubishi airtrek Turbo-R
Сообщений: 524
ewgen1 is on a distinguished road
По умолчанию

Цитата:
Сообщение от AVP87 Посмотреть сообщение
ВОт что пока получается, накидал для прикидки 80 на 75. не айс, но что то.
Пустое место отведено под релюхи, ну можно еще батарейку для часов.
в какой проге разводка сделана?
ewgen1 вне форума   Ответить с цитированием
Старый 15.03.2010, 09:14   #107
AVP87
Старший Пользователь
 
Регистрация: 04.01.2010
Возраст: 38
Город: Камешково
Регион: 33
Машина: --
Сообщений: 142
AVP87 is on a distinguished road
По умолчанию

Sprint-Layout 5.0
__________________
Работаю за идею и еду.....
AVP87 вне форума   Ответить с цитированием
Старый 15.03.2010, 11:26   #108
Vic58
Старший Пользователь
 
Регистрация: 21.10.2009
Регион: 61
Сообщений: 603
Vic58 is on a distinguished road
По умолчанию

Цитата:
Сообщение от AVP87 Посмотреть сообщение
Sprint-Layout 5.0
Для экспериментального образца двухсторонюю плату делать не стоит. Тем более во втором слое всего пять проводников лучше их заменить перемычками.
Vic58 вне форума   Ответить с цитированием
Старый 15.03.2010, 11:38   #109
ewgen1
Старший Пользователь
 
Регистрация: 29.09.2009
Город: екатеринбург
Регион: 66, 96
Машина: mitsubishi airtrek Turbo-R
Сообщений: 524
ewgen1 is on a distinguished road
По умолчанию

Цитата:
Сообщение от Vic58 Посмотреть сообщение
Для экспериментального образца двухсторонюю плату делать не стоит. Тем более во втором слое всего пять проводников лучше их заменить перемычками.
да эт точно для эксперимента 2х сторонку не хотелось бы
ewgen1 вне форума   Ответить с цитированием
Старый 15.03.2010, 11:50   #110
AVP87
Старший Пользователь
 
Регистрация: 04.01.2010
Возраст: 38
Город: Камешково
Регион: 33
Машина: --
Сообщений: 142
AVP87 is on a distinguished road
По умолчанию

Цитата:
Сообщение от Vic58 Посмотреть сообщение
Для экспериментального образца двухсторонюю плату делать не стоит. Тем более во втором слое всего пять проводников лучше их заменить перемычками.
это только набросок же, не до конца нарисованная, для эксперемнтов у меня макет есть.
__________________
Работаю за идею и еду.....
AVP87 вне форума   Ответить с цитированием
Ответ


Здесь присутствуют: 1 (пользователей: 0 , гостей: 1)
 
Опции темы Поиск в этой теме
Поиск в этой теме:

Расширенный поиск

Ваши права в разделе
Вы не можете создавать новые темы
Вы не можете отвечать в темах
Вы не можете прикреплять вложения
Вы не можете редактировать свои сообщения

BB коды Вкл.
Смайлы Вкл.
[IMG] код Вкл.
HTML код Выкл.



Часовой пояс GMT +4, время: 17:36.


Работает на vBulletin® версия 3.8.4.
Copyright ©2000 - 2026, Jelsoft Enterprises Ltd.
Перевод: zCarot