PCCar.ru - Ваш автомобильный компьютер

Вернуться   PCCar.ru - Ваш автомобильный компьютер > Всё Остальное > Проекты > Рабочий журнал

Ответ
 
Опции темы Поиск в этой теме
Старый 10.04.2009, 07:38   #21
yurich38
Старший Пользователь
 
Регистрация: 28.09.2008
Возраст: 42
Город: irkutsk
Регион: 38
Машина: impreza
Сообщений: 128
yurich38 will become famous soon enough
По умолчанию

расскажу подробнее про основание корпуса.
для уменьшения нагрузок плата установлена на основание из оргстекла (а не на стойки) плата полностью ложиться на основание в тех местах где на ней нет элементов, и притянута винтами (зеленые стрелки).
основание выделено красным..
такая конструкция очень жестко поддерживает материнку..

Нажмите на изображение для увеличения
Название: DSC_0939iiivet3_vint.jpg
Просмотров: 6939
Размер:	92.5 Кб
ID:	10489

охлаждением нижней части платы занимается центробежный вентилятор, тот что и был в ЕееРс. поток воздуха (показан синими стрелками) обдувает основные "теплые" места на плате - память и т.п.

шлейф LCD матрицы - штатный. проходит под платой к инвертору, это видно на других фото. при такой конструкции ничего удлинять не надо.
yurich38 вне форума   Ответить с цитированием
Старый 10.04.2009, 13:18   #22
yurich38
Старший Пользователь
 
Регистрация: 28.09.2008
Возраст: 42
Город: irkutsk
Регион: 38
Машина: impreza
Сообщений: 128
yurich38 will become famous soon enough
По умолчанию

Турбина, охлаждающая верхнюю часть платы взята с кулера
"Cooler Master CoolViva Pro SE" http://www.overclockers.ru/lab/26925.shtml и прикручена 2-мя винтами на край пластины-радиатора (штатной с ЕееРс)
На 5В скорость ее вращения всего 700об/мин. шум ее работы слышно только в полной тишине. он дает примерно такой поток:
Нажмите на изображение для увеличения
Название: DSC_0001222.jpg
Просмотров: 6962
Размер:	73.1 Кб
ID:	10493
также с кулера взяты маленькие радиаторы (на память) они приклеены в самых "горячих" точках по направлению потока (видно на некоторых фото, на этой только тест..)
на эту-же пластину-радиатор выведены "горячие" элементы с блока питания (7805 и LM2576)
При малом шуме получилось довольно эффективное охлаждение при окружающей температуре 25С. температура процессора 41С, с нормальной загрузкой 44С.
yurich38 вне форума   Ответить с цитированием
Старый 24.04.2009, 08:14   #23
yurich38
Старший Пользователь
 
Регистрация: 28.09.2008
Возраст: 42
Город: irkutsk
Регион: 38
Машина: impreza
Сообщений: 128
yurich38 will become famous soon enough
По умолчанию

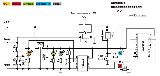
Теперь о блоке питания..
Преобразователь 12-9 собран на LM2576 по схемке из ее даташита, настроен на 9.2в. туда-же прикручен еще 7805 для 5в линии.

"Мозг" блока питания пока только обкатывается и тестируется..
и так Версия "А"
Нажмите на изображение для увеличения
Название: DSC_5372i.jpg
Просмотров: 7167
Размер:	54.6 Кб
ID:	10771
пайка конечно не Айс , но тут главное размеры.
собрано, примерно, по такой схеме
Нажмите на изображение для увеличения
Название: MK_2impm.jpg
Просмотров: 6551
Размер:	52.7 Кб
ID:	10772

алгоритм работы:
при включении АСС..
включаем питание преобразователя, ждем Х-сек, нажимаем кнопку, ждем Y-сек, считаем что комп включен
при отключении...
гасим подсветку LCD, ждем М-сек, нажимаем кнопку, ждем Y-сек, считаем что комп выключен, ждем N-сек и отключаем питание..
yurich38 вне форума   Ответить с цитированием
Старый 28.04.2009, 17:06   #24
yurich38
Старший Пользователь
 
Регистрация: 28.09.2008
Возраст: 42
Город: irkutsk
Регион: 38
Машина: impreza
Сообщений: 128
yurich38 will become famous soon enough
По умолчанию

Версия "В"

Наконец удалось уместить все в одну коробочку! теперь преобразователь стал умнее! вот что получилось в итоге:
Нажмите на изображение для увеличения
Название: DSC_1i.jpg
Просмотров: 6955
Размер:	68.1 Кб
ID:	10864

плату пришлось немного модифицировать..
Нажмите на изображение для увеличения
Название: DSC_2pi.jpg
Просмотров: 6348
Размер:	48.0 Кб
ID:	10865
Нажмите на изображение для увеличения
Название: DSC_3i.jpg
Просмотров: 6558
Размер:	79.5 Кб
ID:	10866
в этом слоеном бутерброде место уже точно нет..
Нажмите на изображение для увеличения
Название: DSC_4i.jpg
Просмотров: 6747
Размер:	51.4 Кб
ID:	10867
yurich38 вне форума   Ответить с цитированием
Старый 29.04.2009, 05:29   #25
yurich38
Старший Пользователь
 
Регистрация: 28.09.2008
Возраст: 42
Город: irkutsk
Регион: 38
Машина: impreza
Сообщений: 128
yurich38 will become famous soon enough
По умолчанию

USB звук.
на старенький McIntosh EF-10801, вместо головы был прикручен чип CM108 (High Integrated USB Audio I/O Controller) Все уместилось внутри корпуса самого усилителя. Включение усилителя сделано по выходу на СМ108 (есть у него лампочка "готов") так что никаких пуков.кряков при закрузке не слышно..
Нажмите на изображение для увеличения
Название: DSC_5385i.jpg
Просмотров: 7208
Размер:	55.7 Кб
ID:	10869
Качество звучания у СМ108, конечно не фонтан, но жить можно.. да и как показали тесты, для полученного усилка качество (моей штатной) автомобильной акустики сильно низкое..
мощность около 26Ватт на канал т.е. 130Ватт
yurich38 вне форума   Ответить с цитированием
Старый 30.04.2009, 12:35   #26
KostqN
Пользователь
 
Регистрация: 01.04.2009
Город: Екатеринбург
Регион: 66, 96
Машина: 2005\Subaru\Impreza
Сообщений: 51
KostqN is on a distinguished road
По умолчанию

получается классно но можно фото инсталяции
KostqN вне форума   Ответить с цитированием
Старый 30.04.2009, 15:22   #27
Shino Kuyo
Banned
 
Регистрация: 25.04.2009
Возраст: 42
Город: ХМАО-Югра
Регион: 86
Машина: 2011\Kia\Ceed
Сообщений: 108
Shino Kuyo has a spectacular aura aboutShino Kuyo has a spectacular aura about
По умолчанию

читал что еее 701 слабоват для навигации
если запускать через эмулятор Win Mobile
не пробовали?
Shino Kuyo вне форума   Ответить с цитированием
Старый 03.05.2009, 17:01   #28
yurich38
Старший Пользователь
 
Регистрация: 28.09.2008
Возраст: 42
Город: irkutsk
Регион: 38
Машина: impreza
Сообщений: 128
yurich38 will become famous soon enough
По умолчанию

До инсталляции пока к сожалению не дошло но думаю скоро.. фотки конечно будут.

Навигацию пробовал только GarminMobilePC, не тормозит..

Недавно выяснилась очень неприятная вещь. использованная ранее схема питания НЕ работоспособна.. ЕееРС при небольших скачках напряжения (на входе питания) тутже отключается.. эксперименты с конденсаторами и т.п. не помогли

Решение:
Преобразователь был перестроен на напряжение 8 вольт и ЕееРС запитан через разъем батареи..
Название: 1.jpg
Просмотров: 13772

Размер: 5.3 Кб
напряжение 8.3В - полностью заряженная батарея, ЕееРс нормально работает при понижении до 5.9В! на всякий случай на питание добавил большой конденсатор (400мF)
проблема с просадкой побеждена..
yurich38 вне форума   Ответить с цитированием
Старый 03.05.2009, 17:42   #29
Genius
Старший Пользователь
 
Аватар для Genius
 
Регистрация: 07.08.2008
Возраст: 44
Регион: 23, 93
Сообщений: 191
Genius has a spectacular aura aboutGenius has a spectacular aura about
По умолчанию

Насчет подключения питания - очень неплохой вариант.
А почему не оставить родную батарею?
Genius вне форума   Ответить с цитированием
Старый 03.05.2009, 19:04   #30
yurich38
Старший Пользователь
 
Регистрация: 28.09.2008
Возраст: 42
Город: irkutsk
Регион: 38
Машина: impreza
Сообщений: 128
yurich38 will become famous soon enough
По умолчанию

я уже имею печальный опыт "замораживания" li-ion батарей.
один раз, зимой, забыл ноут (на долго) в машине.. время работы с 3х часов сократилось до 10мин, батарейку потом и тренировал и что только не делал.. безрезультатно..
поиск поэтому делу говорит тоже самое. например http://www.nvartovsk.wsnet.ru/sot/so...mulyator01.htm
"Но, как и у любых других батарей, у литиевых есть один большой минус — они жутко боятся мороза."
yurich38 вне форума   Ответить с цитированием
Ответ

Метки
eee pc, subaru


Здесь присутствуют: 1 (пользователей: 0 , гостей: 1)
 
Опции темы Поиск в этой теме
Поиск в этой теме:

Расширенный поиск

Ваши права в разделе
Вы не можете создавать новые темы
Вы не можете отвечать в темах
Вы не можете прикреплять вложения
Вы не можете редактировать свои сообщения

BB коды Вкл.
Смайлы Вкл.
[IMG] код Вкл.
HTML код Выкл.



Часовой пояс GMT +4, время: 23:04.


Работает на vBulletin® версия 3.8.4.
Copyright ©2000 - 2026, Jelsoft Enterprises Ltd.
Перевод: zCarot