PCCar.ru - Ваш автомобильный компьютер

Вернуться   PCCar.ru - Ваш автомобильный компьютер > MP3Car ТехИнфа > Блоки питания > Разное

Ответ
 
Опции темы Поиск в этой теме
Старый 02.12.2007, 16:35   #11
Mikrik
Новый Пользователь
 
Регистрация: 24.11.2007
Возраст: 48
Город: Белгород
Регион: 77, 97, 99, 177
Машина: 1997 audi S6
Сообщений: 14
Mikrik is on a distinguished road
По умолчанию

Понял. А сколько это творчество кушает без нагрузки? Почему так быстро сажает аккумич?
Mikrik вне форума   Ответить с цитированием
Старый 02.12.2007, 16:49   #12
Зундер
Старший Пользователь
 
Регистрация: 03.08.2007
Возраст: 55
Город: Kiev
Регион: Украина
Машина: Mazda Tribute
Сообщений: 158
Зундер is on a distinguished road
По умолчанию

Цитата:
Сообщение от Mikrik Посмотреть сообщение
Понял. А сколько это творчество кушает без нагрузки?
Смогу измерить на следующей неделе. Привезут немножко микросхем для экспериментов.
Цитата:
Почему так быстро сажает аккумич?
Я где-то писал, что эта схема сажает аккум??? Просто это правило хорошего тона разработчиков БП, позаботиться о защитах.
Зундер вне форума   Ответить с цитированием
Старый 02.12.2007, 16:59   #13
Mikrik
Новый Пользователь
 
Регистрация: 24.11.2007
Возраст: 48
Город: Белгород
Регион: 77, 97, 99, 177
Машина: 1997 audi S6
Сообщений: 14
Mikrik is on a distinguished road
По умолчанию

Вопросов нет! Будем ждать развития событий
Mikrik вне форума   Ответить с цитированием
Старый 07.12.2007, 16:09   #14
Зундер
Старший Пользователь
 
Регистрация: 03.08.2007
Возраст: 55
Город: Kiev
Регион: Украина
Машина: Mazda Tribute
Сообщений: 158
Зундер is on a distinguished road
По умолчанию

Пока защиту не просчитывал, занимался разводкой платы, в перерывах успевал поработать.
Итого:
Для понижения можно использовать микросхемы LM2576 или её усовершенствованный аналог MIC4576. Держу в руках преобразователь на LM2576, без радиатора, способен давать 3А в нагрузку! Может и 5 дать, но в пике, иначе нужен радиатор.
С повышением поинтересней.
Можно использовать LM2577, LM2587 или LM2588. первые 2 можно без переделок ставить на печатку, что ниже во вложении.

LM2588 попалась уже после того, как развёл плату, но она поинтереснее тем, что есть вывод On/Off, который очень пригодится для схемы защиты/управления питанием. Разведу потом.

Печатка разведена под модификацию S микросхем, т.е. в TO-263 корпусе.





Внимание! Повышайку на 2577 и подобных я ещё не собирал! У меня нет уверенности, что она сможет работать без радиатора! Наверняка сможет, только надо правильно подоблать дроссель и рассчитать остальные элементы.
Если будет греться, то придётся ставить микросхемы вертикально, крепить радиаторы к микрухам, электролиты разворачивать на 180 градусов на плоскости.
Все элементы smd, если что не smd, то кладём на плату, припаиваем ножки к дорожкам. Под дроссели обязательно положить изоляцию!
Да! В плате нет отверстий, если на плате нарисованы, то это отверстия из библиотеки, игнорируем их, лень было свои элементы рисовать.
Размер платы 40х70 мм.
Миниатюры
Нажмите на изображение для увеличения
Название: 2576_2577.jpg
Просмотров: 15670
Размер:	16.7 Кб
ID:	4849  
Вложения
Тип файла: rar stepdown.rar (658.7 Кб, 3037 просмотров)
Тип файла: rar stepup.rar (761.5 Кб, 2887 просмотров)

Последний раз редактировалось admin; 25.09.2019 в 00:24.
Зундер вне форума   Ответить с цитированием
Старый 07.12.2007, 22:31   #15
Зундер
Старший Пользователь
 
Регистрация: 03.08.2007
Возраст: 55
Город: Kiev
Регион: Украина
Машина: Mazda Tribute
Сообщений: 158
Зундер is on a distinguished road
По умолчанию

На зависть тем, кто строит БП на tl494-подобных. Специально для нас выпустили http://symmetrongroup.ru/extra/ns/LM2716.pdf понижайка+повышайка в одном флаконе! Я в шоке. сижу, читаю.
Зундер вне форума   Ответить с цитированием
Старый 08.12.2007, 02:12   #16
9922
Пользователь
 
Аватар для 9922
 
Регистрация: 23.08.2007
Город: Moskow
Регион: 77, 97, 99, 177
Машина: 2004/Vaz/21099i
Сообщений: 24
9922 is on a distinguished road
По умолчанию

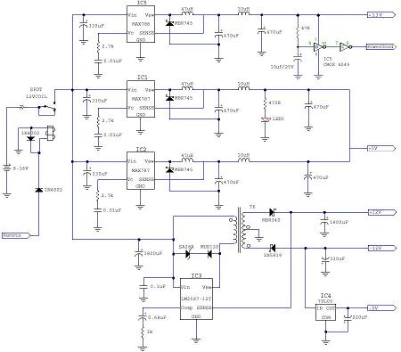
LM хорошие микросхемы
но МАХ найти проще будет
Миниатюры
Нажмите на изображение для увеличения
Название: mk27_esquema.jpg
Просмотров: 6549
Размер:	35.3 Кб
ID:	4863  
9922 вне форума   Ответить с цитированием
Старый 08.12.2007, 04:08   #17
Зундер
Старший Пользователь
 
Регистрация: 03.08.2007
Возраст: 55
Город: Kiev
Регион: Украина
Машина: Mazda Tribute
Сообщений: 158
Зундер is on a distinguished road
По умолчанию

9922, спасибо за подсказки, в очередной раз советуете , наверняка что-то дельное. К сожалению, не смог оценить картинку, ничего не видно, слишком мелко. Если возможно, то ссылкой будет лучше.
Зундер вне форума   Ответить с цитированием
Старый 08.12.2007, 12:51   #18
9922
Пользователь
 
Аватар для 9922
 
Регистрация: 23.08.2007
Город: Moskow
Регион: 77, 97, 99, 177
Машина: 2004/Vaz/21099i
Сообщений: 24
9922 is on a distinguished road
По умолчанию

Ссылка пропала в дебрях копьютера,когда диск накрылся.
Вот то-что удалось восстановить.
Вложения
Тип файла: rar DC-DC PSU.rar (157.1 Кб, 4582 просмотров)
9922 вне форума   Ответить с цитированием
Старый 26.12.2007, 00:33   #19
Зундер
Старший Пользователь
 
Регистрация: 03.08.2007
Возраст: 55
Город: Kiev
Регион: Украина
Машина: Mazda Tribute
Сообщений: 158
Зундер is on a distinguished road
По умолчанию

Вернулся таки к схеме Александра Черномырдина. см. вложение.
Перерисовал разводку заново, получилось меньше перемычек (одна).
В моём понимании, автор выложил работоспособную, комповую, но не самую оптимальную разводку, с которой всё равно надо работать.

по поведению автора я так понимаю, что схему ещё можно оптимизировать..


ну и 2576 для питания юсб-хаба.
Вложения
Тип файла: rar ПИТАНИЕ НОУТБУКА В АВТОМОБИЛЕ.rar (51.1 Кб, 9929 просмотров)
Зундер вне форума   Ответить с цитированием
Старый 26.12.2007, 19:39   #20
com9000
Старший Пользователь
 
Регистрация: 28.10.2007
Возраст: 51
Регион: Беларусь
Машина: SAAB 9000 2.0t
Сообщений: 123
com9000 is on a distinguished road
По умолчанию

а я чуть не купил китайское железо для питания своей тошибы, там 15В а тут такая чадная схемка да и ответвление 5В есть
com9000 вне форума   Ответить с цитированием
Ответ


Здесь присутствуют: 1 (пользователей: 0 , гостей: 1)
 
Опции темы Поиск в этой теме
Поиск в этой теме:

Расширенный поиск

Ваши права в разделе
Вы не можете создавать новые темы
Вы не можете отвечать в темах
Вы не можете прикреплять вложения
Вы не можете редактировать свои сообщения

BB коды Вкл.
Смайлы Вкл.
[IMG] код Вкл.
HTML код Выкл.



Часовой пояс GMT +4, время: 18:37.


Работает на vBulletin® версия 3.8.4.
Copyright ©2000 - 2026, Jelsoft Enterprises Ltd.
Перевод: zCarot