PCCar.ru - Ваш автомобильный компьютер

Вернуться   PCCar.ru - Ваш автомобильный компьютер > MP3Car ТехИнфа > Разработка устройств

Ответ
 
Опции темы Поиск в этой теме
Старый 27.10.2017, 00:40   #1
Alex_St
Старший Пользователь
 
Аватар для Alex_St
 
Регистрация: 09.04.2008
Возраст: 46
Город: Одесса
Регион: Украина
Машина: Chevrolet Aveo-II LS 2008
Сообщений: 896
Alex_St is a name known to allAlex_St is a name known to allAlex_St is a name known to allAlex_St is a name known to allAlex_St is a name known to allAlex_St is a name known to all
По умолчанию Эмулятор контроллера Alpine Rux-C701 для CarPC

Некоторое время назад я приобрел популярный автомобильный звуковой процессор Alpine PXA-H701. Всем процессор хорош, но вот незадача - конфигурировать его можно лишь специальным контроллером Alpine RUX-C701:
Нажмите на изображение для увеличения
Название: s-l1600.jpg
Просмотров: 2058
Размер:	70.2 Кб
ID:	48468 (фото взято в интернете)
Или головным устройством Alpine из серии IVA. А контроллера в комплекте не было. В продаже так же найти его не удалось - редкая штука.
По наводке уважаемого YAM1966 оказалось, что RUX-C701 - это весьма простое устройство, которое содержит кнопочки, светодиоды, SPI LCD дисплей, и... все.
В итоге было решено сделать эмулятор данного контроллера для PC.
Состоит контроллер из адаптера на базе Arduino Nano и программы для PC:
Нажмите на изображение для увеличения
Название: AlpineRux.png
Просмотров: 2347
Размер:	22.2 Кб
ID:	48467
Адаптер подключается к процессору через 13-контактный разъем И содержит, фактически, ардуину, микросхему AD8544, несколько резисторов/конденсаторов и этот разъем. Я покупал разъем тут.
Подключение очень простое:
Нажмите на изображение для увеличения
Название: Connections.png
Просмотров: 2131
Размер:	10.0 Кб
ID:	48461
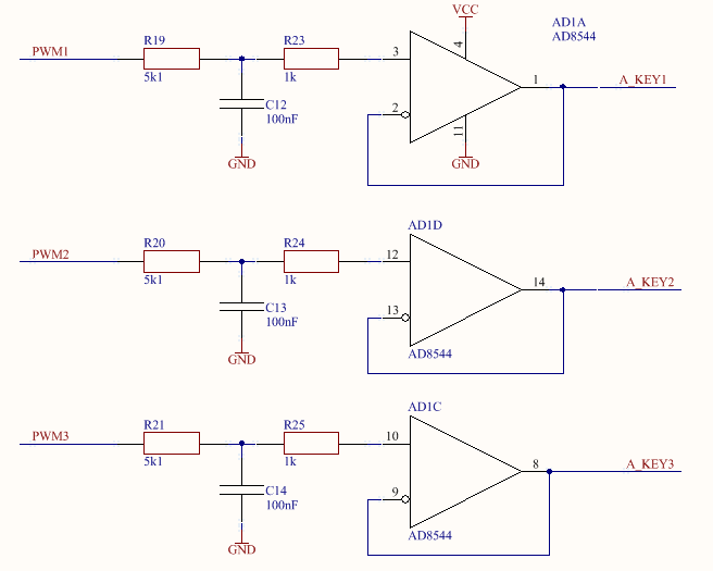
Обозначение "+ Фильтр" означает, что данный выход ардуины подключен на вход фильтра на микросхеме AD8544, а выход фильтра - к разъему процессора.
Схема фильтра:
Нажмите на изображение для увеличения
Название: Filter.png
Просмотров: 2382
Размер:	16.5 Кб
ID:	48462

Собрать все можно на макетнице. Мой первый отладочный экземпляр выглядел страшно:
Нажмите на изображение для увеличения
Название: IMG_20171007_094734.jpg
Просмотров: 2379
Размер:	68.4 Кб
ID:	48464
Для себя я пошел немного дальше, и развел плату под корпус Z-70.
Выглядит так:
Нажмите на изображение для увеличения
Название: IMG_20171005_233821.jpg
Просмотров: 2381
Размер:	87.8 Кб
ID:	48463 Нажмите на изображение для увеличения
Название: IMG_20171007_103858.jpg
Просмотров: 2253
Размер:	59.5 Кб
ID:	48465

Все, что нужно для программирования ардуины - в аттаче. Не забудьте заменить номер COM порта в батнике.
Саму программу можно скачать тут или тут.


Спасибо YAM1966 за наводку по содержимому контроллера.
Спасибо Kostya740 за предоставленный контроллер Alpine RUX-C701 для опытов.
Вложения
Тип файла: zip Adruino.zip (224.5 Кб, 1798 просмотров)
__________________
Мой журнал: http://www.pccar.ru/showthread.php?p=79335

Последний раз редактировалось Alex_St; 03.11.2017 в 01:11.
Alex_St вне форума   Ответить с цитированием
Старый 25.11.2017, 00:04   #2
Alex_St
Старший Пользователь
 
Аватар для Alex_St
 
Регистрация: 09.04.2008
Возраст: 46
Город: Одесса
Регион: Украина
Машина: Chevrolet Aveo-II LS 2008
Сообщений: 896
Alex_St is a name known to allAlex_St is a name known to allAlex_St is a name known to allAlex_St is a name known to allAlex_St is a name known to allAlex_St is a name known to all
По умолчанию

Подскажите, плз, файлообменник, на который можно выложить программу и на котором она может долго лежать?
Пока перезалил тут
Увы, первое сообщение уже не редактируется (((
__________________
Мой журнал: http://www.pccar.ru/showthread.php?p=79335
Alex_St вне форума   Ответить с цитированием
Старый 17.09.2019, 16:48   #3
Alex_St
Старший Пользователь
 
Аватар для Alex_St
 
Регистрация: 09.04.2008
Возраст: 46
Город: Одесса
Регион: Украина
Машина: Chevrolet Aveo-II LS 2008
Сообщений: 896
Alex_St is a name known to allAlex_St is a name known to allAlex_St is a name known to allAlex_St is a name known to allAlex_St is a name known to allAlex_St is a name known to all
По умолчанию

Новая ссылка на программу тут

Похоже - в табличке с пинами закралась ошибка. Линию LCD_SI надо подключать к D11, а не к D12.
__________________
Мой журнал: http://www.pccar.ru/showthread.php?p=79335

Последний раз редактировалось skanch; 17.09.2019 в 19:16.
Alex_St вне форума   Ответить с цитированием
Старый 07.01.2020, 15:17   #4
pan07
Новый Пользователь
 
Регистрация: 12.05.2014
Город: Подольск
Регион: 50, 90, 150
Машина: Ford
Сообщений: 13
pan07 is on a distinguished road
По умолчанию

Добрый день, а к андроид можно подключить?
pan07 вне форума   Ответить с цитированием
Старый 07.01.2020, 15:20   #5
Alex_St
Старший Пользователь
 
Аватар для Alex_St
 
Регистрация: 09.04.2008
Возраст: 46
Город: Одесса
Регион: Украина
Машина: Chevrolet Aveo-II LS 2008
Сообщений: 896
Alex_St is a name known to allAlex_St is a name known to allAlex_St is a name known to allAlex_St is a name known to allAlex_St is a name known to allAlex_St is a name known to all
По умолчанию

Подключить можно, но софт надо либо адаптировать, либо переписать заново. Я к этому не готов, т.к. никогда не писал ничего под андроид.
__________________
Мой журнал: http://www.pccar.ru/showthread.php?p=79335
Alex_St вне форума   Ответить с цитированием
Старый 28.02.2020, 20:03   #6
Tomas_Anderson
Новый Пользователь
 
Регистрация: 28.02.2020
Возраст: 38
Регион: 77, 97, 99, 177
Сообщений: 2
Tomas_Anderson is on a distinguished road
По умолчанию

Цитата:
Сообщение от Alex_St Посмотреть сообщение
Подключить можно, но софт надо либо адаптировать, либо переписать заново. Я к этому не готов, т.к. никогда не писал ничего под андроид.
А может быть можно как то подключить вместо пк на винде вторую ардуино и посылать команды с нее?? или сразу с сигнала на входах первой делать некоторые операции?
Tomas_Anderson вне форума   Ответить с цитированием
Старый 28.02.2020, 20:50   #7
Alex_St
Старший Пользователь
 
Аватар для Alex_St
 
Регистрация: 09.04.2008
Возраст: 46
Город: Одесса
Регион: Украина
Машина: Chevrolet Aveo-II LS 2008
Сообщений: 896
Alex_St is a name known to allAlex_St is a name known to allAlex_St is a name known to allAlex_St is a name known to allAlex_St is a name known to allAlex_St is a name known to all
По умолчанию

Боюсь, ничем это не поможет, т.к. управление зависит от того, что показывает дисплей. А парсить картинку на ардуине - нетривиальная задача.
__________________
Мой журнал: http://www.pccar.ru/showthread.php?p=79335
Alex_St вне форума   Ответить с цитированием
Старый 28.02.2020, 22:43   #8
Tomas_Anderson
Новый Пользователь
 
Регистрация: 28.02.2020
Возраст: 38
Регион: 77, 97, 99, 177
Сообщений: 2
Tomas_Anderson is on a distinguished road
По умолчанию

Цитата:
Сообщение от Alex_St Посмотреть сообщение
Боюсь, ничем это не поможет, т.к. управление зависит от того, что показывает дисплей. А парсить картинку на ардуине - нетривиальная задача.
Для настройки думаю вы правы. А если мне нужно только громкостью рулить и входы переключать, думаю будет несколько проще все уже. Именно для повседневных задач хочется решение. А для настройки у меня оригинальный рукс есть, который банально никуда не входит, болтается под сиденьем...
Tomas_Anderson вне форума   Ответить с цитированием
Старый 29.02.2020, 11:20   #9
Alex_St
Старший Пользователь
 
Аватар для Alex_St
 
Регистрация: 09.04.2008
Возраст: 46
Город: Одесса
Регион: Украина
Машина: Chevrolet Aveo-II LS 2008
Сообщений: 896
Alex_St is a name known to allAlex_St is a name known to allAlex_St is a name known to allAlex_St is a name known to allAlex_St is a name known to allAlex_St is a name known to all
По умолчанию

Для регулировки громкости - подключи енкодер, и все. Или своей ардуиной сэмулируй работу енкодера. Или зашей прошивку от YAM1966 и управляй через AiNet.
Насчет входов - уже не помню как они переключаются. Может, и так же просто. Я ставил ардуину для того, чтобы не тянуть жгут проводов и управлять процем со своего carpc.
__________________
Мой журнал: http://www.pccar.ru/showthread.php?p=79335
Alex_St вне форума   Ответить с цитированием
Старый 13.08.2020, 22:27   #10
DimkaupmL
Новый Пользователь
 
Регистрация: 13.08.2020
Возраст: 39
Город: Дубна
Регион: 50, 90, 150
Машина: BMW X3 E83
Сообщений: 1
DimkaupmL is on a distinguished road
По умолчанию

Вечер добрый. Загорелся себе тоже собрать рукс на ардуине. Хотел уточнить - там в программе получается полноценная эмуляция рукса? Интересует установка эквалайзера, задержек, выбор входы/выходы? И еще можно попросить пожалуйста скинуть программку куда-то? А то ни одна ссылка не работает. Заранее спасибо!
DimkaupmL вне форума   Ответить с цитированием
Ответ


Здесь присутствуют: 1 (пользователей: 0 , гостей: 1)
 
Опции темы Поиск в этой теме
Поиск в этой теме:

Расширенный поиск

Ваши права в разделе
Вы не можете создавать новые темы
Вы не можете отвечать в темах
Вы не можете прикреплять вложения
Вы не можете редактировать свои сообщения

BB коды Вкл.
Смайлы Вкл.
[IMG] код Вкл.
HTML код Выкл.



Часовой пояс GMT +4, время: 22:49.


Работает на vBulletin® версия 3.8.4.
Copyright ©2000 - 2026, Jelsoft Enterprises Ltd.
Перевод: zCarot