PCCar.ru - Ваш автомобильный компьютер

Вернуться   PCCar.ru - Ваш автомобильный компьютер > MP3Car ТехИнфа > AndroidCar > Питание

Ответ
 
Опции темы Поиск в этой теме
Старый 14.07.2018, 18:59   #31
oleg707
Гуру
 
Аватар для oleg707
 
Регистрация: 16.04.2014
Возраст: 41
Город: Gdynia
Регион: другой - для добавления сообщить ab
Сообщений: 2,548
oleg707 has a reputation beyond reputeoleg707 has a reputation beyond reputeoleg707 has a reputation beyond reputeoleg707 has a reputation beyond reputeoleg707 has a reputation beyond reputeoleg707 has a reputation beyond reputeoleg707 has a reputation beyond reputeoleg707 has a reputation beyond reputeoleg707 has a reputation beyond reputeoleg707 has a reputation beyond repute
Arrow обновление прошивки, m35

m35.zip

добавлены комментарии.
функция obrabotka_AKB поставлена первее obrabotka_ACC_ON.
в режим отладки добавлена возможность включения-выключения зажигания, теперь есть два типа отладки.
сделана переинициализация I2C дисплея при каждом включении зажигания.
oleg707 вне форума   Ответить с цитированием
Старый 30.07.2018, 22:52   #32
oleg707
Гуру
 
Аватар для oleg707
 
Регистрация: 16.04.2014
Возраст: 41
Город: Gdynia
Регион: другой - для добавления сообщить ab
Сообщений: 2,548
oleg707 has a reputation beyond reputeoleg707 has a reputation beyond reputeoleg707 has a reputation beyond reputeoleg707 has a reputation beyond reputeoleg707 has a reputation beyond reputeoleg707 has a reputation beyond reputeoleg707 has a reputation beyond reputeoleg707 has a reputation beyond reputeoleg707 has a reputation beyond reputeoleg707 has a reputation beyond repute
Arrow

обновление прошивки БП5 мини.
m36.zip
m36 - оптимизирован режим калибровки. Добавлена функция void vykluchic_vse()
oleg707 вне форума   Ответить с цитированием
Старый 28.08.2018, 09:30   #33
oleg707
Гуру
 
Аватар для oleg707
 
Регистрация: 16.04.2014
Возраст: 41
Город: Gdynia
Регион: другой - для добавления сообщить ab
Сообщений: 2,548
oleg707 has a reputation beyond reputeoleg707 has a reputation beyond reputeoleg707 has a reputation beyond reputeoleg707 has a reputation beyond reputeoleg707 has a reputation beyond reputeoleg707 has a reputation beyond reputeoleg707 has a reputation beyond reputeoleg707 has a reputation beyond reputeoleg707 has a reputation beyond reputeoleg707 has a reputation beyond repute
По умолчанию

Итак итоги тестирования дс -дс показали, что при прочих равных mp1584 немного лучше. Мне также понравился его ток без нагрузки. Поэтому во всех последних версиях я ставлю теперь mp1584 (1,5A без охлаждения прекрасно держит).

Последний раз редактировалось oleg707; 15.09.2018 в 14:21.
oleg707 вне форума   Ответить с цитированием
Старый 22.09.2018, 13:01   #34
oleg707
Гуру
 
Аватар для oleg707
 
Регистрация: 16.04.2014
Возраст: 41
Город: Gdynia
Регион: другой - для добавления сообщить ab
Сообщений: 2,548
oleg707 has a reputation beyond reputeoleg707 has a reputation beyond reputeoleg707 has a reputation beyond reputeoleg707 has a reputation beyond reputeoleg707 has a reputation beyond reputeoleg707 has a reputation beyond reputeoleg707 has a reputation beyond reputeoleg707 has a reputation beyond reputeoleg707 has a reputation beyond reputeoleg707 has a reputation beyond repute
Exclamation

Всем привет!
Есть интересное предложение.
Задумал такую акцию помощи

Суть в следующем:
Я посылаю человеку детали для сборки по себестоимости ( плата, разъем, its724, высокоточные резисторы, конденсаторы, прошитую ардуино нано по желанию.
В общем могу выслать всё для самостоятельной сборки, кроме дисплея.
Ну и плюс стоимость пересылки, естественно.

Взамен я хочу подробного отчёта о сборке и настройке БП и такого же подробного отчёта о подключении к БП к планшету и инсталляции его в автомобиль.
Про БП - тут, в теме, про остальное - в своих проектах.

Естественно, если нужны консультации - помогу по viber или whatsapp в свое свободное время.

Связь со мной, потому как на форум долго могу не заходить:
Viber, WhatsApp+375_29_3_9_пять_два_7_8_7
Добавляете номер в свою записную книжку телефона, открываете WhatsApp (Viber) и пишете сообщение. Я пишу, когда мне удобно поговорить голосом.
___________________

Посчитал, сколько у меня уходит денег на детали и на пересылку почтой ( для БП5mini+ v2.2.)
Учитывая покупку многих запчастей десятками-сотнями штук, выходит 17.3$
Оригинал файла расчетов с ссылками на запчасти.
Нажмите на изображение для увеличения
Название: себестоимость BP5mini+v2.2.jpg
Просмотров: 863
Размер:	137.7 Кб
ID:	50212
___________________
Плюсы вам: очевидны. Имеете нормальный интеллектуальный источник питания с широкими возможностями персональной подстройки в случае необходимости.
Плюсы форуму: больше подробной информации. Больше посещаемость, больше общения.
Плюсы мне: Вы сделаете за меня описание сборки и описание подключения планшета, причем вариаций может быть много.
В остальном с моей стороны это благотворительность для рукастых и головастых парней, и своеобразная благодарность тем взрослым дядькам, которые поддерживали увлечение малолетнего пацана, давая почти бесплатно резисторы и прочую выпаянную фигню в моем детстве.

Последний раз редактировалось oleg707; 04.10.2018 в 00:50.
oleg707 вне форума   Ответить с цитированием
Старый 22.09.2018, 15:52   #35
artolik
Новый Пользователь
 
Регистрация: 19.10.2009
Возраст: 52
Город: Минск
Регион: Беларусь
Машина: Пежо 206. Ситроен Ксантия
Сообщений: 18
artolik will become famous soon enoughartolik will become famous soon enough
По умолчанию

Доброго времени всем. Олег я записываюсь. На условия согласен. Остальное обсудим в вайбере,спасибо.
artolik вне форума   Ответить с цитированием
Старый 22.09.2018, 16:12   #36
oleg707
Гуру
 
Аватар для oleg707
 
Регистрация: 16.04.2014
Возраст: 41
Город: Gdynia
Регион: другой - для добавления сообщить ab
Сообщений: 2,548
oleg707 has a reputation beyond reputeoleg707 has a reputation beyond reputeoleg707 has a reputation beyond reputeoleg707 has a reputation beyond reputeoleg707 has a reputation beyond reputeoleg707 has a reputation beyond reputeoleg707 has a reputation beyond reputeoleg707 has a reputation beyond reputeoleg707 has a reputation beyond reputeoleg707 has a reputation beyond repute
По умолчанию

связь со мной, потому как на форум долго могу не заходить:
вайбер, вотсапп +375_29_3_9_пять_два_7_8_7

Добавляете номер в свою записную книжку телефона, открываете WhatsApp (Viber) и пишете сообщение. Я пишу, когда мне удобно поговорить голосом.
oleg707 вне форума   Ответить с цитированием
Старый 01.10.2018, 00:44   #37
iMag
Пользователь
 
Регистрация: 24.10.2015
Регион: Греция
Сообщений: 53
iMag is on a distinguished road
По умолчанию

Олег,
Кажется, очень правильный подход! Мне, к примеру, понравилось работать руками самому (хотя и пришлось паять всё с нуля). Но не это важно. Важно то, что это прекрасная идея по поддержке темы на форуме. (Конечно, тема умрёт как и многие другие очень хорошие и интересные, но только умирать будет дольше. )))
ЗЫ. Жаль, но мне придёт блок питания уже в сборе (ведь так?). Тогда я его разберу и запаяю по новой! )))
iMag вне форума   Ответить с цитированием
Старый 02.10.2018, 13:26   #38
oleg707
Гуру
 
Аватар для oleg707
 
Регистрация: 16.04.2014
Возраст: 41
Город: Gdynia
Регион: другой - для добавления сообщить ab
Сообщений: 2,548
oleg707 has a reputation beyond reputeoleg707 has a reputation beyond reputeoleg707 has a reputation beyond reputeoleg707 has a reputation beyond reputeoleg707 has a reputation beyond reputeoleg707 has a reputation beyond reputeoleg707 has a reputation beyond reputeoleg707 has a reputation beyond reputeoleg707 has a reputation beyond reputeoleg707 has a reputation beyond repute
Cool

Цитата:
Сообщение от iMag Посмотреть сообщение
Олег,
Кажется, очень правильный подход! Мне, к примеру, понравилось работать руками самому (хотя и пришлось паять всё с нуля). Но не это важно. Важно то, что это прекрасная идея по поддержке темы на форуме. (Конечно, тема умрёт как и многие другие очень хорошие и интересные, но только умирать будет дольше. )))
ЗЫ. Жаль, но мне придёт блок питания уже в сборе (ведь так?). Тогда я его разберу и запаяю по новой! )))
На такой подход меня натолкнули две вещи.
Во первых, обращения людей из, скажем так, развивающихся регионов. Для которых 20-30 долларов непозволительная сумма на хобби, и они готовы потратить своё время на пайку, настройку, отладку и возможное решение проблем, чтобы было дешевле.
Во вторых, многие люди хотели бы сами собрать и имеют соответствующие навыки и даже оборудование. По отзывам они собирали из готовых комплектов за примерно часа полтора.

В принципе, блок запросто можно спаять обычным маленьким паяльником.
Я же, поскольку имею паяльную станцию, наношу небольшое количество припоя и флюса на плату, потом прохожусь феном, постепенно поднимая температуру со 100 до 350 градусов, для имитации запекания в промышленной печке.
Потом критические элементы дополнительно прохожусь паяльником, контролируя всю плату простейшим микроскопом ( лупа 60х).

Тема ( глобально) не умрёт, потому как я уже много где вижу решения, взятые из моего проекта, так что цель моя в общем то достигнута
Зы. Твой бп придёт собранный, настроенный, откалиброванный и оттестированный.
oleg707 вне форума   Ответить с цитированием
Старый 03.10.2018, 11:46   #39
oleg707
Гуру
 
Аватар для oleg707
 
Регистрация: 16.04.2014
Возраст: 41
Город: Gdynia
Регион: другой - для добавления сообщить ab
Сообщений: 2,548
oleg707 has a reputation beyond reputeoleg707 has a reputation beyond reputeoleg707 has a reputation beyond reputeoleg707 has a reputation beyond reputeoleg707 has a reputation beyond reputeoleg707 has a reputation beyond reputeoleg707 has a reputation beyond reputeoleg707 has a reputation beyond reputeoleg707 has a reputation beyond reputeoleg707 has a reputation beyond repute
Smile

Дублирую на форуме
Краткий принцип работы БП5mini
(+поиск неисправностей)
Нажмите на изображение для увеличения
Название: image003.jpg
Просмотров: 850
Размер:	143.8 Кб
ID:	50258
Нажмите на изображение для увеличения
Название: image005.jpg
Просмотров: 888
Размер:	236.8 Кб
ID:	50259Нажмите на изображение для увеличения
Название: image007.jpg
Просмотров: 853
Размер:	288.0 Кб
ID:	50260
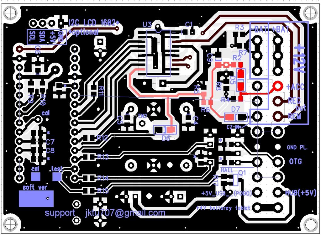
Базовые понятия:
+BAT - постоянное напряжение аккумулятора (+30)
-BAT - масса (-31)
+АСС - выход из замка зажигания (+15)
* - элементы, помеченные таким знаком НЕ обязательные к установке.

следующая часть

Последний раз редактировалось oleg707; 11.10.2018 в 13:24.
oleg707 вне форума   Ответить с цитированием
Старый 03.10.2018, 11:57   #40
oleg707
Гуру
 
Аватар для oleg707
 
Регистрация: 16.04.2014
Возраст: 41
Город: Gdynia
Регион: другой - для добавления сообщить ab
Сообщений: 2,548
oleg707 has a reputation beyond reputeoleg707 has a reputation beyond reputeoleg707 has a reputation beyond reputeoleg707 has a reputation beyond reputeoleg707 has a reputation beyond reputeoleg707 has a reputation beyond reputeoleg707 has a reputation beyond reputeoleg707 has a reputation beyond reputeoleg707 has a reputation beyond reputeoleg707 has a reputation beyond repute
Smile

Предыдущая часть

Итак, подключили массу -BAT, подали питание на +BAT. Должно быть не менее 12В! ( и не более 15В) (на самом деле можно и меньше 12В, только процессор не включит часть модулей при питании ниже 11,7В, поскольку это задано программой для бережного отношения к аккумулятору)
Нажмите на изображение для увеличения
Название: image009.jpg
Просмотров: 766
Размер:	98.2 Кб
ID:	50261Нажмите на изображение для увеличения
Название: image011.jpg
Просмотров: 773
Размер:	114.9 Кб
ID:	50262

Напряжение пошло через предохранитель на "интеллектуальный ключ" - микросхему ITS724G., а также на делитель напряжения R3-R7.
Ничего не должно происходить. Никакой реакции.

Включили "зажигание" - подали +12В на +АСС
ток пошел через диод D5 низкоомный резистор R2 на делитель напряжения R5-R6.
Конденсатор С9 служит для аппаратного подавления дребезга в контактной группе ( при пропадании +АСС напряжение не пропадает сразу).

C делителя напряжения R5-R6 около +6В пошло на IN4 интеллектуального ключа ITS724G.
Нажмите на изображение для увеличения
Название: image013.jpg
Просмотров: 787
Размер:	176.0 Кб
ID:	50263

следующая часть

Последний раз редактировалось oleg707; 11.10.2018 в 13:22.
oleg707 вне форума   Ответить с цитированием
Ответ


Здесь присутствуют: 1 (пользователей: 0 , гостей: 1)
 
Опции темы Поиск в этой теме
Поиск в этой теме:

Расширенный поиск

Ваши права в разделе
Вы не можете создавать новые темы
Вы не можете отвечать в темах
Вы не можете прикреплять вложения
Вы не можете редактировать свои сообщения

BB коды Вкл.
Смайлы Вкл.
[IMG] код Вкл.
HTML код Выкл.



Часовой пояс GMT +4, время: 10:22.


Работает на vBulletin® версия 3.8.4.
Copyright ©2000 - 2026, Jelsoft Enterprises Ltd.
Перевод: zCarot