PCCar.ru - Ваш автомобильный компьютер

Вернуться   PCCar.ru - Ваш автомобильный компьютер > MP3Car ТехИнфа > AndroidCar > Питание

Ответ
 
Опции темы Поиск в этой теме
Старый 31.01.2018, 00:04   #31
i2save
Пользователь
 
Регистрация: 23.09.2014
Регион: Беларусь
Машина: Renault Megane III
Сообщений: 42
i2save is on a distinguished road
По умолчанию

Что бы тем не плодить, может подскажите еще с такой особенностью.

1. Планшет включается при подаче на него питания (стоит патч).
2. После того как он полностью включился начинают подтягиваться устройства. Но индикации зарядки нет (т.е. питание от USB не отключалось с момента появления)
3. Если убрать питание, планшет тушится по датчику холла. и если подать питание назад, но начинает показываться зарядка и за ней подтягиваются устройства с хаба.

Так вот, что можно сделать, чтоб отображалась индикация зарядки при запуске после выключения (а не сна), если на usb есть +5в?
При включении я так понимаю не отображается, потому как otg начинает работать?
i2save вне форума   Ответить с цитированием
Старый 31.01.2018, 00:21   #32
skanch
Модератор
 
Аватар для skanch
 
Регистрация: 19.01.2010
Возраст: 60
Город: Санкт-Петербург
Регион: 78, 98
Сообщений: 2,669
skanch has a brilliant futureskanch has a brilliant futureskanch has a brilliant futureskanch has a brilliant futureskanch has a brilliant futureskanch has a brilliant futureskanch has a brilliant futureskanch has a brilliant futureskanch has a brilliant futureskanch has a brilliant futureskanch has a brilliant future
По умолчанию

Цитата:
Сообщение от i2save Посмотреть сообщение
Что бы тем не плодить, может подскажите еще с такой особенностью.

1. Планшет включается при подаче на него питания (стоит патч).
2. После того как он полностью включился начинают подтягиваться устройства. Но индикации зарядки нет (т.е. питание от USB не отключалось с момента появления)
3. Если убрать питание, планшет тушится по датчику холла. и если подать питание назад, но начинает показываться зарядка и за ней подтягиваются устройства с хаба.

Так вот, что можно сделать, чтоб отображалась индикация зарядки при запуске после выключения (а не сна), если на usb есть +5в?
При включении я так понимаю не отображается, потому как otg начинает работать?
Сделать, как советовал mazay66. "Включать режим ОТГ с задержкой 3-4 сек после подачи питания на разъем микро юсб планшета." И нужен блок питания с "признаками интеллекта" - с задержками включения выключения каналов.
skanch вне форума   Ответить с цитированием
Старый 31.01.2018, 08:26   #33
mazay66
Старший Пользователь
 
Регистрация: 17.10.2015
Город: Санкт-Петербург
Регион: 78, 98
Машина: Рено Колеос
Сообщений: 647
mazay66 is a name known to allmazay66 is a name known to allmazay66 is a name known to allmazay66 is a name known to allmazay66 is a name known to allmazay66 is a name known to all
По умолчанию

Это бесполезно. Уже два раза ответил на этот вопрос, объяснил как правильно организовать включения, а человек не хочет читать. Хочет писать.

Последний раз редактировалось mazay66; 31.01.2018 в 09:20.
mazay66 вне форума   Ответить с цитированием
Старый 31.01.2018, 09:05   #34
Denkos
Гуру
 
Регистрация: 21.01.2010
Город: Новосибирск
Регион: 54
Сообщений: 2,580
Denkos is a glorious beacon of lightDenkos is a glorious beacon of lightDenkos is a glorious beacon of lightDenkos is a glorious beacon of lightDenkos is a glorious beacon of lightDenkos is a glorious beacon of light
По умолчанию

Цитата:
Сообщение от mazay66 Посмотреть сообщение
Это бесполезно. Уже два раза ответил на этот вопрос, объяснил как правило организовать включения, а человек не хочет читать. Хочет писать.
велосипед изобретает.
Denkos вне форума   Ответить с цитированием
Старый 31.01.2018, 10:13   #35
i2save
Пользователь
 
Регистрация: 23.09.2014
Регион: Беларусь
Машина: Renault Megane III
Сообщений: 42
i2save is on a distinguished road
По умолчанию

Цитата:
Сообщение от Denkos Посмотреть сообщение
велосипед изобретает.
Печаль в том, что не верно интерпретируете информацию.
Хочу еще раз написать. БП сделан по схеме http://pccar.ru/showpost.php?p=332563&postcount=10
Блочина самая простоя, версия 3, без ардуины и тд.. БП работает прекрасно, все включает как нужно. Батарея не вынималась. Делать другой БП пока не горю.

Так вот, обычно, планшет в режиме сна. И когда он выходит из сна, все работает как нужно. Все идет своим чередом: подается питание, работает OTG. И если я его много раз начну отрубать питание и заново подавать, он будет отправляться в сон и выходить из него, и будет появляться индикатор зарядки и будут работать все устройства.

Проблема - если с течением времени планшет выключится совсем. На него подается питание и начинает включаться. Появляется bootanimation и за ним уже рабочий стол, но зарядки нет, но устройства появляются.

Время загрузки планшета около 30 сек. И питание на otg нужно получается подавать после уже включения? Так тогда из сна будут устройства с долгой задержкой появляться
i2save вне форума   Ответить с цитированием
Старый 31.01.2018, 10:29   #36
RyuuKiiroi
Старший Пользователь
 
Регистрация: 15.08.2015
Возраст: 36
Город: Жуковский
Регион: 50, 90, 150
Машина: Emgrand X7
Сообщений: 105
RyuuKiiroi is on a distinguished road
По умолчанию

Цитата:
Сообщение от i2save Посмотреть сообщение
Время загрузки планшета около 30 сек. И питание на otg нужно получается подавать после уже включения? Так тогда из сна будут устройства с долгой задержкой появляться
При первом включении не важно, лучше наверное даже сразу включать.
По крайней мере у меня проблем нет с этим.
Сейчас пока питание на USB хаба идет с блока питания планшета, а доп питание с отдельного БП.
__________________
Nexus 7 2013 Geely Emgrand X7
RyuuKiiroi вне форума   Ответить с цитированием
Старый 31.01.2018, 10:38   #37
skanch
Модератор
 
Аватар для skanch
 
Регистрация: 19.01.2010
Возраст: 60
Город: Санкт-Петербург
Регион: 78, 98
Сообщений: 2,669
skanch has a brilliant futureskanch has a brilliant futureskanch has a brilliant futureskanch has a brilliant futureskanch has a brilliant futureskanch has a brilliant futureskanch has a brilliant futureskanch has a brilliant futureskanch has a brilliant futureskanch has a brilliant futureskanch has a brilliant future
По умолчанию

Цитата:
Сообщение от i2save Посмотреть сообщение
Печаль в том, что не верно интерпретируете информацию.
Хочу еще раз написать. БП сделан по схеме http://pccar.ru/showpost.php?p=332563&postcount=10
Блочина самая простоя, версия 3, без ардуины и тд.. БП работает прекрасно, все включает как нужно. Батарея не вынималась. Делать другой БП пока не горю...
С этой версией БП автоматизировать процесс работы планшета не получиться! Или смиритесь и оставьте как есть, или "заморачивайтесь" на версию БП с временными задержками, или просто купите готовый.
skanch вне форума   Ответить с цитированием
Старый 31.01.2018, 11:14   #38
RyuuKiiroi
Старший Пользователь
 
Регистрация: 15.08.2015
Возраст: 36
Город: Жуковский
Регион: 50, 90, 150
Машина: Emgrand X7
Сообщений: 105
RyuuKiiroi is on a distinguished road
По умолчанию

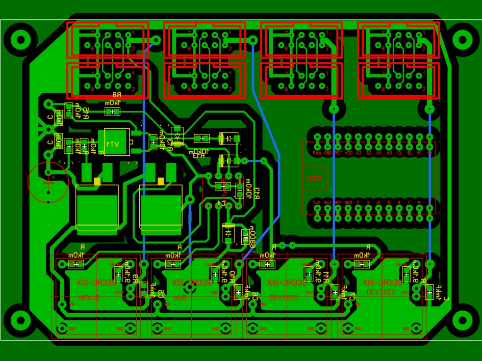
Я по этой схеме делал, но она так себе получилась, хоть и работает.
И плата избыточна у меня.
Работает все от про мини.
Миниатюры
Нажмите на изображение для увеличения
Название: печатка2.JPG
Просмотров: 568
Размер:	486.3 Кб
ID:	49119  
Вложения
Тип файла: pdf Схема.pdf (35.1 Кб, 401 просмотров)
__________________
Nexus 7 2013 Geely Emgrand X7
RyuuKiiroi вне форума   Ответить с цитированием
Старый 31.01.2018, 12:48   #39
i2save
Пользователь
 
Регистрация: 23.09.2014
Регион: Беларусь
Машина: Renault Megane III
Сообщений: 42
i2save is on a distinguished road
По умолчанию

Цитата:
Сообщение от skanch Посмотреть сообщение
С этой версией БП автоматизировать процесс работы планшета не получиться! Или смиритесь и оставьте как есть, или "заморачивайтесь" на версию БП с временными задержками, или просто купите готовый.
Я понял. Спасибо всем за ответы
i2save вне форума   Ответить с цитированием
Старый 31.01.2018, 20:36   #40
mazay66
Старший Пользователь
 
Регистрация: 17.10.2015
Город: Санкт-Петербург
Регион: 78, 98
Машина: Рено Колеос
Сообщений: 647
mazay66 is a name known to allmazay66 is a name known to allmazay66 is a name known to allmazay66 is a name known to allmazay66 is a name known to allmazay66 is a name known to all
По умолчанию

Цитата:
Сообщение от i2save Посмотреть сообщение
Проблема - если с течением времени планшет выключится совсем. На него подается питание и начинает включаться. Появляется bootanimation и за ним уже рабочий стол, но зарядки нет, но устройства появляются.

Время загрузки планшета около 30 сек. И питание на otg нужно получается подавать после уже включения? Так тогда из сна будут устройства с долгой задержкой появляться
Удивительный вы человек. Я вам именно про эту ситуацию и пытаюсь третий раз донести ответ. Не надо ждать полной загрузки планшета. Надо сделать так, что бы "зарядка" на микро юсб начиналась на 3-4 сек раньше включения режима ОТГ. И все будет как вы хотите. Ну неужели трудно попробовать физически, руками отработать этот алгоритм и посмотреть на результат? Не 30!!!, а всего 3 сек "закроют" ваш вопрос.
mazay66 вне форума   Ответить с цитированием
Ответ


Здесь присутствуют: 1 (пользователей: 0 , гостей: 1)
 
Опции темы Поиск в этой теме
Поиск в этой теме:

Расширенный поиск

Ваши права в разделе
Вы не можете создавать новые темы
Вы не можете отвечать в темах
Вы не можете прикреплять вложения
Вы не можете редактировать свои сообщения

BB коды Вкл.
Смайлы Вкл.
[IMG] код Вкл.
HTML код Выкл.



Часовой пояс GMT +4, время: 04:25.


Работает на vBulletin® версия 3.8.4.
Copyright ©2000 - 2026, Jelsoft Enterprises Ltd.
Перевод: zCarot