PCCar.ru - Ваш автомобильный компьютер

Вернуться   PCCar.ru - Ваш автомобильный компьютер > Всё Остальное > Болталка

Закрытая тема
 
Опции темы Поиск в этой теме
Старый 15.12.2017, 15:21   #21
викторас
Новый Пользователь
 
Регистрация: 08.12.2017
Город: Kaunas
Регион: Литва
Машина: shewrole
Сообщений: 18
викторас is on a distinguished road
По умолчанию

Цитата:
Сообщение от alex-amur Посмотреть сообщение
У меня 7021G, с навигацией, но распиновка на ISO разъемах должна быть одинакова, если, конечно Ваш экземпляр не собирался в каком-нибудь сарае, левой ногой.
Спасибо, цвета соответсвуют согласно Вашей распиновки. Все ОК.Все соединения сделал, все работает. Теперь буду иметь схему распиновки
викторас вне форума  
Старый 23.12.2017, 00:01   #22
викторас
Новый Пользователь
 
Регистрация: 08.12.2017
Город: Kaunas
Регион: Литва
Машина: shewrole
Сообщений: 18
викторас is on a distinguished road
По умолчанию http://pccar.ru/showthread.php?p=396596#post396596

Всем,кто мне помогли, большое спасабо.Вроде начал прибор работать, но случилась непредвиденная проблема. Антенное гнездо было изготовителем не припаяно к плате и при всавке антенного штекера гнездо продвинулось по плате и отлетело сопротивление идущее от гнезда антенны к остальным элементам схемы. Припаял это сопротивление, но радио вроде работает, только очень сильные станции и с большим шумом. Пробовал измерить оборванный резистор, но тестер ничего не показал. Эфект такой, как будто в гнездо не вставлена антенна. Может кто поможет, или укажет где можно найти схему этого тюнера?
викторас вне форума  
Старый 23.12.2017, 00:44   #23
awtoap
Гуру
 
Аватар для awtoap
 
Регистрация: 19.09.2009
Возраст: 48
Город: Мелитополь
Регион: Украина
Сообщений: 2,022
awtoap is a splendid one to beholdawtoap is a splendid one to beholdawtoap is a splendid one to beholdawtoap is a splendid one to beholdawtoap is a splendid one to beholdawtoap is a splendid one to beholdawtoap is a splendid one to behold
По умолчанию

Там не резистор, а кондер...пикофарад 100 достаточно будет.
awtoap вне форума  
Старый 23.12.2017, 01:08   #24
викторас
Новый Пользователь
 
Регистрация: 08.12.2017
Город: Kaunas
Регион: Литва
Машина: shewrole
Сообщений: 18
викторас is on a distinguished road
По умолчанию

Цитата:
Сообщение от awtoap Посмотреть сообщение
Там не резистор, а кондер...пикофарад 100 достаточно будет.
Спасибо, я его припаял, но видимо плохо припаял, надо будет перепаять, может что то изменится
викторас вне форума  
Старый 23.12.2017, 05:30   #25
alex-amur
Новый Пользователь
 
Регистрация: 02.04.2012
Возраст: 72
Город: п. Новобурейский
Регион: 28
Машина: Toyota Carina SE 1987 ST150 1S-ILU
Сообщений: 25
alex-amur is on a distinguished road
По умолчанию

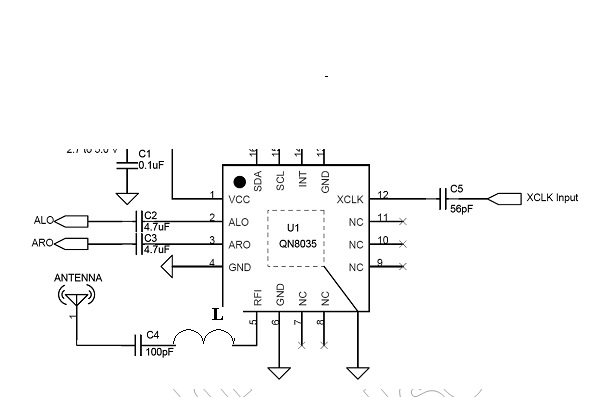
В моем случае имеется еще и индуктивность, последовательно с конденсатором. Я подрисовал его на картинке.
Миниатюры
Нажмите на изображение для увеличения
Название: RF In.jpg
Просмотров: 1311
Размер:	32.0 Кб
ID:	48871  
alex-amur вне форума  
Старый 23.12.2017, 19:00   #26
викторас
Новый Пользователь
 
Регистрация: 08.12.2017
Город: Kaunas
Регион: Литва
Машина: shewrole
Сообщений: 18
викторас is on a distinguished road
По умолчанию

Цитата:
Сообщение от alex-amur Посмотреть сообщение
В моем случае имеется еще и индуктивность, последовательно с конденсатором. Я подрисовал его на картинке.
В моем экземпляре микросхема 8035 3978 6ТСЕ всего 10 ножек по пять в обе стороны. конденсатор перепаял, но результат тот же.
Миниатюры
Нажмите на изображение для увеличения
Название: 2017-12-23 16.45.01.jpg
Просмотров: 1066
Размер:	106.6 Кб
ID:	48873   Нажмите на изображение для увеличения
Название: 2017-12-23 16.55.57.jpg
Просмотров: 855
Размер:	100.0 Кб
ID:	48874  
викторас вне форума  
Старый 23.12.2017, 19:32   #27
alex-amur
Новый Пользователь
 
Регистрация: 02.04.2012
Возраст: 72
Город: п. Новобурейский
Регион: 28
Машина: Toyota Carina SE 1987 ST150 1S-ILU
Сообщений: 25
alex-amur is on a distinguished road
По умолчанию

Все верно, просто и у меня, и у Вас стоит микросхема QN8035 в корпусе MSOP10. 5 нога микры - это вход RF. Скачайте даташит на микросхему.
alex-amur вне форума  
Старый 23.12.2017, 22:01   #28
викторас
Новый Пользователь
 
Регистрация: 08.12.2017
Город: Kaunas
Регион: Литва
Машина: shewrole
Сообщений: 18
викторас is on a distinguished road
По умолчанию

Цитата:
Сообщение от alex-amur Посмотреть сообщение
Все верно, просто и у меня, и у Вас стоит микросхема QN8035 в корпусе MSOP10. 5 нога микры - это вход RF. Скачайте даташит на микросхему.
А где можно скачать даташит? У Вас уже работает авто, или ждете еще присылки микры?

Последний раз редактировалось викторас; 23.12.2017 в 23:13.
викторас вне форума  
Старый 24.12.2017, 05:21   #29
alex-amur
Новый Пользователь
 
Регистрация: 02.04.2012
Возраст: 72
Город: п. Новобурейский
Регион: 28
Машина: Toyota Carina SE 1987 ST150 1S-ILU
Сообщений: 25
alex-amur is on a distinguished road
По умолчанию

Вот здесь шелкнуть Download PDF
Микросхема пришла, поменял, но засада где-то еще, скорее всего в аудиопроцессоре GS2313, куда приходит аудио с этой микры.
alex-amur вне форума  
Старый 24.12.2017, 15:20   #30
викторас
Новый Пользователь
 
Регистрация: 08.12.2017
Город: Kaunas
Регион: Литва
Машина: shewrole
Сообщений: 18
викторас is on a distinguished road
По умолчанию

Цитата:
Сообщение от alex-amur Посмотреть сообщение
Вот здесь шелкнуть Download PDF
Микросхема пришла, поменял, но засада где-то еще, скорее всего в аудиопроцессоре GS2313, куда приходит аудио с этой микры.
Спасибо, datasheet-pdf.com/PDF/QN8035 скачал, но пока менять QN8035 не отважился. Может опишешь, что изменилось после замены QN8035?Может приемник начал ловить станции или продолжается идти сплошной шум? У меня идет сплошной шум, но когда настраиваю на мощную станцию, то сквозь шум трансляцию станции можно услышать.
викторас вне форума  
Закрытая тема


Здесь присутствуют: 1 (пользователей: 0 , гостей: 1)
 
Опции темы Поиск в этой теме
Поиск в этой теме:

Расширенный поиск

Ваши права в разделе
Вы не можете создавать новые темы
Вы не можете отвечать в темах
Вы не можете прикреплять вложения
Вы не можете редактировать свои сообщения

BB коды Вкл.
Смайлы Вкл.
[IMG] код Вкл.
HTML код Выкл.



Часовой пояс GMT +4, время: 15:04.


Работает на vBulletin® версия 3.8.4.
Copyright ©2000 - 2026, Jelsoft Enterprises Ltd.
Перевод: zCarot