PCCar.ru - Ваш автомобильный компьютер

Вернуться   PCCar.ru - Ваш автомобильный компьютер > MP3Car ТехИнфа > Блоки питания > Самодельные блоки питания

Ответ
 
Опции темы Поиск в этой теме
Старый 09.11.2007, 17:53   #171
Gosha39
Старший Пользователь
 
Регистрация: 22.08.2007
Возраст: 45
Город: Верхняя Салда
Регион: 66, 96
Машина: 2001\Toyota\Corolla
Сообщений: 354
Gosha39 will become famous soon enough
По умолчанию

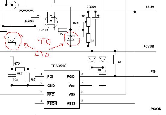
Господа обьясните пожалуста !
Если енто диоды то какие ?
И ещё кондёр 10n, какой поставить (104, 105)?
Миниатюры
Нажмите на изображение для увеличения
Название: Безымянный.JPG
Просмотров: 1637
Размер:	32.0 Кб
ID:	4306  
Gosha39 вне форума   Ответить с цитированием
Старый 09.11.2007, 18:39   #172
Gosha39
Старший Пользователь
 
Регистрация: 22.08.2007
Возраст: 45
Город: Верхняя Салда
Регион: 66, 96
Машина: 2001\Toyota\Corolla
Сообщений: 354
Gosha39 will become famous soon enough
По умолчанию

ну вот перечитал топ и нашёл ответы на вопросы,
а по поводу кондёрчика у тпски жду рекомендацый
Gosha39 вне форума   Ответить с цитированием
Старый 09.11.2007, 19:45   #173
Karim
Старший Пользователь
 
Регистрация: 02.12.2005
Возраст: 39
Город: Казань
Регион: 16, 116
Машина: Skoda Octavia tour
Сообщений: 296
Karim is on a distinguished road
По умолчанию

самое сложное, для меня в этом бп правильно намотать трансформатор...
штука справа с 3мя выводами это TL431
слева, вроде обычный диод (1n4001), просто так нарисовали, если не ошибаюсь
а так все это в этом топике обсуждалось
Karim вне форума   Ответить с цитированием
Старый 09.11.2007, 20:35   #174
9922
Пользователь
 
Аватар для 9922
 
Регистрация: 23.08.2007
Город: Moskow
Регион: 77, 97, 99, 177
Машина: 2004/Vaz/21099i
Сообщений: 24
9922 is on a distinguished road
По умолчанию

Цитата:
Сообщение от Gosha39 Посмотреть сообщение
а по поводу кондёрчика у тпски жду рекомендацый

103

слов просто нет

гугл в помощь

100=10p
101=100p
102=1000p
103=10n
104=100n
105=1mk
9922 вне форума   Ответить с цитированием
Старый 11.11.2007, 02:06   #175
Karim
Старший Пользователь
 
Регистрация: 02.12.2005
Возраст: 39
Город: Казань
Регион: 16, 116
Машина: Skoda Octavia tour
Сообщений: 296
Karim is on a distinguished road
По умолчанию

не раз мне помогала эта штука
Изображения
 
Karim вне форума   Ответить с цитированием
Старый 11.11.2007, 02:33   #176
Зундер
Старший Пользователь
 
Регистрация: 03.08.2007
Возраст: 55
Город: Kiev
Регион: Украина
Машина: Mazda Tribute
Сообщений: 158
Зундер is on a distinguished road
По умолчанию

Ну, народ! лягушатник для самоучек находится на www.google.com или www.ya.ru , очень подробно это всё описывают(описать проблему, нажать кнопочку), в этой теме можно обойтись без флуда?

Я ешё смогу понять, если человек всю жизнь строил цифровую технику, и никогда не задумывался о блоке питания, да помочь вникнуть в тонкости построения и рассчёта БП - святое! Но как правильно держать паяльник... это не здесь.
Зундер вне форума   Ответить с цитированием
Старый 12.11.2007, 05:09   #177
ва$ек
Пользователь
 
Аватар для ва$ек
 
Регистрация: 08.01.2007
Возраст: 51
Город: фрязино М.О.
Регион: 50, 90, 150
Машина: Mazda MPV 2,5 ES
Сообщений: 59
ва$ек is on a distinguished road
По умолчанию

Цитата:
Сообщение от Зундер Посмотреть сообщение
Ну, народ! лягушатник для самоучек находится на www.google.com или www.ya.ru , очень подробно это всё описывают(описать проблему, нажать кнопочку), в этой теме можно обойтись без флуда?

Я ешё смогу понять, если человек всю жизнь строил цифровую технику, и никогда не задумывался о блоке питания, да помочь вникнуть в тонкости построения и рассчёта БП - святое! Но как правильно держать паяльник... это не здесь.
что то ты не в тему... как раз если человек хочет что то выяснить то ему здесь и помогут. а пальцы гнуть это к MibMib-у
ва$ек вне форума   Ответить с цитированием
Старый 12.11.2007, 18:19   #178
Gosha39
Старший Пользователь
 
Регистрация: 22.08.2007
Возраст: 45
Город: Верхняя Салда
Регион: 66, 96
Машина: 2001\Toyota\Corolla
Сообщений: 354
Gosha39 will become famous soon enough
По умолчанию

Всем привет! За 103 спасибо.
Подскажите! Полевики и диоды шотки как прикручивать ( через термо прокладки и диэлектрические шайбы или просто винтами на термо пасту! )?
Gosha39 вне форума   Ответить с цитированием
Старый 12.11.2007, 18:38   #179
MibМib
Старший Пользователь
 
Регистрация: 14.04.2007
Сообщений: 81
MibМib is on a distinguished road
По умолчанию

через прокладки с шайбами
__________________
News:
Блок 400Вт V4.3 16 пограммируемых параметров контроллера + 4 режима запуска+подержка 4-х стратегий питания(включая переход из ждущего в спящий ) + безопасный режим STAND BY+ все защиты от пере-недо напряжений и кз+ гарантия 1 год - готов

Готов контроллер для блоков СЛ, Самоделкина, E1000, ноутбуков - с полным функционалом v4.2
MibМib вне форума   Ответить с цитированием
Старый 19.11.2007, 15:50   #180
Gosha39
Старший Пользователь
 
Регистрация: 22.08.2007
Возраст: 45
Город: Верхняя Салда
Регион: 66, 96
Машина: 2001\Toyota\Corolla
Сообщений: 354
Gosha39 will become famous soon enough
По умолчанию

Самоделкину респект !
Сегодня запустил БП и удивился, что ничего не взорвалось
С положительными напругами полный порядок! А отрицательные в 2 раза выше номинала, но нагрузив их малюсенькими лампочками всё пришло в норму! Так и должно быть ????????
И еще: в обвязке LM2931 есть переменный резюк 200К за что он отвечает? Его настраивать после установки tps3510 ?
Gosha39 вне форума   Ответить с цитированием
Ответ


Здесь присутствуют: 1 (пользователей: 0 , гостей: 1)
 
Опции темы Поиск в этой теме
Поиск в этой теме:

Расширенный поиск

Ваши права в разделе
Вы не можете создавать новые темы
Вы не можете отвечать в темах
Вы не можете прикреплять вложения
Вы не можете редактировать свои сообщения

BB коды Вкл.
Смайлы Вкл.
[IMG] код Вкл.
HTML код Выкл.



Часовой пояс GMT +4, время: 21:12.


Работает на vBulletin® версия 3.8.4.
Copyright ©2000 - 2026, Jelsoft Enterprises Ltd.
Перевод: zCarot