PCCar.ru - Ваш автомобильный компьютер

Вернуться   PCCar.ru - Ваш автомобильный компьютер > MP3Car ТехИнфа > AndroidCar > Звук > Звуковые процессоры

Ответ
 
Опции темы Поиск в этой теме
Старый 22.03.2017, 14:23   #401
Alekssandr
Старший Пользователь
 
Регистрация: 11.08.2013
Возраст: 37
Регион: 86
Сообщений: 445
Alekssandr is a jewel in the roughAlekssandr is a jewel in the roughAlekssandr is a jewel in the rough
По умолчанию

Цитата:
Сообщение от nektomaks Посмотреть сообщение
а мне нужен
Вам тока кажется что нужен) на самом деле вы его будет использовать: когда все установите и потом чтоб перед друзьями хвастануться, а все остальное время будете слушать обычный 2.0. Не стоит оно потраченных сил (хотя вполне реализуемо) ИМХО.

Ну и видюшка в котором запустил 8ми канальный цап

Alekssandr вне форума   Ответить с цитированием
Старый 27.03.2017, 15:21   #402
Alekssandr
Старший Пользователь
 
Регистрация: 11.08.2013
Возраст: 37
Регион: 86
Сообщений: 445
Alekssandr is a jewel in the roughAlekssandr is a jewel in the roughAlekssandr is a jewel in the rough
По умолчанию

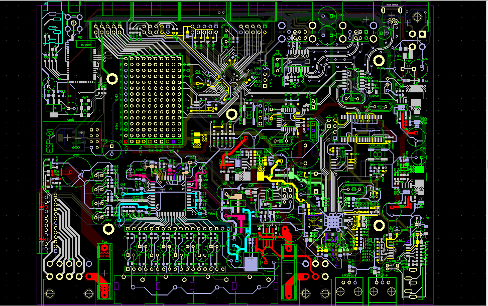
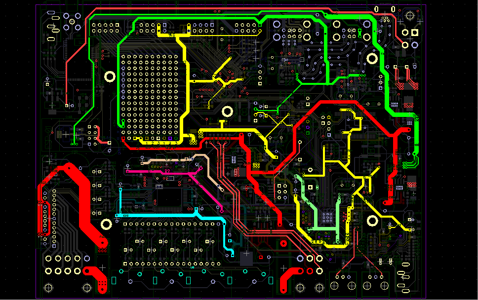
Вроде всё) завершил я сборку этой платы теперь осталось найти косяки и залить полигоны.

Плата чу-чуть уменьшилась в ширине (стала 170х128мм), добавил предохранители на вход +12В, защитные самовосстанавливающиеся предохранители на вывода питания (USB хаба, планшета, и 3.3в для защиты выгорания дорожки или DCDC от ничайного КЗ). Основной источник питания перенес в цент чтоб разделить аналоговую и цифровую часть как можно лучше, питание планшета перенёс на правую часть платы поближе к USB хабу чтоб сигналы с USB не бегать через всю плату

Кстати если делать основные проводники питания и земли цветными намного удобней разбираться в плате когда так много проводников, когда всё одним цветом сума можно сойти, глаза разбегаются).

На плате присутствует 6 разных источников напряжения пришлось повозиться с ними по последовательности включения.

1) 1.2В для питания цифровой части DSP
2) 2.5В для питания цифровой части ЦАП
3) 3.3В основное питание всей платы
4) 5.0В для питания USB HUB
5) 3-7В для питания планшета
6) 12В напряжение с АКБ автомобиля
Миниатюры
Нажмите на изображение для увеличения
Название: 1.PNG
Просмотров: 544
Размер:	146.1 Кб
ID:	47109   Нажмите на изображение для увеличения
Название: 2.PNG
Просмотров: 780
Размер:	145.1 Кб
ID:	47110   Нажмите на изображение для увеличения
Название: 3.PNG
Просмотров: 461
Размер:	139.6 Кб
ID:	47111   Нажмите на изображение для увеличения
Название: 4.PNG
Просмотров: 768
Размер:	144.8 Кб
ID:	47112   Нажмите на изображение для увеличения
Название: 5.PNG
Просмотров: 801
Размер:	125.6 Кб
ID:	47113  

Нажмите на изображение для увеличения
Название: 7.jpg
Просмотров: 788
Размер:	80.6 Кб
ID:	47115   Нажмите на изображение для увеличения
Название: 8.jpg
Просмотров: 469
Размер:	68.2 Кб
ID:	47116   Нажмите на изображение для увеличения
Название: 6.PNG
Просмотров: 453
Размер:	88.4 Кб
ID:	47117  
Alekssandr вне форума   Ответить с цитированием
Старый 27.03.2017, 16:52   #403
Az0m@
Старший Пользователь
 
Регистрация: 07.01.2016
Регион: 02
Сообщений: 152
Az0m@ is on a distinguished road
По умолчанию

сколько рупий ориентировочно уходит на материалы то?
Az0m@ вне форума   Ответить с цитированием
Старый 27.03.2017, 18:46   #404
Senia
Пользователь
 
Регистрация: 04.09.2010
Возраст: 42
Регион: Украина
Сообщений: 47
Senia is on a distinguished road
По умолчанию

Саша, а можно полностью схему увидеть?
Senia вне форума   Ответить с цитированием
Старый 27.03.2017, 21:24   #405
Alekssandr
Старший Пользователь
 
Регистрация: 11.08.2013
Возраст: 37
Регион: 86
Сообщений: 445
Alekssandr is a jewel in the roughAlekssandr is a jewel in the roughAlekssandr is a jewel in the rough
По умолчанию

Чтоб собрать 1 такую плату придется раскошилиться примерно на 10 000руб. Оно того стоить)

Схемки выкладывал, ищи в теме. В данном исполнении много чего поменялось, как будет время, нарисую актуальные схемы.

Изначально хотел нарисовать схемы потом плату, но это вообще не вариант, так как при разводке платы многие ножки приходиться менять местами чтоб оптимизировать печатную плату. В общем получается сначала рисуе плату по даташиту и наблюдениям потом схемы)
Alekssandr вне форума   Ответить с цитированием
Старый 27.03.2017, 21:29   #406
Senia
Пользователь
 
Регистрация: 04.09.2010
Возраст: 42
Регион: Украина
Сообщений: 47
Senia is on a distinguished road
По умолчанию

Спасибо Саша! Но там схемы в плохом качестве, не рассмотришь толком
Senia вне форума   Ответить с цитированием
Старый 27.03.2017, 22:42   #407
armlive
Старший Пользователь
 
Регистрация: 12.12.2013
Возраст: 45
Город: Армавир
Регион: 23, 93
Машина: Nissan Qashqai
Сообщений: 510
armlive is a glorious beacon of lightarmlive is a glorious beacon of lightarmlive is a glorious beacon of lightarmlive is a glorious beacon of lightarmlive is a glorious beacon of light
По умолчанию

Прошел год, офигеть))) Так по чем же продавать будешь?
__________________
Nexus 7 (2013) Nissan Qashqai
armlive вне форума   Ответить с цитированием
Старый 28.03.2017, 16:12   #408
Alekssandr
Старший Пользователь
 
Регистрация: 11.08.2013
Возраст: 37
Регион: 86
Сообщений: 445
Alekssandr is a jewel in the roughAlekssandr is a jewel in the roughAlekssandr is a jewel in the rough
По умолчанию

Ого точно прошел год) с того времени все поменялось координально.

Цена ~15 тыс, компоненты дорогие(самое дорогое это блютус модуль и дсп проц ~ в 4 тыс обходятся)
Alekssandr вне форума   Ответить с цитированием
Старый 28.03.2017, 23:25   #409
Senia
Пользователь
 
Регистрация: 04.09.2010
Возраст: 42
Регион: Украина
Сообщений: 47
Senia is on a distinguished road
По умолчанию

А что за блютуз модуль?
Senia вне форума   Ответить с цитированием
Старый 28.03.2017, 23:39   #410
Alekssandr
Старший Пользователь
 
Регистрация: 11.08.2013
Возраст: 37
Регион: 86
Сообщений: 445
Alekssandr is a jewel in the roughAlekssandr is a jewel in the roughAlekssandr is a jewel in the rough
По умолчанию

Цитата:
Сообщение от Senia Посмотреть сообщение
А что за блютуз модуль?
BC127 https://www.bluecreation.com/product...products_id=38

Ничего более простого и функционального на этом свете нет
Alekssandr вне форума   Ответить с цитированием
Ответ


Здесь присутствуют: 1 (пользователей: 0 , гостей: 1)
 
Опции темы Поиск в этой теме
Поиск в этой теме:

Расширенный поиск

Ваши права в разделе
Вы не можете создавать новые темы
Вы не можете отвечать в темах
Вы не можете прикреплять вложения
Вы не можете редактировать свои сообщения

BB коды Вкл.
Смайлы Вкл.
[IMG] код Вкл.
HTML код Выкл.



Часовой пояс GMT +4, время: 04:57.


Работает на vBulletin® версия 3.8.4.
Copyright ©2000 - 2026, Jelsoft Enterprises Ltd.
Перевод: zCarot