PCCar.ru - Ваш автомобильный компьютер

Вернуться   PCCar.ru - Ваш автомобильный компьютер > Всё Остальное > Болталка

Ответ
 
Опции темы Поиск в этой теме
Старый 07.01.2017, 02:34   #1
Alex-L
Moderator
 
Аватар для Alex-L
 
Регистрация: 23.03.2008
Возраст: 54
Город: Москва, Нагорная
Регион: 77, 97, 99, 177
Машина: Mitsubishi Lancer-X
Сообщений: 2,096
Alex-L is a splendid one to beholdAlex-L is a splendid one to beholdAlex-L is a splendid one to beholdAlex-L is a splendid one to beholdAlex-L is a splendid one to beholdAlex-L is a splendid one to beholdAlex-L is a splendid one to behold
По умолчанию Проект Кича

Задумал сделать балалайку на кухню на основе такого вот девайса, далее - хреновина.



Цацка весьма интересная.
Умеет: Bluetooth, LineIn, FM, USB, SD.
Работает, как ни странно, вполне прилично:
- выдает неожиданно очень неплохое качество звучания
- по блюпупу автоматически и стабильно (вопреки многим отзывам) конектится с любыми девайсами, связь не обрывает
- с флешек хавает MP3 и WAV
- FM на три с плюсом. Хотя иногда, если звёзды правильно сойдутся, с внешней антеной (кусок провода) - ловит большую часть станций на твердую четверку.

Раньше уже имел дело с подобной штукой: делал примитивную "коробочку" для подключения к активным АС, с целью гонять музяку с телефона по блюпупу.

В текущей версии китайцы добавили микрофон. Т.е. устройство можно использовать для мобильника - типа хэндс-фри. Если при входящем звонке что-нибудь поёт - звук приглушается. Ну все по взрослому в общем. Я этой опцией особо не заморачивался - оно мне без надобности. Но пару тестов сделал. Я собеседника слышу хорошо (через колонки), а вот собеседник меня - как из..., хотя говорю прямо в микрофон. Возможно дело в нем. Микрофон очень сильно маленький: таблетка мм 5 в диаметре и столько же толщиной. Без доп питания. Фоток нету, т.к. потерял (микрофон).

Вот такой вот небольшой обзорчик получился. Китайцы! Ау! С вас процент за рекламу

Хреновина, разумеется, имеет пульт ДУ.
В сети много обсуждается, как сделать управление оконечным усилителем используемым совместно с ней. Вот одно из решений. У меня эта тема не пошла - ну никак не пошла.

Пришлось изобрести свое...
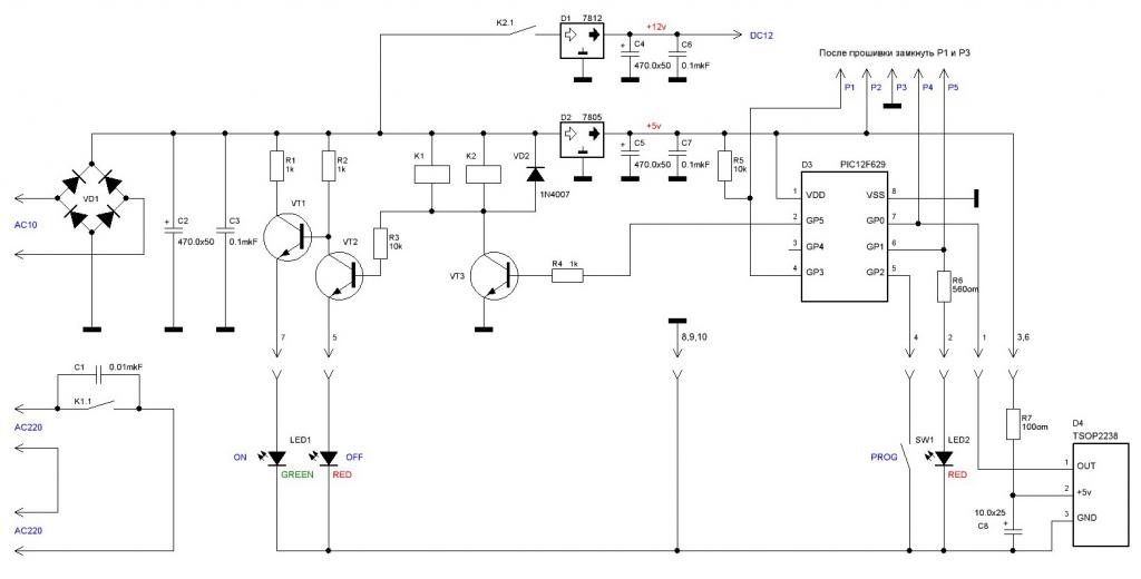
За основу взята схема обучаемого приемника ДУ, найденная где-то на просторах.
Краткое описание:
Цитата:
Две кнопки на пульте дистанционного управления, работают с двумя реле. В зависимости от наличия перемычки , существует два режима работы с фиксацией и без.
Запоминание клавиш пульта очень просто: нажмите кнопку "Store" светодиод загорится, теперь нажмите две кнопки на пульте дистанционного управления подряд, для каждой кнопки светодиод мигнет, что и будет свидетельствовать о записи кнопок.
В архиве ссылка на источник, оригинальная схема, прошивка.

На пульте от хреновины запрограммировал две кнопки: "9", т.к. ей не пользуюсь - она пустая (вывод 3 контроллера) и "Power" - включение/выключение всей конструкции.
Теперь при нажатии кнопки "Power", включается реле К2 и через стабилизатор D1 подает питание на хреновину - она включается в режим блю-пуп. Реле К1 подает сетевое питание на трансформаторы питания оконечных усилителей. Далее мой приемник ДУ на пульт уже не реагирует (т.к. "9" я никогда не нажимаю) и пульт управляет хреновиной в штатном режиме.

Вот такой вот изъе...ционизм. Главное - работает.

Оформлено все это безобразие в виде этажерки. Что-то меня в последнее время на этажерки тянет...
Первый этаж - линейный вход RCA-L, RCA-R, Jack3.5, линейный выход RCA-L, RCA-R, Jack3.5, микрофон Jack3.5.
Второй этаж - собственно хреновина. Закреплена с помощью подручных средств и какой-то матери и не только её.
Третий этаж - кусок ДУ и индикация.

Как вот подо все это беспределие теперь морду лица сделать! В смысле геометрически все отверстия вычислить.

На оставшейся плате - другой кусок ДУ и силовая часть.

Продолжение следует...
Миниатюры
Нажмите на изображение для увеличения
Название: 1.jpg
Просмотров: 792
Размер:	45.5 Кб
ID:	46212   Нажмите на изображение для увеличения
Название: 2.JPG
Просмотров: 765
Размер:	28.5 Кб
ID:	46213   Нажмите на изображение для увеличения
Название: 3.jpg
Просмотров: 836
Размер:	107.5 Кб
ID:	46214   Нажмите на изображение для увеличения
Название: 4.jpg
Просмотров: 835
Размер:	108.2 Кб
ID:	46215   Нажмите на изображение для увеличения
Название: 5.jpg
Просмотров: 835
Размер:	82.5 Кб
ID:	46216  

Нажмите на изображение для увеличения
Название: 6.jpg
Просмотров: 816
Размер:	81.2 Кб
ID:	46217  
Вложения
Тип файла: zip ДУ.ZIP (21.0 Кб, 758 просмотров)

Последний раз редактировалось Alex-L; 10.04.2017 в 22:17.
Alex-L вне форума   Ответить с цитированием
Старый 07.01.2017, 02:56   #2
Alex-L
Moderator
 
Аватар для Alex-L
 
Регистрация: 23.03.2008
Возраст: 54
Город: Москва, Нагорная
Регион: 77, 97, 99, 177
Машина: Mitsubishi Lancer-X
Сообщений: 2,096
Alex-L is a splendid one to beholdAlex-L is a splendid one to beholdAlex-L is a splendid one to beholdAlex-L is a splendid one to beholdAlex-L is a splendid one to beholdAlex-L is a splendid one to beholdAlex-L is a splendid one to behold
По умолчанию

Оконечные усилители изначально думалось сделать на TDA2050, благо имелись в наличии два подходящих транса 2х15В/1.5А. Но в последний момент вычитал на просторах, что LM1875, являясь полным аналогом, звучит лучше.

Получилась вот такая схемка - почти даташит.

Многие конструктивные решения, само собой получилось, содраны с Маньяка. Однако резистор R8 заменен перемычкой. Эта фишка (физики процесса, честно говоря, сам не очень понимаю) работает только с LM3886 и только на Маньяковской разводке.

Для этого усилителя нужна защита АС от постоянки и задержка подключения АС, т.к. при включении и выключении издаются весьма мерзопакостные звуки. Думаю сделать Бриговскую. Так что платы на фотках будут переделываться.

Но главное ясно уже сейчас - он Поёт! И надо сказать - неплохо поёт! Вполне пристойно поёт! Даже в таком вот непотребном виде!

Постоянка на выходах 0. Трансики сфазировал: по переменке между одноименными точками разных каналов 0.

Продолжение следует...
Миниатюры
Нажмите на изображение для увеличения
Название: 1.jpg
Просмотров: 815
Размер:	29.8 Кб
ID:	46219   Нажмите на изображение для увеличения
Название: 2.jpg
Просмотров: 829
Размер:	126.2 Кб
ID:	46220   Нажмите на изображение для увеличения
Название: 3.JPG
Просмотров: 791
Размер:	220.6 Кб
ID:	46221  
Alex-L вне форума   Ответить с цитированием
Старый 13.01.2017, 01:10   #3
Alex-L
Moderator
 
Аватар для Alex-L
 
Регистрация: 23.03.2008
Возраст: 54
Город: Москва, Нагорная
Регион: 77, 97, 99, 177
Машина: Mitsubishi Lancer-X
Сообщений: 2,096
Alex-L is a splendid one to beholdAlex-L is a splendid one to beholdAlex-L is a splendid one to beholdAlex-L is a splendid one to beholdAlex-L is a splendid one to beholdAlex-L is a splendid one to beholdAlex-L is a splendid one to behold
По умолчанию

Приколхозил защиту, причесал плату.
Защита обеспечивает отключение АС при постоянке на выходе усилителя от 1.1В любой полярности. Так же есть задержка подключения АС около 2-х секунд - убираем щелчок при включении. Блок защиты питается от своего выпрямителя, с электролитом очень маленькой емкости, относительно емкостей питания усилителя. Благодаря этому, при выключении питания, реле будет отпускать практически мгновенно, а усилитель еще некоторое время будет работать на емкостях - таким образом убираем неприятные звуки при выключении.
Миниатюры
Нажмите на изображение для увеличения
Название: Схема.jpg
Просмотров: 780
Размер:	46.4 Кб
ID:	46277   Нажмите на изображение для увеличения
Название: Плата.jpg
Просмотров: 813
Размер:	69.8 Кб
ID:	46278  
Alex-L вне форума   Ответить с цитированием
Старый 22.01.2017, 20:12   #4
Alex-L
Moderator
 
Аватар для Alex-L
 
Регистрация: 23.03.2008
Возраст: 54
Город: Москва, Нагорная
Регион: 77, 97, 99, 177
Машина: Mitsubishi Lancer-X
Сообщений: 2,096
Alex-L is a splendid one to beholdAlex-L is a splendid one to beholdAlex-L is a splendid one to beholdAlex-L is a splendid one to beholdAlex-L is a splendid one to beholdAlex-L is a splendid one to beholdAlex-L is a splendid one to behold
По умолчанию

Последняя версия оконечников.

Защита работает четко. Проверял полуразряженной батарейкой - 1.2в. При плюсе на выходе - реле отпускает практически мгновенно. При минусе - где-то через полсекунды.

При включении паразитные звуки отсутствуют полностью. При выключении есть. Попробовать С17 вообще мкф 50...100 поставить...

Замена С1 CL-21 4.7 мкф на Wima MKP10 1.0 мкф слышна очень отчетливо.

Простенький усилитель оказался не таким уж и простеньким - себестоимость одного канала в том виде, как сейчас - получилась 900р. При таких раскладах лучше уж было делать Маньяка - не намного дороже, но несравненно лучше (хотя и этот очень красиво поет), мощнее и интереснее. Для этого правда у меня трансформаторы были в наличии.

Теперь корпус колхозить надо...
Миниатюры
Нажмите на изображение для увеличения
Название: DSC02969.jpg
Просмотров: 760
Размер:	119.2 Кб
ID:	46471   Нажмите на изображение для увеличения
Название: DSC02971.jpg
Просмотров: 813
Размер:	101.6 Кб
ID:	46472   Нажмите на изображение для увеличения
Название: DSC02974.jpg
Просмотров: 701
Размер:	89.4 Кб
ID:	46473   Нажмите на изображение для увеличения
Название: DSC02977.jpg
Просмотров: 739
Размер:	142.4 Кб
ID:	46474   Нажмите на изображение для увеличения
Название: DSC02978.jpg
Просмотров: 764
Размер:	127.7 Кб
ID:	46475  

Нажмите на изображение для увеличения
Название: DSC02980.jpg
Просмотров: 1030
Размер:	125.1 Кб
ID:	46476   Нажмите на изображение для увеличения
Название: DSC02982.jpg
Просмотров: 781
Размер:	131.2 Кб
ID:	46477   Нажмите на изображение для увеличения
Название: DSC02984.jpg
Просмотров: 745
Размер:	79.8 Кб
ID:	46478  
Alex-L вне форума   Ответить с цитированием
Старый 24.02.2017, 21:35   #5
Alex-L
Moderator
 
Аватар для Alex-L
 
Регистрация: 23.03.2008
Возраст: 54
Город: Москва, Нагорная
Регион: 77, 97, 99, 177
Машина: Mitsubishi Lancer-X
Сообщений: 2,096
Alex-L is a splendid one to beholdAlex-L is a splendid one to beholdAlex-L is a splendid one to beholdAlex-L is a splendid one to beholdAlex-L is a splendid one to beholdAlex-L is a splendid one to beholdAlex-L is a splendid one to behold
По умолчанию

В редкое свободное время (к ремонту машины прибавился еще и незапланированный ремонт кухни после потопа ) продолжаю проект, вместо того, чтобы по человечески водки папить
Объединил блок дежурного питания и ДУ с трансформатором и синфазным дросселем на одной плате. А то слишком много плат и соединений между ними получается.




Потихоньку пилю корпус подо все это дело...

Последний раз редактировалось Alex-L; 10.04.2017 в 20:49.
Alex-L вне форума   Ответить с цитированием
Старый 25.02.2017, 14:18   #6
aptm
Гуру
 
Аватар для aptm
 
Регистрация: 04.11.2005
Город: Москва
Регион: 77, 97, 99, 177
Машина: VW Passat Variant
Сообщений: 1,425
aptm is a splendid one to beholdaptm is a splendid one to beholdaptm is a splendid one to beholdaptm is a splendid one to beholdaptm is a splendid one to beholdaptm is a splendid one to beholdaptm is a splendid one to behold
По умолчанию

Красиво. Но почему-то вспоминается про кашу из топора

P.S. А ДУ будет?
aptm вне форума   Ответить с цитированием
Старый 25.02.2017, 17:42   #7
Alex-L
Moderator
 
Аватар для Alex-L
 
Регистрация: 23.03.2008
Возраст: 54
Город: Москва, Нагорная
Регион: 77, 97, 99, 177
Машина: Mitsubishi Lancer-X
Сообщений: 2,096
Alex-L is a splendid one to beholdAlex-L is a splendid one to beholdAlex-L is a splendid one to beholdAlex-L is a splendid one to beholdAlex-L is a splendid one to beholdAlex-L is a splendid one to beholdAlex-L is a splendid one to behold
По умолчанию

Не усматриваю аналогии. Конечно усилок можно было бы и попроще, но кто ж знал во что выльется... Зато звучит хорошо - не стыдно ко "взрослой" акустике подключать.
Про ДУ как раз самый первый пост
Alex-L вне форума   Ответить с цитированием
Старый 03.03.2017, 20:59   #8
Alex-L
Moderator
 
Аватар для Alex-L
 
Регистрация: 23.03.2008
Возраст: 54
Город: Москва, Нагорная
Регион: 77, 97, 99, 177
Машина: Mitsubishi Lancer-X
Сообщений: 2,096
Alex-L is a splendid one to beholdAlex-L is a splendid one to beholdAlex-L is a splendid one to beholdAlex-L is a splendid one to beholdAlex-L is a splendid one to beholdAlex-L is a splendid one to beholdAlex-L is a splendid one to behold
По умолчанию

Переделал крышку корпуса, сделал внутреннюю разводку. Осталось в задней панели дырки под акустические терминалы (жду) проковырять, попескоструить-почернить-покрасить и стёклышко на морду...






Последний раз редактировалось Alex-L; 10.04.2017 в 20:51.
Alex-L вне форума   Ответить с цитированием
Старый 10.04.2017, 21:15   #9
Alex-L
Moderator
 
Аватар для Alex-L
 
Регистрация: 23.03.2008
Возраст: 54
Город: Москва, Нагорная
Регион: 77, 97, 99, 177
Машина: Mitsubishi Lancer-X
Сообщений: 2,096
Alex-L is a splendid one to beholdAlex-L is a splendid one to beholdAlex-L is a splendid one to beholdAlex-L is a splendid one to beholdAlex-L is a splendid one to beholdAlex-L is a splendid one to beholdAlex-L is a splendid one to behold
По умолчанию

Проектик начинает обретать законченный вид
Причесал внутреннюю разводку, доделал корпус:





Осталось стеклышко на морду...

Акустика под это дело:



Была когда-то активная акустическая система Genius DHT-510 (SW-5.1). Со временем как-то все поломалось и разбежалось в разные стороны, остались только фронтальные колоночки. Они-то и подверглись жесткому тюнингу

- корпуса колонок изнутри тщательно очищены от пыли и плесени
- заменил динамики на новые
- пищик был соединен параллельно с мидом через электролит 4.7мкф х 35в - заменил на пленку CL-21
- изнутри все, включая терминал с кондером, закатано слоем STP Бимаст-бомб 4мм.
Вес каждой колоночки получился почти 5кг. Боялся металлического призвука - но вроде нету ничего. Корпуса получились "глухие и монолитные" - на простук как бетонная стенка.
Внутри фотки не делал - увлекся
Звук красивый!!! Правда на малой громкости "не звучит" - приходится "навалить", ну ничё - пускай соседи тоже порадуются

Весь фото отчет, как всегда, здесь.
Продолжение следует...
Alex-L вне форума   Ответить с цитированием
Старый 10.04.2017, 21:37   #10
oda-1972
Пользователь
 
Регистрация: 10.11.2014
Возраст: 53
Регион: 58
Сообщений: 75
oda-1972 is on a distinguished road
По умолчанию

Кашу из топора напоминает
oda-1972 вне форума   Ответить с цитированием
Ответ


Здесь присутствуют: 1 (пользователей: 0 , гостей: 1)
 
Опции темы Поиск в этой теме
Поиск в этой теме:

Расширенный поиск

Ваши права в разделе
Вы не можете создавать новые темы
Вы не можете отвечать в темах
Вы не можете прикреплять вложения
Вы не можете редактировать свои сообщения

BB коды Вкл.
Смайлы Вкл.
[IMG] код Вкл.
HTML код Выкл.



Часовой пояс GMT +4, время: 04:36.


Работает на vBulletin® версия 3.8.4.
Copyright ©2000 - 2026, Jelsoft Enterprises Ltd.
Перевод: zCarot