PCCar.ru - Ваш автомобильный компьютер

Вернуться   PCCar.ru - Ваш автомобильный компьютер > MP3Car ТехИнфа > AndroidCar > Питание

Результаты опроса: Писать ли про развитие проекта, или пофиг, есть свой и работает.
Пиши дальше 210 96.33%
Не пиши, лучше займись чем нибудь (другим) полезным. 8 3.67%
Голосовавшие: 218. Вы ещё не голосовали в этом опросе

Ответ
 
Опции темы Поиск в этой теме
Старый 08.02.2017, 00:34   #821
papant
Старший Пользователь
 
Регистрация: 11.10.2015
Возраст: 47
Город: Йошкар-Ола
Регион: 12
Машина: Kia Sorento 2011
Сообщений: 182
papant is on a distinguished road
По умолчанию

Цитата:
Сообщение от oleg707 Посмотреть сообщение
ну так а диод зачем ;-) ?
digitalwrite (pin,1) будет работать
а я откуда знаю? ). в моем понятии диод - это нипель "туда дуй - обратно х@й", ну или на крайняк как я тут выяснил в Вашей схеме можно пользовать P-N переход для падения напруги на 0.7В. Так что зачем нужен диод мне не ясно, вот сопротивление ясно ).
Цитата:
Сообщение от oleg707 Посмотреть сообщение
Что мешает включить сначала рег, а потом, секунд через 10 планшет?
Схему переделывать не надо. Оно и так будет работать.
Можно это вывести на включение рега, а запуск планшета включить позже, с проверкой зажигания секунд на 5 постоянных.
[PHP] if (millis() - pauseTimeACC >= 1500 )/*через 2,2с после включения ACC включаем экран (вЫключаем минус на упр SLEEP), выход REM(если больше 12в), Включаем хаб (подаем минус на управляющий транзюк хаба, тот открывается и пускает +5В с KIW (2вых)на хаб)*/
в схемотехнике слаб, поэтому по этому комментарию понял, что для включения Rem нужно включение KIWа, а оно включается с микрухи, а если его включить, то сам заведется первый канал, т.к. нет сс1 на земле. поэтому я сс1 веду к ардуине и его держу на земле, пока включаю отдельно регистратор
Цитата:
Сообщение от oleg707 Посмотреть сообщение
вот когда поставлю рег в машину, тогда и буду обкатывать на практике.
кстати, какой скетч взят за основу? а то в последних версиях много чего изменено ( некоторое кардинально).
за основу (если можно так сказать) взята версия t03 вроде, хотя все управление ардуиной с3,14зжено с версии 47 (вроде), где все управлялось не регистрами, а digitalwrite-ами и прочим, ибо я пользую выводы А6 и А7, а они к сожалению регистрами не рулятся (
Да и свою логику тоже добавляю по работе с серийным портом, кнопками руля. в своем предыдущем блоке питания делал назначение одной из кнопок руля (при длительном нажатии кнопки положить трубку) - отложить выключение системы на то кол-во минут, на сколько секунд перед выключением зажигания я удерживал кнопку. например в машине дети остались и чтоб не оставлять ключ - жму кнопку 5 сек и потом спокойно достаю ключ и ухожу, система при этом играет 5 минут. за это время я уже например вернулся, сунул ключ, завелся и поехал - при этом планшет продолжал играть
papant вне форума   Ответить с цитированием
Старый 08.02.2017, 00:46   #822
oleg707
Гуру
 
Аватар для oleg707
 
Регистрация: 16.04.2014
Возраст: 41
Город: Gdynia
Регион: другой - для добавления сообщить ab
Сообщений: 2,548
oleg707 has a reputation beyond reputeoleg707 has a reputation beyond reputeoleg707 has a reputation beyond reputeoleg707 has a reputation beyond reputeoleg707 has a reputation beyond reputeoleg707 has a reputation beyond reputeoleg707 has a reputation beyond reputeoleg707 has a reputation beyond reputeoleg707 has a reputation beyond reputeoleg707 has a reputation beyond repute
По умолчанию

Цитата:
Сообщение от papant Посмотреть сообщение
а я откуда знаю? ). в моем понятии диод - это нипель "туда дуй - обратно х@й", ну или на крайняк как я тут выяснил в Вашей схеме можно пользовать P-N переход для падения напруги на 0.7В. Так что зачем нужен диод мне не ясно, вот сопротивление ясно ).

в схемотехнике слаб, поэтому по этому комментарию понял, что для включения Rem нужно включение KIWа, а оно включается с микрухи, а если его включить, то сам заведется первый канал, т.к. нет сс1 на земле. поэтому я сс1 веду к ардуине и его держу на земле, пока включаю отдельно регистратор

за основу (если можно так сказать) взята версия t03 вроде, хотя все управление ардуиной с3,14зжено с версии 47 (вроде), где все управлялось не регистрами, а digitalwrite-ами и прочим, ибо я пользую выводы А6 и А7, а они к сожалению регистрами не рулятся (
Да и свою логику тоже добавляю по работе с серийным портом, кнопками руля. в своем предыдущем блоке питания делал назначение одной из кнопок руля (при длительном нажатии кнопки положить трубку) - отложить выключение системы на то кол-во минут, на сколько секунд перед выключением зажигания я удерживал кнопку. например в машине дети остались и чтоб не оставлять ключ - жму кнопку 5 сек и потом спокойно достаю ключ и ухожу, система при этом играет 5 минут. за это время я уже например вернулся, сунул ключ, завелся и поехал - при этом планшет продолжал играть
диод не пускает плюс с проца на ss\sd2
детей нефиг в машине оставлять без присмотра. Неинтуитивнопонятный интерфейс. Нафиг.
Цитата:
что для включения Rem нужно включение KIWа
неа, не угадал. Даже рядом не стояло. Вот тебе задачка: "Разберись, как ардуина включается при первичной подаче питания. "
Подсказка: кив не участвует. Совсем. иначе блок бы жрал в простое, как мамонт.
oleg707 вне форума   Ответить с цитированием
Старый 08.02.2017, 01:13   #823
papant
Старший Пользователь
 
Регистрация: 11.10.2015
Возраст: 47
Город: Йошкар-Ола
Регион: 12
Машина: Kia Sorento 2011
Сообщений: 182
papant is on a distinguished road
По умолчанию

Цитата:
Сообщение от oleg707 Посмотреть сообщение
диод не пускает плюс с проца на ss\sd2
Ах ты хитрый сукин сын! )
Цитата:
Сообщение от oleg707 Посмотреть сообщение
неа, не угадал. Даже рядом не стояло. Вот тебе задачка: "Разберись, как ардуина включается при первичной подаче питания. "
Подсказка: кив не участвует. Совсем. иначе блок бы жрал в простое, как мамонт.
ну тут вроде ясна - с делителя на микруху 4 вход - там с выхода 4-го через 3 диода на арудину, она заводица и все
papant вне форума   Ответить с цитированием
Старый 08.02.2017, 01:22   #824
oleg707
Гуру
 
Аватар для oleg707
 
Регистрация: 16.04.2014
Возраст: 41
Город: Gdynia
Регион: другой - для добавления сообщить ab
Сообщений: 2,548
oleg707 has a reputation beyond reputeoleg707 has a reputation beyond reputeoleg707 has a reputation beyond reputeoleg707 has a reputation beyond reputeoleg707 has a reputation beyond reputeoleg707 has a reputation beyond reputeoleg707 has a reputation beyond reputeoleg707 has a reputation beyond reputeoleg707 has a reputation beyond reputeoleg707 has a reputation beyond repute
По умолчанию

Цитата:
Сообщение от papant Посмотреть сообщение
ну тут вроде ясна - с делителя на микруху 4 вход - там с выхода 4-го через 3 диода на арудину, она заводица и все
да. А потом проц, включившись, включает самозапитку, подав на этот же пин лог1 (+5В).
По тому же принципу включается видеорегистратор и REM. Подали 1 - ITS включила канал.
Так при чём тут кив?
oleg707 вне форума   Ответить с цитированием
Старый 08.02.2017, 01:42   #825
papant
Старший Пользователь
 
Регистрация: 11.10.2015
Возраст: 47
Город: Йошкар-Ола
Регион: 12
Машина: Kia Sorento 2011
Сообщений: 182
papant is on a distinguished road
По умолчанию

Цитата:
Сообщение от oleg707 Посмотреть сообщение
По тому же принципу включается видеорегистратор и REM. Подали 1 - ITS включила канал. Так при чём тут кив?
Дак ответ тут один - как обычна, затупил )
papant вне форума   Ответить с цитированием
Старый 09.02.2017, 14:03   #826
papant
Старший Пользователь
 
Регистрация: 11.10.2015
Возраст: 47
Город: Йошкар-Ола
Регион: 12
Машина: Kia Sorento 2011
Сообщений: 182
papant is on a distinguished road
По умолчанию

boolean HUB = 0; //byte HUBpin = 11; /* PB3 управление транзюком питания хаба*/ // 0-хаб вЫключен, 1 - хаб включен

А у вас точно эта нога арудины управляет питанием хаба? тут или коммент кривой или название переменной (на мой взгляд), ибо вроде как этот пин отвечает за +5 В на ПОГО-пине

boolean II_KIW_pin_POGO = 0; //byte II_KIW_pin_POGOpin = 2; /* 32pin = PD2 = pin D2 включить 2 канал KIW управление SS2 выходом питания +5V (2 канал kiw3312s) на пого пин(или USB), чтоб планшет думал, что идет зарядка*/ //0 = нет 5V на POGO; 1 = есть 5V на POGO
Тут тоже не правильное описание, ведь это включение 2-го канала КИВа, который включает хаб. Короче эти 2 переменные надо местами поменять, кажись )
papant вне форума   Ответить с цитированием
Старый 09.02.2017, 15:19   #827
oleg707
Гуру
 
Аватар для oleg707
 
Регистрация: 16.04.2014
Возраст: 41
Город: Gdynia
Регион: другой - для добавления сообщить ab
Сообщений: 2,548
oleg707 has a reputation beyond reputeoleg707 has a reputation beyond reputeoleg707 has a reputation beyond reputeoleg707 has a reputation beyond reputeoleg707 has a reputation beyond reputeoleg707 has a reputation beyond reputeoleg707 has a reputation beyond reputeoleg707 has a reputation beyond reputeoleg707 has a reputation beyond reputeoleg707 has a reputation beyond repute
По умолчанию

Цитата:
Сообщение от papant Посмотреть сообщение
boolean HUB = 0; //byte HUBpin = 11; /* PB3 управление транзюком питания хаба*/ // 0-хаб вЫключен, 1 - хаб включен

А у вас точно эта нога арудины управляет питанием хаба? тут или коммент кривой или название переменной (на мой взгляд), ибо вроде как этот пин отвечает за +5 В на ПОГО-пине

boolean II_KIW_pin_POGO = 0; //byte II_KIW_pin_POGOpin = 2; /* 32pin = PD2 = pin D2 включить 2 канал KIW управление SS2 выходом питания +5V (2 канал kiw3312s) на пого пин(или USB), чтоб планшет думал, что идет зарядка*/ //0 = нет 5V на POGO; 1 = есть 5V на POGO
Тут тоже не правильное описание, ведь это включение 2-го канала КИВа, который включает хаб. Короче эти 2 переменные надо местами поменять, кажись )
сначала включается 2 кив (II_KIW_pin_POGO). С 2 кива питание идёт на пого ( или юсб) для признака зарядки. Нужно для автозапуска планшета.

Потом открываем полевик и пропускаем питание +5 с 2кива на хаб ( HUB ).


А вот в описании подключения есть ошибка.
POGO и HUB надо поменять местами. Тогда и скетч правильно читается, и схема.
ФИШКА описание подключения.zip
Нажмите на изображение для увеличения
Название: ФИШКА описание подключения.jpg
Просмотров: 951
Размер:	75.2 Кб
ID:	46685
В скетче это делается одновременно, так что физически разницы НЕТ.
oleg707 вне форума   Ответить с цитированием
Старый 09.02.2017, 15:34   #828
plus88
Старший Пользователь
 
Регистрация: 05.05.2015
Город: Омск
Регион: 55
Машина: Prado 120
Сообщений: 133
plus88 is on a distinguished road
По умолчанию

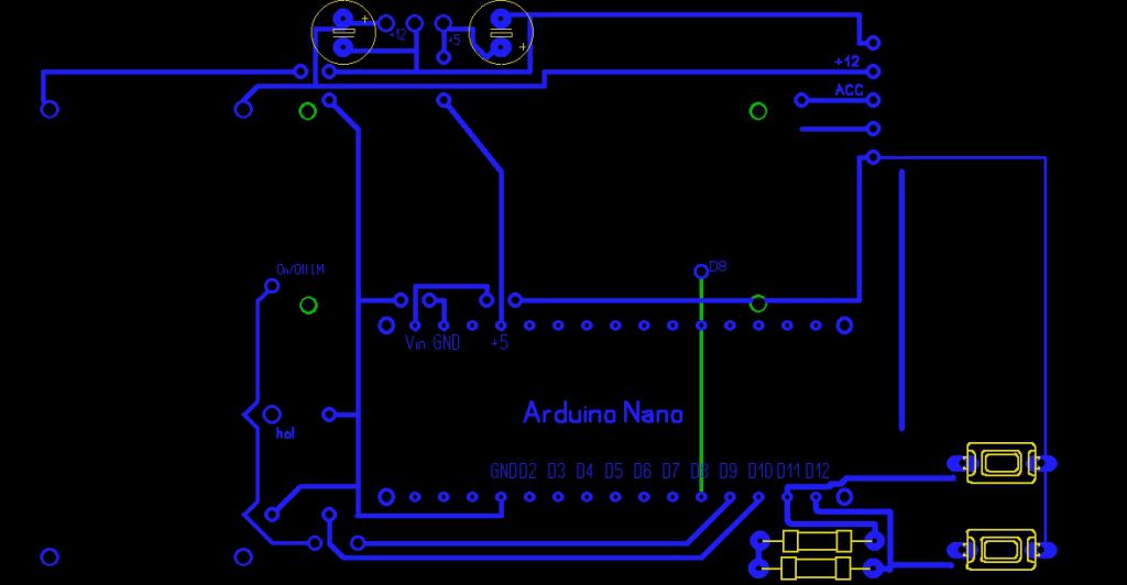
Собираю новый БП. с ардуиной. и чет запутался... пока есть вот такая схема и вот такой скетч.

http://pccar.ru/attachment.php?attac...1&d=1486640003


//Кнопка для д.Холла и выключение блока питания хаба D12
int powerbutton = 12;
//
int sleepButton = 11;
int powerButtonHub = 7;
int sleepControl = 10;
int powerControl = 9;
int powerControlHub = 11;

boolean lastButton = LOW;
boolean currentButton = LOW;
boolean lastpowerButton = LOW;
boolean currentpowerButton = LOW;

boolean powerHubOn = false;
boolean powerOn = false;
void setup() {
// put your setup code here, to run once:

pinMode(powerbutton, INPUT);
pinMode(sleepButton, INPUT);
pinMode(powerButtonHub, INPUT);
pinMode(sleepControl, OUTPUT);
pinMode(powerControl, OUTPUT);
pinMode(powerControlHub, OUTPUT);
}
boolean debounce(boolean last)
{
boolean current = digitalRead(powerbutton);
if (last != current)
{
delay(5);
current = digitalRead(powerbutton);
}
return current;
}

boolean debouncepower(boolean lastpower)
{
boolean currentpower = digitalRead(powerbutton);
if (lastpower != currentpower)
{
delay(5);
currentpower = digitalRead(powerbutton);
}
return currentpower;
}


void loop() {
currentButton = debounce(lastButton);
if (lastButton == LOW && currentButton == HIGH)
{
powerHubOn = !powerHubOn;
}
lastButton = currentButton;
digitalWrite(powerControlHub, powerHubOn);
digitalWrite(sleepControl, powerHubOn);




//Упрвление питанием планшета
currentpowerButton = debounce(lastpowerButton);
if (lastpowerButton == LOW && currentpowerButton == HIGH)
{
powerOn = !powerOn;
}
lastpowerButton = currentpowerButton;
digitalWrite(powerControl, powerOn);
}


Прошу посмотреть и указать на ошибки. Спасибо
Миниатюры
Нажмите на изображение для увеличения
Название: 1.jpg
Просмотров: 936
Размер:	40.7 Кб
ID:	46686  
plus88 вне форума   Ответить с цитированием
Старый 09.02.2017, 15:49   #829
oleg707
Гуру
 
Аватар для oleg707
 
Регистрация: 16.04.2014
Возраст: 41
Город: Gdynia
Регион: другой - для добавления сообщить ab
Сообщений: 2,548
oleg707 has a reputation beyond reputeoleg707 has a reputation beyond reputeoleg707 has a reputation beyond reputeoleg707 has a reputation beyond reputeoleg707 has a reputation beyond reputeoleg707 has a reputation beyond reputeoleg707 has a reputation beyond reputeoleg707 has a reputation beyond reputeoleg707 has a reputation beyond reputeoleg707 has a reputation beyond repute
По умолчанию

Цитата:
Сообщение от plus88 Посмотреть сообщение
Собираю новый БП. с ардуиной. и чет запутался... пока есть вот такая схема и вот такой скетч.

http://pccar.ru/attachment.php?attac...1&d=1486640003


//Кнопка для д.Холла и выключение блока питания хаба D12
int powerbutton = 12;
//
int sleepButton = 11;
int powerButtonHub = 7;
int sleepControl = 10;
int powerControl = 9;
int powerControlHub = 11;

boolean lastButton = LOW;
boolean currentButton = LOW;
boolean lastpowerButton = LOW;
boolean currentpowerButton = LOW;

boolean powerHubOn = false;
boolean powerOn = false;
void setup() {
// put your setup code here, to run once:

pinMode(powerbutton, INPUT);
pinMode(sleepButton, INPUT);
pinMode(powerButtonHub, INPUT);
pinMode(sleepControl, OUTPUT);
pinMode(powerControl, OUTPUT);
pinMode(powerControlHub, OUTPUT);
}
boolean debounce(boolean last)
{
boolean current = digitalRead(powerbutton);
if (last != current)
{
delay(5);
current = digitalRead(powerbutton);
}
return current;
}

boolean debouncepower(boolean lastpower)
{
boolean currentpower = digitalRead(powerbutton);
if (lastpower != currentpower)
{
delay(5);
currentpower = digitalRead(powerbutton);
}
return currentpower;
}


void loop() {
currentButton = debounce(lastButton);
if (lastButton == LOW && currentButton == HIGH)
{
powerHubOn = !powerHubOn;
}
lastButton = currentButton;
digitalWrite(powerControlHub, powerHubOn);
digitalWrite(sleepControl, powerHubOn);




//Упрвление питанием планшета
currentpowerButton = debounce(lastpowerButton);
if (lastpowerButton == LOW && currentpowerButton == HIGH)
{
powerOn = !powerOn;
}
lastpowerButton = currentpowerButton;
digitalWrite(powerControl, powerOn);
}


Прошу посмотреть и указать на ошибки. Спасибо
по печатке - очень близко -, +5,+12 друг к другу.
По схеме - схему нарисуй, чтобы понять можно было хоть что-то.
oleg707 вне форума   Ответить с цитированием
Старый 09.02.2017, 16:25   #830
plus88
Старший Пользователь
 
Регистрация: 05.05.2015
Город: Омск
Регион: 55
Машина: Prado 120
Сообщений: 133
plus88 is on a distinguished road
По умолчанию

Вот поправил плату и схему.
Миниатюры
Нажмите на изображение для увеличения
Название: 1.jpg
Просмотров: 527
Размер:	38.3 Кб
ID:	46687   Нажмите на изображение для увеличения
Название: photo_2017-02-09_17-22-24.jpg
Просмотров: 831
Размер:	60.1 Кб
ID:	46688  
plus88 вне форума   Ответить с цитированием
Ответ

Метки
arduino, nexus7, блок питания, блок питания планшета


Здесь присутствуют: 1 (пользователей: 0 , гостей: 1)
 
Опции темы Поиск в этой теме
Поиск в этой теме:

Расширенный поиск

Ваши права в разделе
Вы не можете создавать новые темы
Вы не можете отвечать в темах
Вы не можете прикреплять вложения
Вы не можете редактировать свои сообщения

BB коды Вкл.
Смайлы Вкл.
[IMG] код Вкл.
HTML код Выкл.



Часовой пояс GMT +4, время: 11:01.


Работает на vBulletin® версия 3.8.4.
Copyright ©2000 - 2026, Jelsoft Enterprises Ltd.
Перевод: zCarot