PCCar.ru - Ваш автомобильный компьютер

Вернуться   PCCar.ru - Ваш автомобильный компьютер > MP3Car ТехИнфа > AndroidCar > Звук

Ответ
 
Опции темы Поиск в этой теме
Старый 15.09.2016, 22:54   #671
Denkos
Гуру
 
Регистрация: 21.01.2010
Город: Новосибирск
Регион: 54
Сообщений: 2,580
Denkos is a glorious beacon of lightDenkos is a glorious beacon of lightDenkos is a glorious beacon of lightDenkos is a glorious beacon of lightDenkos is a glorious beacon of lightDenkos is a glorious beacon of light
По умолчанию

Цитата:
Сообщение от simulatio Посмотреть сообщение
Если можно подробнее!Нужно припаять резистор 50Ом к плюсу каждого канала и на землю!?Я немного в этом чайник
Да..
Только не резистор, а резисторы.
Denkos вне форума   Ответить с цитированием
Старый 16.09.2016, 01:07   #672
oleg707
Гуру
 
Аватар для oleg707
 
Регистрация: 16.04.2014
Возраст: 41
Город: Gdynia
Регион: другой - для добавления сообщить ab
Сообщений: 2,548
oleg707 has a reputation beyond reputeoleg707 has a reputation beyond reputeoleg707 has a reputation beyond reputeoleg707 has a reputation beyond reputeoleg707 has a reputation beyond reputeoleg707 has a reputation beyond reputeoleg707 has a reputation beyond reputeoleg707 has a reputation beyond reputeoleg707 has a reputation beyond reputeoleg707 has a reputation beyond repute
По умолчанию

дело не только в резисторах ( хотя их вешать обязательно), дело еще в шумном аудиотракте. Хорошо слышна разница если втыкать усилитель на максимальной громкости напрямую в штекер для наушников нексуса ( шумит и шуршит) или в штекер для наушников звуковой карты (тихо-тихо шуршит)
oleg707 вне форума   Ответить с цитированием
Старый 16.09.2016, 08:16   #673
Baikan4ik
Пользователь
 
Регистрация: 15.12.2014
Возраст: 41
Регион: 77, 97, 99, 177
Сообщений: 47
Baikan4ik is on a distinguished road
По умолчанию

А про щелчки что можно сказать? Это не тот случай, когда звуковая карта включается раньше планшета и нужно ее переподключать. Планшет всегда включен, а звуковая только когда асс включено.
Baikan4ik вне форума   Ответить с цитированием
Старый 16.09.2016, 09:29   #674
simulatio
Новый Пользователь
 
Регистрация: 31.07.2016
Возраст: 43
Город: Одесса
Регион: Украина
Машина: Kia Cerato
Сообщений: 15
simulatio is on a distinguished road
По умолчанию

Цитата:
Сообщение от oleg707 Посмотреть сообщение
дело не только в резисторах ( хотя их вешать обязательно), дело еще в шумном аудиотракте. Хорошо слышна разница если втыкать усилитель на максимальной громкости напрямую в штекер для наушников нексуса ( шумит и шуршит) или в штекер для наушников звуковой карты (тихо-тихо шуршит)
Подскажите точно какие резисторы нужны? На 50 Ом и 3w подойдут?
simulatio вне форума   Ответить с цитированием
Старый 16.09.2016, 09:34   #675
Denkos
Гуру
 
Регистрация: 21.01.2010
Город: Новосибирск
Регион: 54
Сообщений: 2,580
Denkos is a glorious beacon of lightDenkos is a glorious beacon of lightDenkos is a glorious beacon of lightDenkos is a glorious beacon of lightDenkos is a glorious beacon of lightDenkos is a glorious beacon of light
По умолчанию

Цитата:
Сообщение от simulatio Посмотреть сообщение
Подскажите точно какие резисторы нужны? На 50 Ом и 3w подойдут?
Любые, у меня smd впаяны прямо в разъем планшета.
Denkos вне форума   Ответить с цитированием
Старый 16.09.2016, 17:24   #676
oleg707
Гуру
 
Аватар для oleg707
 
Регистрация: 16.04.2014
Возраст: 41
Город: Gdynia
Регион: другой - для добавления сообщить ab
Сообщений: 2,548
oleg707 has a reputation beyond reputeoleg707 has a reputation beyond reputeoleg707 has a reputation beyond reputeoleg707 has a reputation beyond reputeoleg707 has a reputation beyond reputeoleg707 has a reputation beyond reputeoleg707 has a reputation beyond reputeoleg707 has a reputation beyond reputeoleg707 has a reputation beyond reputeoleg707 has a reputation beyond repute
По умолчанию

Цитата:
Сообщение от Baikan4ik Посмотреть сообщение
А про щелчки что можно сказать? Это не тот случай, когда звуковая карта включается раньше планшета и нужно ее переподключать. Планшет всегда включен, а звуковая только когда асс включено.
усилитель нужно включать после звуковой и во время старта отключать.
Если внешний - это выход REM.
oleg707 вне форума   Ответить с цитированием
Старый 16.09.2016, 21:11   #677
Baikan4ik
Пользователь
 
Регистрация: 15.12.2014
Возраст: 41
Регион: 77, 97, 99, 177
Сообщений: 47
Baikan4ik is on a distinguished road
По умолчанию

Цитата:
Сообщение от oleg707 Посмотреть сообщение
усилитель нужно включать после звуковой и во время старта отключать.
Если внешний - это выход REM.
Усилитель штатный, его работу скорректировать никак не смогу...
Если я правильно понимаю, то поставив кондер с диодом перед звуковой картой на ее питание, во время старта усилитель отключается, карта остаётся рабочей, после чего усилитель снова включается и щелчки должны исчезнуть?

Хотя не, пока кондер зарядится, запуск уже пройдет и усилок включится раньше карты
Baikan4ik вне форума   Ответить с цитированием
Старый 22.09.2016, 12:18   #678
m0rgan
Новый Пользователь
 
Регистрация: 09.08.2014
Возраст: 43
Город: Минск
Регион: Беларусь
Машина: Ситроен С5
Сообщений: 6
m0rgan is on a distinguished road
По умолчанию

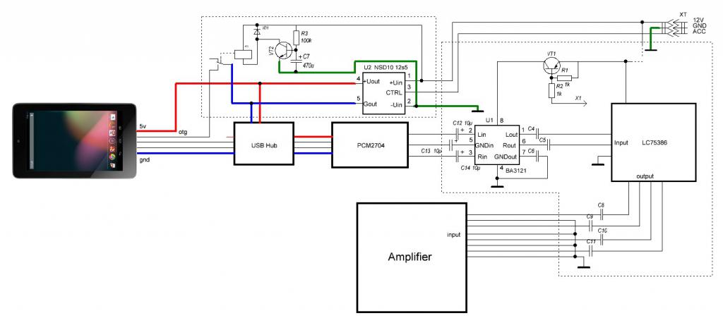
Доброго дня, комрады. Подскажите, где косяк, куда копать? Беда стара, как мир. помехи от работающей подсветки экрана. От уровня громкости не зависит, зависит только от яркости экрана, слабый писк такой. Без внешнего усилителя все отлично, а вот с усилителем появились помехи. Ну не ставить же BA3121 на вход усилителя, и так два разрыва земли, в блоке питания, и на входе магнитолы.
Миниатюры
Нажмите на изображение для увеличения
Название: схема.jpg
Просмотров: 923
Размер:	45.2 Кб
ID:	44856  
m0rgan вне форума   Ответить с цитированием
Старый 25.11.2016, 21:53   #679
M174
Пользователь
 
Аватар для M174
 
Регистрация: 25.02.2016
Возраст: 46
Город: Киров
Регион: 43
Машина: Toyota Avensis T250
Сообщений: 79
M174 is on a distinguished road
По умолчанию

Цитата:
Сообщение от Baikan4ik Посмотреть сообщение
Обновил до семерки, звук пёрфект)) и изикап запускается ощутимо быстрее. Nexus 7 2013, aosp 7.0

Upd. Заметил на некоторых треках потрескивание, которых раньше вообще не было. Треки в обычном качестве.
Обновил до 7.1... тоже есть потрескивания... в чем дело???
M174 вне форума   Ответить с цитированием
Старый 26.11.2016, 11:22   #680
ВладимирC
Старший Пользователь
 
Регистрация: 20.08.2007
Возраст: 53
Город: Москва
Регион: 77, 97, 99, 177
Машина: Hyunday Grandeur 3.3
Сообщений: 852
ВладимирC is a glorious beacon of lightВладимирC is a glorious beacon of lightВладимирC is a glorious beacon of lightВладимирC is a glorious beacon of lightВладимирC is a glorious beacon of light
По умолчанию

Тоже появились щелчки, похожие на дефекты виниловой пластинки. Причем не на всех треках и независимо от формата файла. Прошивка AOSP 7.1.0 отсюда
ВладимирC вне форума   Ответить с цитированием
Ответ


Здесь присутствуют: 1 (пользователей: 0 , гостей: 1)
 
Опции темы Поиск в этой теме
Поиск в этой теме:

Расширенный поиск

Ваши права в разделе
Вы не можете создавать новые темы
Вы не можете отвечать в темах
Вы не можете прикреплять вложения
Вы не можете редактировать свои сообщения

BB коды Вкл.
Смайлы Вкл.
[IMG] код Вкл.
HTML код Выкл.



Часовой пояс GMT +4, время: 16:16.


Работает на vBulletin® версия 3.8.4.
Copyright ©2000 - 2026, Jelsoft Enterprises Ltd.
Перевод: zCarot