PCCar.ru - Ваш автомобильный компьютер

Вернуться   PCCar.ru - Ваш автомобильный компьютер > MP3Car ТехИнфа > Общение с машиной

Результаты опроса: Интерфейс программы TECU-III ...
меня устраивает 142 41.04%
требуется потратить время на переделку - пользоваться очень неудобно 15 4.34%
устраивает, но хорошо бы внести несерьезные измененния 34 9.83%
сойдет, лучше тратить время на добавление в программу поддержку новых модулей 146 42.20%
другой вариант 9 2.60%
Голосовавшие: 346. Вы ещё не голосовали в этом опросе

Закрытая тема
 
Опции темы Поиск в этой теме
Старый 23.11.2016, 15:38   #4211
topolys
Старший Пользователь
 
Регистрация: 11.10.2012
Возраст: 48
Город: Хабаровск
Регион: 27
Машина: Honda Airwave 2005г 1.5 CVT
Сообщений: 48
topolys is on a distinguished road
По умолчанию

Цитата:
Сообщение от materillo Посмотреть сообщение
cvtz50 в паре с elm327 1.5 видит CVT, там вроде 12,13 не задействованы...
Там can и kl
Миниатюры
Нажмите на изображение для увеличения
Название: кашак обд2.jpg
Просмотров: 756
Размер:	125.4 Кб
ID:	45590  
topolys вне форума  
Старый 23.11.2016, 20:11   #4212
Flax
Новый Пользователь
 
Регистрация: 22.11.2016
Возраст: 40
Город: Заозерный
Регион: 24
Сообщений: 5
Flax is on a distinguished road
По умолчанию

Цитата:
Сообщение от Valentin8080 Посмотреть сообщение
Предлагаю начать с переустановки программы (с удалением и новой разархивацией из скачанного архива) и чтением помощи к программе.
Вот по поводу помощи...: открывается пустое окно...
не знаю в чем проблема. Может в WIN10?
Flax вне форума  
Старый 23.11.2016, 21:59   #4213
GASCHE
Старший Пользователь
 
Аватар для GASCHE
 
Регистрация: 01.04.2010
Регион: 35
Сообщений: 697
GASCHE is on a distinguished road
По умолчанию

Цитата:
Сообщение от Flax Посмотреть сообщение
Вот по поводу помощи...: открывается пустое окно.
Просто откройте файл tecu.chm
GASCHE вне форума  
Старый 24.11.2016, 06:12   #4214
Flax
Новый Пользователь
 
Регистрация: 22.11.2016
Возраст: 40
Город: Заозерный
Регион: 24
Сообщений: 5
Flax is on a distinguished road
По умолчанию

Цитата:
Сообщение от GASCHE Посмотреть сообщение
Просто откройте файл tecu.chm
Запускаю. Просто серое окно открывается.

Последний раз редактировалось Flax; 24.11.2016 в 07:19.
Flax вне форума  
Старый 24.11.2016, 11:39   #4215
materillo
Новый Пользователь
 
Регистрация: 31.08.2016
Возраст: 39
Город: Екатеринбург
Регион: 66, 96
Машина: Nissan Qashqai j10
Сообщений: 18
materillo is on a distinguished road
По умолчанию

Цитата:
Сообщение от Flax Посмотреть сообщение
Запускаю. Просто серое окно открывается.
Аналогичная ситуация, помощь не работает. И файлы пустые.
materillo вне форума  
Старый 24.11.2016, 11:44   #4216
materillo
Новый Пользователь
 
Регистрация: 31.08.2016
Возраст: 39
Город: Екатеринбург
Регион: 66, 96
Машина: Nissan Qashqai j10
Сообщений: 18
materillo is on a distinguished road
По умолчанию

Цитата:
Сообщение от topolys Посмотреть сообщение
Там can и kl
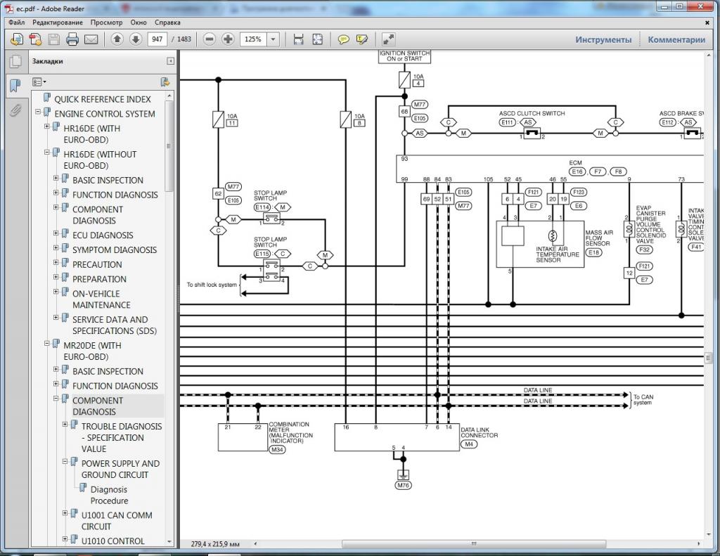
а где взять такой файлик со схемами? поделитесь? Предохранитель ПТФ горит, хочу разобраться в чем причина...
materillo вне форума  
Старый 24.11.2016, 12:12   #4217
Vlad24Krsk
Старший Пользователь
 
Аватар для Vlad24Krsk
 
Регистрация: 11.06.2010
Город: Красноярск
Регион: 24
Машина: Toyota RAV4, 2AZ-FE
Сообщений: 156
Vlad24Krsk will become famous soon enough
По умолчанию

Цитата:
Сообщение от materillo Посмотреть сообщение
Аналогичная ситуация, помощь не работает. И файлы пустые.
Кликните "Свойства" - "Разблокировать"
__________________
Toyota RAV4, 2011, 2AZ-FE, АКПП
Vlad24Krsk вне форума  
Старый 24.11.2016, 12:38   #4218
topolys
Старший Пользователь
 
Регистрация: 11.10.2012
Возраст: 48
Город: Хабаровск
Регион: 27
Машина: Honda Airwave 2005г 1.5 CVT
Сообщений: 48
topolys is on a distinguished road
По умолчанию

Цитата:
Сообщение от materillo Посмотреть сообщение
а где взять такой файлик со схемами? поделитесь? Предохранитель ПТФ горит, хочу разобраться в чем причина...
Да этот файлик весит без малого 500мб. Сервис мануал. На торренте поищите.Если увижу то скину ссылку.
Миниатюры
Нажмите на изображение для увеличения
Название: J10.jpg
Просмотров: 637
Размер:	133.7 Кб
ID:	45600   Нажмите на изображение для увеличения
Название: Сохраненное изображение 2016-11-24_18-52-19.464.jpg
Просмотров: 979
Размер:	97.0 Кб
ID:	45602  
topolys вне форума  
Старый 24.11.2016, 13:22   #4219
materillo
Новый Пользователь
 
Регистрация: 31.08.2016
Возраст: 39
Город: Екатеринбург
Регион: 66, 96
Машина: Nissan Qashqai j10
Сообщений: 18
materillo is on a distinguished road
По умолчанию

Цитата:
Сообщение от topolys Посмотреть сообщение
Да этот файлик весит без малого 500мб. Сервис мануал. На торренте поищите.Если увижу то скину ссылку.
нашел, спасибо))
materillo вне форума  
Старый 24.11.2016, 13:27   #4220
Flax
Новый Пользователь
 
Регистрация: 22.11.2016
Возраст: 40
Город: Заозерный
Регион: 24
Сообщений: 5
Flax is on a distinguished road
По умолчанию

Цитата:
Сообщение от Vlad24Krsk Посмотреть сообщение
Кликните "Свойства" - "Разблокировать"
Нажмите на изображение для увеличения
Название: 888.jpg
Просмотров: 827
Размер:	20.2 Кб
ID:	45603
Flax вне форума  
Закрытая тема

Метки
nissan, toyota, диагностика


Здесь присутствуют: 1 (пользователей: 0 , гостей: 1)
 
Опции темы Поиск в этой теме
Поиск в этой теме:

Расширенный поиск

Ваши права в разделе
Вы не можете создавать новые темы
Вы не можете отвечать в темах
Вы не можете прикреплять вложения
Вы не можете редактировать свои сообщения

BB коды Вкл.
Смайлы Вкл.
[IMG] код Вкл.
HTML код Выкл.



Часовой пояс GMT +4, время: 16:07.


Работает на vBulletin® версия 3.8.4.
Copyright ©2000 - 2025, Jelsoft Enterprises Ltd.
Перевод: zCarot