PCCar.ru - Ваш автомобильный компьютер

Вернуться   PCCar.ru - Ваш автомобильный компьютер > MP3Car ТехИнфа > AndroidCar > Питание

Результаты опроса: Писать ли про развитие проекта, или пофиг, есть свой и работает.
Пиши дальше 210 96.33%
Не пиши, лучше займись чем нибудь (другим) полезным. 8 3.67%
Голосовавшие: 218. Вы ещё не голосовали в этом опросе

Ответ
 
Опции темы Поиск в этой теме
Старый 30.01.2016, 13:01   #191
alexfox
Старший Пользователь
 
Регистрация: 23.06.2015
Город: Новосибирск
Регион: 54
Машина: Infiniti FX35
Сообщений: 146
alexfox is a glorious beacon of lightalexfox is a glorious beacon of lightalexfox is a glorious beacon of lightalexfox is a glorious beacon of lightalexfox is a glorious beacon of lightalexfox is a glorious beacon of light
По умолчанию

Цитата:
Сообщение от Alex EX Посмотреть сообщение
Собственно вопрос откуда выковырять p-канальные полевики ?
Можно и новые купить :-)
Я обычно такие ставлю:
IRF7416 (MOSFET P-канал, 30В, 10А, 2.5Вт, R=0.02 Ом, Упр.лог.уровнем)
IRF7424 (MOSFET P-канал , 30 V, 9.3 A, 2.5 Вт, SO-8)
по 30-40 руб/шт.

или по-проще:
IRLML6402TRPBF (mosfet P-канальный, 20v, 3.7А, SOT-23)
IRLML5203 (P-Channel MOSFET, 30 V -2.6 A 1.25 W SOT-23)
по 9 руб./шт.


N-канальный для инвертера, например такой:
2N7002LT1G (МОП-транзистор 60V, 115mA, N-Channel)
alexfox вне форума   Ответить с цитированием
Старый 30.01.2016, 14:33   #192
oleg707
Гуру
 
Аватар для oleg707
 
Регистрация: 16.04.2014
Возраст: 41
Город: Gdynia
Регион: другой - для добавления сообщить ab
Сообщений: 2,548
oleg707 has a reputation beyond reputeoleg707 has a reputation beyond reputeoleg707 has a reputation beyond reputeoleg707 has a reputation beyond reputeoleg707 has a reputation beyond reputeoleg707 has a reputation beyond reputeoleg707 has a reputation beyond reputeoleg707 has a reputation beyond reputeoleg707 has a reputation beyond reputeoleg707 has a reputation beyond repute
По умолчанию

Цитата:
Сообщение от Alex EX Посмотреть сообщение
А транзисторы наоборот специально нарисованы ? Пытаюсь сделать схему комутации питания 5 Вольт между зарядом планшета в выключеном зажигании и питанием хаба во включенном на полевиках, как я понял нужны p-каналные пара и один n-канальный как инвертор. Пока сделан на реле переключатель но он потребляет ток все время пока включено (что не есть хорошо...)
Собственно вопрос откуда выковырять p-канальные полевики ?
транзисторы наоборот нарисованы случайно, на печатке нормально.
P канальники из 100 только 2 нашел, и то в своеобразной хрени. Поэтому заказывал в китае. N - любой из материнки, смотреть даташит и всё.
oleg707 вне форума   Ответить с цитированием
Старый 30.01.2016, 18:50   #193
Artemix
Пользователь
 
Регистрация: 13.07.2015
Возраст: 39
Регион: 86
Сообщений: 51
Artemix is on a distinguished road
По умолчанию

вот смотрю на твою схему и вот думаю ты ли сам ее сообразил на китайских запчастях!
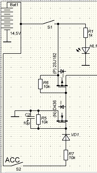
до сих пор вкурить не могу зачем 4 светодиода которые будут светить всегда не зависимо питается от акб или зажигания, диоды VD смотрящие в некуда ,переключателя (P) 2SJ1821 (N) D4361(вообще какой принцип их работы, какие в них условия?)
почему при зажигании (N) D4361 при переключении уходит в землю с кондером и резистором тупа внекуда.
после схемы kiw3312s Rx2.2 верх 220*2=110 ваще меня убило
Artemix вне форума   Ответить с цитированием
Старый 30.01.2016, 19:08   #194
oleg707
Гуру
 
Аватар для oleg707
 
Регистрация: 16.04.2014
Возраст: 41
Город: Gdynia
Регион: другой - для добавления сообщить ab
Сообщений: 2,548
oleg707 has a reputation beyond reputeoleg707 has a reputation beyond reputeoleg707 has a reputation beyond reputeoleg707 has a reputation beyond reputeoleg707 has a reputation beyond reputeoleg707 has a reputation beyond reputeoleg707 has a reputation beyond reputeoleg707 has a reputation beyond reputeoleg707 has a reputation beyond reputeoleg707 has a reputation beyond repute
По умолчанию

Цитата:
Сообщение от Artemix Посмотреть сообщение
вот смотрю на твою схему и вот думаю ты ли сам ее сообразил на китайских запчастях!
до сих пор вкурить не могу зачем 4 светодиода которые будут светить всегда не зависимо питается от акб или зажигания, диоды VD смотрящие в некуда ,переключателя (P) 2SJ1821 (N) D4361(вообще какой принцип их работы, какие в них условия?)
почему при зажигании (N) D4361 при переключении уходит в землю с кондером и резистором тупа внекуда.
после схемы kiw3312s Rx2.2 верх 220*2=110 ваще меня убило
про какую схему идёт речь?
Если ты чего то не можешь вкурить, значит или ты мало курил, или я много
oleg707 вне форума   Ответить с цитированием
Старый 30.01.2016, 19:55   #195
Artemix
Пользователь
 
Регистрация: 13.07.2015
Возраст: 39
Регион: 86
Сообщений: 51
Artemix is on a distinguished road
По умолчанию

Цитата:
Сообщение от oleg707 Посмотреть сообщение
про какую схему идёт речь?
Если ты чего то не можешь вкурить, значит или ты мало курил, или я много
BP 707 bez proca
Artemix вне форума   Ответить с цитированием
Старый 30.01.2016, 20:18   #196
Artemix
Пользователь
 
Регистрация: 13.07.2015
Возраст: 39
Регион: 86
Сообщений: 51
Artemix is on a distinguished road
По умолчанию

Цитата:
Сообщение от oleg707 Посмотреть сообщение
про какую схему идёт речь?
Если ты чего то не можешь вкурить, значит или ты мало курил, или я много
принцип распиши схемы, начиная от подачи питания с акб далее условие при подаче асс что будет происходить.
Artemix вне форума   Ответить с цитированием
Старый 30.01.2016, 20:24   #197
oleg707
Гуру
 
Аватар для oleg707
 
Регистрация: 16.04.2014
Возраст: 41
Город: Gdynia
Регион: другой - для добавления сообщить ab
Сообщений: 2,548
oleg707 has a reputation beyond reputeoleg707 has a reputation beyond reputeoleg707 has a reputation beyond reputeoleg707 has a reputation beyond reputeoleg707 has a reputation beyond reputeoleg707 has a reputation beyond reputeoleg707 has a reputation beyond reputeoleg707 has a reputation beyond reputeoleg707 has a reputation beyond reputeoleg707 has a reputation beyond repute
По умолчанию

Цитата:
Сообщение от Artemix Посмотреть сообщение
BP 707 bez proca
ок, чтобы не было непоняток, будем по этой схеме разговаривать.

Светодиоды hl1 особо не нужен, светит когда блок подключен.
hl2 - когда подано питание на КИВ
hl3 - когда КИВ включен или когда батарея планшета еще заряжена
HL4 когда есть питание хаба и подаётся масса на 4 контакт юсб - имитация y-otg кабеля.
Диоды смотрящие в никуда - это обозначение проводимости полевого транзистора.

почему при зажигании (N) D4361 при переключении уходит в землю с кондером и резистором тупа внекуда.

Ты спроси немного по другому, попроще, я по такой фене не ботаю.

после схемы kiw3312s Rx2.2 верх 220*2=110 ваще меня убило
чем же? 110к смд у тя есть? я не нашёл. 2 в параллель? если 1 отпаяется, кив не свалится в режим постоянной накачки, а даст повышенную напругу, от которой должно сгореть что угодно, кроме планшета (дорожка, встроенный пред на KIW)
Ты хоть что нибудь на столе собрал, чтобы вкурить или теория наше ФСЁ ?
Кого не устраивает схема, могут упрощать, выкидывая то, что не нужно. Я начинал тупо с 2хамперной зарядки и по возрастающей.
Еще вопросы?
Вложения
Тип файла: rar BP 707 bez proca.rar (433.3 Кб, 743 просмотров)
oleg707 вне форума   Ответить с цитированием
Старый 30.01.2016, 20:26   #198
oleg707
Гуру
 
Аватар для oleg707
 
Регистрация: 16.04.2014
Возраст: 41
Город: Gdynia
Регион: другой - для добавления сообщить ab
Сообщений: 2,548
oleg707 has a reputation beyond reputeoleg707 has a reputation beyond reputeoleg707 has a reputation beyond reputeoleg707 has a reputation beyond reputeoleg707 has a reputation beyond reputeoleg707 has a reputation beyond reputeoleg707 has a reputation beyond reputeoleg707 has a reputation beyond reputeoleg707 has a reputation beyond reputeoleg707 has a reputation beyond repute
По умолчанию

Цитата:
Сообщение от Artemix Посмотреть сообщение
принцип распиши схемы, начиная от подачи питания с акб далее условие при подаче асс что будет происходить.
принцип долго печатать, лучше те куски, которые непонятны. Тем более где то в теме уже это было, частично.
oleg707 вне форума   Ответить с цитированием
Старый 30.01.2016, 21:16   #199
alexfox
Старший Пользователь
 
Регистрация: 23.06.2015
Город: Новосибирск
Регион: 54
Машина: Infiniti FX35
Сообщений: 146
alexfox is a glorious beacon of lightalexfox is a glorious beacon of lightalexfox is a glorious beacon of lightalexfox is a glorious beacon of lightalexfox is a glorious beacon of lightalexfox is a glorious beacon of light
По умолчанию

Цитата:
Сообщение от Artemix Посмотреть сообщение
почему при зажигании (N) D4361 при переключении уходит в землю с кондером и резистором тупа внекуда.
Там транзисторы перевернуто нарисованы (сток, исток местами поменять) и внутренний диод соответственно будет наоборот...
alexfox вне форума   Ответить с цитированием
Старый 31.01.2016, 01:08   #200
Artemix
Пользователь
 
Регистрация: 13.07.2015
Возраст: 39
Регион: 86
Сообщений: 51
Artemix is on a distinguished road
По умолчанию

Цитата:
Сообщение от oleg707 Посмотреть сообщение
принцип долго печатать, лучше те куски, которые непонятны. Тем более где то в теме уже это было, частично.
я не собрал ничего как только зашел в магазин радиоэлектроники и начал справивать про (P) 2SJ1821 и (N) D4361 на меня взглянули и говорят ты что экзотику собрать решил, кондеры резисторы диоды это все было, уперлось в (P) 2SJ1821 и (N) D4361 , и рассмотрев по подробней схему меня возмутили диоды смотрящие в пустоту и значения R5 C2 для чего они нужны?
Миниатюры
Нажмите на изображение для увеличения
Название: ;p;.jpg
Просмотров: 749
Размер:	195.5 Кб
ID:	42404  
Artemix вне форума   Ответить с цитированием
Ответ

Метки
arduino, nexus7, блок питания, блок питания планшета


Здесь присутствуют: 1 (пользователей: 0 , гостей: 1)
 
Опции темы Поиск в этой теме
Поиск в этой теме:

Расширенный поиск

Ваши права в разделе
Вы не можете создавать новые темы
Вы не можете отвечать в темах
Вы не можете прикреплять вложения
Вы не можете редактировать свои сообщения

BB коды Вкл.
Смайлы Вкл.
[IMG] код Вкл.
HTML код Выкл.



Часовой пояс GMT +4, время: 10:45.


Работает на vBulletin® версия 3.8.4.
Copyright ©2000 - 2026, Jelsoft Enterprises Ltd.
Перевод: zCarot