PCCar.ru - Ваш автомобильный компьютер

Вернуться   PCCar.ru - Ваш автомобильный компьютер > MP3Car ТехИнфа > AndroidCar > Питание

Результаты опроса: Писать ли про развитие проекта, или пофиг, есть свой и работает.
Пиши дальше 210 96.33%
Не пиши, лучше займись чем нибудь (другим) полезным. 8 3.67%
Голосовавшие: 218. Вы ещё не голосовали в этом опросе

Ответ
 
Опции темы Поиск в этой теме
Старый 26.01.2016, 02:07   #171
oleg707
Гуру
 
Аватар для oleg707
 
Регистрация: 16.04.2014
Возраст: 42
Город: Gdynia
Регион: другой - для добавления сообщить ab
Сообщений: 2,548
oleg707 has a reputation beyond reputeoleg707 has a reputation beyond reputeoleg707 has a reputation beyond reputeoleg707 has a reputation beyond reputeoleg707 has a reputation beyond reputeoleg707 has a reputation beyond reputeoleg707 has a reputation beyond reputeoleg707 has a reputation beyond reputeoleg707 has a reputation beyond reputeoleg707 has a reputation beyond repute
По умолчанию

Цитата:
Сообщение от yuriy m Посмотреть сообщение
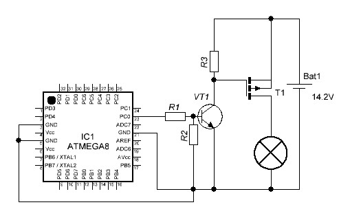
Стоп .... Схема не правильная ,работать не будет...
Обоснуй
oleg707 вне форума   Ответить с цитированием
Старый 26.01.2016, 13:48   #172
yuriy m
Старший Пользователь
 
Регистрация: 13.11.2011
Возраст: 47
Город: Гомель BY
Регион: 03
Машина: Гольф2 -> Lancia Zeta
Сообщений: 376
yuriy m is a jewel in the roughyuriy m is a jewel in the roughyuriy m is a jewel in the rough
По умолчанию

Цитата:
Сообщение от oleg707 Посмотреть сообщение
Обоснуй
У тебя стоит P канальный полевик , со встроенным диодом сток исток.
1. При таком включении ,лампочка постоянно будет светить,но не через транзистор ,а через встроенный диод...
2. Даже если перевернуть транзистор,все равно работать не будет,так как диодик от контроллера будет постоянно закрыт обратным током от +15.
3. наконец ,чтобы заработало,нужно перевернуть диодик ,но тогда ,как минимум вход контроллера пробьется от превышения напряжения на входе..
4. зы и лампочку нужно в низ перетянуть,это чтобы ключ из транзистора получился ,а не кипятильник..

А в обще жадничать не надо ,лучше выкинуть диод и поставить транзистор,хоть поливичек,хоть биполярный...
Миниатюры
Нажмите на изображение для увеличения
Название: 111111.JPG
Просмотров: 963
Размер:	25.8 Кб
ID:	42376  
__________________
Управление под ANDROID ... http://www.pccar.ru/showthread.php?t=24001
Мой старый проект http://www.pccar.ru/showthread.php?t=18038
yuriy m вне форума   Ответить с цитированием
Старый 26.01.2016, 18:51   #173
oleg707
Гуру
 
Аватар для oleg707
 
Регистрация: 16.04.2014
Возраст: 42
Город: Gdynia
Регион: другой - для добавления сообщить ab
Сообщений: 2,548
oleg707 has a reputation beyond reputeoleg707 has a reputation beyond reputeoleg707 has a reputation beyond reputeoleg707 has a reputation beyond reputeoleg707 has a reputation beyond reputeoleg707 has a reputation beyond reputeoleg707 has a reputation beyond reputeoleg707 has a reputation beyond reputeoleg707 has a reputation beyond reputeoleg707 has a reputation beyond repute
По умолчанию

Цитата:
Сообщение от yuriy m Посмотреть сообщение
У тебя стоит P канальный полевик , со встроенным диодом сток исток.
1. При таком включении ,лампочка постоянно будет светить,но не через транзистор ,а через встроенный диод...
2. Даже если перевернуть транзистор,все равно работать не будет,так как диодик от контроллера будет постоянно закрыт обратным током от +15.
3. наконец ,чтобы заработало,нужно перевернуть диодик ,но тогда ,как минимум вход контроллера пробьется от превышения напряжения на входе..
4. зы и лампочку нужно в низ перетянуть,это чтобы ключ из транзистора получился ,а не кипятильник..

А в обще жадничать не надо ,лучше выкинуть диод и поставить транзистор,хоть поливичек,хоть биполярный...
в общем классика есть классика. Я от 2 транзюков перешел на спецключи ( там еще защита есть с выводом диагностики)

а по поводы схемы - попробую на макетке, когда время будет ( нескоро), тогда и поговорим , если будет о чём
oleg707 вне форума   Ответить с цитированием
Старый 26.01.2016, 19:55   #174
yuriy m
Старший Пользователь
 
Регистрация: 13.11.2011
Возраст: 47
Город: Гомель BY
Регион: 03
Машина: Гольф2 -> Lancia Zeta
Сообщений: 376
yuriy m is a jewel in the roughyuriy m is a jewel in the roughyuriy m is a jewel in the rough
По умолчанию

Цитата:
Сообщение от oleg707 Посмотреть сообщение
в общем классика есть классика. Я от 2 транзюков перешел на спецключи ( там еще защита есть с выводом диагностики)

а по поводы схемы - попробую на макетке, когда время будет ( нескоро), тогда и поговорим , если будет о чём
Ок. Я не против нормального контруктива. Общее дело как говорится делаем. И у тебя в постах интересные идеи проскакивают и у меня и у других,а в месте получается довольно не хило. Некоторые корпорации отдыхают ,но как правило,эти сволочи используют зачастую разработки любителей... Главное, ну по крайне мере для меня,не взирая ,что я предприниматель и не побоюсь слова - специалист в области промышленной электроники и не только.. Постоянно учусь,учусь и есче раз учусь... А спец ключи,я так понимаю ,это типа разного рода транзисторы с контролем тока, драйвера со встроенными ключами(нижними,верхними), логические транзисторы и т.д. ?
__________________
Управление под ANDROID ... http://www.pccar.ru/showthread.php?t=24001
Мой старый проект http://www.pccar.ru/showthread.php?t=18038
yuriy m вне форума   Ответить с цитированием
Старый 26.01.2016, 20:27   #175
oleg707
Гуру
 
Аватар для oleg707
 
Регистрация: 16.04.2014
Возраст: 42
Город: Gdynia
Регион: другой - для добавления сообщить ab
Сообщений: 2,548
oleg707 has a reputation beyond reputeoleg707 has a reputation beyond reputeoleg707 has a reputation beyond reputeoleg707 has a reputation beyond reputeoleg707 has a reputation beyond reputeoleg707 has a reputation beyond reputeoleg707 has a reputation beyond reputeoleg707 has a reputation beyond reputeoleg707 has a reputation beyond reputeoleg707 has a reputation beyond repute
По умолчанию

Цитата:
Сообщение от yuriy m Посмотреть сообщение
Ок. Я не против нормального контруктива. Общее дело как говорится делаем. И у тебя в постах интересные идеи проскакивают и у меня и у других,а в месте получается довольно не хило. Некоторые корпорации отдыхают ,но как правило,эти сволочи используют зачастую разработки любителей... Главное, ну по крайне мере для меня,не взирая ,что я предприниматель и не побоюсь слова - специалист в области промышленной электроники и не только.. Постоянно учусь,учусь и есче раз учусь... А спец ключи,я так понимаю ,это типа разного рода транзисторы с контролем тока, драйвера со встроенными ключами(нижними,верхними), логические транзисторы и т.д. ?
я на таком ITS716G 4х канальнике свой блок 4 поколения сейчас обкатываю в машине, пока очень доволен по сравнению даже с удачной 3й версией, выложенной тут.
Ток потребления всей системы 0,02А. Если проц на 1Мгц зафьюзить, то 0,013А. Это в режиме ожидания.

Последний раз редактировалось oleg707; 26.01.2016 в 21:04.
oleg707 вне форума   Ответить с цитированием
Старый 26.01.2016, 21:50   #176
yuriy m
Старший Пользователь
 
Регистрация: 13.11.2011
Возраст: 47
Город: Гомель BY
Регион: 03
Машина: Гольф2 -> Lancia Zeta
Сообщений: 376
yuriy m is a jewel in the roughyuriy m is a jewel in the roughyuriy m is a jewel in the rough
По умолчанию

Цитата:
Сообщение от oleg707 Посмотреть сообщение
я на таком ITS716G 4х канальнике свой блок 4 поколения сейчас обкатываю в машине, пока очень доволен по сравнению даже с удачной 3й версией, выложенной тут.
Ток потребления всей системы 0,02А. Если проц на 1Мгц зафьюзить, то 0,013А. Это в режиме ожидания.
Очень даже не чего такой драйверок с верхними ключами... В быстрый шим не поставишь (медленный) ,но для коммутации в самый раз.
Правда не дешевый..
__________________
Управление под ANDROID ... http://www.pccar.ru/showthread.php?t=24001
Мой старый проект http://www.pccar.ru/showthread.php?t=18038
yuriy m вне форума   Ответить с цитированием
Старый 27.01.2016, 01:54   #177
oleg707
Гуру
 
Аватар для oleg707
 
Регистрация: 16.04.2014
Возраст: 42
Город: Gdynia
Регион: другой - для добавления сообщить ab
Сообщений: 2,548
oleg707 has a reputation beyond reputeoleg707 has a reputation beyond reputeoleg707 has a reputation beyond reputeoleg707 has a reputation beyond reputeoleg707 has a reputation beyond reputeoleg707 has a reputation beyond reputeoleg707 has a reputation beyond reputeoleg707 has a reputation beyond reputeoleg707 has a reputation beyond reputeoleg707 has a reputation beyond repute
По умолчанию

Цитата:
Сообщение от yuriy m Посмотреть сообщение
Очень даже не чего такой драйверок с верхними ключами... В быстрый шим не поставишь (медленный) ,но для коммутации в самый раз.
Правда не дешевый..
Подобные драйвера стоЯт в БМВ 60 кузовов в блоке света, тоже инфенион, только там по i2c они управляются. Вот там высокий пилотаж, я не стал( пока) городить управление неинтуитивно понятное. Главное надёжность про простоте, потом диагностику просто в случае поломки и ремонтопригодность.
oleg707 вне форума   Ответить с цитированием
Старый 27.01.2016, 10:20   #178
alexfox
Старший Пользователь
 
Регистрация: 23.06.2015
Город: Новосибирск
Регион: 54
Машина: Infiniti FX35
Сообщений: 146
alexfox is a glorious beacon of lightalexfox is a glorious beacon of lightalexfox is a glorious beacon of lightalexfox is a glorious beacon of lightalexfox is a glorious beacon of lightalexfox is a glorious beacon of light
По умолчанию

Эх, бы был ток на одном ключе хотя бы до 4А., а то придется два ключа в параллель цеплять.
А так не плохие ключи...
По 80 руб. можно купить от 20 шт.
При условии, что в одной сборке 4 ключа + защита + диагностика + маленький корпус, нормально получается.
Единственное, что смущает вот этот параметр:
On-state Resistance RON=140mΩ, многовато как-то...
На которых я делал мосфитах этот параметр менее 21mΩ, например: IRLML6244 (МОП n-канальный; 20В; 6,3А; 1,3Вт; SOT23, Ron=21 mOhm) и стоит 5-7 руб.
alexfox вне форума   Ответить с цитированием
Старый 27.01.2016, 11:43   #179
oleg707
Гуру
 
Аватар для oleg707
 
Регистрация: 16.04.2014
Возраст: 42
Город: Gdynia
Регион: другой - для добавления сообщить ab
Сообщений: 2,548
oleg707 has a reputation beyond reputeoleg707 has a reputation beyond reputeoleg707 has a reputation beyond reputeoleg707 has a reputation beyond reputeoleg707 has a reputation beyond reputeoleg707 has a reputation beyond reputeoleg707 has a reputation beyond reputeoleg707 has a reputation beyond reputeoleg707 has a reputation beyond reputeoleg707 has a reputation beyond repute
По умолчанию

Цитата:
Сообщение от alexfox Посмотреть сообщение
Эх, бы был ток на одном ключе хотя бы до 4А., а то придется два ключа в параллель цеплять.
А так не плохие ключи...
По 80 руб. можно купить от 20 шт.
При условии, что в одной сборке 4 ключа + защита + диагностика + маленький корпус, нормально получается.
Единственное, что смущает вот этот параметр:
On-state Resistance RON=140mΩ, многовато как-то...
На которых я делал мосфитах этот параметр менее 21mΩ, например: IRLML6244 (МОП n-канальный; 20В; 6,3А; 1,3Вт; SOT23, Ron=21 mOhm) и стоит 5-7 руб.
on-state resistance (ron)

The resistance between specified terminals with input conditions applied that, according to the product specification, will establish minimum resistance (the on-state) between those terminals.
С какого перепугу это хуже? Чем выше сопротивление между выводами(разомкнутыми), тем лучше.
Конкретно its716 я подбирал под блок питания, взял на пробу 716 и 724.
Это по поводу максимального тока. Там и КОНИ есть, но как то конями блок включать Плюс подкупает встроенная аппаратная защита, да еще с диагностическими выводами на пару каналов - я её использую БП4 версии. Нагло замыкал выход на массу, блок сваливался в защиту.
Если замкнёт полевик - сгорит полевик или дорожка, если толстая.
oleg707 вне форума   Ответить с цитированием
Старый 27.01.2016, 12:09   #180
alexfox
Старший Пользователь
 
Регистрация: 23.06.2015
Город: Новосибирск
Регион: 54
Машина: Infiniti FX35
Сообщений: 146
alexfox is a glorious beacon of lightalexfox is a glorious beacon of lightalexfox is a glorious beacon of lightalexfox is a glorious beacon of lightalexfox is a glorious beacon of lightalexfox is a glorious beacon of light
По умолчанию

Цитата:
Сообщение от oleg707 Посмотреть сообщение
on-state resistance (ron)

The resistance between specified terminals with input conditions applied that, according to the product specification, will establish minimum resistance (the on-state) between those terminals.
С какого перепугу это хуже? Чем выше сопротивление между выводами(разомкнутыми), тем лучше.
Здрасьти...
Ron — сопротивление MOSFET в открытом состоянии и чем оно меньше, тем меньше тепловыделение, меньше потери и выше КПД и т.д.
Мощности статических потерь определяются выражениями:
• для MOSFET

Это один из главных параметров при выборе мосфита для ключа.
В даташите параметр не в МЕГАомах, а в "m" (мили)- это Омы в 10 в минус третьей степени, т.е. сопротивление открытого перехода порядка 0,021 Ом у моих мосфитов и 0,140 Ом у твоих ключей.

P.S. Ты сам написал:
"The resistance between specified terminals with input conditions applied that, according to the product specification, will establish minimum resistance (the on-state) between those terminals" - переведи :-))) там как раз идет речь о минимально-возможном сопротивлении в открытом состоянии, а не о "Чем выше сопротивление между выводами(разомкнутыми), тем лучше" - как ты пишешь.
Не вводи людей в заблуждение...
alexfox вне форума   Ответить с цитированием
Ответ

Метки
arduino, nexus7, блок питания, блок питания планшета


Здесь присутствуют: 1 (пользователей: 0 , гостей: 1)
 
Опции темы Поиск в этой теме
Поиск в этой теме:

Расширенный поиск

Ваши права в разделе
Вы не можете создавать новые темы
Вы не можете отвечать в темах
Вы не можете прикреплять вложения
Вы не можете редактировать свои сообщения

BB коды Вкл.
Смайлы Вкл.
[IMG] код Вкл.
HTML код Выкл.



Часовой пояс GMT +4, время: 23:16.


Работает на vBulletin® версия 3.8.4.
Copyright ©2000 - 2026, Jelsoft Enterprises Ltd.
Перевод: zCarot