PCCar.ru - Ваш автомобильный компьютер

Вернуться   PCCar.ru - Ваш автомобильный компьютер > MP3Car ТехИнфа > Мониторы > Матрицы для CarPC > Матрицы до 7 дюймов

Ответ
 
Опции темы Поиск в этой теме
Старый 02.03.2015, 18:30   #21
kourza
Пользователь
 
Регистрация: 07.09.2011
Возраст: 62
Город: Львов
Регион: Украина
Машина: А6 2,5 TDI Quattro 1996 г.
Сообщений: 76
kourza is on a distinguished road
По умолчанию

Сдох этот конвертер, перестал запускаться вообще. Похоже "пошла спать" эта SAQ8818. Печалька. А китаец либо совсем тупой или притворяется. Отписался, что он сожалеет о неудобствах и порекомендовал использовать блок питания на 12В и 1А. Я поблагодарил за заботу.
kourza вне форума   Ответить с цитированием
Старый 02.03.2015, 21:06   #22
Leobor
Старший Пользователь
 
Регистрация: 13.05.2014
Возраст: 60
Город: Воронеж
Регион: 36
Машина: Hyundai S-Fe I
Сообщений: 799
Leobor has a brilliant futureLeobor has a brilliant futureLeobor has a brilliant futureLeobor has a brilliant futureLeobor has a brilliant futureLeobor has a brilliant futureLeobor has a brilliant futureLeobor has a brilliant futureLeobor has a brilliant futureLeobor has a brilliant futureLeobor has a brilliant future
По умолчанию

Ну поставьте TL494 или KA7500. Уж это овно в любом компьютерном БП всегда найдется.
Leobor вне форума   Ответить с цитированием
Старый 02.03.2015, 23:17   #23
kourza
Пользователь
 
Регистрация: 07.09.2011
Возраст: 62
Город: Львов
Регион: Украина
Машина: А6 2,5 TDI Quattro 1996 г.
Сообщений: 76
kourza is on a distinguished road
По умолчанию

Так и сделаю, только как то оно неправильно, за свои же деньги и самому же сварганить инвертор питания. Задумался, раз уже самому паять , то может есть и схема получше? Более стабильная.
kourza вне форума   Ответить с цитированием
Старый 02.03.2015, 23:43   #24
Leobor
Старший Пользователь
 
Регистрация: 13.05.2014
Возраст: 60
Город: Воронеж
Регион: 36
Машина: Hyundai S-Fe I
Сообщений: 799
Leobor has a brilliant futureLeobor has a brilliant futureLeobor has a brilliant futureLeobor has a brilliant futureLeobor has a brilliant futureLeobor has a brilliant futureLeobor has a brilliant futureLeobor has a brilliant futureLeobor has a brilliant futureLeobor has a brilliant futureLeobor has a brilliant future
По умолчанию

Она и эта стабильная. Лучше не найдете, поверьте.
Но надо настраивать.
Leobor вне форума   Ответить с цитированием
Старый 08.03.2015, 18:54   #25
kourza
Пользователь
 
Регистрация: 07.09.2011
Возраст: 62
Город: Львов
Регион: Украина
Машина: А6 2,5 TDI Quattro 1996 г.
Сообщений: 76
kourza is on a distinguished road
По умолчанию

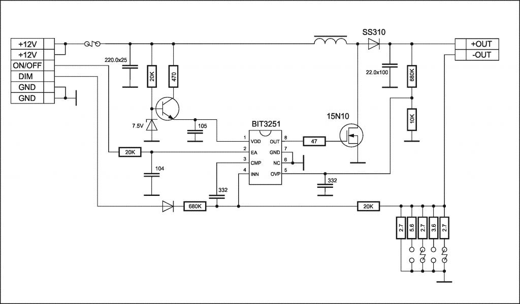
Достал еще один вариант инвертора, на микрухе BIT3251. С датчиком тока в 3,6 Ом держит ток 56,3 мА, с 2,7 Ом - 73,6 мА. Сама платка попроще. Вот ее схемку тоже срисовал:
Миниатюры
Нажмите на изображение для увеличения
Название: BIT3251.jpg
Просмотров: 2443
Размер:	51.5 Кб
ID:	39093  
kourza вне форума   Ответить с цитированием
Старый 08.03.2015, 18:56   #26
kourza
Пользователь
 
Регистрация: 07.09.2011
Возраст: 62
Город: Львов
Регион: Украина
Машина: А6 2,5 TDI Quattro 1996 г.
Сообщений: 76
kourza is on a distinguished road
По умолчанию

У нее есть вход управления яркостью, но я с ним еще не разобрался.
kourza вне форума   Ответить с цитированием
Старый 08.03.2015, 20:02   #27
Leobor
Старший Пользователь
 
Регистрация: 13.05.2014
Возраст: 60
Город: Воронеж
Регион: 36
Машина: Hyundai S-Fe I
Сообщений: 799
Leobor has a brilliant futureLeobor has a brilliant futureLeobor has a brilliant futureLeobor has a brilliant futureLeobor has a brilliant futureLeobor has a brilliant futureLeobor has a brilliant futureLeobor has a brilliant futureLeobor has a brilliant futureLeobor has a brilliant futureLeobor has a brilliant future
По умолчанию

Дык и у китайской тоже диммер есть.
Зато плату варганить не надо - она то уже готовая...
Leobor вне форума   Ответить с цитированием
Старый 08.03.2015, 20:11   #28
kourza
Пользователь
 
Регистрация: 07.09.2011
Возраст: 62
Город: Львов
Регион: Украина
Машина: А6 2,5 TDI Quattro 1996 г.
Сообщений: 76
kourza is on a distinguished road
По умолчанию

Так я этот инвертор достал готовый, плата по размеру такая же. Подключил матрицу, ток 56,2 мА, напряжение 25 В. НО!!! Изображение тусклое. Но видно как подсветка светит нормально. Яркость с пультика начинает уменьшаться только с 30-ти и ниже. Выше 30 никак картинка не меняется. Такая же реакция и на контрастность. Неужели кривая прошивка???
kourza вне форума   Ответить с цитированием
Старый 09.03.2015, 01:28   #29
Leobor
Старший Пользователь
 
Регистрация: 13.05.2014
Возраст: 60
Город: Воронеж
Регион: 36
Машина: Hyundai S-Fe I
Сообщений: 799
Leobor has a brilliant futureLeobor has a brilliant futureLeobor has a brilliant futureLeobor has a brilliant futureLeobor has a brilliant futureLeobor has a brilliant futureLeobor has a brilliant futureLeobor has a brilliant futureLeobor has a brilliant futureLeobor has a brilliant futureLeobor has a brilliant future
По умолчанию

Из-за прошивки тоже возможно. У меня попадалась такая, правда, всего один раз.
Leobor вне форума   Ответить с цитированием
Старый 09.03.2015, 21:21   #30
kourza
Пользователь
 
Регистрация: 07.09.2011
Возраст: 62
Город: Львов
Регион: Украина
Машина: А6 2,5 TDI Quattro 1996 г.
Сообщений: 76
kourza is on a distinguished road
По умолчанию

Если предположить, что прошивка нормальная, подсветка в норме, какие еще причины могут быть слабой яркости/контрасности?
kourza вне форума   Ответить с цитированием
Ответ


Здесь присутствуют: 1 (пользователей: 0 , гостей: 1)
 
Опции темы Поиск в этой теме
Поиск в этой теме:

Расширенный поиск

Ваши права в разделе
Вы не можете создавать новые темы
Вы не можете отвечать в темах
Вы не можете прикреплять вложения
Вы не можете редактировать свои сообщения

BB коды Вкл.
Смайлы Вкл.
[IMG] код Вкл.
HTML код Выкл.



Часовой пояс GMT +4, время: 14:30.


Работает на vBulletin® версия 3.8.4.
Copyright ©2000 - 2025, Jelsoft Enterprises Ltd.
Перевод: zCarot