PCCar.ru - Ваш автомобильный компьютер

Вернуться   PCCar.ru - Ваш автомобильный компьютер > MP3Car ТехИнфа > Общение с машиной

Ответ
 
Опции темы Поиск в этой теме
Старый 08.12.2014, 15:59   #91
Dmitry8
Пользователь
 
Регистрация: 10.12.2013
Регион: 63, 163
Сообщений: 53
Dmitry8 is on a distinguished road
По умолчанию

Glouck , Спасибо за ответ! Для начала хочу два устройства на столе научить между собой передавать пакеты, потом уже в машину. В этом случае RTH/RTL = 500 - 16000 Ом, судя по даташиту, но непонятно от чего зависит номинал?
Dmitry8 вне форума   Ответить с цитированием
Старый 09.12.2014, 13:30   #92
Dmitry8
Пользователь
 
Регистрация: 10.12.2013
Регион: 63, 163
Сообщений: 53
Dmitry8 is on a distinguished road
По умолчанию

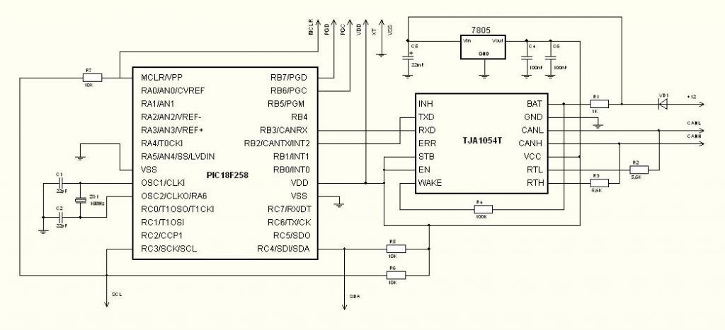
Вот накатал примерную схему, прошу высказывайте замечания.

Изображения
Тип файла: bmp 1.BMP (38.5 Кб, 3020 просмотров)
Dmitry8 вне форума   Ответить с цитированием
Старый 19.01.2015, 10:04   #93
Dmitry8
Пользователь
 
Регистрация: 10.12.2013
Регион: 63, 163
Сообщений: 53
Dmitry8 is on a distinguished road
По умолчанию

Собрал два устройства по схеме ниже, одно отправляет данные по CAN, другое принимает и передаёт их в uart. В общем, не работает. Может реализация CAN от микрочипа несовместима с tja1054? и я пытаюсь скрестить ужа и ежа?
Миниатюры
Нажмите на изображение для увеличения
Название: 2.jpg
Просмотров: 3886
Размер:	50.2 Кб
ID:	38222  
Dmitry8 вне форума   Ответить с цитированием
Старый 19.01.2015, 14:17   #94
Glouck
Старший Пользователь
 
Регистрация: 03.10.2006
Возраст: 52
Город: Moscow
Регион: 77, 97, 99, 177
Машина: Nissan Elgrand
Сообщений: 246
Glouck will become famous soon enough
По умолчанию

А ты шину чем-нибудь терминировал на концах (кроме RTH/RTL резисторов)?
http://upload.wikimedia.org/wikipedi...eitung.svg.png
Glouck вне форума   Ответить с цитированием
Старый 19.01.2015, 14:22   #95
Dmitry8
Пользователь
 
Регистрация: 10.12.2013
Регион: 63, 163
Сообщений: 53
Dmitry8 is on a distinguished road
По умолчанию

Цитата:
Сообщение от Glouck Посмотреть сообщение
А ты шину чем-нибудь терминировал на концах (кроме RTH/RTL резисторов)?
http://upload.wikimedia.org/wikipedi...eitung.svg.png
Нет, приведённая картинка для HS-CAN, а тут FT-CAN, я так понимаю что терминирующие резисторы здесь висят на каждом котроллере, отдельно для каждой линии. Если я не прав - поправьте меня.
Dmitry8 вне форума   Ответить с цитированием
Старый 19.01.2015, 15:00   #96
Glouck
Старший Пользователь
 
Регистрация: 03.10.2006
Возраст: 52
Город: Moscow
Регион: 77, 97, 99, 177
Машина: Nissan Elgrand
Сообщений: 246
Glouck will become famous soon enough
По умолчанию

Это не важно - терминировать все-равно надо - 120 ом на краях.

Цитата из дш на 1054 про RTL/RTH резисторы:
Цитата:
Size of termination resistors depends on system size. The overall system termination should be about 100 Ohms per CAN line.
Вот, кстати, почитай, там есть про то, сколько надо для RTH/RTL:
http://www.nxp.com/documents/applica.../AH_FTCAN3.pdf

Почитал внимательнее, в общем, выходит, что и без терминаторов по твоей схеме (5.6к RTL/RTH) должно работать на столе с коротким проводом...
Glouck вне форума   Ответить с цитированием
Старый 20.01.2015, 16:16   #97
Dmitry8
Пользователь
 
Регистрация: 10.12.2013
Регион: 63, 163
Сообщений: 53
Dmitry8 is on a distinguished road
По умолчанию

Заработало! Ошибка была в прошивке.
Dmitry8 вне форума   Ответить с цитированием
Старый 02.02.2015, 18:03   #98
INRatnikov
Новый Пользователь
 
Регистрация: 26.11.2013
Возраст: 35
Город: Сергиев Посад
Регион: 50, 90, 150
Машина: Peugeot 308
Сообщений: 2
INRatnikov is on a distinguished road
По умолчанию

Вопрос? По данной схеме можно научиться через PC управлять системой авто? У меня тот же RD4
INRatnikov вне форума   Ответить с цитированием
Старый 03.02.2015, 10:09   #99
Dmitry8
Пользователь
 
Регистрация: 10.12.2013
Регион: 63, 163
Сообщений: 53
Dmitry8 is on a distinguished road
По умолчанию

Управлять можно устройствами находящимися в сети CAN-Info, в моём случае (citroen c4 2012г.) это приборная панель, магнитола, центральный дисплей, парктроник ... Но у меня RD5 и я пока в машине не подключал. Удалось завести два устройства на столе, обмениваются данными по протоколу CAN. Есть у меня в наличии и дисплей, такой же как в машине, но заставить работать его пока не удалось. Как уже писали в этой теме для успешного пуска помимо питания нужно отправить определённый пакет по can-шине, а вот какой именно - это загадка. Пользователю с ником autowp удалось разгадать эту загадку путём прослушивания и записи пакетов с can-шины в своём авто , а затем отправки этих данных уже в магнитолу. Чем я тоже собираюсь заняться в ближайшее время. INRatnikov , в вашем случае - некоторые пакеты уже известны и вы сможете управлять устройствами в своём авто.
Dmitry8 вне форума   Ответить с цитированием
Старый 06.02.2015, 17:15   #100
Dmitry8
Пользователь
 
Регистрация: 10.12.2013
Регион: 63, 163
Сообщений: 53
Dmitry8 is on a distinguished road
По умолчанию

Странное дело: подключил девайс в машине - результат тот же , всё потухло. Я в полном недоумении, что происходит? Как подключиться к шине? Спецы скажите что я делаю не так?
Dmitry8 вне форума   Ответить с цитированием
Ответ


Здесь присутствуют: 1 (пользователей: 0 , гостей: 1)
 
Опции темы Поиск в этой теме
Поиск в этой теме:

Расширенный поиск

Ваши права в разделе
Вы не можете создавать новые темы
Вы не можете отвечать в темах
Вы не можете прикреплять вложения
Вы не можете редактировать свои сообщения

BB коды Вкл.
Смайлы Вкл.
[IMG] код Вкл.
HTML код Выкл.



Часовой пояс GMT +4, время: 17:57.


Работает на vBulletin® версия 3.8.4.
Copyright ©2000 - 2026, Jelsoft Enterprises Ltd.
Перевод: zCarot