PCCar.ru - Ваш автомобильный компьютер

Вернуться   PCCar.ru - Ваш автомобильный компьютер > MP3Car ТехИнфа > AndroidCar > Железо > Планшеты

Закрытая тема
 
Опции темы Поиск в этой теме
Старый 24.05.2014, 16:13   #3971
Extrimer
Новый Пользователь
 
Аватар для Extrimer
 
Регистрация: 16.03.2012
Возраст: 37
Город: Новосибирск
Регион: 54
Машина: Toyota Corona
Сообщений: 3
Extrimer is on a distinguished road
По умолчанию

Цитата:
Сообщение от Denkos Посмотреть сообщение
Что же б..ть за сервисмены такие, скорее всего диодная сборка полетела.
флешки видит?
Флэшку и комп не видел. Хрен бы с этой флешкой и компом,итак работал,но я сделал формат system, как бы прошивку залить((?
Extrimer вне форума  
Старый 24.05.2014, 16:22   #3972
Denkos
Гуру
 
Регистрация: 21.01.2010
Город: Новосибирск
Регион: 54
Сообщений: 2,580
Denkos is a glorious beacon of lightDenkos is a glorious beacon of lightDenkos is a glorious beacon of lightDenkos is a glorious beacon of lightDenkos is a glorious beacon of lightDenkos is a glorious beacon of light
По умолчанию

Цитата:
Сообщение от Extrimer Посмотреть сообщение
Флэшку и комп не видел. Хрен бы с этой флешкой и компом,итак работал,но я сделал формат system, как бы прошивку залить((?
Надо сначала посмотреть есть ли питание на usb.
Никак.
Denkos вне форума  
Старый 24.05.2014, 16:59   #3973
AmNik
Старший Пользователь
 
Регистрация: 10.08.2013
Возраст: 34
Регион: 29
Сообщений: 289
AmNik has a spectacular aura aboutAmNik has a spectacular aura aboutAmNik has a spectacular aura about
По умолчанию

Цитата:
Сообщение от Oreshrek Посмотреть сообщение
Без изикапа попробуй. У меня именно с ним кикосы с выходом изсна.
не помогает(((9
AmNik вне форума  
Старый 24.05.2014, 21:11   #3974
Norman
Новый Пользователь
 
Регистрация: 24.05.2014
Возраст: 46
Город: Красноярск
Регион: 24
Машина: Honda Orthia
Сообщений: 4
Norman is on a distinguished road
По умолчанию

Всем привет.
Принимайте в ряды.
Давно слежу за темой. Пару месяцев назад стал обладателем Nexus7 2012 Wi-Fi. Сначала просто установил его в машину и ездил, подключив планшет через прикуриватель. KIS-3R33 подавал 4.3В на плату без контроллера.
Сейчас пришел изикап и желание все облагородить и установить нормально.
По рекомендации Rage2 вернул на место контроллер (10кОм вместо температурного датчика). Батарея показывает 100%.
Звук через миниджек на AUX магнитолы - качество вроде бы устраивает, фонового шума нет.
Прошивка kangarooV2, хотя до этого все время сидел на Тимуровской.
Изикап на планшете пока не пробовал, только на компе проверил как показывает камера.
Сейчас основное занятие - работа с БП.
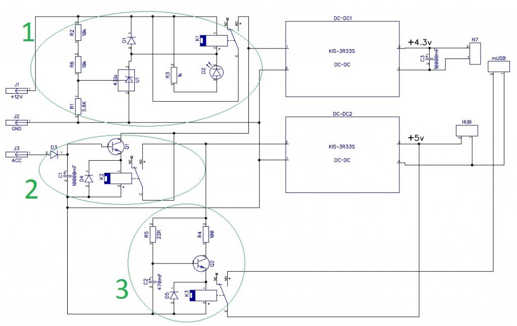
Реле регтайм или NSD у нас купить нереально, только издалека, но жаба давит платить за доставку и того и другого. Поэтому начал собирать БП "по мотивам", используя компоненты, имеющиеся под рукой (лежат на работе куча плат, БП, ИБП).
Основа БП - 2 преобразователя KIS 3R33S. Один на планшет и один на периферию и просыпание планшета.
1й раздел отвечает за контроль напряжения. При таком наборе сопротивлений схема обесточится при снижении напряжения ниже 11,5в.
2й раздел - реле задержки отключения периферии после пропадания АСС (получается в районе 15 минут).
3й раздел - задержка на просыпание планшета после включения периферии (около 8 секунд). Просыпание сделал подачей питания на разъем Y-кабеля OTG. Но в принципе через это же реле можно сделать реакцию на датчик холла.
По отдельности все эти компоненты работают, в кучу пока не собрал. Со схемотехникой слаб, даже в теории сильно хромаю, но учусь по ходу дела. Вот сижу и рисую в Диптрэйсе схему и развожу плату. Посетила мысль: а как это будет работать при кручении стартером? Насколько будет просадка напряжения? А если зимой крутить при -35?
Ну может и по схеме будут дополнения/улучшения?
Миниатюры
Нажмите на изображение для увеличения
Название: бп.jpg
Просмотров: 899
Размер:	56.2 Кб
ID:	36183  
Norman вне форума  
Старый 25.05.2014, 11:58   #3975
NiMar
Старший Пользователь
 
Регистрация: 19.02.2007
Возраст: 46
Город: Уфа
Регион: 02
Машина: 2000\ваз\21102 - ПРОДАНО! 2003\Subaru\Forester 2.5 в процессе
Сообщений: 167
NiMar is on a distinguished road
По умолчанию

Цитата:
Сообщение от NiMar Посмотреть сообщение
Исследовав распайку и сам разъем, понял что в нексусе микрофон в принципе выведен как на схеме, только земля и микрофон поменяны местами.

http://pccar.ru/attachment.php?attac...1&d=1400835731

Куплю джек 4-контактный и проверю
Подпаялся, попробовал- не работает(((( диктафон все равно слушает из двух микрофонов на плате.... Жаль.... Выпаивать микрофоны не рискнул.. Они прямо на плате сидят. А так очень хотелось микрлфон. Для скайпа и рации
NiMar вне форума  
Старый 26.05.2014, 13:18   #3976
Chubaka885
Старший Пользователь
 
Регистрация: 08.10.2013
Возраст: 43
Регион: 56
Машина: Toyota Corolla e150
Сообщений: 325
Chubaka885 is a jewel in the roughChubaka885 is a jewel in the roughChubaka885 is a jewel in the roughChubaka885 is a jewel in the rough
По умолчанию

Кто нибудь подключал внешнюю GPS антену к Nexus 7? Поделитесь опытом.
Chubaka885 вне форума  
Старый 26.05.2014, 13:28   #3977
Denkos
Гуру
 
Регистрация: 21.01.2010
Город: Новосибирск
Регион: 54
Сообщений: 2,580
Denkos is a glorious beacon of lightDenkos is a glorious beacon of lightDenkos is a glorious beacon of lightDenkos is a glorious beacon of lightDenkos is a glorious beacon of lightDenkos is a glorious beacon of light
По умолчанию

Цитата:
Сообщение от Chubaka885 Посмотреть сообщение
Кто нибудь подключал внешнюю GPS антену к Nexus 7? Поделитесь опытом.
http://pccar.ru/showpost.php?p=285301&postcount=40
http://pccar.ru/showpost.php?p=288415&postcount=113
Denkos вне форума  
Старый 26.05.2014, 16:10   #3978
dirol90
Новый Пользователь
 
Регистрация: 21.03.2014
Регион: 01
Сообщений: 3
dirol90 is on a distinguished road
По умолчанию

народ вопрос!
Такой штукой кто-то пользовался?
Если да, скажите брать - не брать? как она себя показывает в питание планшета?

И еще вопрос, кто к каким проводам в машине прикручивал провод Jack 3,5? какого они цвета, у меня Chevrolet aveo 2007, сейчас там привязаны 2 ISO переходника к стандартному разъему. Нужны ли какие-то доп. примочки, или можно Jack прикрутить к проводке авто и втыкнуть в ЮСБ звуковуху и все?

Последний раз редактировалось dirol90; 26.05.2014 в 16:33. Причина: Добавление.
dirol90 вне форума  
Старый 26.05.2014, 16:55   #3979
Denkos
Гуру
 
Регистрация: 21.01.2010
Город: Новосибирск
Регион: 54
Сообщений: 2,580
Denkos is a glorious beacon of lightDenkos is a glorious beacon of lightDenkos is a glorious beacon of lightDenkos is a glorious beacon of lightDenkos is a glorious beacon of lightDenkos is a glorious beacon of light
По умолчанию

Цитата:
Сообщение от dirol90 Посмотреть сообщение
народ вопрос!
Такой штукой кто-то пользовался?
Если да, скажите брать - не брать? как она себя показывает в питание планшета?

И еще вопрос, кто к каким проводам в машине прикручивал провод Jack 3,5? какого они цвета,
По первому, судя по всему при кручении будет просадка.
У меня тремя белыми Вы прямо как минер, "красный или синий".
какая разница какого цвета или я вас не понял.
Denkos вне форума  
Старый 26.05.2014, 16:57   #3980
sergej1976
Старший Пользователь
 
Регистрация: 16.02.2014
Регион: 34
Сообщений: 177
sergej1976 is on a distinguished road
По умолчанию

Цитата:
Сообщение от NiMar Посмотреть сообщение
Исследовав распайку и сам разъем 3,5 джек...
Получается, что если контакт детектирования наушников тупо, без всяких резисторов, замкнуть на землю (через релюшку, управляемую "+АСС"), то планшет как бы подразумевает подключение наушников. И тогда через таскер можно разбутить планшет. И обратно при отключении "наушников" уйти в сон. Видимо такой вариант может подойти для стоковой прошивки.
sergej1976 вне форума  
Закрытая тема

Метки
android, nexus 7


Здесь присутствуют: 3 (пользователей: 0 , гостей: 3)
 
Опции темы Поиск в этой теме
Поиск в этой теме:

Расширенный поиск

Ваши права в разделе
Вы не можете создавать новые темы
Вы не можете отвечать в темах
Вы не можете прикреплять вложения
Вы не можете редактировать свои сообщения

BB коды Вкл.
Смайлы Вкл.
[IMG] код Вкл.
HTML код Выкл.



Часовой пояс GMT +4, время: 20:10.


Работает на vBulletin® версия 3.8.4.
Copyright ©2000 - 2026, Jelsoft Enterprises Ltd.
Перевод: zCarot