PCCar.ru - Ваш автомобильный компьютер

Вернуться   PCCar.ru - Ваш автомобильный компьютер > MP3Car ТехИнфа > AndroidCar > Железо > Планшеты

Закрытая тема
 
Опции темы Поиск в этой теме
Старый 03.03.2014, 12:48   #3331
Bkmz
Старший Пользователь
 
Регистрация: 05.12.2006
Возраст: 40
Город: Москва
Регион: 77, 97, 99, 177
Машина: Audi A3 8p
Сообщений: 130
Bkmz has a spectacular aura aboutBkmz has a spectacular aura aboutBkmz has a spectacular aura about
По умолчанию

Шить прошивку kangoo только с вайпом. Иначе глюки обеспечены.
Bkmz вне форума  
Старый 03.03.2014, 12:51   #3332
Bkmz
Старший Пользователь
 
Регистрация: 05.12.2006
Возраст: 40
Город: Москва
Регион: 77, 97, 99, 177
Машина: Audi A3 8p
Сообщений: 130
Bkmz has a spectacular aura aboutBkmz has a spectacular aura aboutBkmz has a spectacular aura about
По умолчанию

Кстати у кого заработал carcam на Kang-arom ?
походу еще не допилена прошивка, т.к. модули для работы изикэпа не грузятся.
Bkmz вне форума  
Старый 03.03.2014, 13:12   #3333
cherkasoff
Старший Пользователь
 
Регистрация: 12.01.2014
Возраст: 42
Город: Москва
Регион: 77, 97, 99, 177
Машина: Skoda Superb II
Сообщений: 473
cherkasoff is a glorious beacon of lightcherkasoff is a glorious beacon of lightcherkasoff is a glorious beacon of lightcherkasoff is a glorious beacon of lightcherkasoff is a glorious beacon of lightcherkasoff is a glorious beacon of light
По умолчанию

Цитата:
Сообщение от Kinstintin Посмотреть сообщение
Прошил через рековери эту прошивку поверх Тимуровской, сделал все вайпы. При загрузке андроида ругается, типа:
google.process location has stopped
setup Wizard has stopped
Что я неправильно сделал?
Эта ошибка появляется если не сделать вайп.
cherkasoff вне форума  
Старый 03.03.2014, 16:40   #3334
Rage2
Banned
 
Регистрация: 06.11.2009
Возраст: 39
Город: Nizhniy Novgorod
Регион: 52
Машина: Ford Focus III
Сообщений: 1,776
Rage2 has a brilliant futureRage2 has a brilliant futureRage2 has a brilliant futureRage2 has a brilliant futureRage2 has a brilliant futureRage2 has a brilliant futureRage2 has a brilliant futureRage2 has a brilliant futureRage2 has a brilliant futureRage2 has a brilliant futureRage2 has a brilliant future
По умолчанию

Вайпы нужно делать До прошивки, а не после.
Фактори ресет, вайп кэш, вайп дата. Еще можно формат систем раздела. Тут смотря какое рекавери стоит.
Скриптов для чистки ядра.....это что-то новенькое )))))
Rage2 вне форума  
Старый 03.03.2014, 16:45   #3335
rtoxic
Пользователь
 
Регистрация: 20.12.2013
Возраст: 45
Город: Севастополь
Регион: другой - для добавления сообщить ab
Машина: Daewoo Sens
Сообщений: 67
rtoxic is on a distinguished road
По умолчанию

Цитата:
Сообщение от Rage2 Посмотреть сообщение
Вайпы нужно делать До прошивки, а не после.
Фактори ресет, вайп кэш, вайп дата. Еще можно формат систем раздела. Тут смотря какое рекавери стоит.
Скриптов для чистки ядра.....это что-то новенькое )))))
На Самсунге С3 есть такое) Предположил что и для Нексуса тоже может быть) Человек же написал что вайпы делал.. видимо плохо делал)
rtoxic вне форума  
Старый 03.03.2014, 16:55   #3336
Rage2
Banned
 
Регистрация: 06.11.2009
Возраст: 39
Город: Nizhniy Novgorod
Регион: 52
Машина: Ford Focus III
Сообщений: 1,776
Rage2 has a brilliant futureRage2 has a brilliant futureRage2 has a brilliant futureRage2 has a brilliant futureRage2 has a brilliant futureRage2 has a brilliant futureRage2 has a brilliant futureRage2 has a brilliant futureRage2 has a brilliant futureRage2 has a brilliant futureRage2 has a brilliant future
По умолчанию

Цитата:
Сообщение от rtoxic Посмотреть сообщение
На Самсунге С3 есть такое) Предположил что и для Нексуса тоже может быть) Человек же написал что вайпы делал.. видимо плохо делал)
Самсунг -это самсунг, то что там стоит андройд, не означает что нужны теже действия...Ключевой фактор железо(начинка) и производитель, а именно открытость платформы...не забываем, у нас нексус
....я прочитал что сначала была прошивка, а за ней последовали вайпы, а не наоборот , как следует.

Кто же ставит винду поверх старой, а затем форматирует

Последний раз редактировалось Rage2; 03.03.2014 в 18:13.
Rage2 вне форума  
Старый 03.03.2014, 17:11   #3337
cherkasoff
Старший Пользователь
 
Регистрация: 12.01.2014
Возраст: 42
Город: Москва
Регион: 77, 97, 99, 177
Машина: Skoda Superb II
Сообщений: 473
cherkasoff is a glorious beacon of lightcherkasoff is a glorious beacon of lightcherkasoff is a glorious beacon of lightcherkasoff is a glorious beacon of lightcherkasoff is a glorious beacon of lightcherkasoff is a glorious beacon of light
По умолчанию

Цитата:
Сообщение от Rage2 Посмотреть сообщение
Самсунг -это самсунг, то что там стоит андройд, не означает что нужны теже действия...Ключевой фактор железо(начинка) и производитель, а именно открытость платформы...не забываем, у нас нексус
....я прочитал что сначала была прошивка, а за ней последовали вайпы, не наоборот , как следует.

Кто же ставит винду поверх старой, а затем форматирует
Вайп data\cache и после прошивки можно сделать, но обычно делают до.
cherkasoff вне форума  
Старый 03.03.2014, 17:18   #3338
Kinstintin
Пользователь
 
Регистрация: 18.02.2014
Регион: 16, 116
Сообщений: 73
Kinstintin is on a distinguished road
По умолчанию

делал вайпы до и после. фэктори резет не делал...
Kinstintin вне форума  
Старый 03.03.2014, 19:34   #3339
Рамис
Пользователь
 
Аватар для Рамис
 
Регистрация: 14.10.2013
Возраст: 35
Город: Казань
Регион: 16, 116
Машина: Авео ЛТ Седан+2 пакета
Сообщений: 60
Рамис is on a distinguished road
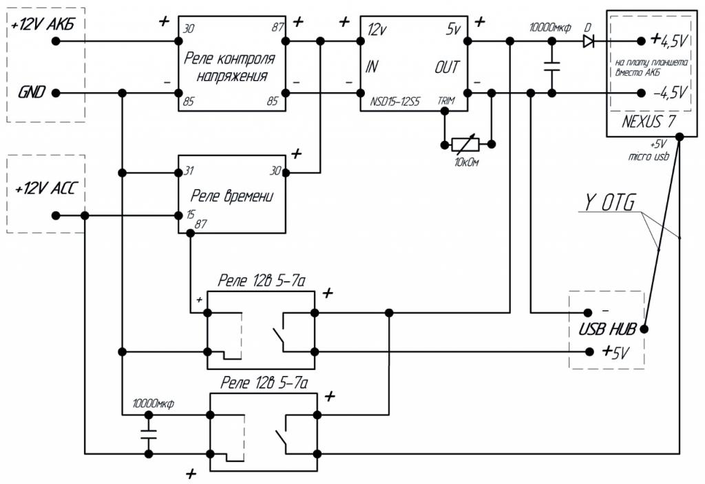
По умолчанию Блок питания для Nexus 7 (I поколения 2012г.)

Нажмите на изображение для увеличения
Название: схема 4.jpg
Просмотров: 5873
Размер:	64.5 Кб
ID:	34990 Нажмите на изображение для увеличения
Название: DSC_1076.jpg
Просмотров: 2297
Размер:	87.0 Кб
ID:	34991
Входы: +12V и –12V от АКБ автомобиля; и +12V от АСС
Выходы: +4,5V и –4,5V на плату планшета вместо АКБ (без контроллера); +5V и –5V для питания USB HUB; +5V в гнездо micro usb (для имитации зарядки планшета);
Когда подаются все источники питания (+12V и –12V от АКБ автомобиля; и +12V от АСС) планшет выходит из режима сна, затем включатся USB HUB, потом OTG. После того как пропало питание +12V от АСС отключается OTG, планшет переходит в режим сна, а реле времени начинает обратный отчет (30 мин), после того как время выйдет USB HUB выключается. Реле контроля напряжения будет контролировать напряжение АКБ автомобиля, то есть если вдруг по какой то причине напряжение АКБ автомобиля упадет ниже уровня 11,5V то реле все отключит. Конденсаторы нужны для того, что бы на время кручения стартером, когда АСС пропадает, реле еще была под напряжением, т.е. БП не выключается и на USB HUBе с планшетом питание не пропадает. Такой емкости конденсатора хватает на 7-10 секунд питания реле. Переменный резистор между TRIM и GND дает повышение выходного напряжения. Т.к. без него на выходе имеем ≈4.95V, при 10кОм получаем на выходе 5.2V. Диод нужен для того что бы понизить напряжение. Должна быть разница между платой и micro usb, например, на плату подаем 4.5V а на micro usb 5V. Для этого в схему нужно добавить диод, (между платой планшета и выходом БП) чтобы он понизил напряжение. Падение напряжения мерить нужно под нагрузкой. При диоде на 3А падение напряжения ≈ 0,5V.
Важно: Хаб с планшетом должен соединятся только передачей данных. Питание не должно идти между ними. Хаб должен питаться ТОЛЬКО внешним питанием.
Комплектующие БП:
1) 362.3787-01-Реле контроля напряжения
2) РЕГТАЙМЗ-12-1800 - Реле времени
Оба реле основаны на PIC12F629.
3) Реле Tianbo HJR-3FF-12VDC (2шт.)
4) Преобразователь напряжения DC-DC, NSD15-12S5
основные параметры:
Входное напряжение: 9.4-36 VDC
Выходное напряжение: 5 VDC,3А
Мощность: 15 Ватт
Гальваническая развязка
5) Конденсатор 10000 мкф (2шт.)
6) Переменный резистор 10кОм
7) Диод на 3А
Заказ деталей:
Реле контроля напряжения и реле времени заказывал на сайте www.12v.ru
Стоимость: Реле контроля напряжения=288,20 руб; реле времени=254,60 руб;
Доставка=180 руб; Итого=722,80 руб.
Преобразователь напряжения NSD15-12S5 заказывал на сайте www.bak.ru
Стоимость: 566,37 руб. + 300 руб. доставка; Итого=866,37 руб.
У планшета аккумулятор и контроллер убрал.

Внешний вид:
Нажмите на изображение для увеличения
Название: DSC_1118.jpg
Просмотров: 1552
Размер:	73.3 Кб
ID:	34992
Технические характеристики комплектующих:
Нажмите на изображение для увеличения
Название: реле.jpg
Просмотров: 1992
Размер:	115.0 Кб
ID:	34993
реле времени и напряжения.zip

Хочу выразить огромную благодарность: Айтишник из сайта
chevrolet-aveo.ru; Rage2; ETRITY из сайта chevrolet-aveo.ru; maximus57 из сайта chevrolet-aveo.ru и всем кто отвечал на мои вопросы!

Последний раз редактировалось Рамис; 06.03.2014 в 19:59.
Рамис вне форума  
Старый 04.03.2014, 10:42   #3340
Twod
Пользователь
 
Регистрация: 21.02.2009
Регион: 21
Машина: Audi A4 B5
Сообщений: 99
Twod is on a distinguished road
По умолчанию

Цитата:
Сообщение от cherkasoff Посмотреть сообщение
Прошивка на базе Purity ROM от создателя ядра Kang-aroo. Пропатчено всё что нужно, всё работает из коробки: http://forum.xda-developers.com/show...&postcount=527
Поставил прошивку. Чем она лучше стока 4.4.2 + ядро M-Kernel a67 ? Пока вижу один минус, после загрузки звук не идет на внешнюю звуковую карту, приходится перевтыкать хаб или звуковую. В стоковой звук сразу идет на внешнюю звуковую.
На ней, кстати флешки с NTFS подключаются без сторонних программ? А то поставил сразу StickMount
Twod вне форума  
Закрытая тема

Метки
android, nexus 7


Здесь присутствуют: 29 (пользователей: 0 , гостей: 29)
 
Опции темы Поиск в этой теме
Поиск в этой теме:

Расширенный поиск

Ваши права в разделе
Вы не можете создавать новые темы
Вы не можете отвечать в темах
Вы не можете прикреплять вложения
Вы не можете редактировать свои сообщения

BB коды Вкл.
Смайлы Вкл.
[IMG] код Вкл.
HTML код Выкл.



Часовой пояс GMT +4, время: 04:36.


Работает на vBulletin® версия 3.8.4.
Copyright ©2000 - 2025, Jelsoft Enterprises Ltd.
Перевод: zCarot