PCCar.ru - Ваш автомобильный компьютер

Вернуться   PCCar.ru - Ваш автомобильный компьютер > MP3Car ТехИнфа > Беcпроводные коммуникации > Радио/ТВ

Ответ
 
Опции темы Поиск в этой теме
Старый 05.11.2013, 14:29   #1271
Alex-L
Moderator
 
Аватар для Alex-L
 
Регистрация: 23.03.2008
Возраст: 55
Город: Москва, Нагорная
Регион: 77, 97, 99, 177
Машина: Mitsubishi Lancer-X
Сообщений: 2,096
Alex-L is a splendid one to beholdAlex-L is a splendid one to beholdAlex-L is a splendid one to beholdAlex-L is a splendid one to beholdAlex-L is a splendid one to beholdAlex-L is a splendid one to beholdAlex-L is a splendid one to behold
По умолчанию

Нет конечно! По какой конкретно схеме собрано радио? Ссылку или картинку.
Alex-L вне форума   Ответить с цитированием
Старый 05.11.2013, 15:01   #1272
D@nger
Старший Пользователь
 
Регистрация: 14.07.2010
Возраст: 38
Город: Киров
Регион: 43
Машина: Audi a4
Сообщений: 243
D@nger is on a distinguished road
По умолчанию

схему исправил под соневский тюнер

сам тюнер
D@nger вне форума   Ответить с цитированием
Старый 05.11.2013, 16:28   #1273
Alex-L
Moderator
 
Аватар для Alex-L
 
Регистрация: 23.03.2008
Возраст: 55
Город: Москва, Нагорная
Регион: 77, 97, 99, 177
Машина: Mitsubishi Lancer-X
Сообщений: 2,096
Alex-L is a splendid one to beholdAlex-L is a splendid one to beholdAlex-L is a splendid one to beholdAlex-L is a splendid one to beholdAlex-L is a splendid one to beholdAlex-L is a splendid one to beholdAlex-L is a splendid one to behold
По умолчанию

Если к LPT подключено так, как на печатке нарисовано, то неправильно.
Должно быть так:

Цитата:
'CE (pin3 LM7001) > D0 (pin2 LPT)
'Data (pin5 LM7001) > D1 (pin3 LPT)
'CL (pin4 LM7001) > D2 (pin4 LPT)
Alex-L вне форума   Ответить с цитированием
Старый 05.11.2013, 16:33   #1274
D@nger
Старший Пользователь
 
Регистрация: 14.07.2010
Возраст: 38
Город: Киров
Регион: 43
Машина: Audi a4
Сообщений: 243
D@nger is on a distinguished road
По умолчанию

это я поменял, так оно и ведет себя, волны не ловит, хотя с резистором переменным работает, если его впаять вместо VT
D@nger вне форума   Ответить с цитированием
Старый 05.11.2013, 16:59   #1275
Alex-L
Moderator
 
Аватар для Alex-L
 
Регистрация: 23.03.2008
Возраст: 55
Город: Москва, Нагорная
Регион: 77, 97, 99, 177
Машина: Mitsubishi Lancer-X
Сообщений: 2,096
Alex-L is a splendid one to beholdAlex-L is a splendid one to beholdAlex-L is a splendid one to beholdAlex-L is a splendid one to beholdAlex-L is a splendid one to beholdAlex-L is a splendid one to beholdAlex-L is a splendid one to behold
По умолчанию

Не знаю... Я уж столет к этой теме не приближался... В свое время у меня так и не получилось запустить девайс на "двух транзисторах". Перепробовал несколько вариантов - нивкакую! На полевике 2SK583 заводится с полпинка, если конечно все детали исправны и ошибок в монтаже нет.
Во вложении 100-пудово рабочая версия девайса, которая ездила у меня в машине.
Печатка под тюнер 410-TUNER008-20-00
Вложения
Тип файла: zip FMAvtoLPT.zip (25.5 Кб, 803 просмотров)
Тип файла: zip FMAvto (Access) v.2.1 (открытый код).zip (158.7 Кб, 723 просмотров)
Тип файла: zip FMAvto (Access) v.2.1.zip (1,013.3 Кб, 729 просмотров)
Тип файла: zip FMAvto (exe) rev.2.zip (1.54 Мб, 735 просмотров)
Alex-L вне форума   Ответить с цитированием
Старый 05.11.2013, 17:05   #1276
D@nger
Старший Пользователь
 
Регистрация: 14.07.2010
Возраст: 38
Город: Киров
Регион: 43
Машина: Audi a4
Сообщений: 243
D@nger is on a distinguished road
По умолчанию

спасибо, попробую поменять транзюки с микросхемой и попробую если дак твой вариант..
D@nger вне форума   Ответить с цитированием
Старый 05.11.2013, 17:21   #1277
D@nger
Старший Пользователь
 
Регистрация: 14.07.2010
Возраст: 38
Город: Киров
Регион: 43
Машина: Audi a4
Сообщений: 243
D@nger is on a distinguished road
По умолчанию

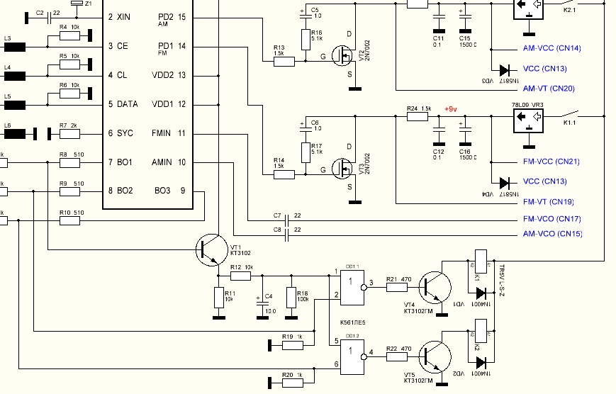
вот вопрос по твоей схеме, есть выводы на VCO-AM и VCO-FM, у меня на тюнере только одно VCO, как быть?
D@nger вне форума   Ответить с цитированием
Старый 05.11.2013, 17:29   #1278
Alex-L
Moderator
 
Аватар для Alex-L
 
Регистрация: 23.03.2008
Возраст: 55
Город: Москва, Нагорная
Регион: 77, 97, 99, 177
Машина: Mitsubishi Lancer-X
Сообщений: 2,096
Alex-L is a splendid one to beholdAlex-L is a splendid one to beholdAlex-L is a splendid one to beholdAlex-L is a splendid one to beholdAlex-L is a splendid one to beholdAlex-L is a splendid one to beholdAlex-L is a splendid one to behold
По умолчанию

В упор не вижу на схеме VCO-AM и VCO-FM. Есть только FM-VT и FM-VCO.
На твоем тюнере (пост №1272) подключать так:
Моя схема > Твой тюнер
FM-VT > pin 5
FM-VCO > pin 6
VCC > pin 8,9
Alex-L вне форума   Ответить с цитированием
Старый 05.11.2013, 17:32   #1279
D@nger
Старший Пользователь
 
Регистрация: 14.07.2010
Возраст: 38
Город: Киров
Регион: 43
Машина: Audi a4
Сообщений: 243
D@nger is on a distinguished road
По умолчанию

а тут есть =)
Миниатюры
Нажмите на изображение для увеличения
Название: радио2.jpg
Просмотров: 1140
Размер:	106.1 Кб
ID:	33419  
D@nger вне форума   Ответить с цитированием
Старый 05.11.2013, 17:49   #1280
Alex-L
Moderator
 
Аватар для Alex-L
 
Регистрация: 23.03.2008
Возраст: 55
Город: Москва, Нагорная
Регион: 77, 97, 99, 177
Машина: Mitsubishi Lancer-X
Сообщений: 2,096
Alex-L is a splendid one to beholdAlex-L is a splendid one to beholdAlex-L is a splendid one to beholdAlex-L is a splendid one to beholdAlex-L is a splendid one to beholdAlex-L is a splendid one to beholdAlex-L is a splendid one to behold
По умолчанию

Блин! Я ж специально в посту №1275 выложил 100% рабочую схему...
А это версия с АМ диаппазоном. Она так и не была до ума доведена, ни программно, ни аппаратно.
Пост №1275 !!!
Alex-L вне форума   Ответить с цитированием
Ответ

Метки
радио, разработка


Здесь присутствуют: 1 (пользователей: 0 , гостей: 1)
 
Опции темы Поиск в этой теме
Поиск в этой теме:

Расширенный поиск

Ваши права в разделе
Вы не можете создавать новые темы
Вы не можете отвечать в темах
Вы не можете прикреплять вложения
Вы не можете редактировать свои сообщения

BB коды Вкл.
Смайлы Вкл.
[IMG] код Вкл.
HTML код Выкл.



Часовой пояс GMT +4, время: 07:16.


Работает на vBulletin® версия 3.8.4.
Copyright ©2000 - 2026, Jelsoft Enterprises Ltd.
Перевод: zCarot