PCCar.ru - Ваш автомобильный компьютер

Вернуться   PCCar.ru - Ваш автомобильный компьютер > Всё Остальное > Проекты > Рабочий журнал

Ответ
 
Опции темы Поиск в этой теме
Старый 22.01.2013, 17:31   #1
sashavir
Пользователь
 
Регистрация: 23.10.2012
Город: Тула
Регион: 71
Машина: Лада Калина
Сообщений: 60
sashavir is on a distinguished road
По умолчанию Лада калина 1119 2012 года выпуска и CarPC

Здравствуйте!!!
Вот и начала паранойя вырисовываться в нечто похожее на реальность. Заболел идеей еще в середине ноября того года. До этого момента готовился и до сих пор продолжаю докупать компоненты. Проект действительно оказался довольно накладным . Начинающим все же можно посоветовать подходить с предварительным обдумывание. До сих пор родственники спрашивают на кой черт мне это надо, ответ один: "Интересно, затянуло".
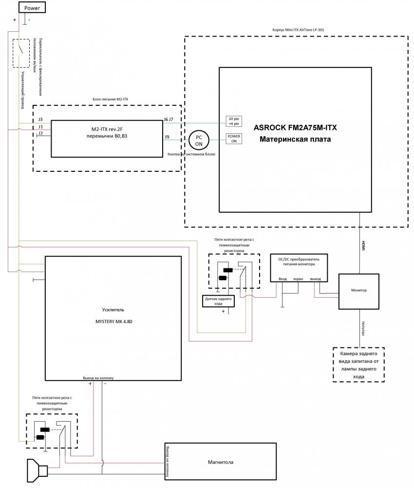
Компоненты, имеющиеся на сегодняшний день:
1. Системный блок (уже собран):
- Корпус Mini ITX AirTone LP-301
- Материнская плата ASROCK FM2A75M-ITX
- Процессор FM2 AMD A6-5400K (box)
- две планки оперативки Kingston HyperX Genesis X2 Grey Series по 2 Гб
- китайский БП M2-ITX rev.2F
- Жесткий диск OCZ Agility 3 [AGT3-25SAT3-60G] SandForce SF-2281
2. Монитор FEELWORLD FW100AT монитор разобран на запчасти, извлечена матрица 10" HSD100PXN1 и контроллер к ней.
3. Диагностический адаптер OBD2 ELM 327 Metal USB CAN-BUS Scanner (пока не опробован)
4. GlobalSat BU-353S4 USB GPS Receiver SiRF Star IV 48 Channel For PC.
5.Внешняя звуковая карта Creative "X-Fi Surround 5.1 Pro" USB
В планах покупка усилителя MYSTERY MK 4.80, пассивного саба, камеру заднего вида, DC/DC преобразователь для питания автомобильного монитора и разные расходные материалы.
Так же прилагаю схему того, как я хотел чтобы это выглядело. За критику буду благодарен.
Здесь качество схемы получше http://s2.ipicture.ru/uploads/20130122/6UAF4Dur.jpg
Установить монитор хочу на примере OKLiK http://pccar.ru/attachment.php?attac...1&d=1254238596, посмотрим что выйдет
Небольшое пояснение к схеме, я хочу оставить магнитолу, но при этом задние колонки будут использоваться, как для магнитолы, так и для компьютера. Переключаться каналы будут при помощи реле указанного на схеме. Мне кажется лучше будет делить выход на колонки, чем вход на усилок. Реле будет переключать только плюсовую клемму колонки, отрицательная будет общая у усилителя и магнитолы и разрываться не будет.
Миниатюры
Нажмите на изображение для увеличения
Название: CarPC_1.jpg
Просмотров: 1130
Размер:	64.6 Кб
ID:	29497  

Последний раз редактировалось sashavir; 22.01.2013 в 17:57. Причина: Добавление картинки
sashavir вне форума   Ответить с цитированием
Старый 22.01.2013, 19:21   #2
gukov
Старший Пользователь
 
Регистрация: 20.01.2012
Возраст: 45
Город: Воронеж
Регион: 36
Машина: Honda Civic
Сообщений: 390
gukov will become famous soon enoughgukov will become famous soon enough
По умолчанию

Цитата:
Сообщение от sashavir Посмотреть сообщение
Мне кажется лучше будет делить выход на колонки, чем вход на усилок. Реле будет переключать только плюсовую клемму колонки, отрицательная будет общая у усилителя и магнитолы и разрываться не будет.
Это исключено, так как ток переменный.

Реле на выходи хуже, коммутатора на входе
Но если решили всеже на реле, то реле на плюс и на минус
gukov вне форума   Ответить с цитированием
Старый 22.01.2013, 19:30   #3
Himik
Новый Пользователь
 
Регистрация: 27.03.2011
Возраст: 37
Город: Петрозаводск
Регион: 10
Машина: 21053, 21033
Сообщений: 20
Himik is on a distinguished road
По умолчанию

Чет нифига не могу разобраться с твоей схемой... =,/
Переключатель с фиксированным положением off.
Работает магнитола и 4 динамика без усилка и соответственно без саба.
Переключатель с фиксированным положением on.
Подключается комп, с моником, включается усилок.
Релюхи переключают колонки на усилок с входом от компа.
Магнитола работает в "холостую"?....
Бррр... поясни схему плиз!

И не проще бы было звук вывести через голову посредством "aux" входа.
Какие цели преследуются при подключении по твоей схеме?
Himik вне форума   Ответить с цитированием
Старый 22.01.2013, 19:52   #4
Vladget
Moderator
 
Регистрация: 04.04.2009
Возраст: 69
Город: Краснодар
Регион: 23, 93
Машина: HONDA CR-V-08
Сообщений: 3,129
Vladget is a splendid one to beholdVladget is a splendid one to beholdVladget is a splendid one to beholdVladget is a splendid one to beholdVladget is a splendid one to beholdVladget is a splendid one to beholdVladget is a splendid one to behold
По умолчанию

Что бы переключать только плюс у динамиков надо посмотреть по схеме - а точно минус его по схеме там и там сидит на "земле" (а автомагнитолле это наврядли посмотри на даташит оконечной микросхемы) - отсюда вывод и будет два трупа и еще правильно написали уж легче управлять "входами чем выходами"
ну вот пример на 2 и 4 http://www.radioland.net.ua/sxemaid-316.html
__________________


Vladget вне форума   Ответить с цитированием
Старый 22.01.2013, 20:48   #5
sashavir
Пользователь
 
Регистрация: 23.10.2012
Город: Тула
Регион: 71
Машина: Лада Калина
Сообщений: 60
sashavir is on a distinguished road
По умолчанию

gukov
Что-то я Вас не понял... Берем две батарейки и одну лампочку и переключатель между ними, плюс разрываем на переключателе, а минус у батареек общий, что мешает работать данной схеме? Минус в конце концов все равно будет один и тот же с корпуса. Ну да ладно...
Himik
Смысл простой, игры разума так сказать, это неокончательный вариант, а просто размышления... Вроде как хотелось сэкономить лишние амперы при включенном компьютере. Магнитола в любом случае будет не работать в режиме AUX, хороший конечно вариант, я о нем тоже думал. Напрягает только, что у меня вход на AUX реализован спереди в виде джека 3,5, т.е. фактически висячий провод. Хотя при таком построении у меня не болит голова по поводу усилка и его подключения, а саб можно активный приобрести и подключить от той же магнитолы. С реле на звук вы правы, погорячился...
Vladget
Хотелось сделать, как проще, но уже сам понимаю, что глупая затея.
sashavir вне форума   Ответить с цитированием
Старый 22.01.2013, 22:46   #6
gukov
Старший Пользователь
 
Регистрация: 20.01.2012
Возраст: 45
Город: Воронеж
Регион: 36
Машина: Honda Civic
Сообщений: 390
gukov will become famous soon enoughgukov will become famous soon enough
По умолчанию

Цитата:
Сообщение от sashavir Посмотреть сообщение
gukov
Что-то я Вас не понял... Берем две батарейки и одну лампочку и переключатель между ними, плюс разрываем на переключателе, а минус у батареек общий, что мешает работать данной схеме? Минус в конце концов все равно будет один и тот же с корпуса. Ну да ладно...
У батарейки форма сигнала постоянное напряжение т.е форма сигнала прямая.

Звук-это синус! Обязательно надо смотреть на микросхемы и логику сборки!

Допустим усилитель это 35V, а в магнитоле максимум 18V уже искаженных.
gukov вне форума   Ответить с цитированием
Старый 22.01.2013, 22:51   #7
Himik
Новый Пользователь
 
Регистрация: 27.03.2011
Возраст: 37
Город: Петрозаводск
Регион: 10
Машина: 21053, 21033
Сообщений: 20
Himik is on a distinguished road
По умолчанию

sashavir
Не, ну идея на существование оправдана, но думаю не в твоем случае.
Вот мне бы наверное подошла бы более, т.к. у меня на штатной нет aux, да и в электрике так сильно не покапаешся.
Даже когда магнитолу снимаешь из машины и ночь дома лежит станции не сбиваются.
А aux адаптер (эмулятор cd-changer) стоит 4500руб с доставкой на почту из америки.
Оригинальная б.у. такая же как у меня магнитола, только переделанная амерканцем с aux стоит 4000 руб с доставкой по тому же адресу.
Так что может я возьму идею на обдумывание.
Himik вне форума   Ответить с цитированием
Старый 23.01.2013, 10:41   #8
Vladget
Moderator
 
Регистрация: 04.04.2009
Возраст: 69
Город: Краснодар
Регион: 23, 93
Машина: HONDA CR-V-08
Сообщений: 3,129
Vladget is a splendid one to beholdVladget is a splendid one to beholdVladget is a splendid one to beholdVladget is a splendid one to beholdVladget is a splendid one to beholdVladget is a splendid one to beholdVladget is a splendid one to behold
По умолчанию

Цитата:
Сообщение от sashavir Посмотреть сообщение
Напрягает только, что у меня вход на AUX реализован спереди в виде джека 3,5,
Ну припаяй внутри к этому разъему хороший экранированный провод и выведи разъем или ответную часть джека назад.
Вообще магнитолу можно оставить её подключить к усю и пользоваться только помоему есть одна проблема AUX стерео и будет игарть только перед
__________________


Vladget вне форума   Ответить с цитированием
Старый 23.01.2013, 10:55   #9
sashavir
Пользователь
 
Регистрация: 23.10.2012
Город: Тула
Регион: 71
Машина: Лада Калина
Сообщений: 60
sashavir is on a distinguished road
По умолчанию

gukov
Я Вас понял, спасибо за участие!
Himik
После переосмысления, думаю все же пойду по пути наименьшего сопротивления, т.е. подключусь через AUX магнитолы, что сильно упрощает общую схему подключения. Необходимости в управляющем проводе с замка зажигания в своем случае не вижу и собственно вообще отпадает... Поэтому на БП АСС будет запитан от того же плюса с аккумулятора, земля с корпуса соответственно.
Может в будущем вернусь к данной схемке, если все же захочу акустику по мощнее...
Камера заднего хода остается в неизменном виде. Усилитель исключается. Саб активный...
Еще что довольно хорошо в моем случае контроллер монитора обладает HDMI входом и выходами для двух пассивных колонок, т.е. можно слушать навигатор даже при включенном радио на магнитоле, только придется переключаться между источниками звука в седьмой винде, что не очень удобно(...
sashavir вне форума   Ответить с цитированием
Старый 23.01.2013, 10:57   #10
sashavir
Пользователь
 
Регистрация: 23.10.2012
Город: Тула
Регион: 71
Машина: Лада Калина
Сообщений: 60
sashavir is on a distinguished road
По умолчанию

Цитата:
Сообщение от Vladget Посмотреть сообщение
Ну припаяй внутри к этому разъему хороший экранированный провод и выведи разъем или ответную часть джека назад.
Вообще магнитолу можно оставить её подключить к усю и пользоваться только помоему есть одна проблема AUX стерео и будет игарть только перед
Вот это надо смотреть, может магнитола и на четыре канала стерео с AUX раскидывает. Да это собственно и не проблема, мне вполне хватает двух задних колонок...
sashavir вне форума   Ответить с цитированием
Ответ


Здесь присутствуют: 1 (пользователей: 0 , гостей: 1)
 
Опции темы Поиск в этой теме
Поиск в этой теме:

Расширенный поиск

Ваши права в разделе
Вы не можете создавать новые темы
Вы не можете отвечать в темах
Вы не можете прикреплять вложения
Вы не можете редактировать свои сообщения

BB коды Вкл.
Смайлы Вкл.
[IMG] код Вкл.
HTML код Выкл.



Часовой пояс GMT +4, время: 05:25.


Работает на vBulletin® версия 3.8.4.
Copyright ©2000 - 2026, Jelsoft Enterprises Ltd.
Перевод: zCarot