PCCar.ru - Ваш автомобильный компьютер

Вернуться   PCCar.ru - Ваш автомобильный компьютер > MP3Car ТехИнфа > Блоки питания > Разное

Ответ
 
Опции темы Поиск в этой теме
Старый 23.08.2011, 21:52   #261
D@nger
Старший Пользователь
 
Регистрация: 14.07.2010
Возраст: 38
Город: Киров
Регион: 43
Машина: Audi a4
Сообщений: 243
D@nger is on a distinguished road
По умолчанию

почитай последние 3 страницы
D@nger вне форума   Ответить с цитированием
Старый 24.12.2011, 11:59   #262
Dmitriy-83
Новый Пользователь
 
Регистрация: 07.07.2008
Город: Екатеринбург
Регион: 66, 96
Машина: Honda CiViC 4d
Сообщений: 17
Dmitriy-83 is on a distinguished road
По умолчанию

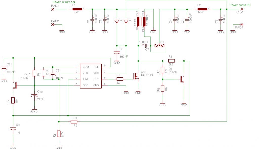
Привет. Нашел тут в инете схемку стабилизатора на 12в для машины, может кто что выскажет по ней, стоит ли она внимания?
Миниатюры
Нажмите на изображение для увеличения
Название: 640x480-img_0310.jpg
Просмотров: 975
Размер:	55.7 Кб
ID:	24886   Нажмите на изображение для увеличения
Название: ff-power.jpg
Просмотров: 1143
Размер:	48.3 Кб
ID:	24887   Нажмите на изображение для увеличения
Название: 640x480-img_0411.jpg
Просмотров: 989
Размер:	56.2 Кб
ID:	24888  
Dmitriy-83 вне форума   Ответить с цитированием
Старый 24.12.2011, 14:48   #263
Vladget
Moderator
 
Регистрация: 04.04.2009
Возраст: 69
Город: Краснодар
Регион: 23, 93
Машина: HONDA CR-V-08
Сообщений: 3,129
Vladget is a splendid one to beholdVladget is a splendid one to beholdVladget is a splendid one to beholdVladget is a splendid one to beholdVladget is a splendid one to beholdVladget is a splendid one to beholdVladget is a splendid one to behold
По умолчанию

По моему на выходе будет 12 только тогда, когда на входе будет не меньше 12-ти а когда меньше, там будет столько же сколько на входе
Vladget вне форума   Ответить с цитированием
Старый 24.12.2011, 16:21   #264
flymouse
Старший Пользователь
 
Регистрация: 27.03.2011
Регион: 78, 98
Сообщений: 98
flymouse will become famous soon enoughflymouse will become famous soon enough
По умолчанию

Ну это же топология SEPIC, только на одном сердечнике 2 катушки и "косвенный" датчик тока индуктивности. КПД у него низкий, но если не большая мощность нужна на выходе и нагрев полевика и диода не смущает - можно собрать.
И предохранитель по входу не забывать ставить.
flymouse вне форума   Ответить с цитированием
Старый 24.12.2011, 16:34   #265
change
Старший Пользователь
 
Аватар для change
 
Регистрация: 09.06.2009
Возраст: 59
Город: Моск.обл
Регион: 50, 90, 150
Машина: HONDA CR-V 1998г
Сообщений: 436
change is on a distinguished road
По умолчанию

смотря для чего тебе это надо,мощи много с него не возьмёшь,а так норм схема.
__________________

интересное
change вне форума   Ответить с цитированием
Старый 24.12.2011, 17:07   #266
Dmitriy-83
Новый Пользователь
 
Регистрация: 07.07.2008
Город: Екатеринбург
Регион: 66, 96
Машина: Honda CiViC 4d
Сообщений: 17
Dmitriy-83 is on a distinguished road
По умолчанию

Цитата:
Сообщение от change Посмотреть сообщение
смотря для чего тебе это надо,мощи много с него не возьмёшь,а так норм схема.
Нужен для блока PicoPSU, которому надо 12в. Комп у меня на материнке Gigabyte H67N-USB3-B3 и проц i3 2100T винт бучный. Схему нашел сдесь http://dren.dk/carpower.html вроде она как я понял для компа и делалась.
Dmitriy-83 вне форума   Ответить с цитированием
Старый 24.12.2011, 17:18   #267
Vladget
Moderator
 
Регистрация: 04.04.2009
Возраст: 69
Город: Краснодар
Регион: 23, 93
Машина: HONDA CR-V-08
Сообщений: 3,129
Vladget is a splendid one to beholdVladget is a splendid one to beholdVladget is a splendid one to beholdVladget is a splendid one to beholdVladget is a splendid one to beholdVladget is a splendid one to beholdVladget is a splendid one to behold
По умолчанию

это не годится даже если допустить что тебе надо 70ватт (а скорее всего тебе надо больше, только проц 35 ватт дальше сам посчитай ) получаем ток 70/12=5,8А это при 100% кпд и что будет когда на твой Pico будет подано меньше 12В.
Vladget вне форума   Ответить с цитированием
Старый 24.12.2011, 17:58   #268
change
Старший Пользователь
 
Аватар для change
 
Регистрация: 09.06.2009
Возраст: 59
Город: Моск.обл
Регион: 50, 90, 150
Машина: HONDA CR-V 1998г
Сообщений: 436
change is on a distinguished road
По умолчанию

придётся делать или искать двухтактный преобразователь на трансе,самый простой способ,и не намного дороже твоей схемы.
__________________

интересное
change вне форума   Ответить с цитированием
Старый 24.12.2011, 18:27   #269
Vladget
Moderator
 
Регистрация: 04.04.2009
Возраст: 69
Город: Краснодар
Регион: 23, 93
Машина: HONDA CR-V-08
Сообщений: 3,129
Vladget is a splendid one to beholdVladget is a splendid one to beholdVladget is a splendid one to beholdVladget is a splendid one to beholdVladget is a splendid one to beholdVladget is a splendid one to beholdVladget is a splendid one to behold
По умолчанию

А схема в этой же ветке в 17 посту
__________________



Последний раз редактировалось Vladget; 24.12.2011 в 19:10.
Vladget вне форума   Ответить с цитированием
Старый 26.12.2011, 14:11   #270
Hmelik
Старший Пользователь
 
Регистрация: 15.09.2008
Возраст: 46
Регион: Израиль
Машина: Volvo 945
Сообщений: 264
Hmelik has a spectacular aura aboutHmelik has a spectacular aura about
По умолчанию

Eщё добавлю в этой схеме утерян главный смысл этого топика.
Гальваническая развязка.
Hmelik вне форума   Ответить с цитированием
Ответ


Здесь присутствуют: 1 (пользователей: 0 , гостей: 1)
 
Опции темы Поиск в этой теме
Поиск в этой теме:

Расширенный поиск

Ваши права в разделе
Вы не можете создавать новые темы
Вы не можете отвечать в темах
Вы не можете прикреплять вложения
Вы не можете редактировать свои сообщения

BB коды Вкл.
Смайлы Вкл.
[IMG] код Вкл.
HTML код Выкл.



Часовой пояс GMT +4, время: 23:23.


Работает на vBulletin® версия 3.8.4.
Copyright ©2000 - 2026, Jelsoft Enterprises Ltd.
Перевод: zCarot