PCCar.ru - Ваш автомобильный компьютер

Вернуться   PCCar.ru - Ваш автомобильный компьютер > MP3Car ТехИнфа > АвтоЗвук

Ответ
 
Опции темы Поиск в этой теме
Старый 23.05.2011, 17:45   #11
Virtual
Гуру
 
Регистрация: 07.11.2009
Возраст: 51
Регион: 02
Машина: Hyundai Accent :)
Сообщений: 1,361
Virtual has a spectacular aura aboutVirtual has a spectacular aura about
По умолчанию

kazanova
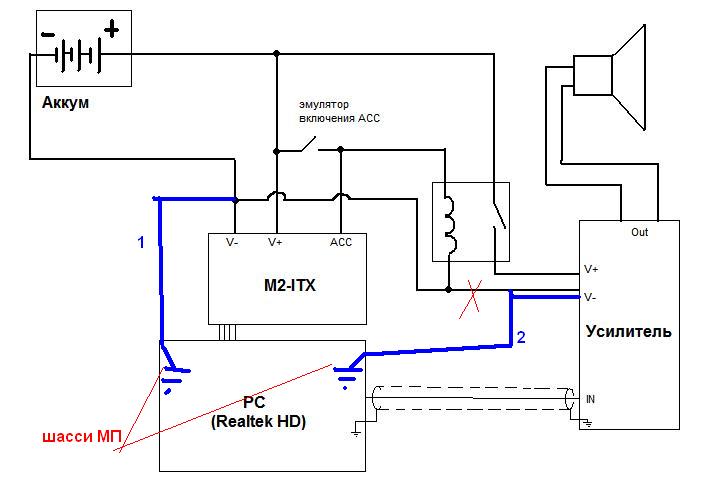
1. данный тип усилителя, подвержен самовозбуждению по ВЧ., цепочка R6C5 призвана гасить это.... при том не самым лучшим способом .
1.1 ваши помехи "Когда меняется картинка на мониторе, когда мышкой шевелишь, когда диск читается" это только вершина айсберга, основная часть это то что вы не слышали!. вот R6 и пошел дымом.

2. все эти помехи родились на участке: v-усилитель ... V-M2ITX... масса МП.
3. КУ данного усилителя слишком велик для работы с выхода компа!. по входу нужен делитель. при том он выполнит 2 задачи:
3.1 уменьшит размах сигнала до приемлемого уровня.
3.2 создаст требуемое сопротивление для нагрузки выходного каскада звуковой карты компа (от этого очень сильно зависит АЧХ и количество помех.)

4 вот так помех не будет:
(1 и 2 это охренительно толстый и короткий провод, 1 не только уменьшит количество помех но и реально повысит качество работы БП. )
Миниатюры
Нажмите на изображение для увеличения
Название: 2.JPG
Просмотров: 936
Размер:	33.4 Кб
ID:	22186  
__________________
Accent + Mystery MMT-8120S+ежик700_2Gssd_798МГц проц
Virtual вне форума   Ответить с цитированием
Старый 24.05.2011, 07:15   #12
D_Pavel
Старший Пользователь
 
Регистрация: 09.10.2010
Регион: 24
Машина: Хонда CR-X
Сообщений: 420
D_Pavel has a spectacular aura aboutD_Pavel has a spectacular aura about
По умолчанию

У меня провода 1 и 2 прикручены к кузову авто. Шасси МП приварено к кузову.
Virtual +1, думаю поможет этот совет.
__________________
Моя тема16" оО
D_Pavel вне форума   Ответить с цитированием
Старый 24.05.2011, 09:43   #13
Vic58
Старший Пользователь
 
Регистрация: 21.10.2009
Регион: 61
Сообщений: 603
Vic58 is on a distinguished road
По умолчанию

Цитата:
Сообщение от Virtual Посмотреть сообщение
kazanova
3. КУ данного усилителя слишком велик для работы с выхода компа!. по входу нужен делитель. при том он выполнит 2 задачи:
Если это действительно так, то лучше уменьшить Коэффициент Усиления (КУ) изменив соотношение резисторов R5, R3 в схеме усилителя (см. первый пост). Это уменьшит склонность усилителя к самовозбуждению, ослабит чувствительность к помехам и т.д. Делитель же только ослабит сигнал от компа на входе усилителя.
Vic58 вне форума   Ответить с цитированием
Старый 24.05.2011, 15:22   #14
Virtual
Гуру
 
Регистрация: 07.11.2009
Возраст: 51
Регион: 02
Машина: Hyundai Accent :)
Сообщений: 1,361
Virtual has a spectacular aura aboutVirtual has a spectacular aura about
По умолчанию

делитель не только ослабит сигнал на входе но и уменьшит входное сопротивление! что очень положительно скажется на чувствительности к наведенным на аудио кабель помехам.

ЗЫ я в свое время ентих TDA2003 ( К174 УН14 ) потестил (да и пожег) ведро и маленькую тележку ... и как раз тестил как источник сигнала - комп.
__________________
Accent + Mystery MMT-8120S+ежик700_2Gssd_798МГц проц
Virtual вне форума   Ответить с цитированием
Старый 25.05.2011, 12:16   #15
kauk
Старший Пользователь
 
Аватар для kauk
 
Регистрация: 08.02.2011
Возраст: 40
Город: Тамбов
Регион: 68
Машина: LADA Priora
Сообщений: 243
kauk has a spectacular aura aboutkauk has a spectacular aura about
По умолчанию

а че значит шасси материнки? железка в корпусе на которой МП прикручена? в нее надо толстый болт вкрутить и на него кабель повесить? насколько толстый кабель должен быть, 4GA/16кв хватит? если на юбках тюльпанов межблочника есть напряжение 0.25в относительно кузова автомобиля - это плохо, как исправить? Буду очень благодарен, если кто-то ответит на эти вопросы
kauk вне форума   Ответить с цитированием
Старый 25.05.2011, 14:19   #16
Virtual
Гуру
 
Регистрация: 07.11.2009
Возраст: 51
Регион: 02
Машина: Hyundai Accent :)
Сообщений: 1,361
Virtual has a spectacular aura aboutVirtual has a spectacular aura about
По умолчанию

Цитата:
а че значит шасси материнки?
да в обычном компе это корпус, к нему МП прикручена множеством болтов а на самой МП отверстия под болты это минусовая шина..... хороший эффект дает прикручивание к металлическому крепежу разьемов МП. (VGA LPT RS232 и т.д.)

Цитата:
насколько толстый кабель должен быть,
а вот это зависит от ваших устройств, задача такого соединения - выровнять потенциал меж минусом усилителя и минусом на источнике сигнала. при том скачки даж в несколько милливольт дадут шумы!. а токи (в неисправленной схеме выше) имхо измерялись десятками ампер в импульсе (от МП). в исправленной схеме, токи будут только усилителя, при том возникнет отрицательная ОС что в худшем случае приведет к искажениям на повышенных мощностях.
__________________
Accent + Mystery MMT-8120S+ежик700_2Gssd_798МГц проц
Virtual вне форума   Ответить с цитированием
Старый 25.05.2011, 14:31   #17
Vic58
Старший Пользователь
 
Регистрация: 21.10.2009
Регион: 61
Сообщений: 603
Vic58 is on a distinguished road
По умолчанию

Цитата:
Сообщение от Virtual Посмотреть сообщение
делитель не только ослабит сигнал на входе но и уменьшит входное сопротивление!

ЗЫ я в свое время ентих TDA2003 ( К174 УН14 ) потестил (да и пожег) ведро и маленькую тележку ... и как раз тестил как источник сигнала - комп.
Вы меня удивляете! Делитель не нужен! Уменьшить входное сопротивление это вообще не проблема и без делителя.

Ну а насчет "ентих", то что сожгли ведро, вероятно потому и сожгли. Да так и не поняли, как с ними работать. Все делители ставите?!
Vic58 вне форума   Ответить с цитированием
Старый 25.05.2011, 15:10   #18
Virtual
Гуру
 
Регистрация: 07.11.2009
Возраст: 51
Регион: 02
Машина: Hyundai Accent :)
Сообщений: 1,361
Virtual has a spectacular aura aboutVirtual has a spectacular aura about
По умолчанию

я их жег еще 14 летним юнцом! постигая премудрости науки, на собственных ошибках, и это было очень давно, интернета в Раше еще не было, а фидо слишком медлено..... так что думаю стоит прекратить обсуждение кто что и как понял, ага?
__________________
Accent + Mystery MMT-8120S+ежик700_2Gssd_798МГц проц
Virtual вне форума   Ответить с цитированием
Старый 25.05.2011, 23:50   #19
Vic58
Старший Пользователь
 
Регистрация: 21.10.2009
Регион: 61
Сообщений: 603
Vic58 is on a distinguished road
По умолчанию

Цитата:
Сообщение от Virtual Посмотреть сообщение
...так что думаю стоит
Мне только одно не понятно, если вы ошибаетесь и вас поправляют, по моему, для общего блага, стоит не становится в позу и пытаться меряться кол-вом испорченных деталей, а признать правильность поправки и на том закончить. Это если вы действительно разбираетесь в сути.
Vic58 вне форума   Ответить с цитированием
Старый 26.05.2011, 07:34   #20
Virtual
Гуру
 
Регистрация: 07.11.2009
Возраст: 51
Регион: 02
Машина: Hyundai Accent :)
Сообщений: 1,361
Virtual has a spectacular aura aboutVirtual has a spectacular aura about
По умолчанию

Vic58 Ок. займемся делом .
выход звуковой карты это 250...1000 мВ, при том на нагрузку 150...350 Ом.
следует учесть что стереовыход на звуковой карте обычно имеет оконченый усилитель, а вот остальные каналы идут часто напрямую из DAC, и само собой раскачать нагрузку в 100Ом ну никак не могут.

по опыту замечено если усилитель имеет входное сопротивление ~300Ом то к источнику сигнала его можно даж не экранированным проводом подключить, а вот если более килоома то тут уж ..... ловим помехи с аудиокабеля при том легко.

ЗЫ с вас схема.... по входу 300Ом на амплитуду от 250 до 1000мВ (ибо заранее неизвестно что ЗК выдаст), и обязательно отрицательная ОС после 15...20КГц (в даташите на 2003 есть пример, в данном усилителе TDA2050 что погоды не делает ), иначе при малейшей ошибке УНЧ "идет в разнос". особо если словит помеху ВЧ от компа.

ЗЫЗЫ эт не мне а топикстартеру, как модифицировать его набор радиодеталей от мастеркита.
скорее всего мастеркитовци ничего не изобретали, а номиналы взяли из даташита...
у них на сайте:
Цитата:
Коэффициент усиления по напряжению Au: 30 дБ.
Входное сопротивление: 22 кОм.
отсюда вроде при на выходе в 5В на входе должно около 15мВ. имхо маловасто будет.
__________________
Accent + Mystery MMT-8120S+ежик700_2Gssd_798МГц проц
Virtual вне форума   Ответить с цитированием
Ответ


Здесь присутствуют: 1 (пользователей: 0 , гостей: 1)
 
Опции темы Поиск в этой теме
Поиск в этой теме:

Расширенный поиск

Ваши права в разделе
Вы не можете создавать новые темы
Вы не можете отвечать в темах
Вы не можете прикреплять вложения
Вы не можете редактировать свои сообщения

BB коды Вкл.
Смайлы Вкл.
[IMG] код Вкл.
HTML код Выкл.



Часовой пояс GMT +4, время: 23:18.


Работает на vBulletin® версия 3.8.4.
Copyright ©2000 - 2026, Jelsoft Enterprises Ltd.
Перевод: zCarot