PCCar.ru - Ваш автомобильный компьютер

Вернуться   PCCar.ru - Ваш автомобильный компьютер > MP3Car ТехИнфа > Вопросы и ответы

Ответ
 
Опции темы Поиск в этой теме
Старый 22.05.2011, 01:47   #1
bogdansmc
Пользователь
 
Регистрация: 04.10.2008
Возраст: 44
Город: Kiev
Регион: Украина
Машина: Honda CR-V '08
Сообщений: 48
bogdansmc is on a distinguished road
По умолчанию Покритикуйте схему

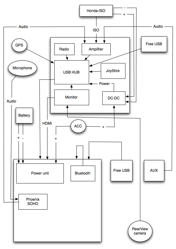
Вот созреваю уже к окончательной закупке комплектующих чтобы переходить к инсталяции. Пока настраивал софт дома на столе, купил монитор+радио+жпс.

Набросал схему подключения. Планирую установку компьютера под водительское сидение, всего остального в 2din за монитором. К компьютеру отдельную линию (+ и -) от аккумулятора, периферия через DC-DC блок питания к бывшему питанию магнитолы.

Функции, которые ожидаются от системы:
1. ФМ радио
2. GPS (BU-353)
3. Bluetooth hands-free (+Phoenix Soho для убирания эха)
4. Управление кнопками руля (JoyStick)
5. Камера заднего вида (через монитор 869)
6. Усилитель (тоже как я понимаю запретный)
7. Работоспособный родной AUX вход в бардачке

По испытаниям возможно придется добавлять какой-то фильтр для аудио чтобы небыло помех, ибо все планируется соединять аудио-кабелями Jack-Jack (Оптический выход звуковой карты, а также full версию усилителя не получается использовать из-за платы эхо подавления).

Музыка пока остается штатная, подключаться будет через переходник к родной проводке, которая резаться не будет (для возврата в заводской вид если что).

В будущем возможно если будет желание развивать систему, то под пассажирское сидение будет установлен усилитель и заменена акустика.

Компьютер планируется на базе материнской платы Asus AT5IONT-I, корпуса как во вложении, блока питания M2-ITX. Будет (как минимум для начала) использоваться встроенная звуковая карта.

Покритикуйте что изменить пока еще не все закуплено.
Миниатюры
Нажмите на изображение для увеличения
Название: Schema1.jpg
Просмотров: 710
Размер:	77.2 Кб
ID:	22167   Нажмите на изображение для увеличения
Название: _________________4a37a28eaada0.jpg
Просмотров: 662
Размер:	43.9 Кб
ID:	22246  

Последний раз редактировалось CarMonitor; 29.05.2011 в 14:28.
bogdansmc вне форума   Ответить с цитированием
Старый 23.05.2011, 20:13   #2
bogdansmc
Пользователь
 
Регистрация: 04.10.2008
Возраст: 44
Город: Kiev
Регион: Украина
Машина: Honda CR-V '08
Сообщений: 48
bogdansmc is on a distinguished road
По умолчанию


никто ничего не скажет? а то никак не решусь закупить все что осталось пока не определился все ли правильно
bogdansmc вне форума   Ответить с цитированием
Старый 23.05.2011, 23:38   #3
mcf1
Guest
 
Сообщений: n/a
По умолчанию

да особо тут не чего говорить, вот только не понял зачем тебе это - Phoenix SOHO. Про нее могу сказать только одно, что PCI в машине живут очень плохо, т.к. не выдерживает тепловые перепады и вибрации. и с этим ни чего не сделаешь, такова конструкция разъема.
  Ответить с цитированием
Старый 23.05.2011, 23:50   #4
bogdansmc
Пользователь
 
Регистрация: 04.10.2008
Возраст: 44
Город: Kiev
Регион: Украина
Машина: Honda CR-V '08
Сообщений: 48
bogdansmc is on a distinguished road
По умолчанию

Цитата:
Сообщение от mcf1 Посмотреть сообщение
да особо тут не чего говорить, вот только не понял зачем тебе это - Phoenix SOHO. Про нее могу сказать только одно, что PCI в машине живут очень плохо, т.к. не выдерживает тепловые перепады и вибрации. и с этим ни чего не сделаешь, такова конструкция разъема.
Ну как бы я пока теоретик, но встречал очень много отзывов что при разговоре по телефону через hands-free есть задержки и эхо.

Задержки все пишут что из-за bluesoleil. С ними вроде понятно - на 6ой версии (последней крякнутой) у меня действительно задержка почти 2 секунды. Но на последней версии (8ой) триальной задержки нет (ну или практически нет). То есть это вопрос только 20$ на лицензионный blusoleil и не есть проблемой.

А вот на счет эхо я нигде не нашел решения кроме данной платы. Может плохо искал?

На счет PCI это вообще не вопрос, так как в материнке, которую я собираюсь покупать, такого разъема вообще нет. Данная плата использует только питания со слота и есть схема куда надо припаять +/- 5в (с ЮСБ подать к примеру) и все будет работать.
bogdansmc вне форума   Ответить с цитированием
Старый 24.05.2011, 00:08   #5
mcf1
Guest
 
Сообщений: n/a
По умолчанию

так может тогда лучше купить блюслейл? и проще и по цене тоже самое и как то грамотнее получится.

нашел ошибки построения в схеме. USB нужно использовать по максимуму те которые распаяны на материнке и по минимуму USB-HUB. Расстояние из под сидения до устройств будет не большим, работать должны стабильно, а с хабом могут быть проблемы. Радио лучше повесить на длинном проводе поближе к антенне (это тебе авторы радио должны были дать указания).
Микрофоны лучше использовать USB, а не аналоговые.
  Ответить с цитированием
Старый 24.05.2011, 00:12   #6
bogdansmc
Пользователь
 
Регистрация: 04.10.2008
Возраст: 44
Город: Kiev
Регион: Украина
Машина: Honda CR-V '08
Сообщений: 48
bogdansmc is on a distinguished road
По умолчанию

Цитата:
Сообщение от mcf1 Посмотреть сообщение
так может тогда лучше купить блюслейл? и проще и по цене тоже самое и как то грамотнее получится.
В смысле? То что надо купить bluesoleil это понятно. это уберет задержку.
Но эхо то останется (задержка то все-равно будет хоть и меньше и эхо должно быть). Не знаю как потестить. Но в принципе эту плату я собирался покупать в самом конце "если эхо все-таки будет", так как надеюсь на лучшее и плата стоит совсем не мало.
А у тебя (надеюсь не против что я на "ты") работает hands-free нормально и без данной платы? Может я слишком "перебздел"

PS. На данном этапе от "с платой" или "без" зависит какой корпус брать. Либо высотой 8см с местом под плату либо высотой 6см без места. Чем ниже корпус (он еще и по ширине меньше) тем мне лучше, ибо под сидение впритык входит. Но потом будет жалко переделывать если окажется что по телефону комфортно общаться не получается
bogdansmc вне форума   Ответить с цитированием
Старый 24.05.2011, 00:19   #7
mcf1
Guest
 
Сообщений: n/a
По умолчанию

я не пользуюсь комповым хендсфри, блютусный наушник комфортнее.

PS вот тут тебе про танцы, бубен и USB
  Ответить с цитированием
Старый 24.05.2011, 00:43   #8
bogdansmc
Пользователь
 
Регистрация: 04.10.2008
Возраст: 44
Город: Kiev
Регион: Украина
Машина: Honda CR-V '08
Сообщений: 48
bogdansmc is on a distinguished road
По умолчанию

Цитата:
Сообщение от mcf1 Посмотреть сообщение
я не пользуюсь комповым хендсфри, блютусный наушник комфортнее.

PS вот тут тебе про танцы, бубен и USB
Ну, от USB никуда все-равно не спрятаться
Прочитал про твою установку. Клас. Я в 2DIN хотел впихнуть все очень долго и с трудом распрощался с этой идеей. Прийдется опять возвращаться к поиску матери в 2DIN и пробовать это все туда засунуть.

Разбирал уже морду, места мало, сугубо под стандартный 2din
bogdansmc вне форума   Ответить с цитированием
Старый 29.05.2011, 00:10   #9
bogdansmc
Пользователь
 
Регистрация: 04.10.2008
Возраст: 44
Город: Kiev
Регион: Украина
Машина: Honda CR-V '08
Сообщений: 48
bogdansmc is on a distinguished road
По умолчанию

А можно ли выкинуть DC-DC для периферии и запитать хаб от M2-ITX? Вроде должно хватить 160 ватт на все.
bogdansmc вне форума   Ответить с цитированием
Старый 29.05.2011, 11:41   #10
Alex-L
Moderator
 
Аватар для Alex-L
 
Регистрация: 23.03.2008
Возраст: 55
Город: Москва, Нагорная
Регион: 77, 97, 99, 177
Машина: Mitsubishi Lancer-X
Сообщений: 2,096
Alex-L is a splendid one to beholdAlex-L is a splendid one to beholdAlex-L is a splendid one to beholdAlex-L is a splendid one to beholdAlex-L is a splendid one to beholdAlex-L is a splendid one to beholdAlex-L is a splendid one to behold
По умолчанию

В принципе можно (попробовать). Только если провода от M2-ITX до хаба будут длинными (комп в багажнике, например, хаб под торпедой) - то будут большие просадки, от 5-ти вольт на хабе ничего не останется и хаб будет отваливаться.
Alex-L вне форума   Ответить с цитированием
Ответ


Здесь присутствуют: 1 (пользователей: 0 , гостей: 1)
 
Опции темы Поиск в этой теме
Поиск в этой теме:

Расширенный поиск

Ваши права в разделе
Вы не можете создавать новые темы
Вы не можете отвечать в темах
Вы не можете прикреплять вложения
Вы не можете редактировать свои сообщения

BB коды Вкл.
Смайлы Вкл.
[IMG] код Вкл.
HTML код Выкл.



Часовой пояс GMT +4, время: 12:19.


Работает на vBulletin® версия 3.8.4.
Copyright ©2000 - 2026, Jelsoft Enterprises Ltd.
Перевод: zCarot