PCCar.ru - Ваш автомобильный компьютер

Вернуться   PCCar.ru - Ваш автомобильный компьютер > MP3Car ТехИнфа > АвтоЗвук

Ответ
 
Опции темы Поиск в этой теме
Старый 10.10.2010, 19:00   #31
maksim
Старший Пользователь
 
Аватар для maksim
 
Регистрация: 07.09.2008
Возраст: 42
Город: Уфа
Регион: 02
Машина: Skoda Superb White 2013
Сообщений: 351
maksim will become famous soon enoughmaksim will become famous soon enough
По умолчанию

Цитата:
Сообщение от CyberSubaru Посмотреть сообщение
Кстати, проводку не зря делаю-)) Клеммы старые уже подзакисшие.
еще: соединения массы двигателя и массы генератора зачисть наждачной бумагой контактные площадки и оконечные кольца проводов, после закрепи обратно и смажь сверху густой смазкой (литолио)

мне это тоже помогло снизить уровень помех.
__________________
AudioBerry DSP1 (AK4458) -> Alpine F900 -> Bewith Accurate II + Pioneer ODR TS-W1RS
maksim вне форума   Ответить с цитированием
Старый 10.10.2010, 22:15   #32
Vic58
Старший Пользователь
 
Регистрация: 21.10.2009
Регион: 61
Сообщений: 603
Vic58 is on a distinguished road
По умолчанию

Цитата:
Сообщение от CyberSubaru Посмотреть сообщение
Читаю даташит на BA3121, если завтра при установке проца помехи полностью не исчезнут - поищу ее.
Я тоже искал эту микросхему - не нашел. Но ее можно заменить двумя самыми маленькими, какие найдутся, трансформаторами (я применил ТОТ-21), желательно с приблизительно равным количеством витков в обмотках. Известный мастеркитовский изолятор именно так и сделан. Сейчас внедряю их у себя. Тоже рассматривал блок питания, с гальванической развязкой. Но мне удалось шум убрать поиском мест подключения земляных проводов. Остался шум, слышимый только на максимальной громкости и заглушенном двигателе автомобиля. На ходу шумов слышно не было, в таком режиме я пользовался системой почти год. Оставалась не решенной проблема регулировки громкости, дело в том, что меня с самого начала проекта не устроила регулировка громкости компьютером, поэтому я установил обычный сдвоенный резистор, и все это время пользовался им. Однако, пришло время привести все в законченное состояние, уже давно лежит микросхема КА2250 - электронный регулятор громкости с кнопочным управлением, кроме того у меня сильно разнятся уровни сигналов от радио и компьютера. Поэтому помимо регулятора громкости еще появится микшер с масштабирующим усилителем и, упомянутые выше, изоляторы, на трансформаторах. Закончить доделки надеюсь на этой неделе.
О результатах отпишусь.

Virtual, когда говорит о корпусе усилителя, имеет ввиду не его коробку, а цепь общего провода на плате последнего.
Vic58 вне форума   Ответить с цитированием
Старый 10.10.2010, 22:30   #33
Virtual
Гуру
 
Регистрация: 07.11.2009
Возраст: 50
Регион: 02
Машина: Hyundai Accent :)
Сообщений: 1,361
Virtual has a spectacular aura aboutVirtual has a spectacular aura about
По умолчанию

Цитата:
Сообщение от CyberSubaru Посмотреть сообщение
Всмысле в обход? Усилитель и ноут имеют общую массу по питанию. Разрывая соединение по массе сигнала, просто разрывается дополнительный контур по массе. Какой еще обход?

Вы специально не читаете ответы, написанные Вам? Я уже писал Вам про корпус усилителя, читайте внимательнее.
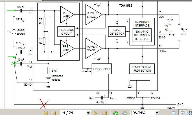
я все читаю будьте добры покажите как мастеркитовци подключили TDA1562..... ибо данный усилитель дифференциальный, да еще с отвязанной сигнальной землей! и у вас помех не должно быть по определению. .... если у вас есть жесткая связь меж 17й ногой и 6-12.... скажите привет мастеркиту и попробуйте оторвать 17ю ногу, повесить меж нею и 6-12ми ногами резистор ну напр на 1ком, а 17ю (сигнальная земля) четко подключить к массе источника звука
__________________
Accent + Mystery MMT-8120S+ежик700_2Gssd_798МГц проц
Virtual вне форума   Ответить с цитированием
Старый 10.10.2010, 23:17   #34
Hmelik
Старший Пользователь
 
Регистрация: 15.09.2008
Возраст: 46
Регион: Израиль
Машина: Volvo 945
Сообщений: 264
Hmelik has a spectacular aura aboutHmelik has a spectacular aura about
По умолчанию

Цитата:
Сообщение от Virtual Посмотреть сообщение
я все читаю будьте добры покажите как мастеркитовци подключили TDA1562..... ибо данный усилитель дифференциальный, да еще с отвязанной сигнальной землей! и у вас помех не должно быть по определению. .... если у вас есть жесткая связь меж 17й ногой и 6-12.... скажите привет мастеркиту и попробуйте оторвать 17ю ногу, повесить меж нею и 6-12ми ногами резистор ну напр на 1ком, а 17ю (сигнальная земля) четко подключить к массе источника звука
Дело говорит может помочь.
Во случайно заметил такой девайс имеет развязку по массе может помочь
http://cgi.ebay.com/ebaymotors/NEW-P...item5ad92108be
Hmelik вне форума   Ответить с цитированием
Старый 11.10.2010, 03:59   #35
CyberSubaru
Гуру
 
Аватар для CyberSubaru
 
Регистрация: 20.01.2010
Возраст: 44
Город: Владивосток
Регион: 25
Машина: Subaru Impreza GF/GG
Сообщений: 1,064
CyberSubaru has a spectacular aura aboutCyberSubaru has a spectacular aura aboutCyberSubaru has a spectacular aura about
По умолчанию

Цитата:
Сообщение от maksim Посмотреть сообщение
еще: соединения массы двигателя и массы генератора зачисть наждачной бумагой контактные площадки и оконечные кольца проводов, после закрепи обратно и смажь сверху густой смазкой (литолио)

мне это тоже помогло снизить уровень помех.
В идеале конечно да.

Цитата:
Сообщение от Vic58 Посмотреть сообщение
Я тоже искал эту микросхему - не нашел. Но ее можно заменить двумя самыми маленькими, какие найдутся, трансформаторами (я применил ТОТ-21), желательно с приблизительно равным количеством витков в обмотках. Известный мастеркитовский изолятор именно так и сделан. Сейчас внедряю их у себя. Тоже рассматривал блок питания, с гальванической развязкой. Но мне удалось шум убрать поиском мест подключения земляных проводов.
Наверное мистеревский :-) У меня он тоже валяется, но пока пользоваться им не хочу - не хочу резать сигнал по частоте.



Цитата:
Сообщение от Virtual Посмотреть сообщение
я все читаю будьте добры покажите как мастеркитовци подключили TDA1562..... ибо данный усилитель дифференциальный, да еще с отвязанной сигнальной землей! и у вас помех не должно быть по определению. .... если у вас есть жесткая связь меж 17й ногой и 6-12.... скажите привет мастеркиту и попробуйте оторвать 17ю ногу, повесить меж нею и 6-12ми ногами резистор ну напр на 1ком, а 17ю (сигнальная земля) четко подключить к массе источника звука
Хм...у них она по даташиту подключена....Там тоже 17я нога к земле идет...Можно поподробнее? На блок-схеме в даташите микрухи 17й вывод заземляется. Или я ошибаюсь?



Цитата:
Сообщение от Hmelik Посмотреть сообщение
Дело говорит может помочь.
Во случайно заметил такой девайс имеет развязку по массе может помочь
http://cgi.ebay.com/ebaymotors/NEW-P...item5ad92108be
У меня тоже стоит нечто подобное (addzest dps7350), только оно немного в доработке - вход оказался дифференциальным и на отрицательный вход подавалась земля со всеми вытекающими эффектами (конечно уровень помех был гораааздо ниже, но они все же были. При отрыве сигнальной земли - уровень сигнала падает в 2 раза. При подаче сигнала на "типа земля" слышим противофазу :-). Собрал конвертер небаланс-баланс, буду седня испытывать.
__________________
Subaru Impreza GF H6 BMW Style PROJECT : - постройка.
Было: 2литра / PIII-650/SSD32GB/9.5"/SB X-FI/GPS/3G/OBD2/...
Строю: 3литра / I5-MOBILE/500/12"/SB X-FI/GPS/3G/OBD2/...
pccar
Drive2
-----
Impreza Lite: Allwinner A13 (DNS E76) - Cortex A8 1GHz
http://www.pccar.ru/showthread.php?t=18574
CyberSubaru вне форума   Ответить с цитированием
Старый 11.10.2010, 06:58   #36
CyberSubaru
Гуру
 
Аватар для CyberSubaru
 
Регистрация: 20.01.2010
Возраст: 44
Город: Владивосток
Регион: 25
Машина: Subaru Impreza GF/GG
Сообщений: 1,064
CyberSubaru has a spectacular aura aboutCyberSubaru has a spectacular aura aboutCyberSubaru has a spectacular aura about
По умолчанию

Вернул все в зад, а именно:
Поставил эквалайзер на место - наводок от компа не стало практически - только на высокой громкости.
зато вылезли наводки от гены.
при подключении массы сигнала на штатное место - сигнал усиливается (как и прежде...видимо как и задумано..хм..)
потом снял с проводов питания эквалайзера кондесаторы и дроссель, призванные убивать наводки - наводки с гены ушли. точнее стали слышны только на высокой громкости. и появились наводки от ушей -( (но это лечится прямо на ушах). тоже на высокой громкости.
Микрух BA3121 у нас в городе нет, поэтому хочу заказать попробовать как будет с ней.
Пока отложу борьбу с наводками до покупки микросхем.

Виртуал, расскажи про 17ю ногу)) А то нет под рукой тда1562, чтобы прозвонить вывод.

Конвертер небаланс-баланс работает как-то криво, пока разбираться нет времени.
__________________
Subaru Impreza GF H6 BMW Style PROJECT : - постройка.
Было: 2литра / PIII-650/SSD32GB/9.5"/SB X-FI/GPS/3G/OBD2/...
Строю: 3литра / I5-MOBILE/500/12"/SB X-FI/GPS/3G/OBD2/...
pccar
Drive2
-----
Impreza Lite: Allwinner A13 (DNS E76) - Cortex A8 1GHz
http://www.pccar.ru/showthread.php?t=18574
CyberSubaru вне форума   Ответить с цитированием
Старый 11.10.2010, 08:28   #37
Virtual
Гуру
 
Регистрация: 07.11.2009
Возраст: 50
Регион: 02
Машина: Hyundai Accent :)
Сообщений: 1,361
Virtual has a spectacular aura aboutVirtual has a spectacular aura about
По умолчанию

согласно даташиту микруха имеет гальванически отвязанную сигнальную землю + дифференциальный вход, рви то что красным, в разрыв резистор., если не поможет то попробуй как зеленым нарисовано
Миниатюры
Нажмите на изображение для увеличения
Название: ms.JPG
Просмотров: 794
Размер:	47.3 Кб
ID:	18663  
__________________
Accent + Mystery MMT-8120S+ежик700_2Gssd_798МГц проц
Virtual вне форума   Ответить с цитированием
Старый 11.10.2010, 14:21   #38
CyberSubaru
Гуру
 
Аватар для CyberSubaru
 
Регистрация: 20.01.2010
Возраст: 44
Город: Владивосток
Регион: 25
Машина: Subaru Impreza GF/GG
Сообщений: 1,064
CyberSubaru has a spectacular aura aboutCyberSubaru has a spectacular aura aboutCyberSubaru has a spectacular aura about
По умолчанию

Спс!

Но! это просто капец -))
Перебрал всю систему, выкинув фильтр с питания эквалайзера, заменив конденсаторы на питании ноута, перепаял 3.5джек на RCA на сигнальном шнуре (заменил гнезда в ноуте) и заново все собрав по старой схеме - из слышимых на максимальной громкости наводок осталось практически только ОДНА наводка от сервомотора головок жесткого диска.....блин...капец какой-то -)))
Еще уши стали слышны, когда ноут отключил (опять же на максимальной громкости)....но как их лечить знаю :-)
Причем еще провода питания не менял....
Слов нет...
__________________
Subaru Impreza GF H6 BMW Style PROJECT : - постройка.
Было: 2литра / PIII-650/SSD32GB/9.5"/SB X-FI/GPS/3G/OBD2/...
Строю: 3литра / I5-MOBILE/500/12"/SB X-FI/GPS/3G/OBD2/...
pccar
Drive2
-----
Impreza Lite: Allwinner A13 (DNS E76) - Cortex A8 1GHz
http://www.pccar.ru/showthread.php?t=18574
CyberSubaru вне форума   Ответить с цитированием
Старый 11.10.2010, 14:34   #39
Virtual
Гуру
 
Регистрация: 07.11.2009
Возраст: 50
Регион: 02
Машина: Hyundai Accent :)
Сообщений: 1,361
Virtual has a spectacular aura aboutVirtual has a spectacular aura about
По умолчанию

CyberSubaru давай рисуй что и как подключено, подробно, ибо гадалки в отпуске. а я уж весь моск взломал гадая где ты накосячил .

я те озвучил теорию!!! почему не хош применять логику ась?

//нужно исключить прохождение токов по линии сигнальной земли!//
__________________
Accent + Mystery MMT-8120S+ежик700_2Gssd_798МГц проц
Virtual вне форума   Ответить с цитированием
Старый 11.10.2010, 15:02   #40
CyberSubaru
Гуру
 
Аватар для CyberSubaru
 
Регистрация: 20.01.2010
Возраст: 44
Город: Владивосток
Регион: 25
Машина: Subaru Impreza GF/GG
Сообщений: 1,064
CyberSubaru has a spectacular aura aboutCyberSubaru has a spectacular aura aboutCyberSubaru has a spectacular aura about
По умолчанию

Цитата:
Сообщение от Virtual Посмотреть сообщение
CyberSubaru давай рисуй что и как подключено, подробно, ибо гадалки в отпуске. а я уж весь моск взломал гадая где ты накосячил .

я те озвучил теорию!!! почему не хош применять логику ась?

//нужно исключить прохождение токов по линии сигнальной земли!//
Вот -)) Как-то так -))) Пару релюх не указал, но это мелочи -))
Разрывать сигнальную землю между ноутом и адзестом нельзя - вход дифференциальный, падает уровень сигнала в 2 раза. При таком подключении - как предусмотрено изготовителем процессора - минимальный уровень наводок.
Миниатюры
Нажмите на изображение для увеличения
Название: scheme1.GIF
Просмотров: 840
Размер:	16.1 Кб
ID:	18664  
__________________
Subaru Impreza GF H6 BMW Style PROJECT : - постройка.
Было: 2литра / PIII-650/SSD32GB/9.5"/SB X-FI/GPS/3G/OBD2/...
Строю: 3литра / I5-MOBILE/500/12"/SB X-FI/GPS/3G/OBD2/...
pccar
Drive2
-----
Impreza Lite: Allwinner A13 (DNS E76) - Cortex A8 1GHz
http://www.pccar.ru/showthread.php?t=18574
CyberSubaru вне форума   Ответить с цитированием
Ответ


Здесь присутствуют: 1 (пользователей: 0 , гостей: 1)
 
Опции темы Поиск в этой теме
Поиск в этой теме:

Расширенный поиск

Ваши права в разделе
Вы не можете создавать новые темы
Вы не можете отвечать в темах
Вы не можете прикреплять вложения
Вы не можете редактировать свои сообщения

BB коды Вкл.
Смайлы Вкл.
[IMG] код Вкл.
HTML код Выкл.



Часовой пояс GMT +4, время: 22:08.


Работает на vBulletin® версия 3.8.4.
Copyright ©2000 - 2026, Jelsoft Enterprises Ltd.
Перевод: zCarot