PCCar.ru - Ваш автомобильный компьютер

Вернуться   PCCar.ru - Ваш автомобильный компьютер > Всё Остальное > Проекты

Ответ
 
Опции темы Поиск в этой теме
Старый 24.11.2009, 20:07   #71
spy_yps
Новый Пользователь
 
Регистрация: 25.09.2009
Возраст: 53
Город: Москва
Регион: 77, 97, 99, 177
Машина: Lancer X
Сообщений: 12
spy_yps is on a distinguished road
По умолчанию

Цитата:
Сообщение от Alex-L Посмотреть сообщение
Да пока все тот же TDA, только теперь без пуков и схема управления компом пределана, да блок питания M2-ITX... Про качество звука пока ничего не скажу - только что интегрировал девайс в машинку. Отчет будет скоро.
доброго времени суток а вы не могли бы выложить схему
а то я уже начал делать такойже кар пс есть еще вопросы буду очень благодарен если подскажете
spy_yps вне форума   Ответить с цитированием
Старый 24.11.2009, 22:33   #72
Alex-L
Moderator
 
Аватар для Alex-L
 
Регистрация: 23.03.2008
Возраст: 55
Город: Москва, Нагорная
Регион: 77, 97, 99, 177
Машина: Mitsubishi Lancer-X
Сообщений: 2,096
Alex-L is a splendid one to beholdAlex-L is a splendid one to beholdAlex-L is a splendid one to beholdAlex-L is a splendid one to beholdAlex-L is a splendid one to beholdAlex-L is a splendid one to beholdAlex-L is a splendid one to behold
По умолчанию

Цитата:
Сообщение от spy_yps Посмотреть сообщение
доброго времени суток а вы не могли бы выложить схему...
Привет!
Если не против, давай на "ты" - так проще
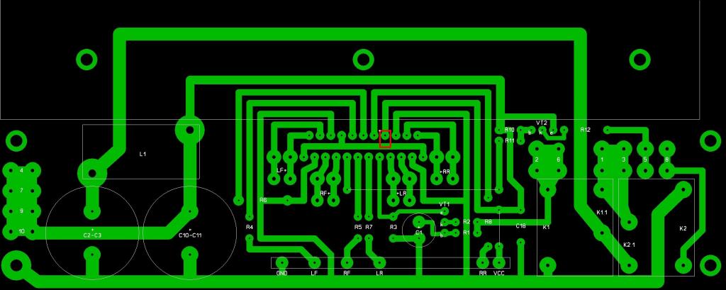
В данный момент сделано вот так:

Схема на VT1 подает 8.7в на 15-ю ногу TDA (включение в рабочий режим) через 30 секунд после включения АСС. Винда у меня загружается за 34 секунды, т.е. пуки, щелчки и прочая похабель исключены. После снятия АСС TDA, соответственно, выключается сразу - опять же - паразитные звуки исключаются. В самый последний момент проскакивает правда какой-то "псик", но к этому времени я уже успеваю из машины вылезти ; а в общем то оно и хорошо - "индикатор" полного выключения системы
Реле К1 и К3 обеспечивают полное отключение питания. Можно упростить до одной релюшки:

Реле К3 включает питание на камеру заднего вида и на монитор, при включении задней передачи или принудительно SW2. Камеры у меня нет - отказался.
Сдвоенные переменники R4,R5 регулируют раздельно уровень фронта и тыла. Установлены на общей плате внутри системника, т.е. один раз настроил и забыл.
Вторая версия:

На практике руки не дошли.
Управление камерой и переменники фронт/тыл исключены. Применена микросхема ВАЗ121. Это развязка массы. Как работает не знаю - не пробовал, но по отзывам вроде нормально должно быть.
Вот здесь можно посмотреть картинки в "полный размер". Там же разводки печатных плат.
В большой плате ашипка: проверяем питание микросхемы - оно должно подходить на ноги 1,8,16,23. А у нас получилось что ноги 1,8,23 соединены между собой дорожкой, а с 16 ногой (к которой подходит + питания) эта дорожка не соединена. Надо продлить дорожку от 16-й ноги до дорожки соединяющей ноги 1,8,23.
Для второй версии маленькая печатка с ВАЗ121 вставляется вертикально в большую плату; для экономии места. Если понадобится - выложу схемы и платы в форматах spl и lay, соответственно.
Что еще - спрашивай - чем смогу - помогу.
Миниатюры
Нажмите на изображение для увеличения
Название: 1.jpg
Просмотров: 1444
Размер:	68.0 Кб
ID:	18215  

Последний раз редактировалось Alex-L; 06.09.2010 в 22:47.
Alex-L вне форума   Ответить с цитированием
Старый 31.05.2010, 00:07   #73
Alex-L
Moderator
 
Аватар для Alex-L
 
Регистрация: 23.03.2008
Возраст: 55
Город: Москва, Нагорная
Регион: 77, 97, 99, 177
Машина: Mitsubishi Lancer-X
Сообщений: 2,096
Alex-L is a splendid one to beholdAlex-L is a splendid one to beholdAlex-L is a splendid one to beholdAlex-L is a splendid one to beholdAlex-L is a splendid one to beholdAlex-L is a splendid one to beholdAlex-L is a splendid one to behold
По умолчанию Второе пришествие

Созрел таки я на глобальный апгрейд!
Новая конфигурация:
MB: ZOTAC NM10-ITX WiFi (NM10-A-E) Atom D510, HDMI, SPDIF, miniITX
RAM: 1Gb PC-6400 Kingston
HDD:2.5"160Gb/8Mb/7200Fujitsu
БП: E10000
Контроллер управления:


Файлы во вложении.
Корпус: Winsis WI-02 (200W,12V@8A) изрядно доработанный напильником


Монитор:Lilliput 889GL-NP/C/
Усилитель - Chellenger TA-5.1 (6ch х 100Вт)
Фронт - DLS R6A



Тыл - JBL CS2165 (без букафки С)

Саб - DLS M110 in box

GPS: GlobalSat BR-355 (com)
Много-много шумки, напрасно купленных радиодеталек, винтов, болтов и прочей всякой фегни...

Инсталляция завершена практически на 99%! Осталось сделать нормальное питание монитора и хаба - жду NSD15-S. Провозился значительно дольше чем ожидалось - чистого времени получилось около семи рабочих дней по 10-12 часов Ужоснах!!! Очень много времени занимал тюнинг шумоизоляции и сборка/разборка салона.
Фото этого инсталла; и отдельно системник. Фоток немного т.к. трудился один и было не до этого - что в перекурах нафоткал, то и есть
Что сделал:

Силовой кабель 4Га от + АКБ по левой стороне до моторного щита, вдоль него к правому борту, через технологическое отверстие в салон, под торпедой к левому борту, по левому порогу в багажник. Всего получилось 9 метров Питание компьютера взято с клем питания усилителя - провода 2.5кв сантиметров 15.
Масса взята на левом заднем крыле из штатного места (болт 8), длина кабеля около 70см.
Конденсатор ставить НЕ стал.
Акустические кабели 2.5кв по стойкам наверх и по потолку в багажник, справа проходят под задней полкой, под ней-же GPS приемник.
По правому порогу VGA, USB, питание USB-хаба и монитора, жгут управления и индикации (от системника), IR-remote и композитный видеосигнал усилителя.
Компьютер соединен с усилителем по оптике.
Что получилось:
Звук хороший! Никакого сравнения с балалайкой из начала проекта нет и быть не может! Детализация, сцена - все имеет место быть. По качеству шумоизоляции и звука стало похоже на служебную Audi A8 моего друга.
Немного разочаровал сабвуфер, точнее ожидалось другого. Его конечно слышно, но как-то неестественно. То ли усилок его не раскачивает, то ли настроить я его правильно не могу. В меню усилителя фильтр крутится от 60 до 220Гц. Выставил на слух 150Гц. А как правильно?
С осцилографом до машины пока не дошел, но мультиметром просадок (при громкости на усилителе 40 из 100 возможных и максимальных положениях виндовых крутилок) обнаружить не удалось - на клемах АКБ и клемах усилителя ровно 12.7в при заглушенном двигателе (на заведенном не смотрел)
GPS под задней полкой чувствует себя отлично - лучше чем когда он под торпедой ездил. Тонировка у меня не металлизированная, угол установки стекла хороший, нить обогревателя ему пофиг.
P.S. Когда прикручивал силовой кабель к плюсу - сломал блок силовых предохранителей То ли усталость материала то ли я такой сильный Теперь периодически отваливается центральный замок, сигнализация и БК орёт что нет зарядки АКБ. Пошеволишь эту хрень - опять работает. Официалы, мародеры, объявили 2500 за деталь и 3400 замена Жесть! Нашел в Кунцево за 800, поменяю сам Завтра утром поеду покупать.
Вложения
Тип файла: zip PowerControl v.1.zip (209.7 Кб, 1574 просмотров)

Последний раз редактировалось Alex-L; 20.08.2010 в 07:54.
Alex-L вне форума   Ответить с цитированием
Старый 18.06.2010, 13:18   #74
BlackPanther
Новый Пользователь
 
Аватар для BlackPanther
 
Регистрация: 17.12.2009
Возраст: 40
Город: Москва
Регион: 77, 97, 99, 177
Сообщений: 3
BlackPanther is on a distinguished road
По умолчанию

Расскажите пожалуйста о производительности системы с таким решением - ZOTAC NM10-ITX? В первую очередь интересует проигрывание видео разных форматов, или музыки с одновременно запущенным навигатором? Простейшие игры?
Решение довольно интересное и весьма бюджетное - меньше чем за 5к получаем мать, проц, видюху и вафлю в одном флаконе (правда без возможности апгрейда). Но как система справляется с задачами? Встроенное видео само по себе почти ничего не умеет, все более-менне сложные задачи оно сваливает на ЦП, а он тоже не шибко шустрый.
Изначально я планировал основываться на процессере Core i3 - и проц крут, и видео встроенное не уступает, но такая система выйдет раза в 1,5-2 дороже и по потребяемой мощности весьма прожорливой, а хочется чтоб не грелось и не шумело ))
Покопавшись в нете нашел, как мне кажется, достойную альтернативу - NM10-ITX ION Upgrade Kit - таже мать, но с добавлением внешней видюху на технологии NVIDIA ION. Только вот купить пока это нигде нельзя (((

Для принятие решения хочется услышать мнение человека, который собрал систему самой слабой ( из рассмотренных мной) конфигурации.
BlackPanther вне форума   Ответить с цитированием
Старый 18.06.2010, 21:21   #75
МДА 1
Старший Пользователь
 
Аватар для МДА 1
 
Регистрация: 01.02.2008
Возраст: 59
Город: МО пос Правдинский
Регион: 77, 97, 99, 177
Машина: Hyundai Tucson 2007
Сообщений: 442
МДА 1 is infamous around these parts
По умолчанию

Alex-L-а как твой zotac с Е10000 дружит-а то вот здесь http://www.pccar.ru/showthread.php?t=12353мнения в разные стороны уходят!
__________________
Мой первый проэктhttp://www.pccar.ru/showthread.php?t=4817 Всегда признателен за дельный совет Сейчас на борту пока Nexus 7 2012 Wi-Fi 32Gb+Тимур+Huawei E5220+NSD15-12S5 c такой вот штучкой http://www.12v.ru/site.xp/0520480491...048050124.html + HDD 120Gb +Хаб D-Link + звук Но нейм(кажись так обозвал)и потом ещё чёнь-то поставлю!
МДА 1 вне форума   Ответить с цитированием
Старый 20.06.2010, 11:24   #76
Alex-L
Moderator
 
Аватар для Alex-L
 
Регистрация: 23.03.2008
Возраст: 55
Город: Москва, Нагорная
Регион: 77, 97, 99, 177
Машина: Mitsubishi Lancer-X
Сообщений: 2,096
Alex-L is a splendid one to beholdAlex-L is a splendid one to beholdAlex-L is a splendid one to beholdAlex-L is a splendid one to beholdAlex-L is a splendid one to beholdAlex-L is a splendid one to beholdAlex-L is a splendid one to behold
По умолчанию

Цитата:
Сообщение от BlackPanther Посмотреть сообщение
Расскажите пожалуйста о производительности системы с таким решением - ZOTAC NM10-ITX...
По производительности особо сказать нечего - кино толком посмотреть еще не успел, в игрушки вообще не играю.
Навигация iGO8 + музыка AIMP2 (FLAC, APE) - загрузка процессора (по Эвересту) ~5%
Видео GOMPlayer 2.1.25.5515 (HD 720p) - без тормозов (загрузку проца не смотрел)
Вот собственно и все. Субъективно - системка получилась весьма шустрая даже с 1Гб оперативки. Ни намека на задумчивость. Интересно еще посмотреть как она видео (видерегистрация) плющить будет...

Цитата:
Сообщение от МДА 1 Посмотреть сообщение
Alex-L-а как твой zotac с Е10000 дружит...
Очень даже дружит! Включил - заработало.
Версия БП у меня вот такая: http://alex-l.users.photofile.ru/pho...e/99486940.jpg в 20pin разъеме одного проводочка не хватает.
Alex-L вне форума   Ответить с цитированием
Старый 20.06.2010, 12:35   #77
МДА 1
Старший Пользователь
 
Аватар для МДА 1
 
Регистрация: 01.02.2008
Возраст: 59
Город: МО пос Правдинский
Регион: 77, 97, 99, 177
Машина: Hyundai Tucson 2007
Сообщений: 442
МДА 1 is infamous around these parts
По умолчанию

Это очень хорошо - что они дружат!Да вот ещё:а как с холодом у твоего zotacа дела обстаят?
__________________
Мой первый проэктhttp://www.pccar.ru/showthread.php?t=4817 Всегда признателен за дельный совет Сейчас на борту пока Nexus 7 2012 Wi-Fi 32Gb+Тимур+Huawei E5220+NSD15-12S5 c такой вот штучкой http://www.12v.ru/site.xp/0520480491...048050124.html + HDD 120Gb +Хаб D-Link + звук Но нейм(кажись так обозвал)и потом ещё чёнь-то поставлю!
МДА 1 вне форума   Ответить с цитированием
Старый 20.06.2010, 12:56   #78
Alex-L
Moderator
 
Аватар для Alex-L
 
Регистрация: 23.03.2008
Возраст: 55
Город: Москва, Нагорная
Регион: 77, 97, 99, 177
Машина: Mitsubishi Lancer-X
Сообщений: 2,096
Alex-L is a splendid one to beholdAlex-L is a splendid one to beholdAlex-L is a splendid one to beholdAlex-L is a splendid one to beholdAlex-L is a splendid one to beholdAlex-L is a splendid one to beholdAlex-L is a splendid one to behold
По умолчанию

Про холод пока не знаю - купил мамку с месяц назад. Щас вот контроллер хитропопый на подходе для управления вкл/выкл системы. Он в т.ч. и за температурой следит. Буду испытывать - засуну системник в морозилку - отпишусь по результатам.
Alex-L вне форума   Ответить с цитированием
Старый 20.06.2010, 13:01   #79
МДА 1
Старший Пользователь
 
Аватар для МДА 1
 
Регистрация: 01.02.2008
Возраст: 59
Город: МО пос Правдинский
Регион: 77, 97, 99, 177
Машина: Hyundai Tucson 2007
Сообщений: 442
МДА 1 is infamous around these parts
По умолчанию

Цитата:
засуну системник в морозилку - отпишусь по результатам.
вот - это по-нашему!!!
__________________
Мой первый проэктhttp://www.pccar.ru/showthread.php?t=4817 Всегда признателен за дельный совет Сейчас на борту пока Nexus 7 2012 Wi-Fi 32Gb+Тимур+Huawei E5220+NSD15-12S5 c такой вот штучкой http://www.12v.ru/site.xp/0520480491...048050124.html + HDD 120Gb +Хаб D-Link + звук Но нейм(кажись так обозвал)и потом ещё чёнь-то поставлю!
МДА 1 вне форума   Ответить с цитированием
Старый 20.06.2010, 13:07   #80
<<<BJ.>>>
Старший Пользователь
 
Аватар для <<<BJ.>>>
 
Регистрация: 03.12.2007
Возраст: 37
Город: МО. Электроугли
Регион: 50, 90, 150
Машина: Lada 11193
Сообщений: 148
<<<BJ.>>> is on a distinguished road
По умолчанию

ахахах))) Алекс улыбнул))) молодец, до такого додуматься нужно)))
ЗЫ : Ни капли иронии, искренне порадовал, удачного опыта =)
<<<BJ.>>> вне форума   Ответить с цитированием
Ответ


Здесь присутствуют: 1 (пользователей: 0 , гостей: 1)
 
Опции темы Поиск в этой теме
Поиск в этой теме:

Расширенный поиск

Ваши права в разделе
Вы не можете создавать новые темы
Вы не можете отвечать в темах
Вы не можете прикреплять вложения
Вы не можете редактировать свои сообщения

BB коды Вкл.
Смайлы Вкл.
[IMG] код Вкл.
HTML код Выкл.



Часовой пояс GMT +4, время: 17:38.


Работает на vBulletin® версия 3.8.4.
Copyright ©2000 - 2026, Jelsoft Enterprises Ltd.
Перевод: zCarot