PCCar.ru - Ваш автомобильный компьютер

Вернуться   PCCar.ru - Ваш автомобильный компьютер > MP3Car ТехИнфа > Блоки питания > Разное

Ответ
 
Опции темы Поиск в этой теме
Старый 08.04.2010, 09:35   #931
sandrelo
Пользователь
 
Регистрация: 25.04.2008
Возраст: 53
Город: Барнаул
Регион: 22
Машина: Nissan Bassara JTNU-30
Сообщений: 32
sandrelo is on a distinguished road
По умолчанию

я драйвер делал на комплиментарной паре в каждом плече. работает на ура.
здесь я уже где то писАл: бп держит мой комп до 7.3в в простое и до 8в при полной нагрузке, а 12в и в отключку - очень плохой результат.
sandrelo вне форума   Ответить с цитированием
Старый 08.04.2010, 10:04   #932
mudrila
Новый Пользователь
 
Регистрация: 16.07.2008
Возраст: 48
Город: Нижневартовск
Регион: 86
Машина: ТагАЗ TAGER
Сообщений: 21
mudrila is on a distinguished road
По умолчанию

А у тебя транформатор какой? И если обычный Ш-образный из ATX, то сколько витков намотано?
mudrila вне форума   Ответить с цитированием
Старый 08.04.2010, 10:43   #933
sandrelo
Пользователь
 
Регистрация: 25.04.2008
Возраст: 53
Город: Барнаул
Регион: 22
Машина: Nissan Bassara JTNU-30
Сообщений: 32
sandrelo is on a distinguished road
По умолчанию

транс ш- обр из АТХ.
первичка 3+3 медная лента
вторичка 4+3+3+4 родные провода от этого же блока
sandrelo вне форума   Ответить с цитированием
Старый 08.04.2010, 10:52   #934
mudrila
Новый Пользователь
 
Регистрация: 16.07.2008
Возраст: 48
Город: Нижневартовск
Регион: 86
Машина: ТагАЗ TAGER
Сообщений: 21
mudrila is on a distinguished road
По умолчанию

Про драйвер на комплиментарной паре можно подробнее? Схемку, номиналы...
mudrila вне форума   Ответить с цитированием
Старый 08.04.2010, 11:12   #935
sandrelo
Пользователь
 
Регистрация: 25.04.2008
Возраст: 53
Город: Барнаул
Регион: 22
Машина: Nissan Bassara JTNU-30
Сообщений: 32
sandrelo is on a distinguished road
По умолчанию

вот такой в каждом плече
Миниатюры
Нажмите на изображение для увеличения
Название: P1040892.jpg
Просмотров: 1064
Размер:	63.1 Кб
ID:	16221  
sandrelo вне форума   Ответить с цитированием
Старый 08.04.2010, 11:15   #936
sandrelo
Пользователь
 
Регистрация: 25.04.2008
Возраст: 53
Город: Барнаул
Регион: 22
Машина: Nissan Bassara JTNU-30
Сообщений: 32
sandrelo is on a distinguished road
По умолчанию

транзисторы использовал кт972 и кт973
можно и другие
sandrelo вне форума   Ответить с цитированием
Старый 08.04.2010, 12:52   #937
gep2005
Пользователь
 
Регистрация: 09.09.2009
Регион: 42
Машина: ВАЗ-21074 2007
Сообщений: 32
gep2005 is on a distinguished road
По умолчанию

Цитата:
Сообщение от sandrelo Посмотреть сообщение
транзисторы использовал кт972 и кт973
можно и другие
Например неплохие результаты могли бы дать полевеки (p- и n- канальные, можно даже сборку найти сразу с двумя).
Но в любом случае пару как написал sandrelo, а не с одним транзистором. Один транзистор Улучшит только запирание, а отпирание останется затянутым.
gep2005 вне форума   Ответить с цитированием
Старый 12.04.2010, 14:48   #938
mudrila
Новый Пользователь
 
Регистрация: 16.07.2008
Возраст: 48
Город: Нижневартовск
Регион: 86
Машина: ТагАЗ TAGER
Сообщений: 21
mudrila is on a distinguished road
По умолчанию

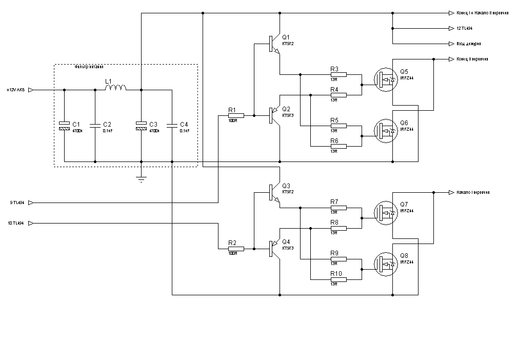
Короче, переделал и я свой блок питания.
Добавил "драйвер" на комплементарной паре КТ972-КТ973 и поставил по два полевых транзистора в плечо...
Подсевший аккумулятор держит (раньше не хватало напряжения, полагаю из-за того, что в цепи затвора ставил резисторы не на 15, а на 20 Ом)... Греться полевики стали меньше. 12В канал стал держать 2х55Вт лампочки.
С материнкой греется конечно, но рука держит. Думаю, с вентиляторами будет нормально.
Больше всего времени занял монтаж и проверка.. Больше никогда не буду пользоваться макетным платами
Схема ниже (я не электронщик, нарисовал как умел :-), думаю понятно)...
Миниатюры
Нажмите на изображение для увеличения
Название: Схема доработки.png
Просмотров: 1268
Размер:	4.6 Кб
ID:	16370  

Последний раз редактировалось mudrila; 12.04.2010 в 18:07.
mudrila вне форума   Ответить с цитированием
Старый 12.04.2010, 18:36   #939
gep2005
Пользователь
 
Регистрация: 09.09.2009
Регион: 42
Машина: ВАЗ-21074 2007
Сообщений: 32
gep2005 is on a distinguished road
По умолчанию

Цитата:
Сообщение от mudrila Посмотреть сообщение
Подсевший аккумулятор держит (раньше не хватало напряжения, полагаю из-за того, что в цепи затвора ставил резисторы не на 15, а на 20 Ом)...
Врятли разница в 5-ть Ом так съиграет, а вот два в плечо - может.
По схеме - нет смысла ставить столько резисторов в цепь затвора. Достаточно по одному на каждое плечо. Т.е. полевики совсем параллельно включаются, и эмитер с коллектором вместе. Надеюсь понятно описал. Еще для проверки можеш найти где-нить блок питания вольт на 20 и подать на комплиментарные пары его вместо 12 - сразу почуствуеш разницу. А как это добиться без внешнего БП потом опишу - щаз убегаю.
gep2005 вне форума   Ответить с цитированием
Старый 12.04.2010, 21:01   #940
mudrila
Новый Пользователь
 
Регистрация: 16.07.2008
Возраст: 48
Город: Нижневартовск
Регион: 86
Машина: ТагАЗ TAGER
Сообщений: 21
mudrila is on a distinguished road
По умолчанию

Про 20 В интересно... По даташиту Vgs должно быть +-20В. Что даст нам увеличение напряжения на затворе?
mudrila вне форума   Ответить с цитированием
Ответ


Здесь присутствуют: 1 (пользователей: 0 , гостей: 1)
 
Опции темы Поиск в этой теме
Поиск в этой теме:

Расширенный поиск

Ваши права в разделе
Вы не можете создавать новые темы
Вы не можете отвечать в темах
Вы не можете прикреплять вложения
Вы не можете редактировать свои сообщения

BB коды Вкл.
Смайлы Вкл.
[IMG] код Вкл.
HTML код Выкл.



Часовой пояс GMT +4, время: 23:13.


Работает на vBulletin® версия 3.8.4.
Copyright ©2000 - 2026, Jelsoft Enterprises Ltd.
Перевод: zCarot