PCCar.ru - Ваш автомобильный компьютер

Вернуться   PCCar.ru - Ваш автомобильный компьютер > MP3Car ТехИнфа > Разработка устройств

Ответ
 
Опции темы Поиск в этой теме
Старый 03.03.2010, 12:58   #91
AVP87
Старший Пользователь
 
Регистрация: 04.01.2010
Возраст: 38
Город: Камешково
Регион: 33
Машина: --
Сообщений: 142
AVP87 is on a distinguished road
По умолчанию

Развести я разведу, схема та неплная, больше как функциональная.
По деталькам подберу самое распостроненное.
В промэлектронике есть и тач и экранчик такой. Ну а контролер, часы реального времени, резисторы конденсаторы это же ширпотреб, в любой радиолавке...

Разводить под СМД?? На выходе можно твердотелое реле на ток нагрузки где нить 100мА.
__________________
Работаю за идею и еду.....
AVP87 вне форума   Ответить с цитированием
Старый 03.03.2010, 13:19   #92
ewgen1
Старший Пользователь
 
Регистрация: 29.09.2009
Город: екатеринбург
Регион: 66, 96
Машина: mitsubishi airtrek Turbo-R
Сообщений: 524
ewgen1 is on a distinguished road
По умолчанию

Цитата:
Сообщение от AVP87 Посмотреть сообщение
Развести я разведу, схема та неплная, больше как функциональная.
По деталькам подберу самое распостроненное.
В промэлектронике есть и тач и экранчик такой. Ну а контролер, часы реального времени, резисторы конденсаторы это же ширпотреб, в любой радиолавке...

Разводить под СМД?? На выходе можно твердотелое реле на ток нагрузки где нить 100мА.
значит детальки куплю в проме!разводку лучше НЕ под смд!
ewgen1 вне форума   Ответить с цитированием
Старый 04.03.2010, 23:51   #93
badnetrnd
Старший Пользователь
 
Регистрация: 11.08.2009
Возраст: 37
Город: Ростов на Дону
Регион: 61
Машина: фф2
Сообщений: 338
badnetrnd is on a distinguished road
По умолчанию

штуковина зачётная только вот с радио пока как обстоят дела ?
__________________
машина продана вместе с компьютером
badnetrnd вне форума   Ответить с цитированием
Старый 05.03.2010, 00:28   #94
AVP87
Старший Пользователь
 
Регистрация: 04.01.2010
Возраст: 38
Город: Камешково
Регион: 33
Машина: --
Сообщений: 142
AVP87 is on a distinguished road
По умолчанию

Радио уже давно пашет ( вроде видео где то было, правда не последней версии)... Все встало потому, что небыло аудиопроца, и связать с компом по усб...
Щас спалил дисплей. Аминь...
Миниатюры
Нажмите на изображение для увеличения
Название: IMG00130.jpg
Просмотров: 600
Размер:	78.3 Кб
ID:	15520  
__________________
Работаю за идею и еду.....

Последний раз редактировалось AVP87; 05.03.2010 в 02:15.
AVP87 вне форума   Ответить с цитированием
Старый 05.03.2010, 10:16   #95
badnetrnd
Старший Пользователь
 
Регистрация: 11.08.2009
Возраст: 37
Город: Ростов на Дону
Регион: 61
Машина: фф2
Сообщений: 338
badnetrnd is on a distinguished road
По умолчанию

сочувствую только ты его потом добить что бы не мучался решил что ли ?
__________________
машина продана вместе с компьютером
badnetrnd вне форума   Ответить с цитированием
Старый 05.03.2010, 12:04   #96
AVP87
Старший Пользователь
 
Регистрация: 04.01.2010
Возраст: 38
Город: Камешково
Регион: 33
Машина: --
Сообщений: 142
AVP87 is on a distinguished road
По умолчанию

Хотел тач снять..... Но он решил погибнуть смертью храбрых вместе с экраном. Думаю что зря я взялся за атегу 168, ног все таки маловато... Да и по цене она как атмега 16...
__________________
Работаю за идею и еду.....
AVP87 вне форума   Ответить с цитированием
Старый 11.03.2010, 23:51   #97
badnetrnd
Старший Пользователь
 
Регистрация: 11.08.2009
Возраст: 37
Город: Ростов на Дону
Регион: 61
Машина: фф2
Сообщений: 338
badnetrnd is on a distinguished road
По умолчанию

я надеюсь тема ещё жива
__________________
машина продана вместе с компьютером
badnetrnd вне форума   Ответить с цитированием
Старый 12.03.2010, 09:12   #98
AVP87
Старший Пользователь
 
Регистрация: 04.01.2010
Возраст: 38
Город: Камешково
Регион: 33
Машина: --
Сообщений: 142
AVP87 is on a distinguished road
По умолчанию

Конечно, просто времени совсем мало. Да и изменения в основном не визуальные, а убранные косяки.
__________________
Работаю за идею и еду.....
AVP87 вне форума   Ответить с цитированием
Старый 14.03.2010, 19:10   #99
AVP87
Старший Пользователь
 
Регистрация: 04.01.2010
Возраст: 38
Город: Камешково
Регион: 33
Машина: --
Сообщений: 142
AVP87 is on a distinguished road
По умолчанию

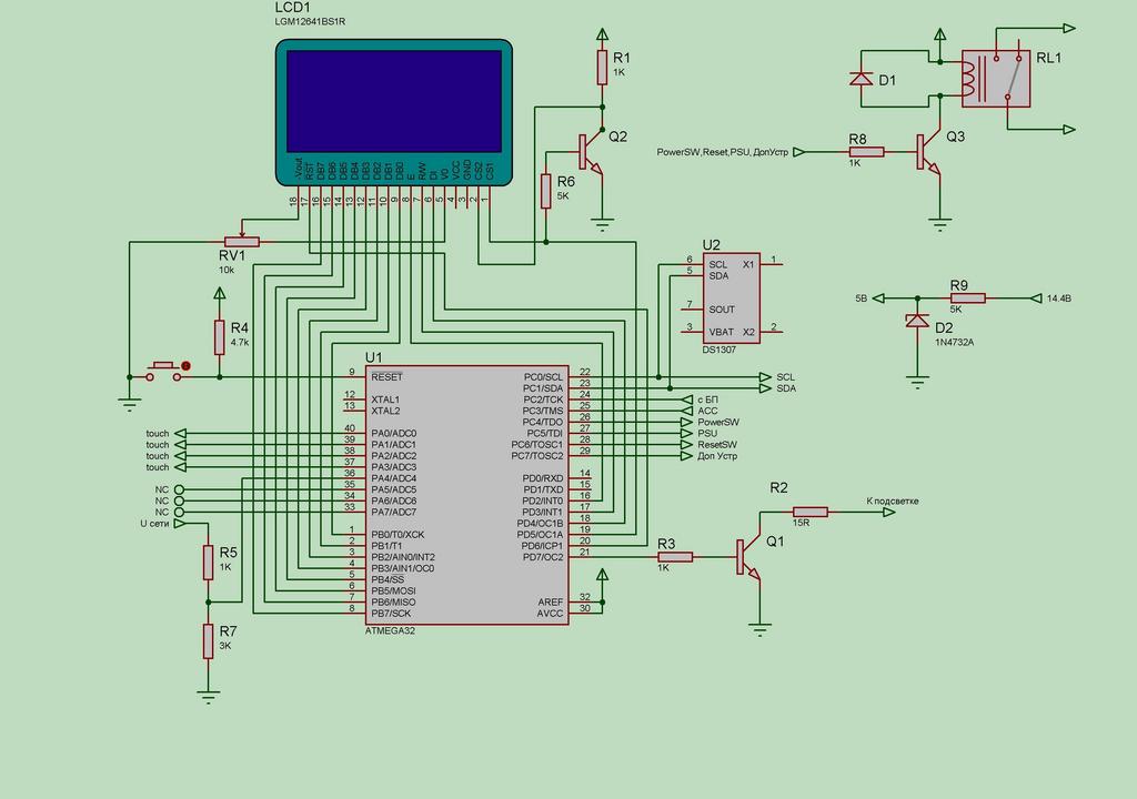
После зря потраченых дней на постройку контролера на атмеге168, и спалив экран, решил оставить на атмеге32. Сегодня переделал программу, убрав все лишнее. ПОлучил работующий контролер. Проверял правда на макете.
Часы реал. времени еще программно не подцепил. Лень...
Вообщем кто хочет тот пускай паяет, с ним и будем отлаживать дальше..

http://rutube.ru/tracks/3030468.html...12508d67ad60a9

Program: 15118 bytes (46.1% Full)
Data: 580 bytes (28.3% Full)
Миниатюры
Нажмите на изображение для увеличения
Название: atmega32_lcd.jpg
Просмотров: 557
Размер:	61.6 Кб
ID:	15699  
Вложения
Тип файла: zip AVP.ZIP (13.0 Кб, 422 просмотров)
__________________
Работаю за идею и еду.....
AVP87 вне форума   Ответить с цитированием
Старый 14.03.2010, 19:34   #100
ewgen1
Старший Пользователь
 
Регистрация: 29.09.2009
Город: екатеринбург
Регион: 66, 96
Машина: mitsubishi airtrek Turbo-R
Сообщений: 524
ewgen1 is on a distinguished road
По умолчанию

Цитата:
Сообщение от AVP87 Посмотреть сообщение
После зря потраченых дней на постройку контролера на атмеге168, и спалив экран, решил оставить на атмеге32. Сегодня переделал программу, убрав все лишнее. ПОлучил работующий контролер. Проверял правда на макете.
Часы реал. времени еще программно не подцепил. Лень...
Вообщем кто хочет тот пускай паяет, с ним и будем отлаживать дальше..

http://rutube.ru/tracks/3030468.html...12508d67ad60a9

Program: 15118 bytes (46.1% Full)
Data: 580 bytes (28.3% Full)
собрал бы конечно все но не умею разводку платы делать!!!!кто сделает?желательно под ДИП!
ewgen1 вне форума   Ответить с цитированием
Ответ


Здесь присутствуют: 1 (пользователей: 0 , гостей: 1)
 
Опции темы Поиск в этой теме
Поиск в этой теме:

Расширенный поиск

Ваши права в разделе
Вы не можете создавать новые темы
Вы не можете отвечать в темах
Вы не можете прикреплять вложения
Вы не можете редактировать свои сообщения

BB коды Вкл.
Смайлы Вкл.
[IMG] код Вкл.
HTML код Выкл.



Часовой пояс GMT +4, время: 00:30.


Работает на vBulletin® версия 3.8.4.
Copyright ©2000 - 2025, Jelsoft Enterprises Ltd.
Перевод: zCarot