PCCar.ru - Ваш автомобильный компьютер

Вернуться   PCCar.ru - Ваш автомобильный компьютер > MP3Car ТехИнфа > Блоки питания > Разное

Ответ
 
Опции темы Поиск в этой теме
Старый 10.02.2010, 08:35   #61
Hmelik
Старший Пользователь
 
Регистрация: 15.09.2008
Возраст: 46
Регион: Израиль
Машина: Volvo 945
Сообщений: 264
Hmelik has a spectacular aura aboutHmelik has a spectacular aura about
По умолчанию

ogladkih
кольцо очень маленькое,
то что у меня стоит 40мм диаметр, высот 16мм да и материал может другим быть.
Короче транс переделывай, и толщину проволоки 1мм +.

Проблему приведённую выше я решил, я на плате косяк сделал одной дорожкой подвёл + на питание ТЛ и + на затворы что вызывало помехи, сделал отдельную дорожку на питание микросхемы с фильтром, и гасящие резисторы были у мну по 220 ом, поменял на 200 ом.
Hmelik вне форума   Ответить с цитированием
Старый 10.02.2010, 08:46   #62
ogladkih
Новый Пользователь
 
Регистрация: 09.02.2010
Возраст: 62
Город: Белореченск
Регион: 23, 93
Машина: ГАЗ-69
Сообщений: 2
ogladkih is on a distinguished road
По умолчанию

Спасибо. В принципе я понял, что дело в трансе.
Еще вопрос--я с этой же обмотки хочу и отрицательное напряжение получить, вроде проблем не должно быть? пока платка травится.

И про помехи спасибо, тоже заметил некоторую некрасивость меандра :-)
ogladkih вне форума   Ответить с цитированием
Старый 10.02.2010, 09:29   #63
БАЛУ
Старший Пользователь
 
Регистрация: 09.05.2009
Город: ТОМСК
Регион: 78, 98
Сообщений: 143
БАЛУ is on a distinguished road
По умолчанию

КОЛЬЦО в трансе у тебя из прессованного порошкового железа и предназначено для дросселей с постоянным током подмагничевания используй феррит .
БАЛУ вне форума   Ответить с цитированием
Старый 10.02.2010, 12:07   #64
Hmelik
Старший Пользователь
 
Регистрация: 15.09.2008
Возраст: 46
Регион: Израиль
Машина: Volvo 945
Сообщений: 264
Hmelik has a spectacular aura aboutHmelik has a spectacular aura about
По умолчанию

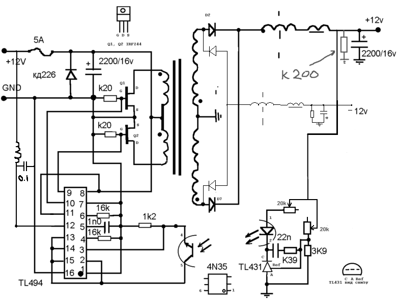
вот в итоге под правленая схема
вообще то с этой схемы можно + и - снимать
Миниатюры
Нажмите на изображение для увеличения
Название: 156040252.gif
Просмотров: 1124
Размер:	51.7 Кб
ID:	14960  
Hmelik вне форума   Ответить с цитированием
Старый 10.02.2010, 12:17   #65
Hmelik
Старший Пользователь
 
Регистрация: 15.09.2008
Возраст: 46
Регион: Израиль
Машина: Volvo 945
Сообщений: 264
Hmelik has a spectacular aura aboutHmelik has a spectacular aura about
По умолчанию

вот так вроде на -12
Миниатюры
Нажмите на изображение для увеличения
Название: 1560402521.GIF
Просмотров: 7964
Размер:	53.1 Кб
ID:	14966  
Hmelik вне форума   Ответить с цитированием
Старый 09.03.2010, 16:01   #66
Serg#
Пользователь
 
Регистрация: 03.02.2009
Возраст: 53
Город: Пермь
Регион: 59
Машина: Хендай
Сообщений: 64
Serg# will become famous soon enough
По умолчанию

Hmelik, а какие параметры катушки фильтра питания TL494?
__________________
мой проект Hyundai Verna
Serg# вне форума   Ответить с цитированием
Старый 09.03.2010, 18:11   #67
Hmelik
Старший Пользователь
 
Регистрация: 15.09.2008
Возраст: 46
Регион: Израиль
Машина: Volvo 945
Сообщений: 264
Hmelik has a spectacular aura aboutHmelik has a spectacular aura about
По умолчанию

дроссель вырвал с китайского комп блока чисто для фильтрации и без него будет работать на ура.

а вот конденсатор (0,001 мф ну где та так) поставить на транзисторы мне посоветовал разработчик промышленных блоков, очень грамотный в этом вопросе.



Ну что я и сделал, сразу поменялась геометрия импульсов и пока полёт нормальный.
И ещё где-то на контроле напряжения советовал чтоб затормозить реакцию блока на скачки напряжения но я забыл куда))
Миниатюры
Нажмите на изображение для увеличения
Название: 1560402521.GIF
Просмотров: 5451
Размер:	53.3 Кб
ID:	15578  
Hmelik вне форума   Ответить с цитированием
Старый 10.03.2010, 10:02   #68
Vic58
Старший Пользователь
 
Регистрация: 21.10.2009
Регион: 61
Сообщений: 603
Vic58 is on a distinguished road
По умолчанию

Цитата:
Сообщение от Hmelik Посмотреть сообщение
а вот конденсатор поставить на транзисторы мне посоветовал разработчик промышленных блоков
Ну что я и сделал, сразу поменялась геометрия импульсов и пока полёт нормальный.
А если вместо этих кондеров поставить диоды? Так, вроде, по типовой схеме. Опять же будут гасится выбросы, вызванные ЭДС самоиндукции и исключится протекание сквозного тока через транзисторы. Может это решит проблему с переодическим выгоранием транзисторов.
Vic58 вне форума   Ответить с цитированием
Старый 10.03.2010, 14:28   #69
Hmelik
Старший Пользователь
 
Регистрация: 15.09.2008
Возраст: 46
Регион: Израиль
Машина: Volvo 945
Сообщений: 264
Hmelik has a spectacular aura aboutHmelik has a spectacular aura about
По умолчанию

если не сложно набрасай куда диоды и примерно какие и бум ждать следующего выгорания...
А пока тфу тфу всё ок
Hmelik вне форума   Ответить с цитированием
Старый 10.03.2010, 15:42   #70
Vic58
Старший Пользователь
 
Регистрация: 21.10.2009
Регион: 61
Сообщений: 603
Vic58 is on a distinguished road
По умолчанию

Цитата:
Сообщение от Hmelik Посмотреть сообщение
если не сложно набрасай куда диоды и примерно какие
Посмотрел еще раз типовую схему и даташит на транзистор и выяснил, что в этом транзисторе диод уже интегрирован в структуру транзистора. Так что внешний вряд-ли что изменит.
Vic58 вне форума   Ответить с цитированием
Ответ


Здесь присутствуют: 1 (пользователей: 0 , гостей: 1)
 
Опции темы Поиск в этой теме
Поиск в этой теме:

Расширенный поиск

Ваши права в разделе
Вы не можете создавать новые темы
Вы не можете отвечать в темах
Вы не можете прикреплять вложения
Вы не можете редактировать свои сообщения

BB коды Вкл.
Смайлы Вкл.
[IMG] код Вкл.
HTML код Выкл.



Часовой пояс GMT +4, время: 22:32.


Работает на vBulletin® версия 3.8.4.
Copyright ©2000 - 2026, Jelsoft Enterprises Ltd.
Перевод: zCarot