PCCar.ru - Ваш автомобильный компьютер

Вернуться   PCCar.ru - Ваш автомобильный компьютер > MP3Car ТехИнфа > Беcпроводные коммуникации > Радио/ТВ

Ответ
 
Опции темы Поиск в этой теме
Старый 13.01.2010, 19:15   #791
Winlin
Старший Пользователь
 
Регистрация: 19.11.2009
Возраст: 53
Регион: 54
Сообщений: 308
Winlin is on a distinguished road
По умолчанию

Подскажите гуру. Нашел 3 тюнера. Один с тойоты магнитола 55403(наверняка не наш диапозон), Второй с микросхемой на борту AN7292FBP(вроде по отзывам в и-нете тоже японский диапозон). Третий с чипом PIONEER PA 4021A(надеюсь европейский диапозон, причем на АМ стоит в этой магнитоле отдельный тюнер).
Так вот на третьем тюнере имеем следующие контакты FM-IN; GND; VCO; TV; SL; SD; SEEK; FM+B; GND; ST; R OUT; L OUT
Я так понимаю FM-IN=АНТЕННА, GND=ЗЕМЛЯ, VCO=VC0 , R OUT L OUT=ЗВУК,
А вот с остальным как быть VCC не вижу.
Winlin вне форума   Ответить с цитированием
Старый 13.01.2010, 20:27   #792
Vic58
Старший Пользователь
 
Регистрация: 21.10.2009
Регион: 61
Сообщений: 603
Vic58 is on a distinguished road
По умолчанию

Цитата:
Сообщение от Winlin Посмотреть сообщение
(вроде по отзывам в и-нете тоже японский диапозон). Третий с чипом PIONEER PA 4021A(надеюсь европейский диапозон, причем на АМ стоит в этой магнитоле отдельный тюнер).
Так вот на третьем тюнере имеем следующие контакты FM-IN; GND; VCO; TV; SL; SD; SEEK; FM+B; GND; ST; R OUT; L OUT
Я так понимаю FM-IN=АНТЕННА, GND=ЗЕМЛЯ, VCO=VC0 , R OUT L OUT=ЗВУК,
А вот с остальным как быть VCC не вижу.
Для настоящей реализации все равно какого тюнер диапазона японского американского или европейского они расположены рядом, а все остальное сделает управление, которое Вы все равно делаете свое. Исключение составляет отечественный УКВ диапазон, для которого нужен тюнер с расширенным диапазоном. Я использовал часть магнитолы и в том числе тюнер от Пионера (чип РА4024А), очень доволен им, если Вы его еще не выпаяли из платы, то и не выпаивайте, туда прекрасно ставится синтезатор на LM7000/LM7001. Что касается контактов - питание подается на выводы TUN+B и FM+B, еще Вы забыли FMTV это управляющее напряжение. А насчет FMIN, что-то попутали антенна так и обозначана ANT, а есть там вывод FMIF это выход ПЧ для точной настройки на станцию при автопоиске. Вывод антенны расположен с краю, 25 и 26 ножки. FMIF - 5 ножка. Но это для типового блочка, если у вас как Вы говорите АМ отдельно, то конечно выводы будут другие.
Vic58 вне форума   Ответить с цитированием
Старый 14.01.2010, 06:04   #793
Winlin
Старший Пользователь
 
Регистрация: 19.11.2009
Возраст: 53
Регион: 54
Сообщений: 308
Winlin is on a distinguished road
По умолчанию

Цитата:
Сообщение от Vic58 Посмотреть сообщение
Для настоящей реализации все равно какого тюнер диапазона японского американского или европейского они расположены рядом, а все остальное сделает управление, которое Вы все равно делаете свое. Исключение составляет отечественный УКВ диапазон, для которого нужен тюнер с расширенным диапазоном.
а входные контура (я думал они настроены тоже на японский диапозон).

Цитата:
Я использовал часть магнитолы и в том числе тюнер от Пионера (чип РА4024А), очень доволен им, если Вы его еще не выпаяли из платы, то и не выпаивайте, туда прекрасно ставится синтезатор на LM7000/LM7001.
у меня просто кусок магнитолы (только основная плата (убитая)) ну и тюнер в ней БЫЛ впаян.

Цитата:
Что касается контактов - питание подается на выводы TUN+B и FM+B
.
у меня нет TUN+B есть только FM+B (сюда питание я так понимаю)

FM-IN; GND; VCO; TV; SL; SD; SEEK; FM+B; GND; ST; R OUT; L OUT; ENV
Цитата:
еще Вы забыли FMTV это управляющее напряжение.
.
такого вывода у меня нет .Есть просто TV и VC0 какой из этих контактов является управляющим напряжением

Цитата:
А насчет FMIN, что-то попутали антенна так и обозначана ANT, а есть там вывод FMIF это выход ПЧ для точной настройки на станцию при автопоиске. Вывод антенны расположен с краю, 25 и 26 ножки. FMIF - 5 ножка. Но это для типового блочка, если у вас как Вы говорите АМ отдельно, то конечно выводы будут другие.
Нет именно есть выводы FM-IN на этом блочке и АМ-IN на втором. Идут к антенне через что-то напоминающее резисторную сборку (обозначение на корпусе первая строка 48T2 вторая строка KHA197)/ FMIF ноги нет. есть еще нога ENV
Winlin вне форума   Ответить с цитированием
Старый 14.01.2010, 09:58   #794
Vic58
Старший Пользователь
 
Регистрация: 21.10.2009
Регион: 61
Сообщений: 603
Vic58 is on a distinguished road
По умолчанию

Цитата:
Сообщение от Winlin Посмотреть сообщение
а входные контура (я думал они настроены тоже на японский диапозон).
Японский FM дипазон имеет частоты 76-90 МГц, т.е. перекрывает европейский FM диапазон, может и прокататить, пробовать нужно.

Цитата:
Сообщение от Winlin Посмотреть сообщение
у меня просто кусок магнитолы (только основная плата (убитая)) ну и тюнер в ней БЫЛ впаян.
у меня то-же убитая, но оказалось, то что мне нужно все живое. Так что подумай, может впаяешь тюнер обратно, он там в своей тарелке, и антенный разъем есть и все остальное на плате присутствует, как то: питание 5В и 8,3В, ключи управления питанием, цепи синтезатора частоты и т.д. У меня еще и усилитель оказался рабочим.


Цитата:
Сообщение от Winlin Посмотреть сообщение
у меня нет TUN+B есть только FM+B (сюда питание я так понимаю)
FM-IN; GND; VCO; TV; SL; SD; SEEK; FM+B; GND; ST; R OUT; L OUT; ENV
VCO - выход ГУНа, TV - управляющее напряжение, а еще можно по модельке магнитолы найти на нее схемку и там все рассмотреть. Схемку можно попробовать взять здесь
Vic58 вне форума   Ответить с цитированием
Старый 14.01.2010, 10:34   #795
Winlin
Старший Пользователь
 
Регистрация: 19.11.2009
Возраст: 53
Регион: 54
Сообщений: 308
Winlin is on a distinguished road
По умолчанию

Цитата:
Сообщение от Vic58 Посмотреть сообщение
Японский FM дипазон имеет частоты 76-90 МГц, т.е. перекрывает европейский FM диапазон, может и прокататить, пробовать нужно.
понятно

Цитата:

у меня то-же убитая, но оказалось, то что мне нужно все живое. Так что подумай, может впаяешь тюнер обратно, он там в своей тарелке, и антенный разъем есть и все остальное на плате присутствует, как то: питание 5В и 8,3В, ключи управления питанием, цепи синтезатора частоты и т.д. У меня еще и усилитель оказался рабочим.
да тут плата с помойки чего то с нее уже выпаяли

Цитата:
а еще можно по модельке магнитолы найти на нее схемку и там все рассмотреть. Схемку можно попробовать взять здесь
это вряд ли. так ка есть только плата и никаких опознавательных знаков

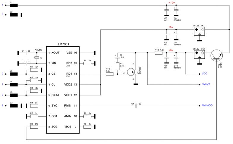
усилитель на ТА 8214 построен. есть еще впереди 2 резистора переменных с нажатием (наверное басы, верхи). в центре чип PD45110 вроде

по вложенной схеме подключать так?
Vcc=FM+B
FM-VT=TV
FM-VCO=VC0
Миниатюры
Нажмите на изображение для увеличения
Название: 7001.JPG
Просмотров: 1940
Размер:	34.3 Кб
ID:	14492  
Winlin вне форума   Ответить с цитированием
Старый 14.01.2010, 11:57   #796
Vic58
Старший Пользователь
 
Регистрация: 21.10.2009
Регион: 61
Сообщений: 603
Vic58 is on a distinguished road
По умолчанию

Цитата:
Сообщение от Winlin Посмотреть сообщение
усилитель на ТА 8214 построен. есть еще впереди 2 резистора переменных с нажатием (наверное басы, верхи). в центре чип PD45110 вроде

по вложенной схеме подключать так?
Vcc=FM+B
FM-VT=TV
FM-VCO=VC0
Вроде так, я выкладывал схемку синтезатора на которой показан собственно тюнер и что с чем соединяется. На первом этапе не стоит задействовать цепь включения - это транзистор VT2 и 9 вывод микросхемы, тем более, что они сделаны не корректно. Не имеет смысла так-же навешивать резисторы на неиспользуемые выводы, микросхеме это не нужно, а паять меньше.
Vic58 вне форума   Ответить с цитированием
Старый 15.01.2010, 09:04   #797
Winlin
Старший Пользователь
 
Регистрация: 19.11.2009
Возраст: 53
Регион: 54
Сообщений: 308
Winlin is on a distinguished road
По умолчанию

а еще вот такой вопрос. У меня Хонда ЦРВ, соответственно антенка маленькая с усилителем на крыше. Еще стоит ксенон, вот при включени ксенона прием радиостанций ухудшается. Вот подумал радио расположить не в панели приборов , где будет комп, а в багажнике, поближе к антенне и подальше от блоков ксенона, вопрос в следующем, не нахватаю ли я помех на линейные входа звуковухи на 6 метровые кабели от радио в багажнике до комппа в торпеде, ну второй насколько длинными могут быть провода LPT?
Winlin вне форума   Ответить с цитированием
Старый 15.01.2010, 09:41   #798
Vic58
Старший Пользователь
 
Регистрация: 21.10.2009
Регион: 61
Сообщений: 603
Vic58 is on a distinguished road
По умолчанию

Цитата:
Сообщение от Winlin Посмотреть сообщение
Еще стоит ксенон, вот при включени ксенона прием радиостанций ухудшается. Вот подумал радио расположить не в панели приборов , где будет комп, а в багажнике, поближе к антенне и подальше от блоков ксенона,
Трудно сказать однозначно, но скорее всего не поможет. Наводки на радио могут идти как по эфиру, т.е. через антенну, так и по цепям питания и земли. Лечится тщательной развязкой, правильным заземлением, экранировкой. Это, кстати, касается как приемника, так и самих блоков ксенона. Место расположения в машине имеет второстепенное значение.

Цитата:
Сообщение от Winlin Посмотреть сообщение
вопрос в следующем, не нахватаю ли я помех на линейные входа звуковухи на 6 метровые кабели от радио в багажнике до комппа в торпеде, ну второй насколько длинными могут быть провода LPT?
ЛПТ можно надеяться переживут такую проблему, а вот по звуку надо пробовать, но опять таки везде должны быть достойные провода с экранами.
Vic58 вне форума   Ответить с цитированием
Старый 15.01.2010, 14:40   #799
Vl@dK
Старший Пользователь
 
Регистрация: 25.11.2006
Возраст: 56
Город: Москва
Регион: 77, 97, 99, 177
Машина: ФФ2 и КИА Соренто
Сообщений: 798
Vl@dK is a jewel in the roughVl@dK is a jewel in the roughVl@dK is a jewel in the roughVl@dK is a jewel in the rough
По умолчанию

Новый USB FM тюнер от AverMedia
http://www.ixbt.com/monitor/aver-usb-radio-810.shtml
Vl@dK вне форума   Ответить с цитированием
Старый 15.01.2010, 17:06   #800
Winlin
Старший Пользователь
 
Регистрация: 19.11.2009
Возраст: 53
Регион: 54
Сообщений: 308
Winlin is on a distinguished road
По умолчанию

[QUOTE=Vic58;126417]Трудно сказать однозначно, но скорее всего не поможет. Наводки на радио могут идти как по эфиру, т.е. через антенну, так и по цепям питания и земли. Лечится тщательной развязкой, правильным заземлением, экранировкой. Это, кстати, касается как приемника, так и самих блоков ксенона. Место расположения в машине имеет второстепенное значение.

Наводки точно через эфир
я ксенон запитывал от отдельного аккумулятора, связи с машиной вообще не было. результат тот же
Winlin вне форума   Ответить с цитированием
Ответ

Метки
радио, разработка


Здесь присутствуют: 1 (пользователей: 0 , гостей: 1)
 
Опции темы Поиск в этой теме
Поиск в этой теме:

Расширенный поиск

Ваши права в разделе
Вы не можете создавать новые темы
Вы не можете отвечать в темах
Вы не можете прикреплять вложения
Вы не можете редактировать свои сообщения

BB коды Вкл.
Смайлы Вкл.
[IMG] код Вкл.
HTML код Выкл.



Часовой пояс GMT +4, время: 02:05.


Работает на vBulletin® версия 3.8.4.
Copyright ©2000 - 2026, Jelsoft Enterprises Ltd.
Перевод: zCarot