PCCar.ru - Ваш автомобильный компьютер

Вернуться   PCCar.ru - Ваш автомобильный компьютер > MP3Car ТехИнфа > Беcпроводные коммуникации > Радио/ТВ

Ответ
 
Опции темы Поиск в этой теме
Старый 26.11.2009, 23:03   #721
Vic58
Старший Пользователь
 
Регистрация: 21.10.2009
Регион: 61
Сообщений: 603
Vic58 is on a distinguished road
По умолчанию

Цитата:
Сообщение от Alex-L Посмотреть сообщение
"В обратной связи" - как то совсем неправильно... P.S.Сорри! Туплю совсем про обратную связь!
имеется ввиду обратная связь интегратора, это именно тот узел который то-ли на двух транзисторах, то-ли на полевике, а почему обратная связь потому что с выхода оного на оный же вход, ну типа местная ОС.
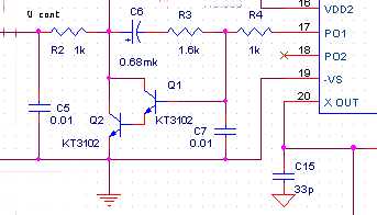
Это кусочек схемы с LM7000 поэтому ноги с 7001 не совпадают. С6 это и есть конденсатор о котором идет речь. В коллекторе сопротивление 10 кОм (на схеме не видно его).
Миниатюры
Нажмите на изображение для увеличения
Название: интегратор.jpg
Просмотров: 1489
Размер:	11.3 Кб
ID:	13996  
Vic58 вне форума   Ответить с цитированием
Старый 28.11.2009, 01:14   #722
AlexIz
Старший Пользователь
 
Регистрация: 16.10.2009
Возраст: 65
Город: Ярославль
Регион: 76
Машина: Шкода Yeti
Сообщений: 682
AlexIz is on a distinguished road
По умолчанию

Так и не запускается LM. Достала уже.....
На восьмой ноге ничего не меняется при вкл и выкл.
Генерация на кварце есть. Микруху менял...
Стоп, а на восьмой ноге, наверное открытый коллектор?
AlexIz вне форума   Ответить с цитированием
Старый 28.11.2009, 09:00   #723
Alex-L
Moderator
 
Аватар для Alex-L
 
Регистрация: 23.03.2008
Возраст: 54
Город: Москва, Нагорная
Регион: 77, 97, 99, 177
Машина: Mitsubishi Lancer-X
Сообщений: 2,096
Alex-L is a splendid one to beholdAlex-L is a splendid one to beholdAlex-L is a splendid one to beholdAlex-L is a splendid one to beholdAlex-L is a splendid one to beholdAlex-L is a splendid one to beholdAlex-L is a splendid one to behold
По умолчанию

Цитата:
Сообщение от AlexIz Посмотреть сообщение
Так и не запускается LM. Достала уже.....
На восьмой ноге ничего не меняется при вкл и выкл.
Генерация на кварце есть. Микруху менял...
Стоп, а на восьмой ноге, наверное открытый коллектор?
Ну открытый. И что это меняет?
Посмотри еще - сразу после подачи питания на 7-й ноге должны быть импульсы 8Гц.
Alex-L вне форума   Ответить с цитированием
Старый 28.11.2009, 11:57   #724
AlexIz
Старший Пользователь
 
Регистрация: 16.10.2009
Возраст: 65
Город: Ярославль
Регион: 76
Машина: Шкода Yeti
Сообщений: 682
AlexIz is on a distinguished road
По умолчанию

Цитата:
Сообщение от Alex-L Посмотреть сообщение
Ну открытый. И что это меняет?
Так я нагрузку не подключал, естественно, ничего не вижу.
Нагрузка не помогла, на седьмой ноге тоже нет импульсов.
AlexIz вне форума   Ответить с цитированием
Старый 28.11.2009, 20:17   #725
Alex-L
Moderator
 
Аватар для Alex-L
 
Регистрация: 23.03.2008
Возраст: 54
Город: Москва, Нагорная
Регион: 77, 97, 99, 177
Машина: Mitsubishi Lancer-X
Сообщений: 2,096
Alex-L is a splendid one to beholdAlex-L is a splendid one to beholdAlex-L is a splendid one to beholdAlex-L is a splendid one to beholdAlex-L is a splendid one to beholdAlex-L is a splendid one to beholdAlex-L is a splendid one to behold
По умолчанию

Цитата:
Сообщение от AlexIz Посмотреть сообщение
Так я нагрузку не подключал, естественно, ничего не вижу.
Нагрузка не помогла, на седьмой ноге тоже нет импульсов.
Я и безо всякой нагрузки на голой 8-й ноге наблюдаю 1.6в = ON, 4.9в = OFF
Скорее всего у тебя или проблемы с портом... Поставь в моей софтине DelayBit = 1, на выводы 2,3,4 LPT порта повесь светодиоды. При любой команде из программы светодиоды должны блымцкать.
Или перепутаны линии порта. Должно быть так:
CE (pin3 LM7001) > D0 (pin2 LPT)
Data (pin5 LM7001) > D1 (pin3 LPT)
CL (pin4 LM7001) > D2 (pin4 LPT)
Стоп!
На 7-й ноге, говоришь, нет импульсов? Импульсы должны быть по любому; хотя бы сразу после подачи питания, т.е. до любой первой команды. Посмотри внимательно вот эту табличку:
Миниатюры
Нажмите на изображение для увеличения
Название: Безымянный.jpg
Просмотров: 1706
Размер:	51.3 Кб
ID:	14016  
Alex-L вне форума   Ответить с цитированием
Старый 28.11.2009, 21:31   #726
Vic58
Старший Пользователь
 
Регистрация: 21.10.2009
Регион: 61
Сообщений: 603
Vic58 is on a distinguished road
По умолчанию

Цитата:
Сообщение от AlexIz Посмотреть сообщение
Так я нагрузку не подключал, естественно, ничего не вижу.
Нагрузка не помогла, на седьмой ноге тоже нет импульсов.
Проверьте чтобы напряжение питания было подано на оба вывода VDD, т.к. если напряжение будет только на одном выводе, микросхема уходит в спящий режим при этом будет генерация кварца и импульсы частотой 400 кГц на выходе SYC.

Alex-L
Я и безо всякой нагрузки на голой 8-й ноге наблюдаю 1.6в = ON, 4.9в = OFF
Не знаю чем Вы смотрите, но на открытом коллекторе напряжения нет. Там можно видеть "наводку", когда ключ закрыт, как бы никуда не подключенная цепь. Или "землю" когда ключ открыт (это соответствует режиму ON, в данной схеме).
Vic58 вне форума   Ответить с цитированием
Старый 28.11.2009, 23:23   #727
AlexIz
Старший Пользователь
 
Регистрация: 16.10.2009
Возраст: 65
Город: Ярославль
Регион: 76
Машина: Шкода Yeti
Сообщений: 682
AlexIz is on a distinguished road
По умолчанию

Цитата:
Сообщение от Alex-L Посмотреть сообщение
Я и безо всякой нагрузки на голой 8-й ноге Должно быть так:
CE (pin3 LM7001) > D0 (pin2 LPT)
Data (pin5 LM7001) > D1 (pin3 LPT)
CL (pin4 LM7001) > D2 (pin4 LPT)
Почему D0 (pin2 LPT)?
Я считал CE (pin3 LM7001) > D1 (pin2 LPT)
Data (pin5 LM7001) > D2 (pin3 LPT)
CL (pin4 LM7001) > D3 (pin4 LPT)
Импульсы на 7 ноге уже нашел.
Сдиодами то-же эксперимертировал - моргают. А изменения напряжения настройки так и нет.
AlexIz вне форума   Ответить с цитированием
Старый 28.11.2009, 23:38   #728
Alex-L
Moderator
 
Аватар для Alex-L
 
Регистрация: 23.03.2008
Возраст: 54
Город: Москва, Нагорная
Регион: 77, 97, 99, 177
Машина: Mitsubishi Lancer-X
Сообщений: 2,096
Alex-L is a splendid one to beholdAlex-L is a splendid one to beholdAlex-L is a splendid one to beholdAlex-L is a splendid one to beholdAlex-L is a splendid one to beholdAlex-L is a splendid one to beholdAlex-L is a splendid one to behold
По умолчанию

"Проверьте чтобы напряжение питания было подано на оба вывода VDD..."
+100
"Не знаю чем Вы смотрите, но на открытом коллекторе напряжения нет..."
Обычным тестером (вольтметром) смотрел... Не буду спорить - в понедельник проверю еще раз ... возможно что и попутал.

"Почему D0 (pin2 LPT)?
Я считал CE (pin3 LM7001) > D1 (pin2 LPT)
Data (pin5 LM7001) > D2 (pin3 LPT)
CL (pin4 LM7001) > D3 (pin4 LPT) "

Это было справедливо для DKLM7001
Попробуй так, как я сказал.
Alex-L вне форума   Ответить с цитированием
Старый 28.11.2009, 23:55   #729
Alex-L
Moderator
 
Аватар для Alex-L
 
Регистрация: 23.03.2008
Возраст: 54
Город: Москва, Нагорная
Регион: 77, 97, 99, 177
Машина: Mitsubishi Lancer-X
Сообщений: 2,096
Alex-L is a splendid one to beholdAlex-L is a splendid one to beholdAlex-L is a splendid one to beholdAlex-L is a splendid one to beholdAlex-L is a splendid one to beholdAlex-L is a splendid one to beholdAlex-L is a splendid one to behold
По умолчанию

Блин! Я уже сам запутался Причем тут DKLM! Все у тебя правильно, перепутано только D0 и D1.
Должно быть так:
CE (pin3 LM7001) > D0 (pin2 LPT)
Data (pin5 LM7001) > D1 (pin3 LPT)
CL (pin4 LM7001) > D2 (pin4 LPT)
"Почему D0 (pin2 LPT)" - потому что вот: Распиновка LPT порта
Alex-L вне форума   Ответить с цитированием
Старый 29.11.2009, 00:44   #730
AlexIz
Старший Пользователь
 
Регистрация: 16.10.2009
Возраст: 65
Город: Ярославль
Регион: 76
Машина: Шкода Yeti
Сообщений: 682
AlexIz is on a distinguished road
По умолчанию

Ребята, похоже победили. Перестройка пошла, напряжение меняется. Вот только станций нефига не ловит, только шипит. Но это можно грешить на тюнер.
Есть у меня ещё один. под названием KCC607Vсобран на LA1781. Он вообще не шумит. Очень похоже, что питание на вых.каскад не подано. А где оно - не знаю.
Спасибо за помощь!
AlexIz вне форума   Ответить с цитированием
Ответ

Метки
радио, разработка


Здесь присутствуют: 1 (пользователей: 0 , гостей: 1)
 
Опции темы Поиск в этой теме
Поиск в этой теме:

Расширенный поиск

Ваши права в разделе
Вы не можете создавать новые темы
Вы не можете отвечать в темах
Вы не можете прикреплять вложения
Вы не можете редактировать свои сообщения

BB коды Вкл.
Смайлы Вкл.
[IMG] код Вкл.
HTML код Выкл.



Часовой пояс GMT +4, время: 03:18.


Работает на vBulletin® версия 3.8.4.
Copyright ©2000 - 2026, Jelsoft Enterprises Ltd.
Перевод: zCarot