PCCar.ru - Ваш автомобильный компьютер

Вернуться   PCCar.ru - Ваш автомобильный компьютер > MP3Car ТехИнфа > Общение с машиной

Ответ
 
Опции темы Поиск в этой теме
Старый 01.10.2009, 17:27   #511
KilleRMill
Пользователь
 
Регистрация: 26.09.2007
Возраст: 42
Город: Челябинск
Регион: 74
Машина: Toyota Fielder NZ121G '04
Сообщений: 93
KilleRMill is on a distinguished road
По умолчанию

Цитата:
Сообщение от MiD_E34 Посмотреть сообщение
что-то ты транзисторы выбрал - нигде у нас нет таких.
Заменю на BC846 - вроде они должны пойти
На маркировку не смотри ) Первое что попалось в протеусе в корпусе SOT23. Любой NPN в этом корпусе устроит...
KilleRMill вне форума   Ответить с цитированием
Старый 01.10.2009, 17:41   #512
MiD_E34
Бывалый писикарщик
 
Аватар для MiD_E34
 
Регистрация: 06.09.2007
Город: Питер
Регион: 78, 98
Машина: Тойота РАВ4, ХА50, 2021.
Сообщений: 3,085
MiD_E34 is a splendid one to beholdMiD_E34 is a splendid one to beholdMiD_E34 is a splendid one to beholdMiD_E34 is a splendid one to beholdMiD_E34 is a splendid one to beholdMiD_E34 is a splendid one to behold
По умолчанию

ну я и выбрал любой...
просто плохо знаю какие смд бывают. А остальные смдэшки под какой тип? У меня вроде есть только 0805
__________________
Андроид ГУ.
Проект2:http://www.pccar.ru/showthread.php?t=17597
MiD_E34 вне форума   Ответить с цитированием
Старый 01.10.2009, 18:57   #513
Nik0lay
Пользователь
 
Регистрация: 30.08.2009
Город: Е-бург
Регион: 66, 96
Машина: 2001 Toyota Caldina
Сообщений: 53
Nik0lay is on a distinguished road
По умолчанию

BC846 эти вроде как самые распространенные, а я плату развел под 1206 размер, меньше просто уже не могу паять, лучше было бы и еще больше но размер платы не позволяет. Хотелось под ЛУТ технологию плату сделать, но сомневаюсь, у меня дорожки 0.4 мм, вобщем будем пробовать.
Nik0lay вне форума   Ответить с цитированием
Старый 01.10.2009, 22:48   #514
el66
Пользователь
 
Регистрация: 27.07.2009
Регион: 66, 96
Машина: 2005 Toyota Allion
Сообщений: 96
el66 is on a distinguished road
По умолчанию

2KilleRMill
Убери, пожалуйста, соединения неиспользуемых выводов Atmega с общим проводом: некоторые выводы в программе настраиваются выходами, т.е. выход будет работать на кз. Еще, на неиспользованные входы программой включена внутренняя подтяжка к питанию, поэтому соединение этих выводов с землей будет приводит к лишнему потреблению тока.
el66 вне форума   Ответить с цитированием
Старый 01.10.2009, 23:07   #515
KilleRMill
Пользователь
 
Регистрация: 26.09.2007
Возраст: 42
Город: Челябинск
Регион: 74
Машина: Toyota Fielder NZ121G '04
Сообщений: 93
KilleRMill is on a distinguished road
По умолчанию

Цитата:
Сообщение от el66 Посмотреть сообщение
2KilleRMill
Убери, пожалуйста, соединения неиспользуемых выводов Atmega с общим проводом: некоторые выводы в программе настраиваются выходами, т.е. выход будет работать на кз. Еще, на неиспользованные входы программой включена внутренняя подтяжка к питанию, поэтому соединение этих выводов с землей будет приводит к лишнему потреблению тока.
)) Я уже и плату вытравил... А прошивку менять не будешь? Завтра может быть выложу поправленную схемку...
KilleRMill вне форума   Ответить с цитированием
Старый 01.10.2009, 23:31   #516
KilleRMill
Пользователь
 
Регистрация: 26.09.2007
Возраст: 42
Город: Челябинск
Регион: 74
Машина: Toyota Fielder NZ121G '04
Сообщений: 93
KilleRMill is on a distinguished road
По умолчанию

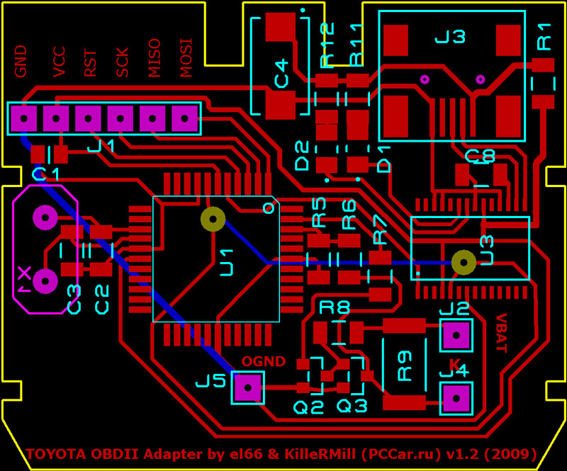
Вот и завтра наступило )
По опыту пришлось исключить C5, но думаю если понадобится вернуть его можно, но сложно ) "Местама осень нехватет, Насяльника". Можно конечно все вниз сдвинуть, но тогда придется почти все переразводить
на нижней стороне две связи, но впринципе они проудблированы на верхней, однако OGND и GND разъема програмирования, соединить думаю не помешает. TX можно покороче соединить, понизу платы.
В архиве все необходимое для создания платы...
Миниатюры
Нажмите на изображение для увеличения
Название: OBD2_3D.jpg
Просмотров: 971
Размер:	96.8 Кб
ID:	13237   Нажмите на изображение для увеличения
Название: obd2_usb_pcb.jpg
Просмотров: 985
Размер:	161.7 Кб
ID:	13238   Нажмите на изображение для увеличения
Название: obd2_usb_sch.jpg
Просмотров: 1041
Размер:	51.2 Кб
ID:	13239  
Вложения
Тип файла: rar OBD2_BMP_PROTEUS.rar (129.4 Кб, 925 просмотров)
KilleRMill вне форума   Ответить с цитированием
Старый 02.10.2009, 09:09   #517
MiD_E34
Бывалый писикарщик
 
Аватар для MiD_E34
 
Регистрация: 06.09.2007
Город: Питер
Регион: 78, 98
Машина: Тойота РАВ4, ХА50, 2021.
Сообщений: 3,085
MiD_E34 is a splendid one to beholdMiD_E34 is a splendid one to beholdMiD_E34 is a splendid one to beholdMiD_E34 is a splendid one to beholdMiD_E34 is a splendid one to beholdMiD_E34 is a splendid one to behold
По умолчанию

Цитата:
Сообщение от KilleRMill Посмотреть сообщение
)) Я уже и плату вытравил... А прошивку менять не будешь? Завтра может быть выложу поправленную схемку...
А ты по какой технологии делаешь печатки? Или есть доступ к чему-то?
__________________
Андроид ГУ.
Проект2:http://www.pccar.ru/showthread.php?t=17597
MiD_E34 вне форума   Ответить с цитированием
Старый 02.10.2009, 09:24   #518
MiD_E34
Бывалый писикарщик
 
Аватар для MiD_E34
 
Регистрация: 06.09.2007
Город: Питер
Регион: 78, 98
Машина: Тойота РАВ4, ХА50, 2021.
Сообщений: 3,085
MiD_E34 is a splendid one to beholdMiD_E34 is a splendid one to beholdMiD_E34 is a splendid one to beholdMiD_E34 is a splendid one to beholdMiD_E34 is a splendid one to beholdMiD_E34 is a splendid one to behold
По умолчанию

2KilleRMill: Ответь, плз, под какой размер смд развел?
__________________
Андроид ГУ.
Проект2:http://www.pccar.ru/showthread.php?t=17597
MiD_E34 вне форума   Ответить с цитированием
Старый 02.10.2009, 09:39   #519
Chip
Старший Пользователь
 
Аватар для Chip
 
Регистрация: 29.05.2007
Город: Москва
Регион: 77, 97, 99, 177
Сообщений: 372
Chip will become famous soon enough
По умолчанию

Цитата:
Сообщение от KilleRMill Посмотреть сообщение
Вот и завтра наступило )
По опыту пришлось исключить C5, но думаю если понадобится вернуть его можно, но сложно ) "Местама осень нехватет, Насяльника". Можно конечно все вниз сдвинуть, но тогда придется почти все переразводить
на нижней стороне две связи, но впринципе они проудблированы на верхней, однако OGND и GND разъема програмирования, соединить думаю не помешает. TX можно покороче соединить, понизу платы.
В архиве все необходимое для создания платы...
Думаю что многие столкнутся с проблемой пайки FTDI чипа.
Ты не считал сколько вся комплектуха будет стоить?
Хочу сравнить по стоимости почти готовый девайс с этим
Chip вне форума   Ответить с цитированием
Старый 02.10.2009, 09:43   #520
MiD_E34
Бывалый писикарщик
 
Аватар для MiD_E34
 
Регистрация: 06.09.2007
Город: Питер
Регион: 78, 98
Машина: Тойота РАВ4, ХА50, 2021.
Сообщений: 3,085
MiD_E34 is a splendid one to beholdMiD_E34 is a splendid one to beholdMiD_E34 is a splendid one to beholdMiD_E34 is a splendid one to beholdMiD_E34 is a splendid one to beholdMiD_E34 is a splendid one to behold
По умолчанию

могу по питерским ценам сориентировать:
1.180 - контролер
2. 164-FT
3. 12 - кварц
4. ~100 мелочевка
5. 195 - ОБД2 разъем
получается 651р
А в чем проблема пайки этого чипа? Перегрева боится? У меня тонкий 6вт паяльник
__________________
Андроид ГУ.
Проект2:http://www.pccar.ru/showthread.php?t=17597
MiD_E34 вне форума   Ответить с цитированием
Ответ

Метки
obd ii, toyota


Здесь присутствуют: 1 (пользователей: 0 , гостей: 1)
 
Опции темы Поиск в этой теме
Поиск в этой теме:

Расширенный поиск

Ваши права в разделе
Вы не можете создавать новые темы
Вы не можете отвечать в темах
Вы не можете прикреплять вложения
Вы не можете редактировать свои сообщения

BB коды Вкл.
Смайлы Вкл.
[IMG] код Вкл.
HTML код Выкл.



Часовой пояс GMT +4, время: 03:33.


Работает на vBulletin® версия 3.8.4.
Copyright ©2000 - 2026, Jelsoft Enterprises Ltd.
Перевод: zCarot