PCCar.ru - Ваш автомобильный компьютер

Вернуться   PCCar.ru - Ваш автомобильный компьютер > MP3Car ТехИнфа > Общение с машиной

Ответ
 
Опции темы Поиск в этой теме
Старый 25.09.2009, 11:52   #461
MiD_E34
Бывалый писикарщик
 
Аватар для MiD_E34
 
Регистрация: 06.09.2007
Город: Питер
Регион: 78, 98
Машина: Тойота РАВ4, ХА50, 2021.
Сообщений: 3,085
MiD_E34 is a splendid one to beholdMiD_E34 is a splendid one to beholdMiD_E34 is a splendid one to beholdMiD_E34 is a splendid one to beholdMiD_E34 is a splendid one to beholdMiD_E34 is a splendid one to behold
По умолчанию

куплю завтра ft323r - попробую подцепить ее. У нас она 161руб.
__________________
Андроид ГУ.
Проект2:http://www.pccar.ru/showthread.php?t=17597
MiD_E34 вне форума   Ответить с цитированием
Старый 25.09.2009, 11:53   #462
VVS_24
Пользователь
 
Регистрация: 25.09.2009
Возраст: 52
Регион: 24
Машина: 2001 Toyota Ipsum S
Сообщений: 61
VVS_24 is on a distinguished road
По умолчанию

Вот и я собрал адаптер. Делал сразу с USB мостом на CP2101 и драйвером K линии MC33290. Получилась платка 3 на 5 см.
С машиной законектился, но в ScanMaster ELM 1.7 вылазит глюк. Судя по описанию el66 адаптер каждые 5 сек посылает сигнал WakeUp, о чем говорит помаргивание светодиода. Так вот если после коннекта сразу перейти на чтение данных то все в порядке, а если подождать пока адаптер отправит WakeUp, то вместо данных получаю Error.
Пробовал собрать развязку К линиии на транзисторах - тот же глюк.
Это только у меня так?
Может это мост USB так портит картину? Кто уже сделал адаптер с USB?
А может прошивка под кварц 14,318 так себя ведет?
VVS_24 вне форума   Ответить с цитированием
Старый 25.09.2009, 13:26   #463
Nik0lay
Пользователь
 
Регистрация: 30.08.2009
Город: Е-бург
Регион: 66, 96
Машина: 2001 Toyota Caldina
Сообщений: 53
Nik0lay is on a distinguished road
По умолчанию

VVS_24
Схему давай как собрал.
MiD_E34
Очень интересно как получится с ft323r и схему по которой будешь цеплять можещь выложить?
Вот кстати хорошо написано про ft323r и даже дана печатная плата в виде макроса для Sprint Layout - http://easyelectronics.ru/preobrazov...i-ft232rl.html
Nik0lay вне форума   Ответить с цитированием
Старый 25.09.2009, 13:53   #464
MiD_E34
Бывалый писикарщик
 
Аватар для MiD_E34
 
Регистрация: 06.09.2007
Город: Питер
Регион: 78, 98
Машина: Тойота РАВ4, ХА50, 2021.
Сообщений: 3,085
MiD_E34 is a splendid one to beholdMiD_E34 is a splendid one to beholdMiD_E34 is a splendid one to beholdMiD_E34 is a splendid one to beholdMiD_E34 is a splendid one to beholdMiD_E34 is a splendid one to behold
По умолчанию

Цитата:
Сообщение от Nik0lay Посмотреть сообщение
VVS_24
Схему давай как собрал.
MiD_E34
Очень интересно как получится с ft323r и схему по которой будешь цеплять можещь выложить?
Вот кстати хорошо написано про ft323r и даже дана печатная плата в виде макроса для Sprint Layout - http://easyelectronics.ru/preobrazov...i-ft232rl.html
Так в даташите есть все способы подключения и в этой статье оттуда же взята
__________________
Андроид ГУ.
Проект2:http://www.pccar.ru/showthread.php?t=17597
MiD_E34 вне форума   Ответить с цитированием
Старый 25.09.2009, 13:55   #465
MiD_E34
Бывалый писикарщик
 
Аватар для MiD_E34
 
Регистрация: 06.09.2007
Город: Питер
Регион: 78, 98
Машина: Тойота РАВ4, ХА50, 2021.
Сообщений: 3,085
MiD_E34 is a splendid one to beholdMiD_E34 is a splendid one to beholdMiD_E34 is a splendid one to beholdMiD_E34 is a splendid one to beholdMiD_E34 is a splendid one to beholdMiD_E34 is a splendid one to behold
По умолчанию

Цитата:
Сообщение от VVS_24 Посмотреть сообщение
Вот и я собрал адаптер. Делал сразу с USB мостом на CP2101 и драйвером K линии MC33290. Получилась платка 3 на 5 см.
С машиной законектился, но в ScanMaster ELM 1.7 вылазит глюк. Судя по описанию el66 адаптер каждые 5 сек посылает сигнал WakeUp, о чем говорит помаргивание светодиода. Так вот если после коннекта сразу перейти на чтение данных то все в порядке, а если подождать пока адаптер отправит WakeUp, то вместо данных получаю Error.
Пробовал собрать развязку К линиии на транзисторах - тот же глюк.
Это только у меня так?
Может это мост USB так портит картину? Кто уже сделал адаптер с USB?
А может прошивка под кварц 14,318 так себя ведет?
Я пробовал Сканмастер 1.7, но с прошивкой елм322. Вышеописываемых проблем не было. Правда с кислородными датчиками отказался работать.
Смотрел в обед - т.ч. особо времени разбираться не было.
__________________
Андроид ГУ.
Проект2:http://www.pccar.ru/showthread.php?t=17597
MiD_E34 вне форума   Ответить с цитированием
Старый 25.09.2009, 14:06   #466
VVS_24
Пользователь
 
Регистрация: 25.09.2009
Возраст: 52
Регион: 24
Машина: 2001 Toyota Ipsum S
Сообщений: 61
VVS_24 is on a distinguished road
По умолчанию

Цитата:
Сообщение от MiD_E34 Посмотреть сообщение
Я пробовал Сканмастер 1.7, но с прошивкой елм322. Вышеописываемых проблем не было. Правда с кислородными датчиками отказался работать.
Смотрел в обед - т.ч. особо времени разбираться не было.
Схему чуть позже выложу.
Попробую эту прошивку поставить..., но она под кварц 14.74, а таких я у себя не нашел. За то на 14.318 могу две горсти насыпать ))
VVS_24 вне форума   Ответить с цитированием
Старый 25.09.2009, 15:04   #467
MiD_E34
Бывалый писикарщик
 
Аватар для MiD_E34
 
Регистрация: 06.09.2007
Город: Питер
Регион: 78, 98
Машина: Тойота РАВ4, ХА50, 2021.
Сообщений: 3,085
MiD_E34 is a splendid one to beholdMiD_E34 is a splendid one to beholdMiD_E34 is a splendid one to beholdMiD_E34 is a splendid one to beholdMiD_E34 is a splendid one to beholdMiD_E34 is a splendid one to behold
По умолчанию

Цитата:
Сообщение от sergb Посмотреть сообщение
Адаптер заказал, впринципе 3шт по 150руб+ доставка почтой копейки .
Блин, где вы такие цена на орион нарыли? у нас по 195 и то - без начинки, только сам разъем
__________________
Андроид ГУ.
Проект2:http://www.pccar.ru/showthread.php?t=17597
MiD_E34 вне форума   Ответить с цитированием
Старый 25.09.2009, 15:47   #468
VVS_24
Пользователь
 
Регистрация: 25.09.2009
Возраст: 52
Регион: 24
Машина: 2001 Toyota Ipsum S
Сообщений: 61
VVS_24 is on a distinguished road
По умолчанию

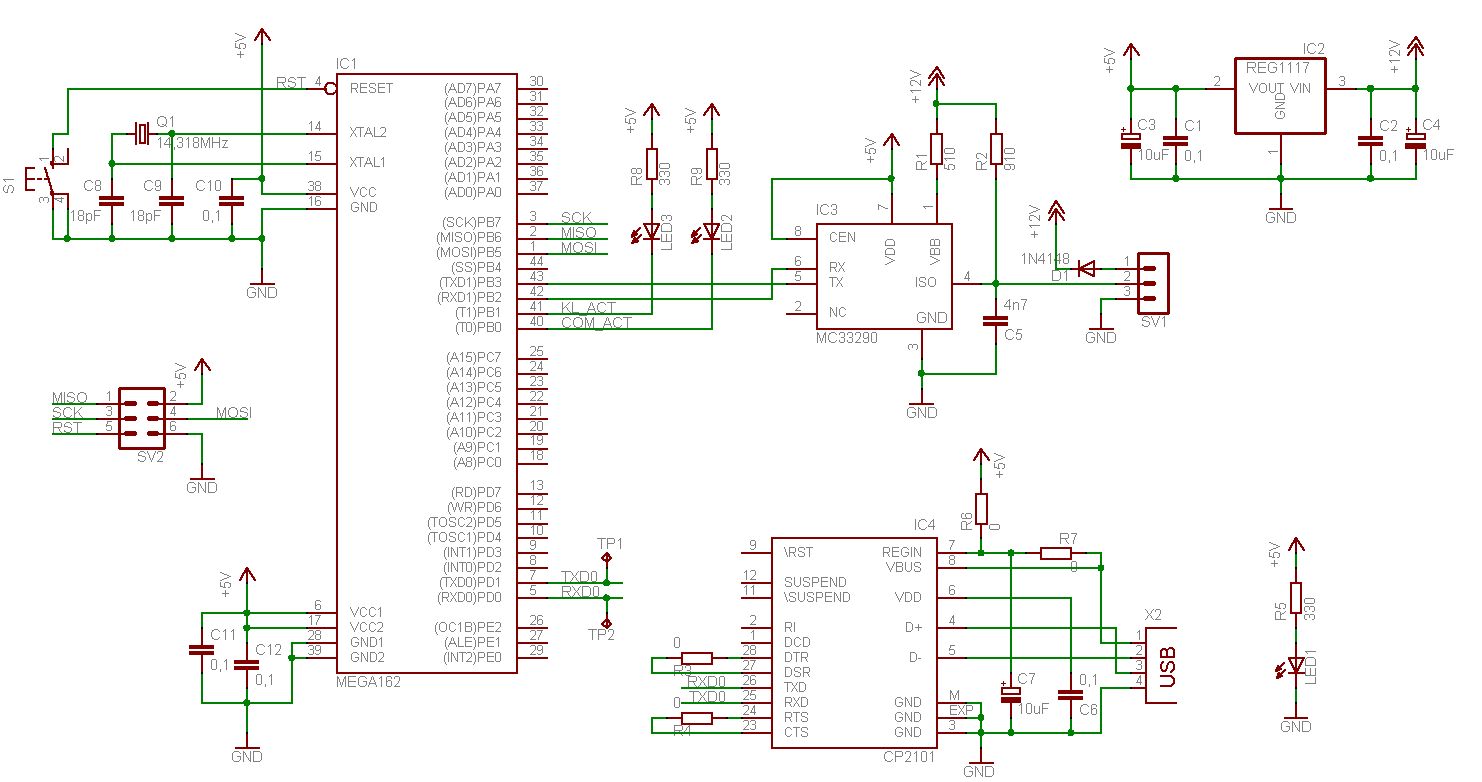
Вот схема.
Миниатюры
Нажмите на изображение для увеличения
Название: JOBD2.jpg
Просмотров: 1368
Размер:	133.5 Кб
ID:	13024  
VVS_24 вне форума   Ответить с цитированием
Старый 25.09.2009, 17:04   #469
MiD_E34
Бывалый писикарщик
 
Аватар для MiD_E34
 
Регистрация: 06.09.2007
Город: Питер
Регион: 78, 98
Машина: Тойота РАВ4, ХА50, 2021.
Сообщений: 3,085
MiD_E34 is a splendid one to beholdMiD_E34 is a splendid one to beholdMiD_E34 is a splendid one to beholdMiD_E34 is a splendid one to beholdMiD_E34 is a splendid one to beholdMiD_E34 is a splendid one to behold
По умолчанию

MC3390 вообще нереально купить
__________________
Андроид ГУ.
Проект2:http://www.pccar.ru/showthread.php?t=17597
MiD_E34 вне форума   Ответить с цитированием
Старый 25.09.2009, 17:19   #470
VVS_24
Пользователь
 
Регистрация: 25.09.2009
Возраст: 52
Регион: 24
Машина: 2001 Toyota Ipsum S
Сообщений: 61
VVS_24 is on a distinguished road
По умолчанию

Цитата:
Сообщение от MiD_E34 Посмотреть сообщение
MC3390 вообще нереально купить
Ну не скажи... Вот набрал первое что вспомнил
http://www.mitrakon.ru/info/search.p...search=mc33290
Хотя на транзисторах гораздо дешевле выходит...
VVS_24 вне форума   Ответить с цитированием
Ответ

Метки
obd ii, toyota


Здесь присутствуют: 1 (пользователей: 0 , гостей: 1)
 
Опции темы Поиск в этой теме
Поиск в этой теме:

Расширенный поиск

Ваши права в разделе
Вы не можете создавать новые темы
Вы не можете отвечать в темах
Вы не можете прикреплять вложения
Вы не можете редактировать свои сообщения

BB коды Вкл.
Смайлы Вкл.
[IMG] код Вкл.
HTML код Выкл.



Часовой пояс GMT +4, время: 20:00.


Работает на vBulletin® версия 3.8.4.
Copyright ©2000 - 2026, Jelsoft Enterprises Ltd.
Перевод: zCarot