PCCar.ru - Ваш автомобильный компьютер

Вернуться   PCCar.ru - Ваш автомобильный компьютер > MP3Car ТехИнфа > Сделай сам

Ответ
 
Опции темы Поиск в этой теме
Старый 21.09.2009, 22:56   #51
eea_2M
Старший Пользователь
 
Аватар для eea_2M
 
Регистрация: 14.11.2007
Город: Москва
Регион: 77, 97, 99, 177
Машина: Peugeot 406
Сообщений: 78
eea_2M is on a distinguished road
По умолчанию

Цитата:
Сообщение от svzhilkov Посмотреть сообщение
Может, кто рекомендации даст, как сделать более эффективно? Какие компоненты использовать (из чего взять железо для пластин, воду или щелочь в растворе или морскую соль с водой, импульсный блок питания делать или напрямую аккумулятор)? Как лямбда эмулятор изготовить?
Этой теме уже месяца полтора. За это время уже можно было раскопать инструкцию по изготовлению простейшего гидролизера (типа этого http://macmep.h12.ru/kak.htm), реализовать его и проверить.

Или зайти на сайт http://www.panaceauniversity.org/ и поковыряться в более продвинутых схемах.

Ну или накрайняк купить готовый. Например здесь: http://hydrogenjunkie.com/products/p...cessories.html или здесь: http://www.thehydrogenshop.com/

Чего ты ждешь?

Цитата:
Сообщение от svzhilkov Посмотреть сообщение
Или пошлете с этой идеей к ботаникам? Видимо тема не для этого форума?
Видимо да, не для этого. Про гидроген и прочую нетрадиционную энергетику трут тут http://www.matri-x.ru/forum/index.php?showtopic=1017 или тут http://offtop.ru/energy/v18_650608__.php

Цитата:
Сообщение от svzhilkov Посмотреть сообщение
Ты думай, а Мы посмотрим!
Не хочешь, не думай. Выбор за тобой.
eea_2M вне форума   Ответить с цитированием
Старый 22.09.2009, 14:44   #52
svzhilkov
Старший Пользователь
 
Регистрация: 31.10.2008
Город: Donetsk
Регион: Украина
Машина: Subaru Forester SG5
Сообщений: 114
svzhilkov is on a distinguished road
По умолчанию

Цитата:
Сообщение от eea_2M Посмотреть сообщение
Чего ты ждешь?
Я сейчас CarPC заканчиваю, проект готовлю, деньги ушли на приобретение комплектующих (мать Intel DG45FC, 2 шт. RAM 1Gb, HDD Seagate sata 160Gb ноутбучный, 2 монитора TM7900 7" и TM8200 8" планирую их сделать двигающимися, GPS Q872, БП SL-Lite собираю сам - с ним у меня сейчас проблема после перепайки проводов на более короткие где-то короткое висит, корпус самодельный тоже времени много требует продумать всю компоновку) + семья (сыну 1 год) + работа (обслуживание ПК на предприятии юзеров больше 100 человек). Так что купить готовое Я не имею возможности, изготовить самостоятельно тоже надо тратить мани и искать комплектующие по рынку бегать (радио рынок полноценный работает только в вторник и пятницу). Хотел предварительно продумать всю конструкцию и обсудить данный вопрос (интересует электрическая часть). А может, кто заинтересуется и попробует раньше меня сделать.
Цитата:
Сообщение от eea_2M Посмотреть сообщение
Видимо да, не для этого.
Значит, тему будем закрывать. Пойду к ботаникам.
svzhilkov вне форума   Ответить с цитированием
Старый 22.09.2009, 20:55   #53
eea_2M
Старший Пользователь
 
Аватар для eea_2M
 
Регистрация: 14.11.2007
Город: Москва
Регион: 77, 97, 99, 177
Машина: Peugeot 406
Сообщений: 78
eea_2M is on a distinguished road
По умолчанию

Цитата:
Сообщение от svzhilkov Посмотреть сообщение
Хотел предварительно продумать всю конструкцию и обсудить данный вопрос (интересует электрическая часть).
Ну так продумай и давай обсудим!

Заданные тобой в предыдущем посте вопросы вида:
  • из чего взять железо для пластин
  • воду или щелочь в растворе или морскую соль с водой
  • импульсный блок питания делать или напрямую аккумулятор?
  • Как лямбда эмулятор изготовить
относятся к этапу первоначального сбора информации. Я думаю, что открыть Google и сделать пару простых поисков ты в состоянии и сам. Ждать, пока кто-то опытный забредет на непрофильный сайт и начнет рыть для тебя информацию как минимум недальновидно.
eea_2M вне форума   Ответить с цитированием
Старый 23.09.2009, 10:53   #54
svzhilkov
Старший Пользователь
 
Регистрация: 31.10.2008
Город: Donetsk
Регион: Украина
Машина: Subaru Forester SG5
Сообщений: 114
svzhilkov is on a distinguished road
По умолчанию

Давай! Чем мне нравится этот сайт тут физики химики и электронщики в одной кастрюле.
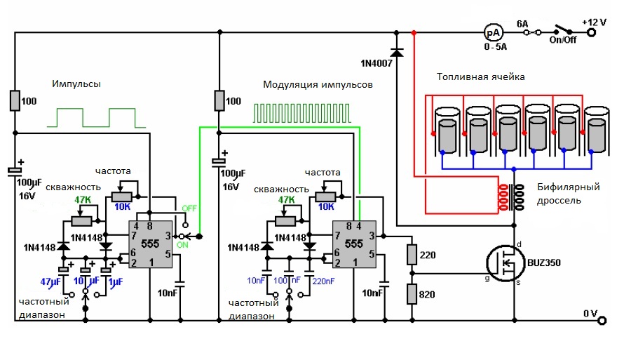
Насчет железа. Нужна сталь марки 316L (США AISI) или СНГ ГОСТ 03х17Н13М2 возможная замена 316LN (США AISI) или СНГ ГОСТ 03х17Н13АМ3. На одном из форумов предлагают использовать сталь от набора посуды, т.е. лопатку для переворачивания блинов (какая там сталь под вопросом) зазор между пластинами 3мм. Еще выбрать какой тип реактора использовать трубчатый или пластинчатый. Трубчатый сложнее в изготовлении (трубы надо искать подходящего размера или изготовлять самостоятельно) но если у него КПД выше то можно повозиться. Насчет раствора. Одни используют 20% щелочной раствор на воде или морскую соль с водой или поваренную соль. Другие KOH. Третьи обычную воду. Лучше подумать на обычной воде. Насчет питания. Напрямую от аккумулятора реакция идет в любом растворе. Но вопрос стоит об увеличении количества выделяемого газа. Предлагают импульсный вариант. Смотри схему. Главное подобрать резонирующую частоту для молекулы воды и установить паузу для восстановления воды. Еще надо решить вопрос с выделяемым кислородом. Пишут, что когда начинается процесс гидролиза первоначально начинается выделение водорода, а потом идет кислород. Вот тут и надо делать паузу. Небольшое количество кислорода должно вроде как раствориться в воде. Другие варианты это использовать «Трансформатор Тесла» – как плазменный гидролиз (высокотемпературный) как на том сайте, где используются графитовые стержни от батарейки. Можно подумать приспособить «Умножитель напряжения» из телевизора там помнится 10000вольт на выходе. Электронщик Я слабый тут у меня проблема. Насчет Лямбды. У меня есть схема проверки Лямбды. По описанию данный прибор предназначен для измерения показаний датчика кислорода (lambda sensor,oxygen sensor) и его имитации (для проверки исправности входных цепей и контура управления впрыском топлива по показаниям датчика кислорода) в архиве файл PDF. Может ее как то можно использовать. Если есть другие варианты то, пожалуйста, предлагайте.
Миниатюры
Нажмите на изображение для увеличения
Название: schem2.jpg
Просмотров: 2453
Размер:	110.2 Кб
ID:	12932  
Вложения
Тип файла: rar Lambda.rar (21.5 Кб, 1320 просмотров)
svzhilkov вне форума   Ответить с цитированием
Старый 23.09.2009, 23:21   #55
eea_2M
Старший Пользователь
 
Аватар для eea_2M
 
Регистрация: 14.11.2007
Город: Москва
Регион: 77, 97, 99, 177
Машина: Peugeot 406
Сообщений: 78
eea_2M is on a distinguished road
По умолчанию

Цитата:
Сообщение от svzhilkov Посмотреть сообщение
Давай! Чем мне нравится этот сайт тут физики химики и электронщики в одной кастрюле.
Мож и такие тут есть. Я себя к отношу скорее к любознательным дилетантам

В остальном - "смешались вместе люди, кони". Кажется мне, что каждая составляющие (железо, электролит, питание) вещи взаимосвязанные и обсуждать их можно только в комплексе.

Надо из всего барахла выбрать схему, годную к воспроизведению. Выбирать надо видимо по параметру lpm/A (liter per minute на Ампер).
Что я "по-быстрому" нарыл:
Вот на этом месте очень бы пригодились результаты "гаражного" тестирования, которые я предлагал

В общем, если Мастер не врет - его схема самая оптимальная по соотношению сложность/производительность. Реплика Рави имеет лучшую производительность - но уж больно сложна в изготовлении.

Я бы предложил ее для воспроизведения.

Цитата:
Сообщение от svzhilkov Посмотреть сообщение
Насчет Лямбды. У меня есть схема проверки Лямбды. По описанию данный прибор предназначен для измерения показаний датчика кислорода (lambda sensor,oxygen sensor) и его имитации (для проверки исправности входных цепей и контура управления впрыском топлива по показаниям датчика кислорода) в архиве файл PDF.
Очень мне не нравится требование корректировать показание лямбды. По сути она определяет остаточный кислород, т.е. полноту сгорания топлива. И если топливо стало сгорать лучше - она просто грамотнее подберет состав смеси.

Сдается мне, что все показатели экономичности достигаются манипуляцией показаниями лямбды - принудительно обедняют смесь - отсюда и экономия. А снижение динамики всегда можно объяснить тем, что двигатель "не заточен под работу на таком составе смеси".
eea_2M вне форума   Ответить с цитированием
Старый 24.09.2009, 17:24   #56
svzhilkov
Старший Пользователь
 
Регистрация: 31.10.2008
Город: Donetsk
Регион: Украина
Машина: Subaru Forester SG5
Сообщений: 114
svzhilkov is on a distinguished road
По умолчанию

Репликация больше на правду похоже. Принцип тотже что и на машине Меэра. Только Я не понял эачем нужен альтернатор (у меня по английскому 3). У мастера схема простая, графитовые стержни менять часто придется гореть будут что свечьки. На графитовых стержнях Я видел лампу Яблочникова прикольная вещь. MultiPlast это развод чистой воды. То что на фото уже было испробовано журналом Автоцентр. Выглядит просто клас. Продают только комплектно. Вот сдесь http://atwenergy.com/index.php?show_price=yes можно тоже купить, только цены. Удобно можно купить по частям. Модулятор тока для генератора Газа Брауна Цена: 1,200.00грн. Модулятор обеспечивает регулировку тока потребления системы генерации газа брауна и выхода газа. Будут деньги можно и купить. Я думаю делать на пластинах железо найду и буду делать. Со схемой только определиться надо. Насчет Лямды скорее всего развод. Надо может только прошивку для ECU скорректировать для новых смесей. А лучше попробывать на карбюраторе.
svzhilkov вне форума   Ответить с цитированием
Старый 24.09.2009, 17:46   #57
svzhilkov
Старший Пользователь
 
Регистрация: 31.10.2008
Город: Donetsk
Регион: Украина
Машина: Subaru Forester SG5
Сообщений: 114
svzhilkov is on a distinguished road
По умолчанию

Хотя идея использовать консервные банки тоже класс. Можно и Репликацию повторить. Нужно контейнер искать прозрачный, чтоб процесс видеть. Или от канализационных пластиковых труб заделать. Вариантов много аж глаза разбегаются. Буду на чем-то одном останавливаться. После нового года буду начинать. А пока изучу еще методики. По электроники бы совет получить, на какой схеме остановиться. Вот чувак целый сайт открыл http://ekoavto.mylivepage.ru/
svzhilkov вне форума   Ответить с цитированием
Старый 24.09.2009, 21:35   #58
eea_2M
Старший Пользователь
 
Аватар для eea_2M
 
Регистрация: 14.11.2007
Город: Москва
Регион: 77, 97, 99, 177
Машина: Peugeot 406
Сообщений: 78
eea_2M is on a distinguished road
По умолчанию

Цитата:
Сообщение от svzhilkov Посмотреть сообщение
Только Я не понял эачем нужен альтернатор (у меня по английскому 3).
Alternator - это генератор. Тут он вообще не причем. Просто ремарка - что потери в автомобильном генераторе могут быть больше, чем в простом источнике тока и только какой-то Дейв эмулировал его для проверки

Цитата:
Сообщение от svzhilkov Посмотреть сообщение
У мастера схема простая, графитовые стержни менять часто придется гореть будут что свечьки. На графитовых стержнях Я видел лампу Яблочникова прикольная вещь.
Про расход графита никаких идей нету. Но и стоит батарейка недорого

Цитата:
Сообщение от svzhilkov Посмотреть сообщение
Я думаю делать на пластинах железо найду и буду делать. Со схемой только определиться надо.
Ну если делать реплику Рави, то и электросхему надо брать оттуда. Иначе как добиться сходных с ним результатов?

С железками - какая-то непонятка.
Сталь марки 03х17Н13АМ3 обладает изумительной стойкостью к межкристаллической коррозии при температурах выше 400 градусов. (http://www.olovospb.spb.ru/03H17N14M3_/). Но нахрена эти особенности при комнатной температуре? То ли они использовали сталь этой марки потому что под руками была, то ли действительно эти свойства уникальны и критичны - не пойму

Цитата:
Сообщение от svzhilkov Посмотреть сообщение
Насчет Лямды скорее всего развод. Надо может только прошивку для ECU скорректировать для новых смесей.
Ну нет никаких "новых смесей" - ННО самодостаточен - т.е. в нем ровно столько кислорода, сколько нужно для сжигания выделившегося водорода. Таким образом дозирующая система автомобиля должна все равно обеспечивать такое же соотношение бензин/воздух как и без ННО.
eea_2M вне форума   Ответить с цитированием
Старый 25.09.2009, 14:12   #59
svzhilkov
Старший Пользователь
 
Регистрация: 31.10.2008
Город: Donetsk
Регион: Украина
Машина: Subaru Forester SG5
Сообщений: 114
svzhilkov is on a distinguished road
По умолчанию

Нашел на сайте http://ekoavto.mylivepage.ru/forum/1407/692_Испытания рекомендацию для Лямбды.
Отметьте: MAF часто объединяется с Воздушным датчиком Температуры Потребления,может иметь больше проводов чем показанно здесь. Провод на 5 волът не показан в диаграмме, потому что мы ничего не делаем с ним. Найдите провод сигнала MAF с двигателем и обнаруженым терминалом, который изменяет напряжение в приделах 1-4волъта взависимости от оборотов двигателя.Чтобы найти провод сигнала двигателъ должен быть прогрет до робочей температуры.И в запущенном состоянии с помощу волът метра и иглы ищем провод сигнала.Если Вы находите провод сигнала на котором происходит увиличение напряжения от 1 до 4 вольт с повышением оборотов двигателя это провод сигнала.Проверте ищё раз все провода и убедитесь что Вы нашли провод сигнала.Заглушите двигателъ разрежте провод и подсоидинитете по схеме исполъзуя припой .Ground-земля.РЕГУЛИРОВКА.MAF/MAP=проверните переменый резистор в крайние правое положение за часовой стрелкой получите более обеднённую смесь .В крайнем левом положении обогащенную мой совет начните с левого положения .Потому что регулировка зависит от состояния двигателя и топлива.Первую регулировку рекомендую произвести на ровной дороге =проворачевайте переменик в сторону обеднённой смеси постипенно если Вы ощутили изменения в работе двигателя – ревки в тяге поверните чуть чуть в сторону обогащения пока работа двигателя и тяга выровняется .Всё Вы сами выбираете положение более подходящее для Вашей машыны.Эта схема проста и надёжна во всех отношениях цены - работы .Я ипытал много схем но по надёжности и работе эта найлучше на данный момент.Схемы которые продают в инете дорого ничем не лучше .
svzhilkov вне форума   Ответить с цитированием
Старый 25.09.2009, 14:14   #60
svzhilkov
Старший Пользователь
 
Регистрация: 31.10.2008
Город: Donetsk
Регион: Украина
Машина: Subaru Forester SG5
Сообщений: 114
svzhilkov is on a distinguished road
По умолчанию

Еще цитата от туда же.
ПОЧЕМУ Я ДОЛЖЕН ОБМАНЫВАТЬ КОМПЬЮТЕР? WHY DO I NEED TO FOOL THE COMPUTER?

Большая часть автопроизводителей наших дней сделал инъекцию использованию транспортного средства компьютер и устройства обнаружения кислорода, чтобы наблюдать и поддерживать правильную пропорцию кислорода / топлива. Одно из устройств обнаружения фиксируй это датчик кислорода или датчик так называемой утечки. У введенных транспортных средств есть один или несколько датчики кислорода, установленные в них. Компьютер экстраполирует, пропорцию воздуха / топлива, - на количестве кислорода в газах сгорания, датчиком кислорода.

Когда устройство сбережения топлива установлено, как генератор водорода , основанное топливо сожжено более полностью. Однако, компьютер воспримет это условие как “не коректная" смесь воздуха / топлива. В других словах, что является сейчас желательным условием в газах сгорания, будет интерпретировано как “не достаточно топлива”, и компьютер будет руководить инжекторами топлива, чтобы увеличивать количество топлива, потребляемого в двигателе. Результат состоит из того, что датчик кислорода и компьютер запрещают качественное сгорание топлива, и аннулирует большую часть процесса, который вы хотели улучшить с помощю генератора.

СМЕСЪ

Датчик кислорода "говорит" компьютеру, что содержание кислорода - предоставляя напряжение в знаке между 0 и 1 вольт. 450 millivolts (.45 вольта) значат, что смесь топлива / воздуха правильна. Повышенное напряжение значит, что смесь богатая (у него есть слишком много газа), и нижнее напряжение значит, что смесь обеднённая. Добавляя напряжение к выходу датчика, мы можем компенсировать добавочный кислород и газ.

Вы должны использовать устройство, которое возвышает знак (в ECU). Большая часть транспортных средств имеет(Распределитель MAP/MAF Абсолютное Давление - Датчик Enhancer). Устройство лямбда зонда, которое Вы хотите отригулировать, должно добавлять знак плавающего напряжения к вершине того, что датчик кислорода анализирует. У этого дополнения должно быть налажыное соотношение, которое позволяет, чтобы Вы проконтролировали, во внутри millivolts, количество добавленного напряжения. Это позволит, получить максималъную экономию топлива.

У большей части машин есть датчики кислорода так до так после катализатора.
svzhilkov вне форума   Ответить с цитированием
Ответ


Здесь присутствуют: 1 (пользователей: 0 , гостей: 1)
 
Опции темы Поиск в этой теме
Поиск в этой теме:

Расширенный поиск

Ваши права в разделе
Вы не можете создавать новые темы
Вы не можете отвечать в темах
Вы не можете прикреплять вложения
Вы не можете редактировать свои сообщения

BB коды Вкл.
Смайлы Вкл.
[IMG] код Вкл.
HTML код Выкл.



Часовой пояс GMT +4, время: 21:02.


Работает на vBulletin® версия 3.8.4.
Copyright ©2000 - 2026, Jelsoft Enterprises Ltd.
Перевод: zCarot