PCCar.ru - Ваш автомобильный компьютер

Вернуться   PCCar.ru - Ваш автомобильный компьютер > Всё Остальное > Проекты > Рабочий журнал

Ответ
 
Опции темы Поиск в этой теме
Старый 07.08.2009, 23:30   #1
duts33
Пользователь
 
Аватар для duts33
 
Регистрация: 31.07.2009
Возраст: 39
Город: Владимир
Регион: 33
Машина: Audi A4
Сообщений: 52
duts33 is on a distinguished road
По умолчанию Audi 80

имеем:
- Audi80 87год. двиг 1.8 SF карбюратор (жаль OBD еще не делали тогда, диагностики не будет значит)
- Intel DG945CGLF (intel Atom 230)
- ddr2 512Mb
- 80Gb sata hdd
- видео и звук внутри. звук Realtek умеет перекоммутировать выходы для подключ. 4-х каналов
- корпус Foxcon RS338
- усилитель Blaupunkt GTA 4 Special Mk II
- монитор 8"
- БП M2-ATX
- модуль синего зуба юсб
- камера заднего вида (возможно переднего тоже)
- юсб плата видеозахвата EasyCap

блок собран, установлена ХР проф., центрифуга 2.1
не хватает только монитора
фото будет..

Последний раз редактировалось duts33; 09.01.2010 в 00:27.
duts33 вне форума   Ответить с цитированием
Старый 08.08.2009, 21:30   #2
duts33
Пользователь
 
Аватар для duts33
 
Регистрация: 31.07.2009
Возраст: 39
Город: Владимир
Регион: 33
Машина: Audi A4
Сообщений: 52
duts33 is on a distinguished road
По умолчанию

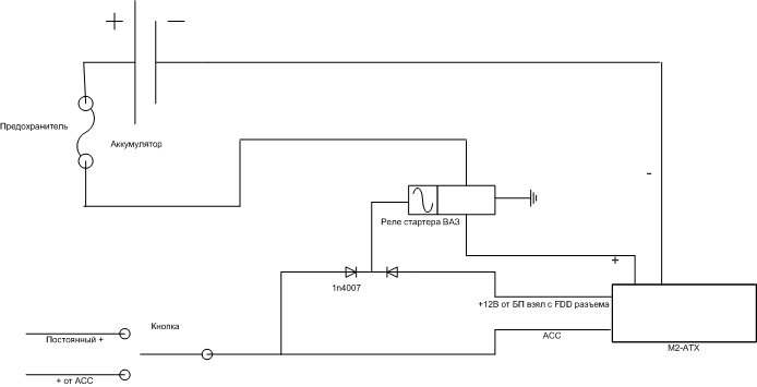
Схема питания:
Все достаточно просто. Толстые провода от АКБ + и - идут к БП. Возле АКБ на + стоит предохранитель, далее идет реле которое в зависимости от положения кнопки может либо вообще рубить питание на БП, либо стартовать от ACC либо тупо стартовать беря постоянный + при выключенном зажигании.
2 диода служат для того чтобы комп не отрубался при переключении кнопки в положение 0 иои пропадании ACC, а завержал работу корректно а потом делал себе харакири сам.
Миниатюры
Нажмите на изображение для увеличения
Название: shema_pit.jpg
Просмотров: 2555
Размер:	30.5 Кб
ID:	12154  
duts33 вне форума   Ответить с цитированием
Старый 08.08.2009, 21:37   #3
duts33
Пользователь
 
Аватар для duts33
 
Регистрация: 31.07.2009
Возраст: 39
Город: Владимир
Регион: 33
Машина: Audi A4
Сообщений: 52
duts33 is on a distinguished road
По умолчанию

Идем дальше.
Для начала необходимо обеспечить хорошее питание. Собственно для этого поставлены новые клеммы на АКБ, которые помимо входов под стартер и генератор имеют еще 2 доп входа. Все фиксируется болтиком под шестигранник.
Далее был заменен провод идущий от генератора на новенькия, напряжение в бортсети заметно повысилось.
ну про то что установлен предохранитель возле АКБ смысла писать нету.
Миниатюры
Нажмите на изображение для увеличения
Название: Acc.jpg
Просмотров: 2446
Размер:	159.4 Кб
ID:	12155  
duts33 вне форума   Ответить с цитированием
Старый 08.08.2009, 21:41   #4
duts33
Пользователь
 
Аватар для duts33
 
Регистрация: 31.07.2009
Возраст: 39
Город: Владимир
Регион: 33
Машина: Audi A4
Сообщений: 52
duts33 is on a distinguished road
По умолчанию

Опосля, как наладили питание тянем провода. Так как комп в багажнике то проводочки сечением 6мм аккуратно из моторного отсека идут под пластиковыми порогами с правой стороны. С левой стороны спрятаны видеокабель, звуковые провода.
В итоге имеем в багажнике такую картину
Миниатюры
Нажмите на изображение для увеличения
Название: pc.jpg
Просмотров: 2378
Размер:	160.9 Кб
ID:	12156  
duts33 вне форума   Ответить с цитированием
Старый 08.08.2009, 21:45   #5
duts33
Пользователь
 
Аватар для duts33
 
Регистрация: 31.07.2009
Возраст: 39
Город: Владимир
Регион: 33
Машина: Audi A4
Сообщений: 52
duts33 is on a distinguished road
По умолчанию

Камера заднего вида почему то по странному стечению обстоятельств оказалась размером с замок багажника. А так как он открывается с кнопки или с сигналки соответственно сам замок уже ни к чему. на его место замечательно входит камера. И никаких лишних дыр и сверлений кузова. Питание берется с БП. Видео вводится в комп этим: http://carmonitor.ru/ru/easycapusb20-p-97.html
Миниатюры
Нажмите на изображение для увеличения
Название: cam2.jpg
Просмотров: 2509
Размер:	55.2 Кб
ID:	12157   Нажмите на изображение для увеличения
Название: cam.jpg
Просмотров: 2207
Размер:	60.0 Кб
ID:	12158   Нажмите на изображение для увеличения
Название: cam3.jpg
Просмотров: 2459
Размер:	60.2 Кб
ID:	12159   Нажмите на изображение для увеличения
Название: pc2.jpg
Просмотров: 2546
Размер:	77.1 Кб
ID:	12160  
duts33 вне форума   Ответить с цитированием
Старый 08.08.2009, 22:59   #6
filosof
Пользователь
 
Аватар для filosof
 
Регистрация: 23.03.2009
Город: москва
Регион: 77, 97, 99, 177
Машина: 1998 S8,1996 А8.
Сообщений: 55
filosof is on a distinguished road
По умолчанию

привет аудиводам!
вижу процесс движется,ждем продолжения.
наверно после предохранителя еще стоит поставить фильтр...
filosof вне форума   Ответить с цитированием
Старый 09.08.2009, 00:57   #7
duts33
Пользователь
 
Аватар для duts33
 
Регистрация: 31.07.2009
Возраст: 39
Город: Владимир
Регион: 33
Машина: Audi A4
Сообщений: 52
duts33 is on a distinguished road
По умолчанию

Цитата:
Сообщение от filosof Посмотреть сообщение
привет аудиводам!
вижу процесс движется,ждем продолжения.
наверно после предохранителя еще стоит поставить фильтр...
а вот с этого места по подробнее, что и для чего это за фильтр, откуда они берутся
duts33 вне форума   Ответить с цитированием
Старый 09.08.2009, 14:45   #8
МДА 1
Старший Пользователь
 
Аватар для МДА 1
 
Регистрация: 01.02.2008
Возраст: 59
Город: МО пос Правдинский
Регион: 77, 97, 99, 177
Машина: Hyundai Tucson 2007
Сообщений: 442
МДА 1 is infamous around these parts
По умолчанию

Привет duts33 -возможно фильтр непонадобится совсем!При грамотной(удачной)прокладке питания и кабелей наводки и помехи могут отсутствовать вообще!!!Будь добр напиши для чего собираешся использовать EasyCap-видамо только для захвата видео(видео регистратор)или для ввода изображения с камеры заднего вида?
__________________
Мой первый проэктhttp://www.pccar.ru/showthread.php?t=4817 Всегда признателен за дельный совет Сейчас на борту пока Nexus 7 2012 Wi-Fi 32Gb+Тимур+Huawei E5220+NSD15-12S5 c такой вот штучкой http://www.12v.ru/site.xp/0520480491...048050124.html + HDD 120Gb +Хаб D-Link + звук Но нейм(кажись так обозвал)и потом ещё чёнь-то поставлю!
МДА 1 вне форума   Ответить с цитированием
Старый 09.08.2009, 19:16   #9
АлександрК.
Пользователь
 
Регистрация: 21.02.2009
Регион: 78, 98
Сообщений: 53
АлександрК. is on a distinguished road
По умолчанию

Эмм, а какой смысл ставить камеру, которая смотрит строго назад? Ведь на мониторе должен быть виден бампер авто+то, что твориться сзади
АлександрК. вне форума   Ответить с цитированием
Старый 09.08.2009, 19:56   #10
duts33
Пользователь
 
Аватар для duts33
 
Регистрация: 31.07.2009
Возраст: 39
Город: Владимир
Регион: 33
Машина: Audi A4
Сообщений: 52
duts33 is on a distinguished road
По умолчанию

Цитата:
Сообщение от МДА 1 Посмотреть сообщение
Привет duts33 -возможно фильтр непонадобится совсем!При грамотной(удачной)прокладке питания и кабелей наводки и помехи могут отсутствовать вообще!!!Будь добр напиши для чего собираешся использовать EasyCap-видамо только для захвата видео(видео регистратор)или для ввода изображения с камеры заднего вида?
для захвата видео с камеры, возможно для записи.
ну по желанию можно игровые консоли всякие подключать через него..но я этим не балуюсь. Если сказать проще то для ввода аналогового видео\аудио сигнала в ПК
duts33 вне форума   Ответить с цитированием
Ответ

Метки
audi, audi 80


Здесь присутствуют: 1 (пользователей: 0 , гостей: 1)
 
Опции темы Поиск в этой теме
Поиск в этой теме:

Расширенный поиск

Ваши права в разделе
Вы не можете создавать новые темы
Вы не можете отвечать в темах
Вы не можете прикреплять вложения
Вы не можете редактировать свои сообщения

BB коды Вкл.
Смайлы Вкл.
[IMG] код Вкл.
HTML код Выкл.



Часовой пояс GMT +4, время: 20:47.


Работает на vBulletin® версия 3.8.4.
Copyright ©2000 - 2026, Jelsoft Enterprises Ltd.
Перевод: zCarot