PCCar.ru - Ваш автомобильный компьютер

Вернуться   PCCar.ru - Ваш автомобильный компьютер > MP3Car ТехИнфа > AndroidCar > Железо > Планшеты

Ответ
 
Опции темы Поиск в этой теме
Старый 17.12.2019, 09:32   #4831
skanch
Модератор
 
Аватар для skanch
 
Регистрация: 19.01.2010
Возраст: 59
Город: Санкт-Петербург
Регион: 78, 98
Сообщений: 2,669
skanch has a brilliant futureskanch has a brilliant futureskanch has a brilliant futureskanch has a brilliant futureskanch has a brilliant futureskanch has a brilliant futureskanch has a brilliant futureskanch has a brilliant futureskanch has a brilliant futureskanch has a brilliant futureskanch has a brilliant future
По умолчанию

Цитата:
Сообщение от anonim2005 Посмотреть сообщение
...Чтитал тут прикол с оставленным контроллером акб батарея якобы разряжается
А в чём именно "прикол"?
skanch вне форума   Ответить с цитированием
Старый 17.12.2019, 10:36   #4832
anonim2005
Новый Пользователь
 
Регистрация: 10.12.2019
Возраст: 39
Город: Minsk
Регион: Беларусь
Машина: Subaru Legacy
Сообщений: 21
anonim2005 is on a distinguished road
По умолчанию

Цитата:
Сообщение от skanch Посмотреть сообщение
А в чём именно "прикол"?
акб выкинута, контроллер акб оставлен. стоит DC преобразователь. Через какое-то время работы планшет потиху разряжается и выключается....
или это у меня уже глюки
anonim2005 вне форума   Ответить с цитированием
Старый 17.12.2019, 11:05   #4833
skanch
Модератор
 
Аватар для skanch
 
Регистрация: 19.01.2010
Возраст: 59
Город: Санкт-Петербург
Регион: 78, 98
Сообщений: 2,669
skanch has a brilliant futureskanch has a brilliant futureskanch has a brilliant futureskanch has a brilliant futureskanch has a brilliant futureskanch has a brilliant futureskanch has a brilliant futureskanch has a brilliant futureskanch has a brilliant futureskanch has a brilliant futureskanch has a brilliant future
По умолчанию

Цитата:
Сообщение от anonim2005 Посмотреть сообщение
акб выкинута, контроллер акб оставлен. стоит DC преобразователь. Через какое-то время работы планшет потиху разряжается и выключается....
или это у меня уже глюки
Для того, что бы не "разряжался", на контроллере нужна перемычка по "минусу", как на фото...
skanch вне форума   Ответить с цитированием
Старый 17.12.2019, 13:03   #4834
anonim2005
Новый Пользователь
 
Регистрация: 10.12.2019
Возраст: 39
Город: Minsk
Регион: Беларусь
Машина: Subaru Legacy
Сообщений: 21
anonim2005 is on a distinguished road
По умолчанию

Цитата:
Сообщение от skanch Посмотреть сообщение
Для того, что бы не "разряжался", на контроллере нужна перемычка по "минусу", как на фото...
А. Так это есть)))
anonim2005 вне форума   Ответить с цитированием
Старый 17.12.2019, 13:12   #4835
skanch
Модератор
 
Аватар для skanch
 
Регистрация: 19.01.2010
Возраст: 59
Город: Санкт-Петербург
Регион: 78, 98
Сообщений: 2,669
skanch has a brilliant futureskanch has a brilliant futureskanch has a brilliant futureskanch has a brilliant futureskanch has a brilliant futureskanch has a brilliant futureskanch has a brilliant futureskanch has a brilliant futureskanch has a brilliant futureskanch has a brilliant futureskanch has a brilliant future
По умолчанию

Цитата:
Сообщение от anonim2005 Посмотреть сообщение
А. Так это есть)))
И всё равно идёт разряд?
skanch вне форума   Ответить с цитированием
Старый 17.12.2019, 19:49   #4836
anonim2005
Новый Пользователь
 
Регистрация: 10.12.2019
Возраст: 39
Город: Minsk
Регион: Беларусь
Машина: Subaru Legacy
Сообщений: 21
anonim2005 is on a distinguished road
По умолчанию

Цитата:
Сообщение от skanch Посмотреть сообщение
И всё равно идёт разряд?
Пока нет. Сейчас пару часиков погоняю - посмотрю что и как, если все ок, буду собирать уже для установки в авто.

Кстати, видел у кого-то на драйве, человек ставил предохранитель на плюсовую линию перед DC. Имеет смысл?
anonim2005 вне форума   Ответить с цитированием
Старый 18.12.2019, 12:53   #4837
CrossFire1312
Новый Пользователь
 
Регистрация: 27.09.2017
Город: Томск
Регион: 70
Машина: Honda Accord VIII
Сообщений: 24
CrossFire1312 is on a distinguished road
По умолчанию

Здравствуйте уважаемые!
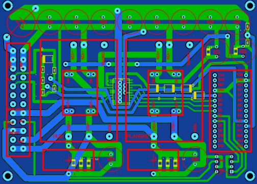
Есть проблема, нужен совет знатоков. Сначала что имеем: Nexus 7 Lte, батарея удалена, подготовлен контроллер батареи. Антенны GSM и LTE вынесены за пределы через SMA и РК. Блок питания от Oleg777 на МР1584. Хаб Orico W5PH4 подготовлен как учил уважаемый Skanch. (модуль коммутации eazy cap спаян и встроен во внутрь по схеме того же Skanch). UTV007, 2 сенсорных тачпада, активная GPS антенна с питанием от +5 хаба, звук РСМ 2704 заведенная в AUX авто медью, пара камер с коммутатором.
ПО 6.0.1 сток. Лаунчер AGAMA.
Теперь проблема - при просыпании планшета происходит восстановление лаунчера. и при появлении питания хаба происходит его перезагрузка с одновременным "БУХ" в звуковом тракте. С этим можно было бы и смириться, но если ранее до засыпания открывались какие либо приложения (ютуб или навигация) происходит после подаче напряжения на хаб их открытие. Хотя я их закрывал перед засыпанием.
Это однозначно по питанию хаба, т.к. с разъема БП вытаскивал контакт питания и просыпание было идеальным. Но даже если мы удачно проснулись и все процессы уже устаканились - после восстановления контакта в разъеме питания всё так же... открытие последнего приложения. Лаунчер CarWebGuru ведет себя получше в этом плане - запуск последнего открытого приложения не наблюдается, но видно его перезапуск по анимации. Но CarWebGuru мне уж больно нравится. Причем я писал авторам об этой проблеме - молчат...
Понимаю, что здесь есть проблема с земляной петлей. Хотя питание хаба и планшета взяты с одной точки. Но есть еще точки земли через разъем Aux и камеры-Eazy cap. Можно еще где нибудь найти..
Поэтому приобретен USB изолятор ADuM4160, и пару NSD15-12S5. Хотел изолировать питание планшета и периферии. Естественно использовать встроенный изолятор питания самого ADuM4160 не представляется возможным вв виду его малой мощности (1Вт), хотел его удалить и с одной стороны он будет питаться от USB планшета, а вторая изолированная сторона должна питаться от NSD. Но проблемка такая, что если использовать NSD только для питания хаба - связь по земле от питания планшета никак не убирается. По звуку можно будет, конечно что нибудь сгородить с использованием конвертора SPDIF-RCA, но тогда нужно будет искать USB звуковуху с SPDIF, которая бы уверенно работала без танца с бубном. А как изолировать питание камеры? Ведь они питаются от 12 вольт авто и через ИЗИК связаны с землей планшета. Думал уже и здесь NSD 12S12 применить. Но уж больно сложно всё вырисовывается...
Проще, конечно, NSD поставить для питания планшета... Но проблема самого NSD - он при напряжении 9,4 уже будет отключаться. Зимой при кручении стартера напряжение может просаживаться значительно ниже. Думал буфер из диода и конденсаторов наставить, и даже монтажку БП уже накидал. Но думаю что кондеров надо будет очень много...
Какие мысли ? Особенно жду предложений от Гуру питания Skanch и olegg777
Миниатюры
Нажмите на изображение для увеличения
Название: BP CrossFire.JPG
Просмотров: 708
Размер:	192.8 Кб
ID:	51550  
CrossFire1312 вне форума   Ответить с цитированием
Старый 18.12.2019, 14:00   #4838
skanch
Модератор
 
Аватар для skanch
 
Регистрация: 19.01.2010
Возраст: 59
Город: Санкт-Петербург
Регион: 78, 98
Сообщений: 2,669
skanch has a brilliant futureskanch has a brilliant futureskanch has a brilliant futureskanch has a brilliant futureskanch has a brilliant futureskanch has a brilliant futureskanch has a brilliant futureskanch has a brilliant futureskanch has a brilliant futureskanch has a brilliant futureskanch has a brilliant future
По умолчанию

Цитата:
Сообщение от CrossFire1312 Посмотреть сообщение
...Какие мысли ?
Для уточнения несколько вопросов:
- при переделке HUB-а на внешнее питание линию +5V в кабеле разрезали?
- какое сечение проводов питания для HUB-а используете?
- USB кабель в HUB-е оставили родной или сделали самодельный с экраном data-линии?
- пробовали запитать HUB от отдельного DC-DC преобразователя (не от блока питания)?
- блок питания подключён напрямую к АКБ и какое для этого используете сечение проводов?
skanch вне форума   Ответить с цитированием
Старый 18.12.2019, 15:50   #4839
CrossFire1312
Новый Пользователь
 
Регистрация: 27.09.2017
Город: Томск
Регион: 70
Машина: Honda Accord VIII
Сообщений: 24
CrossFire1312 is on a distinguished road
По умолчанию

Цитата:
Сообщение от skanch Посмотреть сообщение
Для уточнения несколько вопросов:
- при переделке HUB-а на внешнее питание линию +5V в кабеле разрезали?
- какое сечение проводов питания для HUB-а используете?
- USB кабель в HUB-е оставили родной или сделали самодельный с экраном data-линии?
- пробовали запитать HUB от отдельного DC-DC преобразователя (не от блока питания)?
- блок питания подключён напрямую к АКБ и какое для этого используете сечение проводов?
- Да, конечно.
- 2х1,5 1 метр питание Хаба. Питание планшета 2х1,5 + 2х1,5 (1 метр) в параллель. И всё равно пришлось поднять напряжение до 4,65 - при плохой GSM связи и 4,35 планшет отключался раз в неделю. Сейчас всё ОК.
- Родной. короткий. Хаб находится в 20 см от планшета. Когда был Хаб удален на 1 метр к БП - были проблемы с хабом. Сейчас ОК.
- Здесь не понял. Хаб запитан от отдельного DC-DC МР1584, которым управляет Ардуинка БП.
- Блок питания запитан от силовых проводов замка зажигания и присоединен пайкой кабелем 3х1,5 (БАТ, АСС, земля под болт). 1 метр

И еще - отсоединял звуковую из USB - эффекта нет

И ещё - питание антенны GPS от питания Хаба без инжектора. Отсоединял - без изменений

Последний раз редактировалось skanch; 18.12.2019 в 16:37.
CrossFire1312 вне форума   Ответить с цитированием
Старый 18.12.2019, 16:40   #4840
skanch
Модератор
 
Аватар для skanch
 
Регистрация: 19.01.2010
Возраст: 59
Город: Санкт-Петербург
Регион: 78, 98
Сообщений: 2,669
skanch has a brilliant futureskanch has a brilliant futureskanch has a brilliant futureskanch has a brilliant futureskanch has a brilliant futureskanch has a brilliant futureskanch has a brilliant futureskanch has a brilliant futureskanch has a brilliant futureskanch has a brilliant futureskanch has a brilliant future
По умолчанию

Цитата:
Сообщение от CrossFire1312 Посмотреть сообщение
- Здесь не понял. Хаб запитан от отдельного DC-DC МР1584, которым управляет Ардуинка БП.
Я имел ввиду использовать внешний, гарантированно большей мощности преобразователь для питания HUB-а, а не тот, который сейчас на плате БП.
Делать "гальванику" при автоматическом управлении системой не вижу смысла.
По "пукам" в звуке, как вариант здесь...

Цитата:
- Родной. короткий. Хаб находится в 20 см от планшета. Когда был Хаб удален на 1 метр к БП - были проблемы с хабом.
К планшету как подключаете: через разъём USB или припаяны внутри на мат-плату?
skanch вне форума   Ответить с цитированием
Ответ


Здесь присутствуют: 5 (пользователей: 0 , гостей: 5)
 

Ваши права в разделе
Вы не можете создавать новые темы
Вы не можете отвечать в темах
Вы не можете прикреплять вложения
Вы не можете редактировать свои сообщения

BB коды Вкл.
Смайлы Вкл.
[IMG] код Вкл.
HTML код Выкл.



Часовой пояс GMT +4, время: 00:09.


Работает на vBulletin® версия 3.8.4.
Copyright ©2000 - 2025, Jelsoft Enterprises Ltd.
Перевод: zCarot